SLASE64A December   2014  â€“ June 2017 PCM1860-Q1 , PCM1861-Q1 , PCM1862-Q1 , PCM1863-Q1 , PCM1864-Q1 , PCM1865-Q1

PRODUCTION DATA.  

  1. Features
  2. Applications
  3. Description
  4. Revision History
  5. Device Comparison Table
  6. Pin Configuration and Functions
  7. Specifications
    1. 7.1  Absolute Maximum Ratings
    2. 7.2  ESD Ratings
    3. 7.3  Recommended Operating Conditions
    4. 7.4  Thermal Information
    5. 7.5  Electrical Characteristics: PGA and ADC AC Performance
    6. 7.6  Electrical Characteristics: DC
    7. 7.7  Electrical Characteristics: Digital Filter
    8. 7.8  Timing Requirements: External Clock
    9. 7.9  Timing Requirements: I2C Control Interface
    10. 7.10 Timing Requirements: SPI Control Interface
    11. 7.11 Timing Requirements: Audio Data Interface for Slave Mode
    12. 7.12 Timing Requirements: Audio Data Interface for Master Mode
    13. 7.13 Typical Characteristics
  8. Parameter Measurement Information
  9. Detailed Description
    1. 9.1 Overview
    2. 9.2 Functional Block Diagrams
    3. 9.3 Features Description
      1. 9.3.1  Analog Front End
      2. 9.3.2  Microphone Support
        1. 9.3.2.1 Mic Bias
      3. 9.3.3  Input Multiplexer (PCM1860-Q1 and PCM1861-Q1)
      4. 9.3.4  Mixers and Multiplexers (PCM1862-Q1, PCM1863-Q1, PCM1864-Q1, and PCM1865-Q1)
      5. 9.3.5  Programmable Gain Amplifier
      6. 9.3.6  Automatic Clipping Suppression
        1. 9.3.6.1 Attenuation Level
        2. 9.3.6.2 Channel Linking
      7. 9.3.7  Zero Crossing Detect
      8. 9.3.8  Digital Inputs
        1. 9.3.8.1 Stereo PCM Sources
        2. 9.3.8.2 Digital PDM Microphones
      9. 9.3.9  Clocks
        1. 9.3.9.1 Description
        2. 9.3.9.2 External Clock-Source Limits
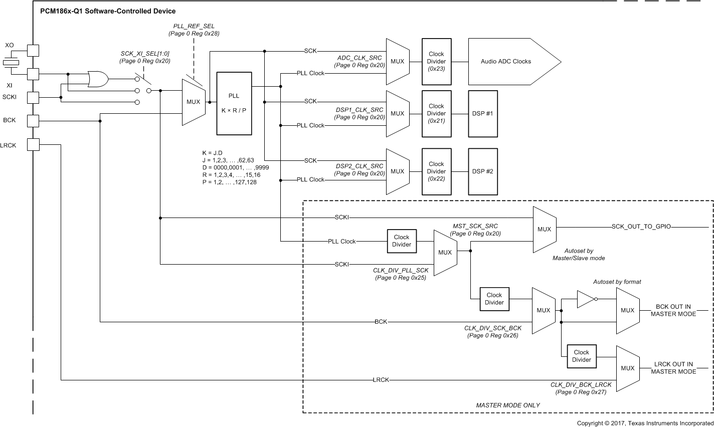
        3. 9.3.9.3 Device Clock Distribution and Generation
        4. 9.3.9.4 Clocking Modes
          1. 9.3.9.4.1 Clock Configuration and Selection for Hardware-Controlled Devices
          2. 9.3.9.4.2 Clock Sources for Software-Controlled Devices
          3. 9.3.9.4.3 Clocking Configuration and Selection for Software-Controlled Devices
            1. 9.3.9.4.3.1 Target Clock Rates for ADC, DSP1 and DSP2
            2. 9.3.9.4.3.2 Configuration of Master Mode
          4. 9.3.9.4.4 BCK Input Slave PLL Mode
          5. 9.3.9.4.5 Software-Controlled Devices ADC Non-Audio MCK PLL Mode
        5. 9.3.9.5 Software-Controlled Devices Manual PLL Calculation
        6. 9.3.9.6 Clock Halt and Error
        7. 9.3.9.7 Clock Halt and Error Detect
        8. 9.3.9.8 Changes in Clock Sources and Sample Rates
      10. 9.3.10 Analog-to-Digital Converters (ADCs)
        1. 9.3.10.1 Main Audio ADCs
        2. 9.3.10.2 Secondary ADC: Energysense and Analog Control
          1. 9.3.10.2.1 Secondary ADC Analog Input Range
          2. 9.3.10.2.2 Frequency Response of the Secondary ADC
        3. 9.3.10.3 Secondary ADC Controlsense DC Level Change Detection
      11. 9.3.11 Energysense
        1. 9.3.11.1 Energysense Signal Loss Flag
        2. 9.3.11.2 Energysense Signal Detect Circuitry
          1. 9.3.11.2.1 Energysense Threshold Levels for Both Signal Loss and Signal Detect
        3. 9.3.11.3 Programming Various Coefficients for Energysense
      12. 9.3.12 Audio Processing
        1. 9.3.12.1 DSP1 Processing Features
          1. 9.3.12.1.1 Digital Decimation Filters
          2. 9.3.12.1.2 Digital PGA
        2. 9.3.12.2 DSP2 Processing Features
          1. 9.3.12.2.1 Digital Mixing Function
      13. 9.3.13 Fade-In and Fade-Out Functions
      14. 9.3.14 Mappable GPIO Pins
      15. 9.3.15 Interrupt Controller
        1. 9.3.15.1 DIN Toggle Detection
        2. 9.3.15.2 Clearing Interrupts
          1. 9.3.15.2.1 Reset Energysense Loss (in Active Mode)
          2. 9.3.15.2.2 Reset Energysense Detect (In Sleep Mode)
          3. 9.3.15.2.3 Reset Controlsense (Active and Sleep Modes)
          4. 9.3.15.2.4 Reset DIN Toggle (In Sleep Mode)
          5. 9.3.15.2.5 Reset PGA Clipping (Active)
      16. 9.3.16 Audio Format Selection and Timing Details
        1. 9.3.16.1 Audio Format Selection
        2. 9.3.16.2 Serial Audio Interface Timing Details
        3. 9.3.16.3 Digital Audio Output 2 Configuration
        4. 9.3.16.4 Time Division Multiplex (TDM Support)
        5. 9.3.16.5 Decimation Filter Select
        6. 9.3.16.6 Serial Audio Data Interface Configuration
    4. 9.4 Device Functional Modes
      1. 9.4.1 Power Mode Descriptions
        1. 9.4.1.1 PCM1860-Q1 and PCM1861-Q1 Hardware Device Power Down Functions
          1. 9.4.1.1.1 Enter Standby Mode (From Active Mode)
          2. 9.4.1.1.2 Exit From Standby Mode Back to Active
          3. 9.4.1.1.3 Enter or Exit Sleep or Energysense Mode to Active
        2. 9.4.1.2 PCM186x-Q1 Software Device Power Down Functions
          1. 9.4.1.2.1 Enter or Exit Stand-by Mode
          2. 9.4.1.2.2 Enter Sleep Mode
          3. 9.4.1.2.3 Exit Sleep Mode
        3. 9.4.1.3 Bypassing the Internal LDO to Reduce Power Consumption
    5. 9.5 Programming
      1. 9.5.1 Control
        1. 9.5.1.1 Hardware Control Configuration
        2. 9.5.1.2 Software-Controlled Device Configuration
        3. 9.5.1.3 SPI Interface
          1. 9.5.1.3.1 Register Read and Write Operation
        4. 9.5.1.4 I2C Interface
          1. 9.5.1.4.1 Slave Address
          2. 9.5.1.4.2 Packet Protocol
      2. 9.5.2 Current Status Registers
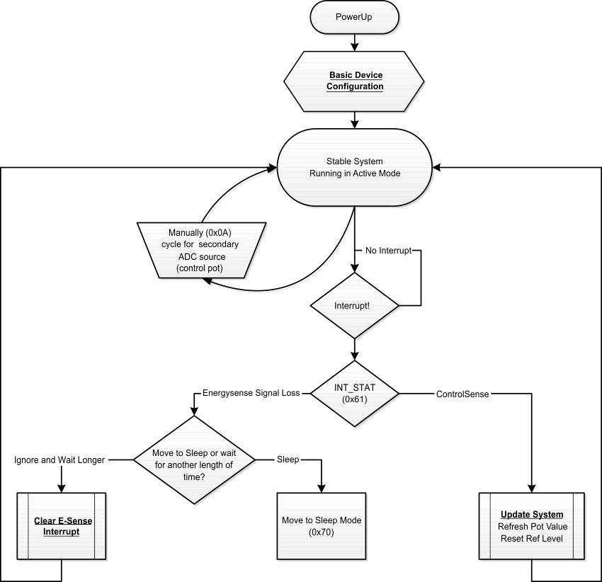
      3. 9.5.3 Real World Software Configuration using Energysense and Controlsense
        1. 9.5.3.1 Active Mode Flow Diagram
        2. 9.5.3.2 Basic Device Configuration
        3. 9.5.3.3 Clear Energysense Interrupt
        4. 9.5.3.4 Update System Settings
        5. 9.5.3.5 Sleep Mode Flow Diagram
        6. 9.5.3.6 Update Controlsense values in Sleep Mode
          1. 9.5.3.6.1 Update System Settings
      4. 9.5.4 Programming and Register Reference
        1. 9.5.4.1 Coefficient Data Formats
      5. 9.5.5 Programming DSP Coefficients on Software-Controlled Devices
  10. 10Application and Implementation
    1. 10.1 Application Information
      1. 10.1.1 Device Control Method
        1. 10.1.1.1 Hardware Control
        2. 10.1.1.2 Software Control
          1. 10.1.1.2.1 SPI Control
          2. 10.1.1.2.2 I2C Control
      2. 10.1.2 Power-Supply Options
        1. 10.1.2.1 3.3-V AVDD, DVDD, and IOVDD
        2. 10.1.2.2 3.3-V AVDD, DVDD, and 1.8-V IOVDD
      3. 10.1.3 Master Clock Source
      4. 10.1.4 Dual PCM186x-Q1 TDM Functionality
      5. 10.1.5 Analog Input Configuration
        1. 10.1.5.1 Analog Front-End Circuit For Single-Ended, Line-In Applications
        2. 10.1.5.2 Analog Front-End Circuit for Differential, Line-In Applications
    2. 10.2 Typical Applications
      1. 10.2.1 Stereo Recording Application for PCM186x-Q1 Hardware-Controlled Devices in Master Mode
        1. 10.2.1.1 Design Requirements
        2. 10.2.1.2 Detailed Design Procedure
        3. 10.2.1.3 Application Curves
      2. 10.2.2 Stereo Recording Application for PCM186x-Q1 Software-Controlled Devices in Slave PLL Mode with 1.8-V IOVDD
        1. 10.2.2.1 Design Requirements
        2. 10.2.2.2 Detailed Design Procedure
        3. 10.2.2.3 Application Curves
  11. 11Power Supply Recommendations
    1. 11.1 Power-Supply Distribution and Requirements
    2. 11.2 1.8-V Support
    3. 11.3 Brownout Conditions
    4. 11.4 Power-Up Sequence
    5. 11.5 Lowest Power-Down Modes
      1. 11.5.1 Lowest Power In Standby Mode (AVDD = DVDD = IOVDD = 3.3 V)
      2. 11.5.2 Lowest Power in Sleep or Energysense Mode (AVDD = DVDD = IOVDD = 3.3 V)
      3. 11.5.3 Lower Power in Sleep or Energysense Mode (AVDD = DVDD 3.3 V and IOVDD = 1.8 V)
    6. 11.6 Power-On Reset Sequencing Timing Diagram
    7. 11.7 Power Connection Examples
      1. 11.7.1 3.3-V AVDD, DVDD, and IOVDD Example
      2. 11.7.2 3.3-V AVDD, DVDD With 1.8-V IOVDD Example for Lower-Power Applications
    8. 11.8 Fade In
  12. 12Layout
    1. 12.1 Layout Guidelines
      1. 12.1.1 Grounding and System Partitioning
    2. 12.2 Layout Example
  13. 13Register Map
    1. 13.1 Register Map Description
    2. 13.2 Register Map Summary
    3. 13.3 Page 0 Registers
      1. 13.3.1  Page 0: Register 1 (address = 0x01) [reset = 0x00]
      2. 13.3.2  Page 0: Register 2 (address = 0x02) [reset = 0x00]
      3. 13.3.3  Page 0: Register 3 (address = 0x03) [reset = 0x00]
      4. 13.3.4  Page 0: Register 4 (address = 0x04) [reset = 0x00]
      5. 13.3.5  Page 0: Register 5 (address = 0x05) [reset = 0x86]
      6. 13.3.6  Page 0: Register 6 (address = 0x06) [reset = 0x41]
      7. 13.3.7  Page 0: Register 7 (address = 0x07) [reset = 0x41]
      8. 13.3.8  Page 0: Register 8 (address = 0x08) [reset = 0x42]
      9. 13.3.9  Page 0: Register 9 (address = 0x09) [reset = 0x42]
      10. 13.3.10 Page 0: Register 10 (address = 0x0A) [reset = 0x00]
      11. 13.3.11 Page 0: Register 11 (address = 0x0B) [reset = 0x44]
      12. 13.3.12 Page 0: Register 12 (address = 0x0C) [reset = 0x00]
      13. 13.3.13 Page 0: Register 13 (address = 0x0D) [reset = 0x00]
      14. 13.3.14 Page 0: Register 14 (address = 0x0E) [reset = 0x00]
      15. 13.3.15 Page 0: Register 15 (address = 0x0F) [reset = 0x00]
      16. 13.3.16 Page 0: Register 16 (address = 0x10) [reset = 0x01]
      17. 13.3.17 Page 0: Register 17 (address = 0x11) [reset = 0x20]
      18. 13.3.18 Page 0: Register 18 (address = 0x12) [reset = 0x00]
      19. 13.3.19 Page 0: Register 19 (address = 0x13) [reset = 0x00]
      20. 13.3.20 Page 0: Register 20 (address = 0x14) [reset = 0x00]
      21. 13.3.21 Page 0: Register 21 (address = 0x15) [reset = 0x00]
      22. 13.3.22 Page 0: Register 22 (address = 0x16) [reset = 0x00]
      23. 13.3.23 Page 0: Register 23 (address = 0x17) [reset = 0x00]
      24. 13.3.24 Page 0: Register 24 (address = 0x18) [reset = 0x00]
      25. 13.3.25 Page 0: Register 25 (address = 0x19) [reset = 0x00]
      26. 13.3.26 Page 0: Register 26 (address = 0x1A) [reset = 0x00]
      27. 13.3.27 Page 0: Register 27 (address = 0x1B) [reset = 0x00]
      28. 13.3.28 Page 0: Register 32 (address = 0x20) [reset = 0x01]
      29. 13.3.29 Page 0: Register 33 (address = 0x21) [reset = 0x00]
      30. 13.3.30 Page 0: Register 34 (address = 0x22) [reset = 0x01]
      31. 13.3.31 Page 0: Register 35 (address = 0x23) [reset = 0x03]
      32. 13.3.32 Page 0: Register 37 (address = 0x25) [reset = 0x07]
      33. 13.3.33 Page 0: Register 38 (address = 0x26) [reset = 0x03]
      34. 13.3.34 Page 0: Register 39 (address = 0x27) [reset = 0x3F]
      35. 13.3.35 Page 0: Register 40 (address = 0x28) [reset = 0x01]
      36. 13.3.36 Page 0: Register 41 (address = 0x29) [reset = 0x00]
      37. 13.3.37 Page 0: Register 42 (address = 0x2A) [reset = 0x00]
      38. 13.3.38 Page 0: Register 43 (address = 0x2B) [reset = 0x01]
      39. 13.3.39 Page 0: Register 44 (address = 0x2C) [reset = 0x00]
      40. 13.3.40 Page 0: Register 45 (address = 0x2D) [reset = 0x00]
      41. 13.3.41 Page 0: Register 48 (address = 0x30) [reset = 0x00]
      42. 13.3.42 Page 0: Register 49 (address = 0x31) [reset = 0x00]
      43. 13.3.43 Page 0: Register 50 (address = 0x32) [reset = 0x00]
      44. 13.3.44 Page 0: Register 51 (address = 0x33) [reset = 0x00]
      45. 13.3.45 Page 0: Register 52 (address = 0x34) [reset = 0x00]
      46. 13.3.46 Page 0: Register 54 (address = 0x36) [reset = 0x01]
      47. 13.3.47 Page 0: Register 64 (address = 0x40) [reset =0x80]
      48. 13.3.48 Page 0: Register 65 (address = 0x41) [reset = 0x7F]
      49. 13.3.49 Page 0: Register 66 (address = 0x42) [reset = 0x00]
      50. 13.3.50 Page 0: Register 67 (address = 0x43) [reset = 0x80]
      51. 13.3.51 Page 0: Register 68 (address = 0x44) [reset = 0x7F]
      52. 13.3.52 Page 0: Register 69 (address = 0x45) [reset = 0x00]
      53. 13.3.53 Page 0: Register 70 (address = 0x46) [reset = 0x80]
      54. 13.3.54 Page 0: Register 71 (address = 0x47) [reset = 0x7F]
      55. 13.3.55 Page 0: Register 72 (address = 0x48) [reset = 0x00]
      56. 13.3.56 Page 0: Register 73 (address = 0x49) [reset = 0x80]
      57. 13.3.57 Page 0: Register 74 (address = 0x4A) [reset = 0x7F]
      58. 13.3.58 Page 0: Register 75 (address = 0x4B) [reset = 0x00]
      59. 13.3.59 Page 0: Register 76 (address = 0x4C) [reset = 0x80]
      60. 13.3.60 Page 0: Register 77 (address = 0x4D) [reset = 0x7F]
      61. 13.3.61 Page 0: Register 78 (address = 0x4E) [reset = 0x00]
      62. 13.3.62 Page 0: Register 79 (address = 0x4F) [reset = 0x80]
      63. 13.3.63 Page 0: Register 80 (address = 0x50) [reset = 0x7F]
      64. 13.3.64 Page 0: Register 81 (address = 0x51) [reset = 0x00]
      65. 13.3.65 Page 0: Register 82 (address = 0x52) [reset = 0x80]
      66. 13.3.66 Page 0: Register 83 (address = 0x53) [reset = 0x7F]
      67. 13.3.67 Page 0: Register 84 (address = 0x54) [reset = 0x00]
      68. 13.3.68 Page 0: Register 85 (address = 0x55) [reset = 0x80]
      69. 13.3.69 Page 0: Register 86 (address = 0x56) [reset = 0x7F]
      70. 13.3.70 Page 0: Register 87 (address = 0x57) [reset = 0x00]
      71. 13.3.71 Page 0: Register 88 (address = 0x58) [reset = 0x00]
      72. 13.3.72 Page 0: Register 89 (address = 0x59) [reset = 0x00]
      73. 13.3.73 Page 0: Register 90 (address = 0x5A) [reset = 0x00]
      74. 13.3.74 Page 0: Register 96 (address = 0x60) [reset = 0x01]
      75. 13.3.75 Page 0: Register 97 (address = 0x61) [reset = 0x00]
      76. 13.3.76 Page 0: Register 98 (address = 0x62) [reset =0x10]
      77. 13.3.77 Page 0: Register 112 (address = 0x70) [reset = 0x70]
      78. 13.3.78 Page 0: Register 113 (address = 0x71) [reset = 0x10]
      79. 13.3.79 Page 0: Register 114 (address = 0x72) [reset = 0x00]
      80. 13.3.80 Page 0: Register 115 (address = 0x73) [reset = 0x00]
      81. 13.3.81 Page 0: Register 116 (address = 0x74) [reset = 0x00]
      82. 13.3.82 Page 0: Register 117 (address = 0x75) [reset = 0x00]
      83. 13.3.83 Page 0: Register 120 (address = 0x78) [reset = 0x00]
    4. 13.4 Page 1 Registers
      1. 13.4.1  Page 1: Register 1 (address = 0x01) [reset = 0x00]
      2. 13.4.2  Page 1: Register 2 (address = 0x02) [reset = 0x00]
      3. 13.4.3  Page 1: Register 4 (address = 0x04) [reset = 0x00]
      4. 13.4.4  Page 1: Register 5 (address = 0x05) [reset = 0x00]
      5. 13.4.5  Page 1: Register 6 (address = 0x06) [reset = 0x00]
      6. 13.4.6  Page 1: Register 7 (address = 0x07) [reset = 0x00]
      7. 13.4.7  Page 1: Register 8 (address = 0x08) [reset = 0x00]
      8. 13.4.8  Page 1: Register 9 (address = 0x09) [reset = 0x00]
      9. 13.4.9  Page 1: Register 10 (address = 0x0A) [reset = 0x00]
      10. 13.4.10 Page 1: Register 11 (address = 0x0B) [reset = 0x00]
    5. 13.5 Page 3 Registers
      1. 13.5.1 Page 3: Register 18 (address = 0x12) [reset =0x40]
      2. 13.5.2 Page 3: Register 21 (address = 0x15) [reset = 0x01]
    6. 13.6 Page 253 Registers
      1. 13.6.1 Page 253: Register 20 (address = 0x14) [reset = 0x00]
  14. 14Device and Documentation Support
    1. 14.1 Development Support
    2. 14.2 Related Links
    3. 14.3 Receiving Notification of Documentation Updates
    4. 14.4 Community Resources
    5. 14.5 Trademarks
    6. 14.6 Electrostatic Discharge Caution
    7. 14.7 Glossary
  15. 15Mechanical, Packaging, and Orderable Information

Features

  • AEC-Q100 Qualified for Automotive Applications
    • Temperature Grade 1: –40°C ≤ TA ≤ +125°C
    • HBM ESD Classification Level 2
    • CDM ESD Classification Level C5
  • High SNR Performance:
    • 110-dB SNR (PCM1861-Q1/63-Q1/65-Q1)
    • 103-dB SNR (PCM1860-Q1/62-Q1/64-Q1)
  • ADC Sample Rate (fS) = 8 kHz to 192 kHz
  • Up To Four Independent ADC Channels Available
  • Single-Ended, 2.1-VRMS Full-Scale (FS) Input
  • Differential, 4.2-VRMS FS Input
  • Hardware (HW) Control: PCM1860-Q1/61-Q1
  • Software (SW) Control (I2C or SPI):
    PCM1862-Q1/63-Q1/64-Q1/65-Q1
  • Support for Up To Four Digital Microphones
    (SW-Controlled Devices)
  • Programmable Gain Amplifier (PGA):
    • Fixed Gain: 0 dB, 12 dB, 32 dB
      (PCM1860-Q1/61-Q1)
    • SW-Controlled Gain: –12 dB to +32 dB
      (PCM1862-Q1/63-Q1/64-Q1/65-Q1)
  • Integrated High-Performance Audio PLL
  • Single 3.3-V Power-Supply Operation
  • Power Dissipation at 3.3 V:
    • < 85 mW (PCM1860-Q1/61-Q1/62-Q1/63-Q1)
    • < 145 mW (PCM1864-Q1/65-Q1)
  • Energysense Audio Content Detector for Auto System Wakeup and Sleep
  • Master or Slave Audio Interface
  • Automatic PGA Clipping Suppression Control
  • PCB-Footprint Compatibility Across All Devices

Applications

  • Automotive Head Units
  • External Car Amplifiers
  • Telematics Control Unit (TCU)

Description

The PCM186x-Q1 family (PCM1860-Q1, PCM1861-Q1, PCM1862-Q1, PCM1863-Q1, PCM1864-Q1, and PCM1865-Q1) of audio front-end devices take a new approach to audio-function integration to ease compliance with European Ecodesign legislation, while enabling high-performance end products at reduced cost. The PCM186x-Q1 support single-supply operation at 3.3 V, and offer an integrated programable gain amplifier (PGA) in a small package; this configuration makes it feasible to implement smaller and smarter products at a reduced cost.

The PCM186x-Q1 audio front end supports single-ended input levels from small-mV microphone inputs to 2.1-VRMS line inputs, without external resistor dividers. The front-end mixer (MIX), multiplexer (MUX), and PGA also support differential (Diff), pseudo-differential, and single-ended (SE) inputs, making these devices an ideal interface for products that require interference suppression. The PCM186x-Q1 integrate many system-level functions that assist or replace some DSP functions.

An integrated band-gap voltage reference provides excellent PSRR, so that a dedicated analog 3.3-V rail may not be required.

Device Information(1)

PART NUMBER PACKAGE BODY SIZE (NOM)
PCM186x-Q1 TSSOP (30) 7.80 mm × 4.40 mm
  1. For all available packages, see the package option addendum at the end of the data sheet.

Simplified Application Diagram

PCM1860-Q1 PCM1861-Q1 PCM1862-Q1 PCM1863-Q1 PCM1864-Q1 PCM1865-Q1 pcm186x-simplified-application-diagram.gif