SLAS646C December 2009 – May 2015 DAC3282
PRODUCTION DATA.
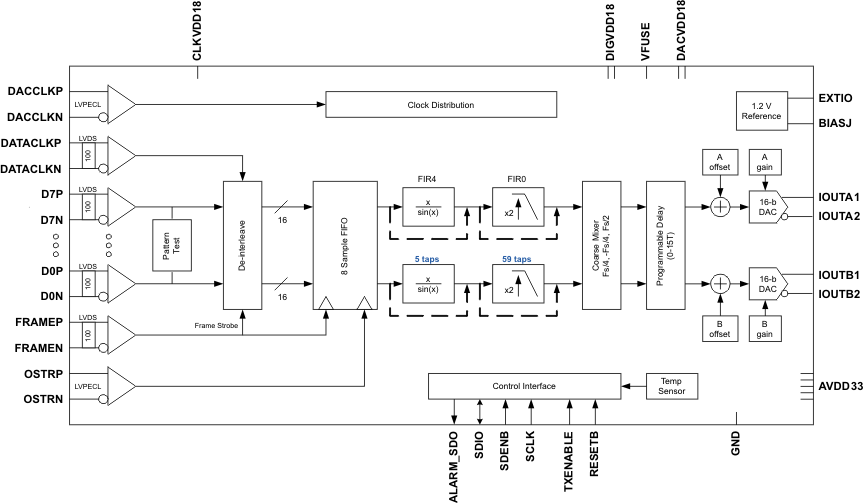
The DAC3282 is a dual-channel 16-bit 625 MSPS digital-to-analog converter (DAC) with an 8-bit LVDS input data bus with on-chip termination, optional 2x interpolation filter, and internal voltage reference. The DAC3282 offers superior linearity, noise and crosstalk performance.
Input data can be interpolated by 2x through an on-chip interpolating FIR filter with over 85 dB of stop-band attenuation. Multiple DAC3282 devices can be fully synchronized.
The DAC3282 allows either a complex or real output. An optional coarse mixer in complex mode provides frequency upconversion and the dual DAC output produces a complex Hilbert Transform pair. The digital offset correction feature allows optimization of LO feed-through of an external quadrature modulator performing the final single sideband RF up- conversion.
The DAC3282 is characterized for operation over the entire industrial temperature range of –40°C to 85°C and is available in a 48-pin 7×7mm VQFN package.
| PART NUMBER | PACKAGE | BODY SIZE (NOM) |
|---|---|---|
| DAC3282 | VQFN (48) | 7.00 mm × 7.00 mm |
