ZHCSC37A February 2014 – July 2014
PRODUCTION DATA.
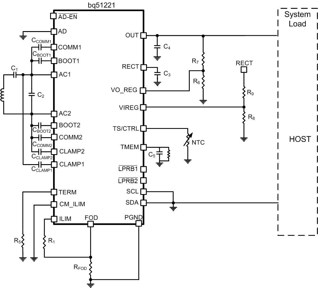
bq51221 器件是一款装备齐全的无线电源接收器,此接收器能够以 WPC 和 PMA 协议运行,这使得无线电源系统能够以 WPC 和 PMA 感应充电标准运行。 bq51221 器件提供针对这两个标准的单个器件功率转换(整流和稳压),以及数字控制和通信。 它还具有协议自主检测功能,并且无需额外的有源器件。 bq51221 器件符合 WPC v1.1 和 PMA 通信协议。 与 WPC 或 PMA 初级侧控制器相结合,bq51221 器件可为无线电源解决方案实现一个完整的无线电源传输系统。 此接收器可采用市场领先的封装、效率和解决方案实现同步整流、稳压和控制与通信。
| 产品型号 | 封装 | 封装尺寸(最大值) |
|---|---|---|
| bq51221 | YFP (42) | 3.586mm x 2.874mm |

