SLUSAD2C November 2010 – April 2015
PRODUCTION DATA.
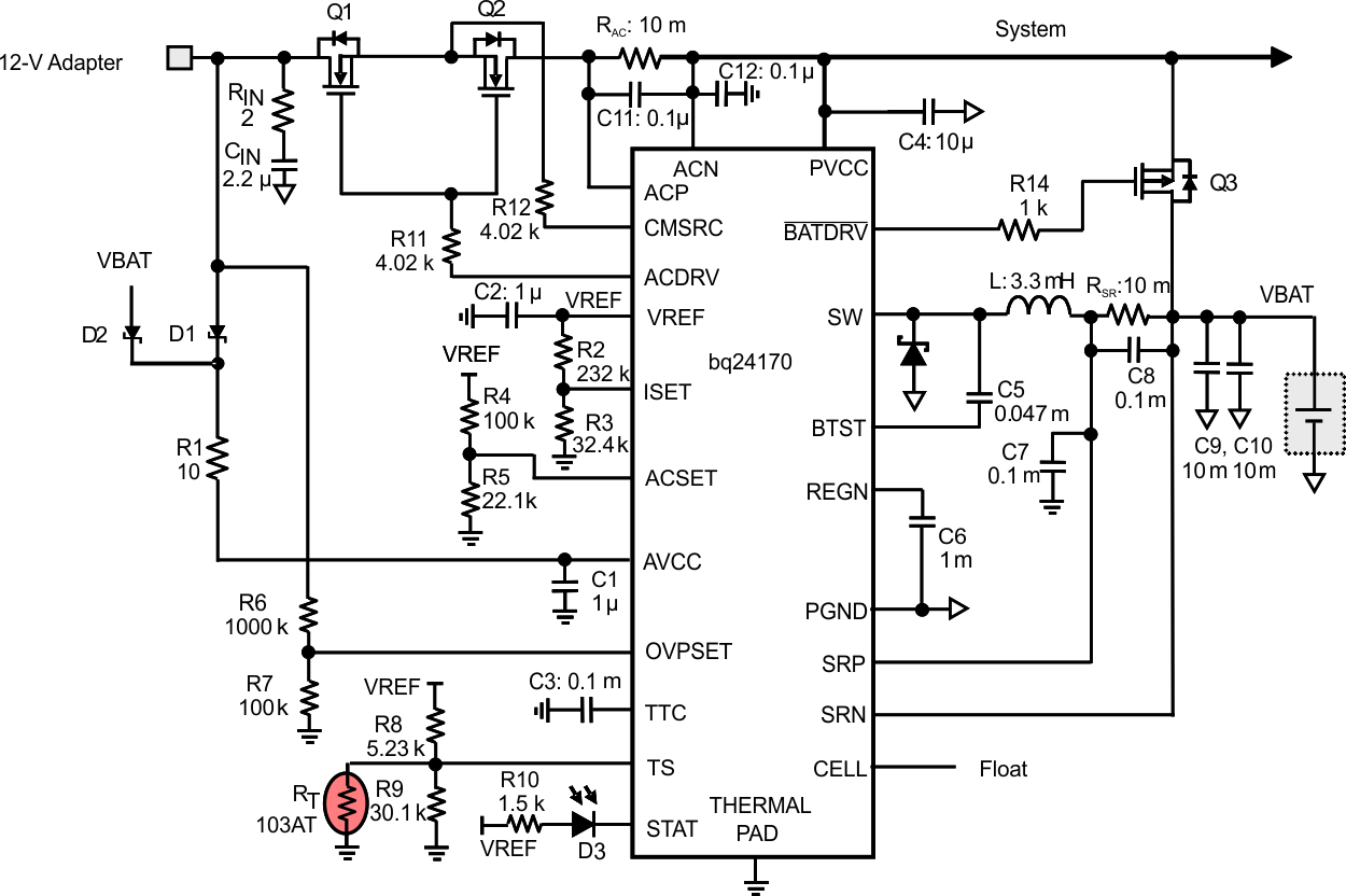
The bq2417x device is a highly integrated stand-alone Li-Ion and Li-Polymer switched-mode battery charger with two integrated N-channel power MOSFETs. The device offers a constant-frequency synchronous PWM controller with high-accuracy regulation of input current, charge current, and voltage. The bq2417x closely monitors the battery pack temperature to allow charge only in a preset temperature window. The bq24170 charges one, two, or three cells (selected by CELL pin), and the bq24172 is adjustable for up to three series Li+ cells.
| PART NUMBER | PACKAGE | BODY SIZE (NOM) |
|---|---|---|
| bq24170 | VQFN (24) | 5.50 mm × 3.50 mm |
| bq24172 |
