ZHCSCF3A May 2014 – August 2014 ADS7950-Q1 , ADS7951-Q1 , ADS7952-Q1 , ADS7953-Q1 , ADS7954-Q1 , ADS7956-Q1 , ADS7957-Q1 , ADS7958-Q1 , ADS7959-Q1 , ADS7960-Q1 , ADS7961-Q1
PRODUCTION DATA.
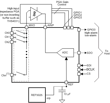
ADS79xx-Q1 器件系列由多通道 8 位,10 位和 12 位模数转换器 (ADC) 组成。 此器件包括一个基于电容器的逐次逼近寄存器 (SAR) ADC,此 ADC 支持固有的采样保持。 多特性和出色性能使得 ADS79xx-Q1 器件可用于需要对多条通道进行监控的广泛应用。
ADS79xx-Q1 器件在 2.7V 至 5.25V 的宽模拟电源范围内运行。由于功耗极低,这些器件非常适合于电池供电和隔离式电源供电的应用。
4 通道和 8 通道器件采用 30 引脚 TSSOP 封装。 12 通道和 16 通道器件采用 38 引脚 TSSOP 封装。
| 器件名称 | 封装 | 封装尺寸 |
|---|---|---|
| ADS7950-Q1 | TSSOP (30) | 7.80mm × 4.40mm |
| ADS7951-Q1 | ||
| ADS7954-Q1 | ||
| ADS7958-Q1 | ||
| ADS7959-Q1 | ||
| ADS7952-Q1 | TSSOP (38) | 9.70mm x 4.40mm |
| ADS7953-Q1 | ||
| ADS7956-Q1 | ||
| ADS7957-Q1 | ||
| ADS7960-Q1 | ||
| ADS7961-Q1 |
