SBOS395D October   2007  – September 2015 VCA820

PRODUCTION DATA.  

  1. Features
  2. Applications
  3. Description
  4. Revision History
  5. Device Options
  6. Pin Configuration and Functions
  7. Specifications
    1. 7.1  Absolute Maximum Ratings
    2. 7.2  ESD Ratings
    3. 7.3  Recommended Operating Conditions
    4. 7.4  Thermal Information
    5. 7.5  Electrical Characteristics: VS = ±5 V
    6. 7.6  Typical Characteristics: VS = ±5 V, DC Parameters
    7. 7.7  Typical Characteristics: VS = ±5 V, DC and Power-Supply Parameters
    8. 7.8  Typical Characteristics: VS = ±5 V, AVMAX = 6 dB
    9. 7.9  Typical Characteristics: VS = ±5 V, AVMAX = 20 dB
    10. 7.10 Typical Characteristics: VS = ±5 V, AVMAX = 40 dB
  8. Detailed Description
    1. 8.1 Overview
    2. 8.2 Functional Block Diagram
    3. 8.3 Feature Description
    4. 8.4 Device Functional Modes
      1. 8.4.1 Maximum Gain of Operation
      2. 8.4.2 Output Current and Voltage
      3. 8.4.3 Input Voltage Dynamic Range
      4. 8.4.4 Output Voltage Dynamic Range
      5. 8.4.5 Bandwidth
      6. 8.4.6 Offset Adjustment
      7. 8.4.7 Noise
      8. 8.4.8 Input and ESD Protection
  9. Application and Implementation
    1. 9.1 Application Information
      1. 9.1.1 Design-In Tools
        1. 9.1.1.1 Demonstration Boards
        2. 9.1.1.2 Macromodels and Applications Support
      2. 9.1.2 Operating Suggestions
        1. 9.1.2.1 Package Considerations
    2. 9.2 Typical Applications
      1. 9.2.1 Wideband Variable Gain Amplifier Operation
        1. 9.2.1.1 Design Requirements
        2. 9.2.1.2 Detailed Design Procedure
        3. 9.2.1.3 Application Curves
      2. 9.2.2 Difference Amplifier
        1. 9.2.2.1 Design Requirements
        2. 9.2.2.2 Detailed Design Procedure
        3. 9.2.2.3 Application Curve
      3. 9.2.3 Differential Equalizer
        1. 9.2.3.1 Design Requirements
        2. 9.2.3.2 Detailed Design Procedure
        3. 9.2.3.3 Application Curve
      4. 9.2.4 Differential Cable Equalizer
        1. 9.2.4.1 Design Requirements
        2. 9.2.4.2 Detailed Design Procedure
        3. 9.2.4.3 Application Curve
      5. 9.2.5 AGC Loop
        1. 9.2.5.1 Design Requirements
        2. 9.2.5.2 Detailed Design Procedure
    3. 9.3 System Examples
  10. 10Power Supply Recommendations
  11. 11Layout
    1. 11.1 Layout Guidelines
    2. 11.2 Layout Example
    3. 11.3 Thermal Considerations
  12. 12Device and Documentation Support
    1. 12.1 Device Support
      1. 12.1.1 Third-Party Products Disclaimer
    2. 12.2 Community Resources
    3. 12.3 Trademarks
    4. 12.4 Electrostatic Discharge Caution
    5. 12.5 Glossary
  13. 13Mechanical, Packaging, and Orderable Information

封装选项

机械数据 (封装 | 引脚)
散热焊盘机械数据 (封装 | 引脚)
订购信息

9 Application and Implementation

NOTE

Information in the following applications sections is not part of the TI component specification, and TI does not warrant its accuracy or completeness. TI’s customers are responsible for determining suitability of components for their purposes. Customers should validate and test their design implementation to confirm system functionality.

9.1 Application Information

The VCA820 has flexible maximum gain which is set by the Rf and Rg resistors shown in Functional Block Diagram. The maximum gain is equal to 2x (Rf / Rg). This gain is achieved with a 2-V voltage on the gain adjust pin VG. As the voltage decreases on the VG pin, the gain decreases in a linear in dB fashion with over 40 dB of gain range from 2-V to 0-V control voltage.

9.1.1 Design-In Tools

9.1.1.1 Demonstration Boards

Two printed circuit boards (PCBs) are available to assist in the initial evaluation of circuit performance using the VCA820 in its two package options. Both of these are offered free of charge as unpopulated PCBs, delivered with a user's guide. The summary information for these fixtures is shown in Table 2.

Table 2. EVM Ordering Information

PRODUCT PACKAGE BOARD PART NUMBER LITERATURE REQUEST NUMBER
VCA820ID SO-14 DEM-VCA-SO-1B SBOU050
VCA820IDGS MSOP-10 DEM-VCA-MSOP-1A SBOU051

The demonstration fixtures can be requested at the Texas Instruments web site (www.ti.com) through the VCA820 product folder.

9.1.1.2 Macromodels and Applications Support

Computer simulation of circuit performance using SPICE is often useful when analyzing the performance of analog circuits and systems. This principle is particularly true for video and RF amplifier circuits where parasitic capacitance and inductance can play a major role in circuit performance. A SPICE model for the VCA820 is available through the TI web page. The applications group is also available for design assistance. The models available from TI predict typical small-signal ac performance, transient steps, dc performance, and noise under a wide variety of operating conditions. The models include the noise terms found in the electrical specifications of the relevant product data sheet.

9.1.2 Operating Suggestions

Operating the VCA820 optimally for a specific application requires trade-offs between bandwidth, input dynamic range and the maximum input voltage, the maximum gain of operation and gain, output dynamic range and the maximum input voltage, the package used, loading, and layout and bypass recommendations. The Typical Characteristics have been defined to cover a wide range of external and operating conditions to describe the VCA820 operation. There are four sections in the Typical Characteristics:

  • VS = ±5 V and VS = ±5 V , which include DC operation and the intrinsic limitation of a VCA820 design
  • VS = ±5 V, AVMAX = 6 dB
  • VS = ±5 V, AVMAX = 20 dB
  • VS = ±5 V, AVMAX = 40 dB

Where the Typical Characteristics describe the actual performance that can be achieved by using the amplifier properly, the following sections describe in detail the trade-offs needed to achieve this level of performance.

9.1.2.1 Package Considerations

The VCA820 is available in both SO-14 and MSOP-10 packages. Each package has, for the different gains used in the typical characteristics, different values of RF and RG in order to achieve the same performance detailed in the table.

Figure 73 shows a test gain circuit for the VCA820. Table 3 lists the recommended configuration for the SO-14 and MSOP-10 package.

VCA820 ai_test_cir_bos395.gif Figure 73. Test Circuit

Table 3. SO-14 and MSOP-10 RF and RG Configurations

G = 2 G = 10 G = 100
RF 1.33 kΩ 1 kΩ 845 Ω
RG 1.33 kΩ 200 Ω 16.9 Ω

There are no differences between the packages in the recommended values for the gain and feedback resistors. However, the bandwidth for the VCA820IDGS (MSOP-10 package) is lower than the bandwidth for the VCA820ID (SO-14 package). This difference is true for all gains, but especially true for gains greater than 5 V/V, as can be seen in Figure 74 and Figure 75. The scale must be changed to a linear scale to view the details.

VCA820 ai_so14_bos395.gif Figure 74. SO-14 Recommended RF and RG vs AVMAX
VCA820 ai_msop10_bos395.gif Figure 75. MSOP-10 Recommended RF and RG vs AVMAX

9.2 Typical Applications

9.2.1 Wideband Variable Gain Amplifier Operation

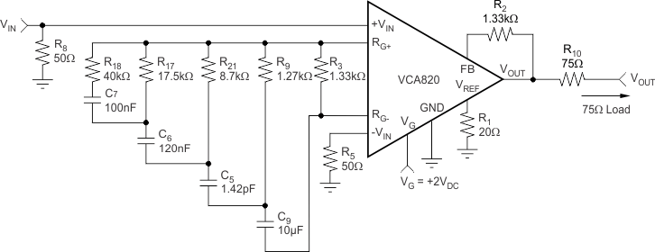
VCA820 ai_bipolar_bos395.gif Figure 76. DC-Coupled, AVMAX = 20 dB, Bipolar Supply Specification and Test Circuit

9.2.1.1 Design Requirements

The design shown in Figure 76 supports a single-ended input, continuously variable gain control and a single-ended output. This configuration is used to achieve the best performance with a bipolar supply. This circuit also requires a maximum gain of 10 V/V and low noise.

9.2.1.2 Detailed Design Procedure

The VCA820 provides an exceptional combination of high output power capability with a wideband, greater than 40-dB gain adjust range, linear in dB variable gain amplifier. The VCA820 input stage places the transconductance element between two input buffers, using the output currents as the forward signal. As the differential input voltage rises, a signal current is generated through the gain element. This current is then mirrored and gained by a factor of two before reaching the multiplier. The other input of the multiplier is the voltage gain control pin, VG. Depending on the voltage present on VG, up to two times the gain current is provided to the transimpedance output stage. The transimpedance output stage is a current-feedback amplifier providing high output current capability and high slew rate, 1700 V/μs. This exceptional full-power performance comes at the price of a relatively high quiescent current (34mA), but a low input voltage noise for this type of architecture (8.2 nV/√Hz).

Figure 76 shows the dc-coupled, gain of 20 dB, dual power-supply circuit used as the basis of the ±5 V and . For test purposes, the input impedance is set to 50 Ω with a resistor to ground and the output impedance is set to 50 Ω with a series output resistor. Voltage swings reported in the table are taken directly at the input and output pins, while output power (dBm) is at the matched 50-Ω load. For the circuit in Figure 76, the total effective load is 100 Ω ∥ 1 kΩ. Note that for the SO-14 package, there is a voltage reference pin, VREF (pin 9). For the SO-14 package, this pin must be connected to ground through a 20-Ω resistor in order to avoid possible oscillations of the output stage. In the MSOP-10 package, this pin is internally connected to ground and does not require such precaution. An X2Y® capacitor has been used for power-supply bypassing. The combination of low inductance, high resonance frequency, and integration of three capacitors in one package (two capacitors to ground and one across the supplies) of this capacitor contributes to the low second-harmonic distortion reported in the table. More information on how the VCA820 operates can be found in the section.

9.2.1.3 Application Curves

VCA820 tc_20db_frq_sm_bos395.gif
Figure 77. Small-Signal Frequency Response
VCA820 tc_20db_frq_resp_lg_bos395.gif
Figure 78. Large-Signal Frequency Response

9.2.2 Difference Amplifier

VCA820 ai_diff_amp_bos395.gif Figure 79. Wideband Differential to Single-Ended Amplifier

9.2.2.1 Design Requirements

For a difference amplifier, the design requirements are differential voltage gain, common mode rejection, and load drive capability. This circuit delivers differential gain of 2* (Rf/Rg), and CMRR as shown in Figure 80.

9.2.2.2 Detailed Design Procedure

Because both inputs of the VCA820 are high-impedance, a difference amplifier can be implemented without any major problem. This implementation is shown in Figure 79. This circuit provides excellent common-mode rejection ratio (CMRR) as long as the input is within the CMRR range of –2.1 V to +1.6 V. Note that this circuit does not make use of the gain control pin, VG. Also, it is recommended to choose RS such that the pole formed by RS and the parasitic input capacitance does not limit the bandwidth of the circuit. The common-mode rejection ratio for this circuit implemented in a gain of 20 dB for VG = +2 V is shown in Figure 80. Note that because the gain control voltage is fixed and is normally set to +2 V, the feedback element can be reduced in order to increase the bandwidth. When reducing the feedback element make sure that the VCA820 is not limited by common-mode input voltage, the current flowing through RG, or any other limitation described in this data sheet.

9.2.2.3 Application Curve

VCA820 ai_cmrr_bos395.gif Figure 80. Common-Mode Rejection Ratio

9.2.3 Differential Equalizer

VCA820 ai_diff_equal_bos395.gif Figure 81. Differential Equalizer

9.2.3.1 Design Requirements

Signals that travel over a length of cable experience an attenuation that is proportional to the square root of the frequency. For this reason, a flat response amplifier will not restore the original signal. To replicate the original signal, the higher frequency signal components require more gain. The circuit in Figure 81 has one stage of frequency shaping to help restore a signal transmitted along a cable. If needed, additional frequency shaping stages can be added as shown in Figure 82.

9.2.3.2 Detailed Design Procedure

If the application requires frequency shaping (the transition from one gain to another), the VCA820 can be used advantageously because its architecture allows the application to isolate the input from the gain setting elements. Figure 81 shows an implementation of such a configuration. The transfer function is shown in Equation 5.

Equation 5. VCA820 q_g_2_rfrg_bos395.gif

This transfer function has one pole, P1 (located at RGC1), and one zero, Z1 (located at R1C1). When equalizing an RC load, RL and CL, compensate the pole added by the load located at RLCL with the zero Z1. Knowing RL, CL, and RG allows the user to select C1 as a first step and then calculate R1. Using RL = 75 Ω, CL = 100 pF and wanting the VCA820 to operate at a gain of +2 V/V, which gives RF = RG = 1.33 kΩ, allows the user to select C1 = 5 pF to ensure a positive value for the resistor R1. With all these values known, R1 can be calculated to be 170 Ω. The frequency response for both the initial, unequalized frequency response and the resulting equalized frequency response are illustrated in Figure 82.

9.2.3.3 Application Curve

VCA820 ai_diff_rc_bos395.gif Figure 82. Differential Equalization of an RC Load

9.2.4 Differential Cable Equalizer

VCA820 ai_diff_cable_bos395.gif Figure 83. Differential Cable Equalizer

9.2.4.1 Design Requirements

Signals that travel over a length of cable experience an attenuation that is proportional to the square root of the frequency. For this reason, a fixed bandwidth amplifier will not restore the original signal. To replicate the original signal, the higher frequency signal components require more gain. The circuit in Figure 83 has multiple stages of frequency shaping to help restore a signal transmitted along a cable. This circuit is similar to the one shown in Figure 81, but is much more accurate in replicating the 1/(sqrt(f)) frequency response shape.

9.2.4.2 Detailed Design Procedure

A differential cable equalizer can easily be implemented using the VCA820. An example of a cable equalization for 100 feet of Belden Cable 1694F is illustrated in Figure 83, with the result for this implementation shown in Figure 84. This implementation has a maximum error of 0.2 dB from dc to 40 MHz.

Note that this implementation shows the cable attenuation side-by-side with the equalization in the same plot. For a given frequency, the equalization function realized with the VCA820 matches the cable attenuation. The circuit in Figure 83 is a driver circuit. To implement a receiver circuit, the signal is received differentially between the +VIN and –VIN inputs.

For a detailed design procedure, refer to to SBOA124.

9.2.4.3 Application Curve

VCA820 ai_cable-g_bos395.gif Figure 84. Cable Attenuation versus Equalizer Gain

9.2.5 AGC Loop

VCA820 ai_agc_loop_bos395.gif Figure 85. AGC Loop

9.2.5.1 Design Requirements

When dynamic signal amplitude correction is required, an AGC loop will provide real-time gain control. The requirements for this circuit are fast gain control response and linear in dB gain control. The time constant of the loop is set with the 0.1-µF capacitor and the 1-kΩ resistor. The OPA695 provides additional load driving capability.

9.2.5.2 Detailed Design Procedure

In the typical AGC loop shown in Figure 85, the OPA695 follows the VCA820 to provide 40 dB of overall gain. The output of the OPA695 is rectified and integrated by an OPA820 to control the gain of the VCA820. When the output level exceeds the reference voltage (VREF), the integrator ramps down reducing the gain of the AGC loop. Conversely, if the output is too small, the integrator ramps up increasing the net gain and the output voltage.

9.3 System Examples

VCA820 ai_simple_noise_bos395.gif Figure 86. Simple Noise Model
VCA820 ai_in_out_adj_bos395.gif Figure 87. Adjusting the Input and Output Voltage Sources
VCA820 ai_full_noise_bos395.gif Figure 88. Full Noise Model