ZHCSTX9I September   2002  – November 2023 UCC27321 , UCC27322 , UCC37321 , UCC37322

PRODUCTION DATA  

  1.   1
  2. 特性
  3. 应用
  4. 说明
  5. 说明(续)
  6. Related Products
  7. Pin Configuration and Functions
  8. Specifications
    1. 7.1 Absolute Maximum Ratings
    2. 7.2 ESD Ratings
    3. 7.3 Recommended Operating Conditions
    4. 7.4 Thermal Information
    5. 7.5 Electrical Characteristics
    6. 7.6 Switching Characteristics
    7. 7.7 Power Dissipation Ratings
    8. 7.8 Typical Characteristics
  9. Detailed Description
    1. 8.1 Overview
    2. 8.2 Functional Block Diagram
    3. 8.3 Feature Description
      1. 8.3.1 Input Stage
      2. 8.3.2 Output Stage
      3. 8.3.3 Source and Sink Capabilities during Miller Plateau
      4. 8.3.4 Enable
    4. 8.4 Device Functional Modes
  10. Application and Implementation
    1. 9.1 Application Information
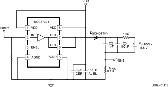
    2. 9.2 Typical Application
      1. 9.2.1 Design Requirements
      2. 9.2.2 Detailed Design Procedure
        1. 9.2.2.1 Input-to-Output Configuration
        2. 9.2.2.2 Input Threshold Type
        3. 9.2.2.3 VDD Bias Supply Voltage
        4. 9.2.2.4 Peak Source and Sink Currents
        5. 9.2.2.5 Enable and Disable Function
        6. 9.2.2.6 Propagation Delay
        7. 9.2.2.7 Power Dissipation
      3. 9.2.3 Application Curves
  11. 10Power Supply Recommendations
    1.     40
  12. 11Layout
    1. 11.1 Layout Guidelines
    2. 11.2 Layout Example
    3. 11.3 Thermal Considerations
  13. 12Device and Documentation Support
    1. 12.1 Device Support
      1. 12.1.1 第三方产品免责声明
    2. 12.2 Documentation Support
      1. 12.2.1 Related Documentation
    3. 12.3 接收文档更新通知
    4. 12.4 支持资源
    5. 12.5 Trademarks
    6. 12.6 静电放电警告
    7. 12.7 术语表
  14. 13Revision History
  15. 14Mechanical, Packaging, and Orderable Information

封装选项

请参考 PDF 数据表获取器件具体的封装图。

机械数据 (封装 | 引脚)
  • D|8
  • P|8
  • DGN|8
散热焊盘机械数据 (封装 | 引脚)
订购信息

Source and Sink Capabilities during Miller Plateau

Large power MOSFETs present a significant load to the control circuitry. Proper drive is required for efficient, reliable operation. The UCC3732x drivers have been optimized to provide maximum drive to a power MOSFET during the Miller plateau region of the switching transition. This interval occurs while the drain voltage is swinging between the voltage levels dictated by the power topology, requiring the charging or discharging of the drain-gate capacitance with current supplied or removed by the driver device.

Two circuits are used to test the current capabilities of the UCC3732x driver (see Reference 1) . In each case external circuitry is added to clamp the output near 5 V while the device is sinking or sourcing current. An input pulse of 250 ns is applied at a frequency of 1 kHz in the proper polarity for the respective test. In each test there is a transient period where the current peaked up and then settled down to a steady-state value. The noted current measurements are made at a time of 200 ns after the input pulse is applied, after the initial transient.

The circuit in Figure 8-1 is used to verify the current sink capability when the output of the driver is clamped around 5 V, a typical value of gate-source voltage during the Miller plateau region. The UCC37321 is found to sink 9 A at VDD = 15 V.

GUID-FEBE1567-A4EF-4614-926B-084EA346484F-low.gifFigure 8-1 Sink Current Test Circuit

The circuit in Figure 8-2 is used to test the current source capability with the output clamped to around 5 V with a string of Zener diodes. The UCC37321 is found to source 9 A at VDD = 15 V.

GUID-6E8E196D-FD4A-401A-B842-8A7ABBD622DC-low.gifFigure 8-2 Source Current Test Circuit

Note that the current sink capability is slightly stronger than the current source capability at lower VDD. This is due to the differences in the structure of the bipolar-MOSFET power output section, where the current source is a P-channel MOSFET and the current sink has an N-channel MOSFET.

In most it is advantageous that the turnoff capability of a driver is stronger than the turnon capability. This helps to ensure that the MOSFET is held OFF during common power supply transients which may turn the device back ON.