ZHCSWR5D September   2008  – August 2024 UCC25600

PRODUCTION DATA  

  1.   1
  2. 特性
  3. 应用
  4. 说明
  5. 修订历史记录
  6. 引脚配置和功能
  7. 规格
    1. 6.1 绝对最大额定值
    2. 6.2 ESD 等级
    3. 6.3 建议运行条件
    4. 6.4 热性能信息
    5. 6.5 电气特性
    6. 6.6 典型特性
  8. 详细说明
    1. 7.1 概述
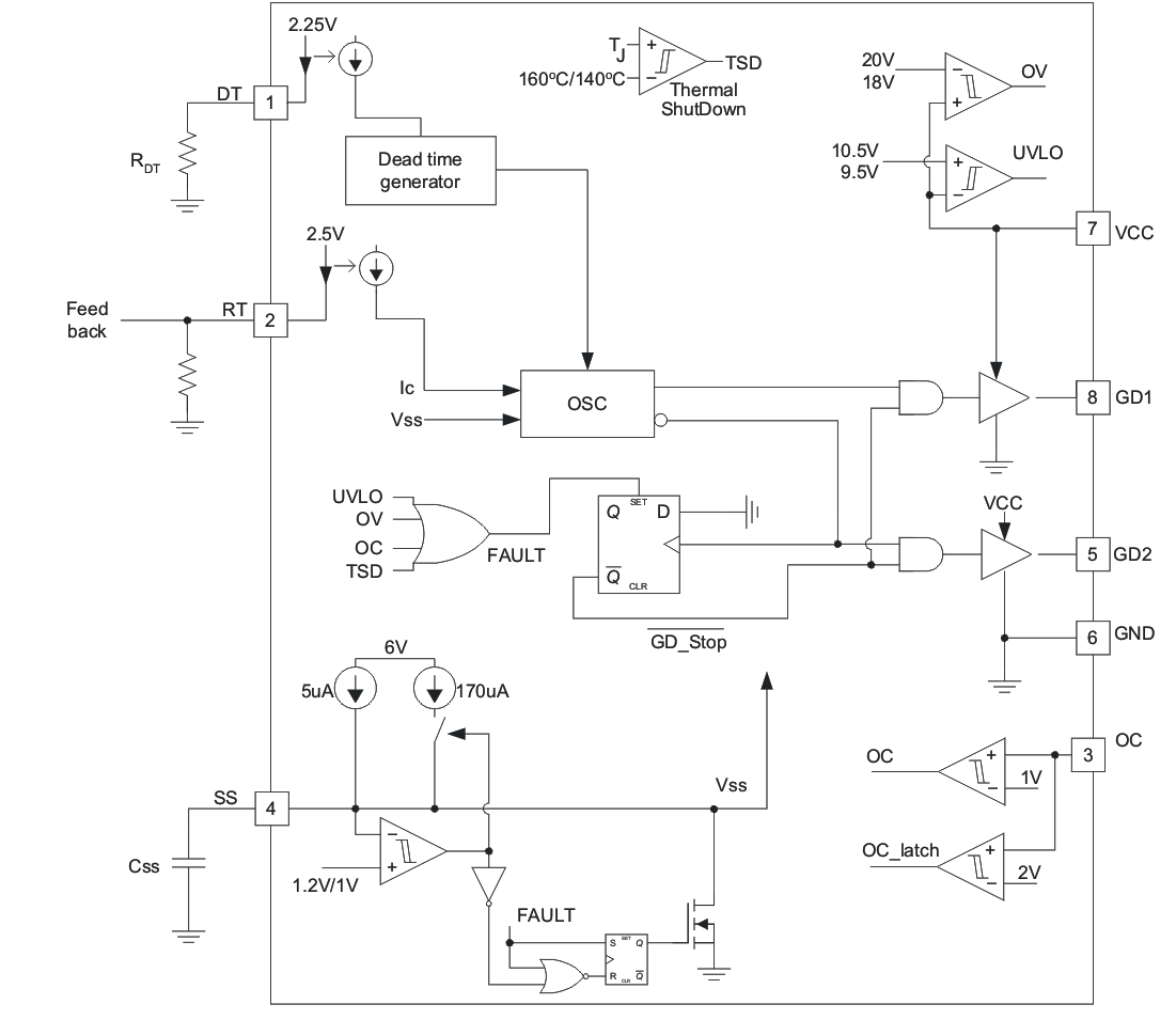
    2. 7.2 功能方框图
    3. 7.3 特性说明
      1. 7.3.1 软启动
      2. 7.3.2 过流保护
      3. 7.3.3 栅极驱动器
      4. 7.3.4 过热保护
    4. 7.4 器件功能模式
      1. 7.4.1 突发模式运行
      2. 7.4.2 VCC
  9. 应用和实施
    1. 8.1 应用信息
      1. 8.1.1 工作原理
      2. 8.1.2 可调死区时间
      3. 8.1.3 振荡器
    2. 8.2 典型应用
      1. 8.2.1 设计要求
      2. 8.2.2 详细设计过程
      3. 8.2.3 应用曲线
  10. 电源相关建议
  11. 10布局
    1. 10.1 布局指南
    2. 10.2 布局示例
  12. 11器件和文档支持
    1. 11.1 支持资源
    2. 11.2 商标
    3. 11.3 静电放电警告
  13. 12术语表
  14. 13机械、封装和可订购信息

封装选项

机械数据 (封装 | 引脚)
散热焊盘机械数据 (封装 | 引脚)
订购信息

功能方框图

UCC25600