SCDS216E OCTOBER   2005  – November 2017 TS5A3160

PRODUCTION DATA.  

  1. Features
  2. Applications
  3. Description
  4. Revision History
  5. Pin Configuration and Functions
  6. Specifications
    1. 6.1 Absolute Maximum Ratings
    2. 6.2 ESD Ratings
    3. 6.3 Recommended Operating Conditions
    4. 6.4 Thermal Information
    5. 6.5 Electrical Characteristics for 5-V Supply
    6. 6.6 Electrical Characteristics for 3.3-V Supply
    7. 6.7 Electrical Characteristics for 2.5-V Supply
    8. 6.8 Electrical Characteristics for 1.8-V Supply
    9. 6.9 Typical Characteristics
  7. Parameter Measurement Information
  8. Detailed Description
    1. 8.1 Overview
    2. 8.2 Functional Block Diagram
    3. 8.3 Feature Description
    4. 8.4 Device Functional Modes
  9. Application and Implementation
    1. 9.1 Application Information
    2. 9.2 Typical Application
      1. 9.2.1 Design Requirements
      2. 9.2.2 Detailed Design Procedure
      3. 9.2.3 Application Curve
  10. 10Power Supply Recommendations
  11. 11Layout
    1. 11.1 Layout Guidelines
    2. 11.2 Layout Example
  12. 12Device and Documentation Support
    1. 12.1 Device Support
      1. 12.1.1 Device Nomenclature
    2. 12.2 Documentation Support
      1. 12.2.1 Related Documentation
    3. 12.3 Community Resources
    4. 12.4 Trademarks
    5. 12.5 Electrostatic Discharge Caution
    6. 12.6 Glossary
  13. 13Mechanical, Packaging, and Orderable Information

封装选项

机械数据 (封装 | 引脚)
散热焊盘机械数据 (封装 | 引脚)
订购信息

Parameter Measurement Information

TS5A3160 pmi13_cds216.gif Figure 13. ON-State Resistance (ron)
TS5A3160 pmi14_cds216.gif Figure 14. OFF-State Leakage Current (INC(OFF), INO(OFF), ICOM(OFF), INC(PWROFF), INO(PWROFF), ICOM(PWROFF))
TS5A3160 pmi15_cds216.gif Figure 15. ON-State Leakage Current (ICOM(ON), INC(ON), INO(ON))
TS5A3160 pmi16_cds216.gif Figure 16. Capacitance (CI, CCOM(ON), CNC(OFF), CNO(OFF), CNC(ON), CNO(ON))
TS5A3160 pmi17_cds216.gif
All input pulses are supplied by generators having the following characteristics: PRR ≤ 10 MHz, ZO = 50 Ω, tr < 5 ns, tf < 5 ns.
CL includes probe and jig capacitance.
Figure 17. Turnon (tON) and Turnoff Time (tOFF)
TS5A3160 pmi18_cds216.gif
All input pulses are supplied by generators having the following characteristics: PRR ≤ 10 MHz, ZO = 50 Ω, tr < 5 ns, tf < 5 ns.
CL includes probe and jig capacitance.
Figure 18. Make-Before-Break Time (tMBB)
TS5A3160 pmi19_cds216.gif Figure 19. Bandwidth (BW)
TS5A3160 pmi20_cds216.gif Figure 20. OFF Isolation (OISO)
TS5A3160 pmi21_cds216.gif Figure 21. Crosstalk (XTALK)
TS5A3160 pmi22_cds216.gif
All input pulses are supplied by generators having the following characteristics: PRR ≤ 10 MHz, ZO = 50 Ω, tr < 5 ns, tf < 5 ns.
CL includes probe and jig capacitance.
Figure 22. Charge Injection (QC)
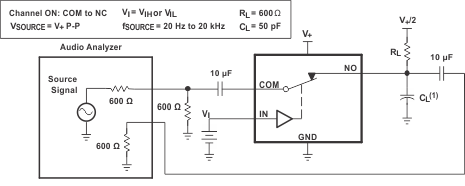
TS5A3160 pmi23_cds216.gif Figure 23. Total Harmonic Distortion (THD)