SLVSDD9 March   2017 TPS92692 , TPS92692-Q1

PRODUCTION DATA.  

  1. Features
  2. Applications
  3. Description
  4. Revision History
  5. Pin Configuration and Functions
  6. Specifications
    1. 6.1 Absolute Maximum Ratings
    2. 6.2 ESD Ratings
    3. 6.3 Recommended Operating Conditions
    4. 6.4 Thermal Information
    5. 6.5 Electrical Characteristics
    6. 6.6 Typical Characteristics
  7. Detailed Description
    1. 7.1 Overview
    2. 7.2 Functional Block Diagram
    3. 7.3 Feature Description
      1. 7.3.1  Internal Regulator and Undervoltage Lockout (UVLO)
      2. 7.3.2  Oscillator
      3. 7.3.3  Spread Spectrum Frequency Modulation
      4. 7.3.4  Gate Driver
      5. 7.3.5  Rail-to-Rail Current Sense Amplifier
      6. 7.3.6  Transconductance Error Amplifier
      7. 7.3.7  Switch Current Sense
      8. 7.3.8  Slope Compensation
      9. 7.3.9  Analog Adjust Input
      10. 7.3.10 DIM/PWM Input
      11. 7.3.11 Series P-Channel FET Dimming Gate Driver Output
      12. 7.3.12 Soft-Start
      13. 7.3.13 Current Monitor Output
      14. 7.3.14 Output Overvoltage Protection
      15. 7.3.15 Output Short-circuit Protection
      16. 7.3.16 Thermal Protection
      17. 7.3.17 Fault Indicator (FLT)
    4. 7.4 Device Functional Modes
      1. 7.4.1 Hiccup Mode Short-circuit Protection
      2. 7.4.2 Fault Indication Mode
  8. Application and Implementation
    1. 8.1 Application Information
      1. 8.1.1  Duty Cycle Considerations
      2. 8.1.2  Inductor Selection
      3. 8.1.3  Output Capacitor Selection
      4. 8.1.4  Input Capacitor Selection
      5. 8.1.5  Main Power MOSFET Selection
      6. 8.1.6  Rectifier Diode Selection
      7. 8.1.7  LED Current Programming
      8. 8.1.8  Switch Current Sense Resistor
      9. 8.1.9  Slope Compensation
      10. 8.1.10 Feedback Compensation
      11. 8.1.11 Soft-Start
      12. 8.1.12 Overvoltage and Undervoltage Protection
      13. 8.1.13 Analog to PWM Dimming Considerations
      14. 8.1.14 Direct PWM Dimming Considerations
      15. 8.1.15 Series P-Channel MOSFET Selection
    2. 8.2 Typical Applications
      1. 8.2.1 Typical Boost LED Driver
        1. 8.2.1.1 Design Requirements
        2. 8.2.1.2 Detailed Design Procedure
          1. 8.2.1.2.1  Calculating Duty Cycle
          2. 8.2.1.2.2  Setting Switching Frequency
          3. 8.2.1.2.3  Setting Dither Modulation Frequency
          4. 8.2.1.2.4  Inductor Selection
          5. 8.2.1.2.5  Output Capacitor Selection
          6. 8.2.1.2.6  Input Capacitor Selection
          7. 8.2.1.2.7  Main N-Channel MOSFET Selection
          8. 8.2.1.2.8  Rectifying Diode Selection
          9. 8.2.1.2.9  Programming LED Current
          10. 8.2.1.2.10 Setting Switch Current Limit
          11. 8.2.1.2.11 Programming Slope Compensation
          12. 8.2.1.2.12 Deriving Compensator Parameters
          13. 8.2.1.2.13 Setting Start-up Duration
          14. 8.2.1.2.14 Setting Overvoltage Protection Threshold
          15. 8.2.1.2.15 Analog-to-PWM Dimming Considerations
        3. 8.2.1.3 Application Curves
      2. 8.2.2 Typical Buck-Boost LED Driver
        1. 8.2.2.1 Design Requirements
        2. 8.2.2.2 Detailed Design Procedure
          1. 8.2.2.2.1  Calculating Duty Cycle
          2. 8.2.2.2.2  Setting Switching Frequency
          3. 8.2.2.2.3  Setting Dither Modulation Frequency
          4. 8.2.2.2.4  Inductor Selection
          5. 8.2.2.2.5  Output Capacitor Selection
          6. 8.2.2.2.6  Input Capacitor Selection
          7. 8.2.2.2.7  Main N-Channel MOSFET Selection
          8. 8.2.2.2.8  Rectifier Diode Selection
          9. 8.2.2.2.9  Programming LED Current
          10. 8.2.2.2.10 Setting Switch Current Limit and Slope Compensation
          11. 8.2.2.2.11 Programming Slope Compensation
          12. 8.2.2.2.12 Deriving Compensator Parameters
          13. 8.2.2.2.13 Setting Startup Duration
          14. 8.2.2.2.14 Setting Overvoltage Protection Threshold
          15. 8.2.2.2.15 Direct PWM Dimming Consideration
        3. 8.2.2.3 Application Curves
  9. Power Supply Recommendations
  10. 10Layout
    1. 10.1 Layout Guidelines
    2. 10.2 Layout Example
  11. 11Device and Documentation Support
    1. 11.1 Related Links
    2. 11.2 Community Resources
    3. 11.3 Trademarks
    4. 11.4 Electrostatic Discharge Caution
    5. 11.5 Glossary
  12. 12Mechanical, Packaging, and Orderable Information

封装选项

机械数据 (封装 | 引脚)
散热焊盘机械数据 (封装 | 引脚)
订购信息

Features

  • Wide Input Voltage: 4.5 V to 65 V
  • Better than ± 4% LED Current Accuracy over –40°C to 150°C Junction Temperature Range
  • Spread Spectrum Frequency Modulation for Improved EMI
  • Comprehensive Fault Protection Circuitry with Current Monitor output and Open Drain Fault Flag Indicator
  • Internal Analog Voltage to PWM Duty Cycle Generator for stand-alone Dimming Operation
  • Compatible with Direct PWM Input with over 1000:1 Dimming Range
  • Analog LED Current Adjust Input (IADJ) with over 15:1 Contrast Ratio
  • Integrated P-Channel Driver to enable Series FET Dimming and LED Protection
  • TPS92692-Q1: Automotive Q100 Grade 1 Qualified

Applications

  • TPS92692-Q1: Automotive Exterior Lighting Applications
  • Driver Monitoring Systems (DMS)
  • LED General Lighting Applications
  • Exit Signs and Emergency Lighting

Description

The TPS92692 and TPS92692-Q1 are high accuracy peak current mode based controllers designed to support step-up/down LED driver topologies. The device incorporates a rail-to-rail current amplifier to measure LED current and spread spectrum frequency modulation technique for improved EMI performance.

This high performance LED controller can independently modulate LED current using either analog or PWM dimming techniques. Linear analog dimming response with over 15:1 range is obtained by varying the voltage across the high impedance analog adjust (IADJ) input. PWM dimming of LED current is achieved by directly modulating the DIM/PWM input pin with the desired duty cycle or by enabling the internal PWM generator circuit. The PWM generator translates the DC voltage at DIM/PWM pin to corresponding duty cycle by comparing it to the internal triangle wave generator. The optional PDRV gate driver output can be used to drive an external P-Channel series MOSFET.

The TPS92692 and TPS92692-Q1 devices support continuous LED status check through the current monitor (IMON) output. The devices also include an open drain fault indicator output to indicate LED overcurrent, output overvoltage and output undervoltage conditions.

Device Information(1)

PART NUMBER PACKAGE BODY SIZE (NOM)
TPS92692-Q1 HTSSOP (20) 5.10 mm × 6.60 mm
TPS92692
  1. For all available packages, see the orderable addendum at the end of the data sheet.

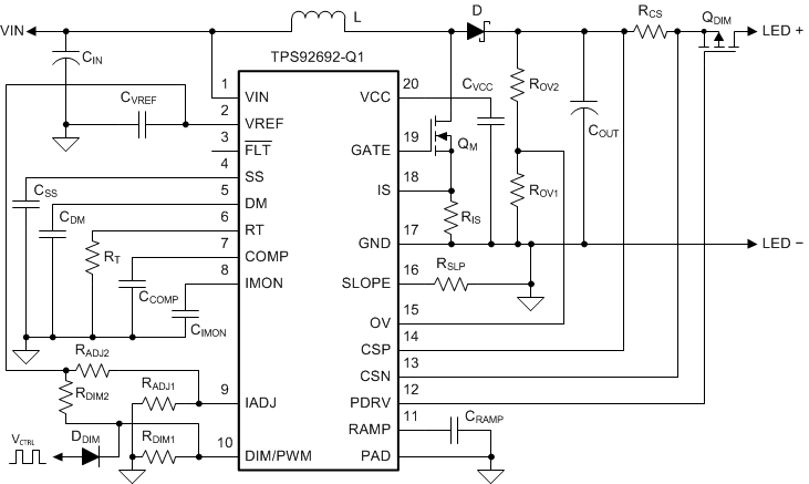
Typical Boost LED Driver

TPS92692 TPS92692-Q1 BST2_SLVSDD9.gif

Revision History

DATE REVISION NOTES
March 2017 * Initial release.