ZHCSH45B June   2017  – October 2021 TPS7A83A

PRODUCTION DATA  

  1. 特性
  2. 应用
  3. 说明
  4. Revision History
  5. 说明(续)
  6. Pin Configuration and Functions
  7. Specifications
    1. 7.1 Absolute Maximum Ratings
    2. 7.2 ESD Ratings
    3. 7.3 Recommended Operating Conditions
    4. 7.4 Thermal Information
    5. 7.5 Electrical Characteristics: General
    6. 7.6 Electrical Characteristics: TPS7A8300A
    7. 7.7 Electrical Characteristics: TPS7A8301A
    8. 7.8 Typical Characteristics: TPS7A8300A
    9. 7.9 Typical Characteristics: TPS7A8301A
  8. Detailed Description
    1. 8.1 Overview
    2. 8.2 Functional Block Diagram
    3. 8.3 Feature Description
      1. 8.3.1 Voltage Regulation Features
        1. 8.3.1.1 DC Regulation
        2. 8.3.1.2 AC and Transient Response
      2. 8.3.2 System Start-Up Features
        1. 8.3.2.1 Programmable Soft-Start (NR/SS)
        2. 8.3.2.2 Internal Sequencing
          1. 8.3.2.2.1 Enable (EN)
          2. 8.3.2.2.2 Undervoltage Lockout (UVLO) Control
          3. 8.3.2.2.3 Active Discharge
        3. 8.3.2.3 Power-Good Output (PG)
      3. 8.3.3 Internal Protection Features
        1. 8.3.3.1 Foldback Current Limit (ICL)
        2. 8.3.3.2 Thermal Protection (Tsd)
    4. 8.4 Device Functional Modes
      1. 8.4.1 Regulation
      2. 8.4.2 Disabled
  9. Application and Implementation
    1. 9.1 Application Information
      1. 9.1.1 External Component Selection
        1. 9.1.1.1 Adjustable Operation
        2. 9.1.1.2 ANY-OUT Programmable Output Voltage
        3. 9.1.1.3 ANY-OUT Operation
        4. 9.1.1.4 Increasing ANY-OUT Resolution for LILO Conditions
        5. 9.1.1.5 Recommended Capacitor Types
        6. 9.1.1.6 Input and Output Capacitor Requirements (CIN and COUT)
        7. 9.1.1.7 Feed-Forward Capacitor (CFF)
        8. 9.1.1.8 Noise-Reduction and Soft-Start Capacitor (CNR/SS)
      2. 9.1.2 Start Up
        1. 9.1.2.1 Soft-Start (NR/SS)
          1. 9.1.2.1.1 Inrush Current
        2. 9.1.2.2 Undervoltage Lockout (UVLO)
        3. 9.1.2.3 Power-Good (PG) Function
      3. 9.1.3 AC and Transient Performance
        1. 9.1.3.1 Power-Supply Rejection Ratio (PSRR)
        2. 9.1.3.2 Output Voltage Noise
        3. 9.1.3.3 Optimizing Noise and PSRR
          1. 9.1.3.3.1 Charge Pump Noise
        4. 9.1.3.4 Load Transient Response
      4. 9.1.4 DC Performance
        1. 9.1.4.1 Output Voltage Accuracy (VOUT)
        2. 9.1.4.2 Dropout Voltage (VDO)
          1. 9.1.4.2.1 Behavior When Transitioning From Dropout Into Regulation
      5. 9.1.5 Sequencing Requirements
      6. 9.1.6 Negatively Biased Output
      7. 9.1.7 Reverse Current
      8. 9.1.8 Power Dissipation (PD)
        1. 9.1.8.1 Estimating Junction Temperature
        2. 9.1.8.2 Recommended Area for Continuous Operation (RACO)
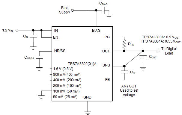
    2. 9.2 Typical Application
      1. 9.2.1 Design Requirements
      2. 9.2.2 Detailed Design Procedure
      3. 9.2.3 Application Curves
  10. 10Power Supply Recommendations
  11. 11Layout
    1. 11.1 Layout Guidelines
    2. 11.2 Layout Example
  12. 12Device and Documentation Support
    1. 12.1 Device Support
      1. 12.1.1 Development Support
        1. 12.1.1.1 Evaluation Models
        2. 12.1.1.2 Spice Models
      2. 12.1.2 Device Nomenclature
    2. 12.2 Documentation Support
      1. 12.2.1 Related Documentation
    3. 12.3 接收文档更新通知
    4. 12.4 支持资源
    5. 12.5 Trademarks
    6. 12.6 Electrostatic Discharge Caution
    7. 12.7 术语表
  13. 13Mechanical, Packaging, and Orderable Information

封装选项

机械数据 (封装 | 引脚)
散热焊盘机械数据 (封装 | 引脚)
订购信息

说明

TPS7A83A 是一款低噪声 (4.4µVRMS)、低压降线性稳压器 (LDO),可提供 2A 电流,最大压降仅为 200mV。TPS7A8300A 的输出电压可在 0.8V 至 3.95V 范围内以 50mV 的分辨率通过引脚进行编程,并可通过外部电阻分压器在 0.8V 至 5.2V 范围内进行调节。TPS7A8301A 的输出电压可在 0.5V 至 2.075V 范围内以 25mV 的分辨率通过引脚进行编程,并可通过外部电阻分压器在 0.5V 至 5.2V 范围内进行调节。

TPS7A83A 集低噪声、高 PSRR 和高输出电流能力等特性于一体,非常适合为高速通信、视频、医疗或测试和测量应用中的噪声敏感型组件供电。TPS7A83A 具有高性能,可抑制电源产生的相位噪声和时钟抖动,旨在为高性能串行器和解串器 (SerDes)、模数转换器 (ADC)、数模转换器 (DAC) 和射频组件供电。该器件的优秀性能和高达 5.2V 的输出能力尤其适合射频放大器使用。

器件信息(1)
器件型号 封装 封装尺寸(标称值)
TPS7A83A VQFN (20) 3.50mm × 3.50mm
5.00mm × 5.00mm
如需了解所有可用封装,请参阅数据表末尾的可订购产品附录。
GUID-20210908-SS0I-6R6D-PP6Z-HMWJNBMLS62N-low.gif典型应用电路