ZHCSD91B January   2015  – January 2022 TPS65251-1 , TPS65251-2 , TPS65251-3

PRODUCTION DATA  

  1. 特性
  2. 应用
  3. 说明
  4. Revision History
  5. Pin Configuration and Functions
  6. Specifications
    1. 6.1 Absolute Maximum Ratings
    2. 6.2 ESD Ratings
    3. 6.3 Recommended Operating Conditions
    4. 6.4 Thermal Information
    5. 6.5 Electrical Characteristics
    6. 6.6 Typical Characteristics for Buck 1
    7. 6.7 Typical Characteristics for Buck 2
    8. 6.8 Typical Characteristics for Buck 3
  7. Detailed Description
    1. 7.1 Overview
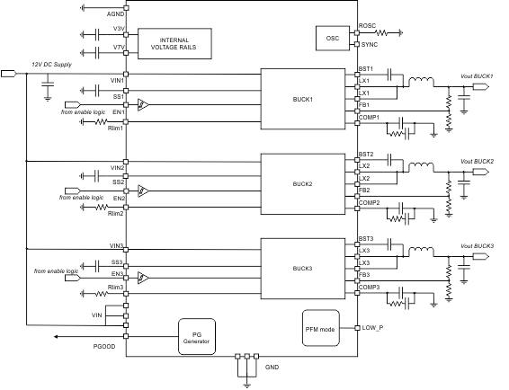
    2. 7.2 Functional Block Diagram
    3. 7.3 Feature Description
      1. 7.3.1  Adjustable Switching Frequency
      2. 7.3.2  Synchronization
      3. 7.3.3  Out-of-Phase Operation
      4. 7.3.4  Delayed Start-Up
      5. 7.3.5  Soft-Start Time
      6. 7.3.6  Adjusting the Output Voltage
      7. 7.3.7  Input Capacitor
      8. 7.3.8  Bootstrap Capacitor
      9. 7.3.9  Error Amplifier
      10. 7.3.10 Slope Compensation
      11. 7.3.11 Power Good
      12. 7.3.12 3.3-V and 6.5-V LDO Regulators
      13. 7.3.13 Current Limit Protection
      14. 7.3.14 Overvoltage Transient Protection (OVP)
      15. 7.3.15 Thermal Shutdown
    4. 7.4 Device Functional Modes
      1. 7.4.1 Low-Power/Pulse Skipping Operation
  8. Application and Implementation
    1. 8.1 Application Information
    2. 8.2 Typical Application
      1. 8.2.1 Design Requirements
      2. 8.2.2 Detailed Design Procedure
        1. 8.2.2.1  Loop Compensation Circuit
        2. 8.2.2.2  Selecting the Switching Frequency
        3. 8.2.2.3  Output Inductor Selection
        4. 8.2.2.4  Output Capacitor
        5. 8.2.2.5  Input Capacitor
        6. 8.2.2.6  Soft-Start Capacitor
        7. 8.2.2.7  Bootstrap Capacitor Selection
        8. 8.2.2.8  Adjustable Current Limiting Resistor Selection
        9. 8.2.2.9  Output Voltage and Feedback Resistors Selection
        10. 8.2.2.10 Compensation
        11. 8.2.2.11 3.3-V and 6.5-V LDO Regulators
      3. 8.2.3 Application Curves
  9. Power Supply Recommendations
  10. 10Layout
    1. 10.1 Layout Guidelines
    2. 10.2 Layout Example
  11. 11Device and Documentation Support
    1. 11.1 接收文档更新通知
    2. 11.2 支持资源
    3. 11.3 Trademarks
    4. 11.4 Electrostatic Discharge Caution
    5. 11.5 术语表
  12. 12Mechanical, Packaging, and Orderable Information

封装选项

机械数据 (封装 | 引脚)
散热焊盘机械数据 (封装 | 引脚)
订购信息

Functional Block Diagram

GUID-63A88F74-96EE-48CF-AE14-D743E8011BFA-low.gif