ZHCSNV8B December   2021  – August 2024 TPS63901

PRODUCTION DATA  

  1.   1
  2. 特性
  3. 应用
  4. 说明
  5. Pin Configuration and Functions
  6. Specifications
    1. 5.1 Absolute Maximum Ratings
    2. 5.2 ESD Ratings
    3. 5.3 Recommended Operating Conditions
    4. 5.4 Thermal Information
    5. 5.5 Electrical Characteristics
    6. 5.6 Typical Characteristics
  7. Detailed Description
    1. 6.1 Overview
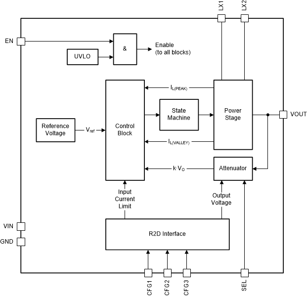
    2. 6.2 Functional Block Diagram
    3. 6.3 Feature Description
      1. 6.3.1 Trapezoidal Current Control
      2. 6.3.2 Device Enable and Disable
      3. 6.3.3 Soft Start
      4. 6.3.4 Input Current Limit
      5. 6.3.5 Dynamic Voltage Scaling
      6. 6.3.6 Device Configuration (Resistor-to-Digital Interface)
      7. 6.3.7 SEL Pin
      8. 6.3.8 Short-Circuit Protection
        1. 6.3.8.1 Current Limit Setting = 'Unlimited'
        2. 6.3.8.2 Current Limit Setting = 1 mA to 100 mA
      9. 6.3.9 Thermal Shutdown
    4. 6.4 Device Functional Modes
  8. Application and Implementation
    1. 7.1 Application Information
    2. 7.2 Typical Application
      1. 7.2.1 Design Requirements
      2. 7.2.2 Detailed Design Procedure
        1. 7.2.2.1 Inductor Selection
        2. 7.2.2.2 Output Capacitor Selection
        3. 7.2.2.3 Input Capacitor Selection
        4. 7.2.2.4 Setting The Output Voltage
      3. 7.2.3 Application Curves
  9. Power Supply Recommendations
  10. Layout
    1. 9.1 Layout Guidelines
    2. 9.2 Layout Example
  11. 10Device and Documentation Support
    1. 10.1 Device Support
      1. 10.1.1 Third-Party Products Disclaimer
    2. 10.2 Documentation Support
      1. 10.2.1 Related Documentation
    3. 10.3 接收文档更新通知
    4. 10.4 支持资源
    5. 10.5 Trademarks
    6. 10.6 静电放电警告
    7. 10.7 术语表
  12. 11Revision History
  13. 12Mechanical, Packaging, and Orderable Information

封装选项

机械数据 (封装 | 引脚)
散热焊盘机械数据 (封装 | 引脚)
订购信息

Functional Block Diagram

TPS63901