SLVSA85E June   2010  – December 2016 TPS61187

PRODUCTION DATA.  

  1. Features
  2. Applications
  3. Description
  4. Revision History
  5. Pin Configuration and Functions
  6. Specifications
    1. 6.1 Absolute Maximum Ratings
    2. 6.2 ESD Ratings
    3. 6.3 Recommended Operating Conditions
    4. 6.4 Thermal Information
    5. 6.5 Electrical Characteristics
    6. 6.6 Typical Characteristics
      1. 6.6.1 Table Of Graphs
  7. Detailed Description
    1. 7.1 Overview
    2. 7.2 Functional Block Diagram
    3. 7.3 Feature Description
      1. 7.3.1 Supply Voltage
      2. 7.3.2 Boost Regulator and Programmable Switch Frequency (FSCLT)
      3. 7.3.3 LED Current Sinks
      4. 7.3.4 Enable and Start-up
      5. 7.3.5 IFB Pin Unused
    4. 7.4 Device Functional Modes
      1. 7.4.1 Brightness Dimming Control
      2. 7.4.2 Adjustable PWM Dimming Frequency and Mode Selection (R_FPWM/MODE)
      3. 7.4.3 Mode Selection - Phase-Shift PWM Or Direct PWM Dimming
        1. 7.4.3.1 Phase-Shift PWM Dimming
        2. 7.4.3.2 Direct PWM Dimming
      4. 7.4.4 Overvoltage Clamp and Voltage Feedback (OVC / FB)
      5. 7.4.5 Current-Sink Open Protection
      6. 7.4.6 Overcurrent and Short-Circuit Protection
      7. 7.4.7 Thermal Protection
  8. Application and Implementation
    1. 8.1 Application Information
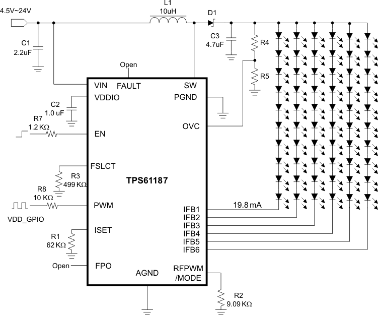
    2. 8.2 Typical Application
      1. 8.2.1 Design Requirements
      2. 8.2.2 Detailed Design Procedure
        1. 8.2.2.1 Inductor Selection
        2. 8.2.2.2 Output Capacitor Selection
        3. 8.2.2.3 Isolation FET Selection
      3. 8.2.3 Application Curves
  9. Power Supply Recommendations
  10. 10Layout
    1. 10.1 Layout Guidelines
    2. 10.2 Layout Example
  11. 11Device and Documentation Support
    1. 11.1 Device Support
      1. 11.1.1 Third-Party Products Disclaimer
    2. 11.2 Receiving Notification of Documentation Updates
    3. 11.3 Community Resources
    4. 11.4 Trademarks
    5. 11.5 Electrostatic Discharge Caution
    6. 11.6 Glossary
  12. 12Mechanical, Packaging, and Orderable Information

封装选项

机械数据 (封装 | 引脚)
散热焊盘机械数据 (封装 | 引脚)
订购信息

Features

  • Input Voltage 4.5 V to 24 V
  • Maximum Output Voltage 38 V
  • Integrated 2-A, 40-V MOSFET
  • Programmable Switching Frequency 300 kHz to 1 MHz
  • Adaptive Boost Output to WLED Voltages
  • Wide PWM Dimming Frequency Range
    • 100 Hz to 50 KHz for Direct PWM Mode
    • 100 Hz to 22 KHz for Frequency Programmable Mode
  • 100:1 Dimming Ratio at 20 kHz
  • 10000:1 Dimming Ratio at 200 Hz (Direct PWM mode)
  • Small External Components
  • Integrated Loop Compensation
  • Six Current Sinks of 30 mA Maximum
  • 1.5% (Typical) Current Matching
  • PWM Brightness Interface Control
  • PWM Phase Shift Mode Brightness Dimming Method or Direct PWM Dimming Method
  • HBM ESD Protection 4 kV
  • Programmable Overvoltage Threshold
  • Built-in WLED Open/Short Protection
  • Thermal Shutdown

Applications

    Notebook LCD Display Backlight

Description

The TPS61187 device provides a highly integrated white-light-emitting-diode (WLED) driver solution for notebook LCD backlight. This device has a built-in high efficiency boost regulator with integrated 2-A, 40-V power MOSFET. The six current sink regulators provide high precision current regulation and matching. In total, the device can support up to 60 WLEDs. In addition, the boost output automatically adjusts its voltage to the WLED forward voltage to optimize efficiency.

The TPS61187 supports the automatic phase-shift-dimming method and direct-PWM-dimming method. During phase-shift-PWM dimming, the WLED current is turned on and turned off at the duty cycle controlled by the input PWM signal, and each channel is shifted according to the frequency determined by an integrated pulse-width-modulation (PWM) signal. The frequency of this signal is resistor programmable, while the duty cycle is controlled directly from an external PWM signal input to the PWM pin. During direct PWM dimming, the WLED current is turned on and/or turned off synchronized with the input PWM signal.

Device Information(1)

PART NUMBER PACKAGE BODY SIZE (NOM)
TS61183 WQFN (20) 4.00 mm × 4.00 mm
  1. For all available packages, see the orderable addendum at the end of the data sheet.

Typical Application – Phase Shift PWM Mode

TPS61187 typ_app_lvsa85.gif