SLVSBQ2D January   2013  – May 2016 TPS61163

PRODUCTION DATA.  

  1. Features
  2. Applications
  3. Description
  4. Revision History
  5. Device Comparison Table
  6. Pin Configuration and Functions
  7. Specifications
    1. 7.1 Absolute Maximum Ratings
    2. 7.2 ESD Ratings
    3. 7.3 Recommended Operating Conditions
    4. 7.4 Thermal Information
    5. 7.5 Electrical Characteristics
    6. 7.6 EasyScale Timing Requirements
    7. 7.7 Typical Characteristics
  8. Detailed Description
    1. 8.1 Overview
    2. 8.2 Functional Block Diagram
    3. 8.3 Feature Description
      1. 8.3.1  Boost Converter
      2. 8.3.2  IFBX Pin Unused
      3. 8.3.3  Enable and Start-up
      4. 8.3.4  Soft Start
      5. 8.3.5  Full-Scale Current Program
      6. 8.3.6  Brightness Control
      7. 8.3.7  Undervoltage Lockout
      8. 8.3.8  Overvoltage Protection
      9. 8.3.9  Overcurrent Protection
      10. 8.3.10 Thermal Shutdown
    4. 8.4 Device Functional Modes
      1. 8.4.1 One-Wire Digital Interface (Easyscale Interface)
      2. 8.4.2 PWM Control Interface
    5. 8.5 Programming
      1. 8.5.1 Easyscale Programming
  9. Application and Implementation
    1. 9.1 Application Information
    2. 9.2 Typical Application
      1. 9.2.1 Design Requirements
      2. 9.2.2 Detailed Design Procedure
        1. 9.2.2.1 Inductor Selection
        2. 9.2.2.2 Compensation Capacitor Selection
        3. 9.2.2.3 Output Capacitor Selection
        4. 9.2.2.4 Schottky Diode Selection
      3. 9.2.3 Application Curves
    3. 9.3 Additional Application Circuits
  10. 10Power Supply Recommendations
  11. 11Layout
    1. 11.1 Layout Guidelines
    2. 11.2 Layout Example
  12. 12Device and Documentation Support
    1. 12.1 Device Support
      1. 12.1.1 Third-Party Products Disclaimer
    2. 12.2 Community Resources
    3. 12.3 Trademarks
    4. 12.4 Electrostatic Discharge Caution
    5. 12.5 Glossary
  13. 13Mechanical, Packaging, and Orderable Information

封装选项

机械数据 (封装 | 引脚)
散热焊盘机械数据 (封装 | 引脚)
订购信息

9 Application and Implementation

NOTE

Information in the following applications sections is not part of the TI component specification, and TI does not warrant its accuracy or completeness. TI’s customers are responsible for determining suitability of components for their purposes. Customers should validate and test their design implementation to confirm system functionality.

9.1 Application Information

The TPS61163 device provides a complete high-performance LED lighting solution for mobile handsets. They can drive up to 2 strings of white LEDs with up to 10 LEDs per string. A boost converter generates the high voltage required for the LEDs. LED brightness can be controlled either by the PWM dimming interface or by the single-wire EasyScale dimming interface.

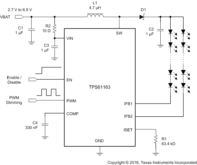
9.2 Typical Application

TPS61163 main_typapp1.gif Figure 14. TPS61163 Typical Application

9.2.1 Design Requirements

For TPS61163 typical applications, use the parameters listed in Table 2 as the input parameters.

Table 2. Design Parameters

DESIGN PARAMETER EXAMPLE VALUE
Input voltage range 2.7 V to 6.5 V
Boost switching frequency 1.2 MHz
Efficiency up to 90%

9.2.2 Detailed Design Procedure

9.2.2.1 Inductor Selection

Because the selection of inductor affects the steady-state operation of the power supply, transient behavior, loop stability, and the boost converter efficiency, the inductor is one of the most important components in switching power regulator design. There are three specifications most important to the performance of the inductor: inductor value, DC resistance (DCR), and saturation current. The TPS61163 is designed to work with inductor values from 4.7 µH to 10 µH to support all applications. A 4.7-µH inductor is typically available in a smaller or lower profile package, while a 10-µH inductor produces lower inductor ripple. If the boost output current is limited by the overcurrent protection of the device, using a 10-µH inductor may maximize the output current capability of controller. A 22-µH inductor can also be used for some applications, such as 6s2p and 7s2p, but may cause stability issue when more than eight WLED diodes are connected per string. Therefore, TI recommends customers verify the inductor in their application if it is different from the values in Recommended Operating Conditions.

Inductor values can have ±20% or even ±30% tolerance with no current bias. When the inductor current approaches saturation level, its inductance can decrease 20% to 35% from the 0A value depending on how the inductor vendor defines saturation. When selecting an inductor, make sure its rated current, especially the saturation current, is larger than its peak current during the operation.

Follow Equation 4 to Equation 6 to calculate the peak current of the inductor. To calculate the current in the worst case, use the minimum input voltage, maximum output voltage and maximum load current of the application. In order to leave enough design margin, the minimum switching frequency, the inductor value with –30% tolerance, and a low power conversion efficiency, such as 80% or lower are recommended for the calculation.

In a boost regulator, the inductor DC current can be calculated as Equation 4.

Equation 4. TPS61163 eq8_IDC__lvsbq2.gif

where

  • VOUT = boost output voltage
  • IOUT = boost output current
  • VIN = boost input voltage
  • η = boost power conversion efficiency

The inductor current peak to peak ripple can be calculated as Equation 5.

Equation 5. TPS61163 eq9_IPP__lvsbq2.gif

where

  • IPP = inductor peak-to-peak ripple
  • L = inductor value
  • FS = boost switching frequency
  • VOUT = boost output voltage
  • VIN = boost input voltage

Therefore, the peak current IP seen by the inductor is calculated with Equation 6.

Equation 6. TPS61163 eq10_IP_ lvsbm5.gif

Select an inductor with saturation current over the calculated peak current. If the calculated peak current is larger than the switch MOSFET current limit ILIM, use a larger inductor, such as 10 µH, and make sure its peak current is below ILIM.

Boost converter efficiency is dependent on the resistance of its current path, the switching losses associated with the switch MOSFET and power diode and the inductor’s core loss. The TPS61163 has optimized the internal switch resistance, however, the overall efficiency is affected a lot by the DCR of the inductor, equivalent series resistance (ESR) at the switching frequency, and the core loss. Core loss is related to the core material and different inductors have different core loss. For a certain inductor, larger current ripple generates higher DCR/ESR conduction losses as well as higher core loss. Normally a datasheet of an inductor does not provide the ESR and core loss information. If needed, consult the inductor vendor for detailed information. Generally, an inductor with lower DCR/ESR is recommended for TPS61163 application. However, there is a trade-off between the inductance, DCR/ESR resistance, and footprint of the inductor; furthermore, shielded inductors typically have higher DCR than unshielded ones. Table 3 lists some recommended inductors for the TPS61163. Verify whether the recommended inductor can support the target application by using the previous calculations as well as bench validation.

Table 3. Recommended Inductors

PART NUMBER L (µH) DCR MAX (mΩ) SATURATION CURRENT (A) SIZE (L x W x H mm) VENDOR
LPS4018-472ML 4.7 125 1.9 4 × 4 × 1.8 Coilcraft
LPS4018-682ML 6.8 150 1.3 4 × 4 × 1.8 Coilcraft
LPS4018-103ML 10 200 1.3 4 × 4 × 1.8 Coilcraft
PIMB051B-4R7M 4.7 163 2.7 5.4 × 5.2 × 1.2 Cyntec
PIMB051B-6R8M 6.8 250 2.3 5.4 × 5.2 × 1.2 Cyntec

9.2.2.2 Compensation Capacitor Selection

The compensation capacitor C4 (refer to Additional Application Circuits) connected from the COMP pin to GND, is used to stabilize the feedback loop of the TPS61163. A 330-nF ceramic capacitor for C4 is suitable for most applications. A 470-nF capacitor also works for some applications, and it is suggested that customers verify it in their applications.

9.2.2.3 Output Capacitor Selection

The output capacitor is mainly selected to meet the requirement for the output ripple and loop stability. A 1-µF to 2.2-µF capacitor is recommended for the loop stability consideration. This ripple voltage is related to the capacitor’s capacitance and its ESR. Due to its low ESR, Vripple_ESR could be neglected for ceramic capacitors. Assuming a capacitor with zero ESR, the output ripple can be calculated with Equation 7.

Equation 7. TPS61163 eq11_cout__lvsbq2.gif

where

  • Vripple = peak-to-peak output ripple.

The additional part of ripple caused by the ESR is calculated using Vripple_ESR = IOUT × RESR and can be ignored for ceramic capacitors.

Note that capacitor degradation increases the ripple much. Select the capacitor with 50-V rated voltage to reduce the degradation at the output voltage. If the output ripple is too large, change a capacitor with less degradation effect or with higher rated voltage could be helpful.

9.2.2.4 Schottky Diode Selection

The TPS61163 demands a low forward voltage, high-speed and low capacitance schottky diode for optimum efficiency. Ensure that the diode average and peak current rating exceeds the average output current and peak inductor current. In addition, the reverse breakdown voltage of the diode must exceed the open LED protection voltage. TI recommends ONSemi MBR0540 and NSR05F40, and Vishay MSS1P4 for the TPS61163.

9.2.3 Application Curves

TPS61163 C006_SLVSBQ2.png
Figure 15. Efficiency vs Dimming Duty Cycle
TPS61163 C002a_SLVSBQ2.png
Figure 17. Efficiency vs Dimming Duty Cycle
TPS61163 C004_SLVSBQ2.png
Figure 19. Efficiency vs Dimming Duty Cycle
TPS61163 wave1_lvsbq2.gif
Figure 21. Switching Waveform
TPS61163 C001_SLVSBQ2.png
Figure 16. Efficiency vs Dimming Duty Cycle
TPS61163 C003_SLVSBQ2.png
Figure 18. Efficiency vs Dimming Duty Cycle
TPS61163 C005a_SLVSBQ2.png
Figure 20. Efficiency vs Dimming Duty Cycle
TPS61163 wave2_lvsbq2.gif
Figure 22. Switching Waveform

9.3 Additional Application Circuits

TPS61163 app1_lvsbq2.gif
The EN pin can be used to enable or disable the device.
Figure 23. TPS61163 Typical Application - PWM Interface Enabled
TPS61163 app2_lvsbq2.gif
The EN pin is connected to VIN,; only the PWM signal is used to enable or disable the device.
Figure 24. TPS61163 Typical Application – PWM Interface Enabled
TPS61163 app3_lvsbq2.gif
The PWM pin can be used to enable or disable the device.
Figure 25. TPS61163 Typical Application – One-Wire Digital Interface Enabled
TPS61163 app4_lvsbq2.gif
The PWM pin is connected to VIN; only the EN signal is used to enable or disable the device.
Figure 26. TPS61163 Typical Application – One-Wire Digital Interface Enabled