SLVS302B December   2000  – October 2015 TPS60300 , TPS60301 , TPS60302 , TPS60303

PRODUCTION DATA.  

  1. Features
  2. Applications
  3. Description
  4. Revision History
  5. Description (continued)
  6. Device Comparison Table
  7. Pin Configuration and Functions
  8. Specifications
    1. 8.1 Absolute Maximum Ratings
    2. 8.2 ESD Ratings
    3. 8.3 Recommended Operating Conditions
    4. 8.4 Thermal Information
    5. 8.5 Electrical Characteristics
    6. 8.6 Typical Characteristics
  9. Detailed Description
    1. 9.1 Overview
    2. 9.2 Functional Block Diagram
    3. 9.3 Feature Description
      1. 9.3.1 Power-Good Detector
    4. 9.4 Device Functional Modes
      1. 9.4.1 Start-up Procedure
      2. 9.4.2 Shutdown
  10. 10Application and Implementation
    1. 10.1 Application Information
    2. 10.2 Typical Application
      1. 10.2.1 Design Requirements
      2. 10.2.2 Detailed Design Procedure
        1. 10.2.2.1 Capacitor Selection
        2. 10.2.2.2 Output Filter Design
      3. 10.2.3 Application Curves
  11. 11Power Supply Recommendations
  12. 12Layout
    1. 12.1 Layout Guidelines
    2. 12.2 Layout Example
    3. 12.3 Power Dissipation
  13. 13Device and Documentation Support
    1. 13.1 Device Support
      1. 13.1.1 Third-Party Products Disclaimer
    2. 13.2 Related Links
    3. 13.3 Community Resources
    4. 13.4 Trademarks
    5. 13.5 Electrostatic Discharge Caution
    6. 13.6 Glossary
  14. 14Mechanical, Packaging, and Orderable Information

封装选项

机械数据 (封装 | 引脚)
散热焊盘机械数据 (封装 | 引脚)
订购信息

1 Features

  • Input Voltage Range From 0.9 V to 1.8 V
  • Regulated 3-V or 3.3-V Output Voltage
  • Up to 20-mA Output Current
  • High Power Conversion Efficiency (up to 90%) Over a Wide Output Current Range, Optimized for 1.2-V Battery Voltage
  • Additional Output With 2 Times VIN (OUT1)
  • Device Quiescent Current Less Than 35 µA
  • Supervisor Included; Open Drain or Push-Pull Power Good Output
  • Minimum Number of External Components
    • No Inductors Required
    • Only Five Small, 1-µF Ceramic Capacitors Required
  • Load Isolated From Battery During Shutdown
  • Micro-Small 10-Pin MSOP (VSSOP) Package

2 Applications

  • Pagers
  • Battery-Powered Toys
  • Portable Measurement Instruments
  • Home-Automation Products
  • Medical Instruments (Like Hearing Instruments)
  • Metering Applications Using MSP430 Micro-Controller
  • Portable Smart Card Readers

3 Description

The TPS6030x devices are a family of switched-voltage converters designed specifically for space-critical battery powered applications.

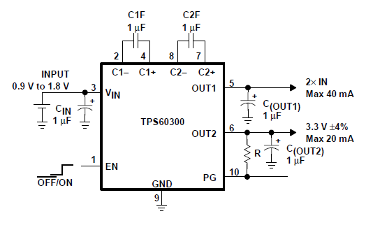
The TPS6030x step-up, regulated charge pumps generate a 3-V (±4%) or 3.3-V (±4%) output voltage from a 0.9-V to 1.8-V input voltage (one alkaline, NiCd, or NiMH battery).

Only five small 1-µF ceramic capacitors are required to build a complete high efficiency DC-DC charge pump converter. To achieve the high efficiency over a wide input voltage range, the charge pump automatically selects between a 3× or 4× conversion mode.

Output 1 (OUT1) can deliver a maximum of 40 mA from a 1-V input, with output 2 (OUT2) not loaded. OUT2 can deliver a maximum of 20 mA from a 1-V input, with OUT1 not loaded. Both outputs can be loaded at the same time, but the total output current of the first voltage doubler must not exceed 40 mA. For example, the load at output 1 is 20 mA and the load at output 2 is 10 mA.

Device Information(1)

PART NUMBER PACKAGE BODY SIZE (MAX)
TPS60300,
TPS60301,
TPS60302,
TPS60303
VSSOP (10) 3.05 mm × 4.98 mm
  1. For all available packages, see the orderable addendum at the end of the data sheet.

Typical Application Schematic

TPS60300 TPS60301 TPS60302 TPS60303 typapp1.png

Alkaline Battery Operating Time

TPS60300 TPS60301 TPS60302 TPS60303 typappchar1.gif