ZHCSEL6D November   2014  – February 2016 TPS54335-1A , TPS54335A , TPS54336A

PRODUCTION DATA.  

  1. 特性
  2. 应用范围
  3. 说明
  4. 修订历史记录
  5. Pin Configuration and Functions
  6. Specifications
    1. 6.1 Absolute Maximum Ratings
    2. 6.2 ESD Ratings
    3. 6.3 Recommended Operating Conditions
    4. 6.4 Thermal Information
    5. 6.5 Electrical Characteristics
    6. 6.6 Timing Requirements
    7. 6.7 Switching Characteristics
    8. 6.8 Typical Characteristics
  7. Detailed Description
    1. 7.1 Overview
    2. 7.2 Functional Block Diagram
    3. 7.3 Feature Description
      1. 7.3.1  Fixed-Frequency PWM Control
      2. 7.3.2  Light-Load Operation
      3. 7.3.3  Voltage Reference
      4. 7.3.4  Adjusting the Output Voltage
      5. 7.3.5  Enabling and Adjusting Undervoltage Lockout
      6. 7.3.6  Error Amplifier
      7. 7.3.7  Slope Compensation and Output Current
      8. 7.3.8  Safe Startup into Pre-Biased Outputs
      9. 7.3.9  Bootstrap Voltage (BOOT)
      10. 7.3.10 Adjustable Switching Frequency (TPS54335A Only)
      11. 7.3.11 Soft-Start (TPS54336A Only)
      12. 7.3.12 Output Overvoltage Protection (OVP)
      13. 7.3.13 Overcurrent Protection
        1. 7.3.13.1 High-Side MOSFET Overcurrent Protection
        2. 7.3.13.2 Low-Side MOSFET Overcurrent Protection
      14. 7.3.14 Thermal Shutdown
      15. 7.3.15 Small-Signal Model for Loop Response
      16. 7.3.16 Simple Small-Signal Model for Peak Current-Mode Control
      17. 7.3.17 Small-Signal Model for Frequency Compensation
    4. 7.4 Device Functional Modes
      1. 7.4.1 Operation With VI < 4.5 V (minimum VI)
      2. 7.4.2 Operation With EN Control
  8. Application and Implementation
    1. 8.1 Application Information
      1. 8.1.1 Supplementary Guidance
      2. 8.1.2 Differences Between the Two DRC Packages
    2. 8.2 Typical Applications
      1. 8.2.1 TPS5433xA and TPS54335-1A Family Application
        1. 8.2.1.1 Design Requirements
        2. 8.2.1.2 Detailed Design Procedure
          1. 8.2.1.2.1 Switching Frequency
          2. 8.2.1.2.2 Output Voltage Set Point
          3. 8.2.1.2.3 Undervoltage Lockout Set Point
          4. 8.2.1.2.4 Input Capacitors
          5. 8.2.1.2.5 Output Filter Components
            1. 8.2.1.2.5.1 Inductor Selection
            2. 8.2.1.2.5.2 Capacitor Selection
          6. 8.2.1.2.6 Compensation Components
          7. 8.2.1.2.7 Bootstrap Capacitor
          8. 8.2.1.2.8 Power Dissipation Estimate
        3. 8.2.1.3 Application Curves
      2. 8.2.2 TPS54336A Typical Application
        1. 8.2.2.1 Design Requirements
        2. 8.2.2.2 Detailed Design Procedure
          1. 8.2.2.2.1 TPS54336A Design
          2. 8.2.2.2.2 Soft-Start Capacitor
        3. 8.2.2.3 Application Curves
  9. Power Supply Recommendations
  10. 10Layout
    1. 10.1 Layout Guidelines
    2. 10.2 Layout Example
  11. 11器件和文档支持
    1. 11.1 器件支持
      1. 11.1.1 开发支持
    2. 11.2 文档支持
      1. 11.2.1 相关文档 
    3. 11.3 相关链接
    4. 11.4 社区资源
    5. 11.5 商标
    6. 11.6 静电放电警告
    7. 11.7 Glossary
  12. 12机械、封装和可订购信息

封装选项

请参考 PDF 数据表获取器件具体的封装图。

机械数据 (封装 | 引脚)
  • DRC|10
散热焊盘机械数据 (封装 | 引脚)
订购信息

8 Application and Implementation

NOTE

Information in the following applications sections is not part of the TI component specification, and TI does not warrant its accuracy or completeness. TI’s customers are responsible for determining suitability of components for their purposes. Customers should validate and test their design implementation to confirm system functionality.

8.1 Application Information

The TPS5433xA family of devices are step-down DC-DC converters. The devices are typically used to convert a higher DC voltage to a lower DC voltage with a maximum available output current of 3 A. Use the following design procedure to select component values for each device. Alternately, use the WEBENCH software to generate a complete design. The WEBENCH software uses an iterative design procedure and accesses a comprehensive database of components when generating a design. This section presents a simplified discussion of the design process.

8.1.1 Supplementary Guidance

The device must operate within 150°C to ensure continuous function and operation of the device.

8.1.2 Differences Between the Two DRC Packages

The TPS54335A and TPS54335-1A devices are packaged in the same 3-mm × 3-mm SON package family which is designated as DRC (see the 机械、封装和可订购信息 section for all package options). However, these two DRC packages are not exactly the same.

The difference between these two DRC packages is the clearance between the pins and heat pad. Figure 21 shows a side-by-side picture of these two packages. In some applications, controlling the amount of solder paste during the assembly process of an application board is difficult. The risk of a pin-to-heat pad short (solder bridge) is possible in such an assembly process. The TPS54335-1A device is intended to support this type of application by having wider clearance.

NOTE

This heat-pad shape is the only difference between the TPS54335A and TPS54335-1A devices. The electrical functions and performances of both devices are the same. The thermal resistance and parameter values between these two packages are almost the same with negligible differences.

TPS54335A TPS54335-1A TPS54336A DRC_SideBySide.gif Figure 21. Difference Between the Two DRC Packages

8.2 Typical Applications

8.2.1 TPS5433xA and TPS54335-1A Family Application

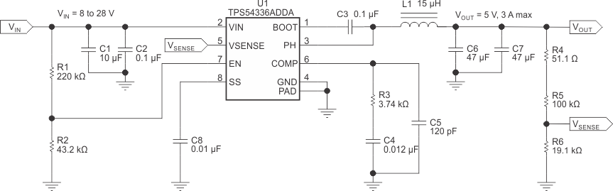
The application designs for the TPS54335A, TPS54335-1A, and TPS54336A devices are identical. The design for the TPS54336A device has small difference which is described in the TPS54336A Typical Application section.

TPS54335A TPS54335-1A TPS54336A typ_app_35_slvscd5.gif Figure 22. Typical Application Schematic, TPS54335A and TPS54335-1A

8.2.1.1 Design Requirements

For this design example, use the parameters listed in Table 1.

Table 1. Design Parameters

DESIGN PARAMETER EXAMPLE VALUE
Input voltage range 8 to 28 V
Output voltage 5 V
Transient response, 1.5-A load step ΔVO = ±5 %
Input ripple voltage 400 mV
Output ripple voltage 30 mV
Output current rating 3 A
Operating Frequency 340 kHz

8.2.1.2 Detailed Design Procedure

The following design procedure can be used to select component values for the TPS54335A and TPS54336A devices. Alternately, the WEBENCH® software may be used to generate a complete design. The WEBENCH software uses an iterative design procedure and accesses a comprehensive database of components when generating a design. This section presents a simplified discussion of the design process using the TPS54335A device.

For this design example, use the input parameters listed in Table 1.

8.2.1.2.1 Switching Frequency

The switching frequency of the TPS54335A device is set at 340 kHz to match the internally set frequency of the TPS54336A device for this design. Use Equation 4 to calculate the required value for R7. The calculated value is 140.6 kΩ. Use the next higher standard value of 143 kΩ for R7.

8.2.1.2.2 Output Voltage Set Point

The output voltage of the TPS54335A device is externally adjustable using a resistor divider network. In the application circuit of Figure 22, this divider network is comprised of R5 and R6. Use Equation 15 and Equation 16 to calculate the relationship of the output voltage to the resistor divider.

Equation 15. TPS54335A TPS54335-1A TPS54336A new_eq4a_lvs839.gif
Equation 16. TPS54335A TPS54335-1A TPS54336A new_eq5a_lvs839.gif

Select a value of R5 to be approximately 100 kΩ. Slightly increasing or decreasing R5 can result in closer output-voltage matching when using standard value resistors. In this design, R5 = 100 kΩ and R6 = 19.1 kΩ which results in a 4.988-V output voltage. The 51.1-Ω resistor, R4, is provided as a convenient location to break the control loop for stability testing.

8.2.1.2.3 Undervoltage Lockout Set Point

The undervoltage lockout (UVLO) set point can be adjusted using the external-voltage divider network of R1 and R2. R1 is connected between the VIN and EN pins of the TPS54335A device. R2 is connected between the EN and GND pins. The UVLO has two thresholds, one for power up when the input voltage is rising and one for power down or brown outs when the input voltage is falling. For the example design, the minimum input voltage is 8 V, so the start-voltage threshold is set to 7.15 V with 1-V hysteresis. Use Equation 2 and Equation 3 to calculate the values for the upper and lower resistor values of R1 and R2.

8.2.1.2.4 Input Capacitors

The TPS54335A device requires an input decoupling capacitor and, depending on the application, a bulk input capacitor. The typical recommended value for the decoupling capacitor is 10 μF. A high-quality ceramic type X5R or X7R is recommended. The voltage rating should be greater than the maximum input voltage. A smaller value can be used as long as all other requirements are met; however a 10-μF capacitor has been shown to work well in a wide variety of circuits. Additionally, some bulk capacitance may be needed, especially if the TPS54335A circuit is not located within about 2 inches from the input voltage source. The value for this capacitor is not critical but should be rated to handle the maximum input voltage including ripple voltage, and should filter the output so that input ripple voltage is acceptable. For this design, a 10-μF, X7R dielectric capacitor rated for 35 V is used for the input decoupling capacitor. The ESR is approximately 2 mΩ, and the current rating is 3 A. Additionally, a small 0.1-μF capacitor is included for high frequency filtering.

Use Equation 17 to calculate the input ripple voltage (ΔVIN).

Equation 17. TPS54335A TPS54335-1A TPS54336A new_eq4_slvsc03.gif

where

  • CBULK is the bulk capacitor value
  • ƒSW is the switching frequency
  • IOUT(MAX) is the maximum load current
  • ESRMAX is the maximum series resistance of the bulk capacitor

The maximum RMS (root mean square) ripple current must also be checked. For worst case conditions, use Equation 18 to calculate ICIN(RMS).

Equation 18. TPS54335A TPS54335-1A TPS54336A new_eq5_lvs839.gif

In this case, the input ripple voltage is 227 mV and the RMS ripple current is 1.5 A.

NOTE

The actual input-voltage ripple is greatly affected by parasitics associated with the layout and the output impedance of the voltage source.

The Design Requirements section shows the actual input voltage ripple for this circuit which is larger than the calculated value. This measured value is still below the specified input limit of 400 mV. The maximum voltage across the input capacitors is VIN(MAX) + ΔVIN / 2. The selected bypass capacitor is rated for 35 V and the ripple current capacity is greater than 3 A. Both values provide ample margin. The maximum ratings for voltage and current must not be exceeded under any circumstance.

8.2.1.2.5 Output Filter Components

Two components must be selected for the output filter, the output inductor (LO) and CO. Because the TPS54335A device is an externally compensated device, a wide range of filter component types and values can be supported.

8.2.1.2.5.1 Inductor Selection

Use Equation 19 to calculate the minimum value of the output inductor (LMIN).

Equation 19. TPS54335A TPS54335-1A TPS54336A new_eq_lmin_slvsc03.gif

where

  • KIND is a coefficient that represents the amount of inductor ripple current relative to the maximum output current

In general, the value of KIND is at the discretion of the designer; however, the following guidelines may be used. For designs using low-ESR output capacitors, such as ceramics, a value as high as KIND = 0.3 can be used. When using higher ESR output capacitors, KIND = 0.2 yields better results.

For this design example, use KIND = 0.3. The minimum inductor value is calculated as 13.4 μH. For this design, a close standard value of 15 µH was selected for LMIN.

For the output filter inductor, the RMS current and saturation current ratings must not be exceeded. Use Equation 20 to calculate the RMS inductor current (IL(RMS)).

Equation 20. TPS54335A TPS54335-1A TPS54336A qa_ilms_slvsc03.gif

Use Equation 21 to calculate the peak inductor current (IL(PK)).

Equation 21. TPS54335A TPS54335-1A TPS54336A qa_ilpk_slvsc03.gif

For this design, the RMS inductor current is 3.002 A and the peak inductor current is 3.503 A. The selected inductor is a Coilcraft 15 μH, XAL6060-153MEB. This inductor has a saturation current rating of 5.8 A and an RMS current rating of 6 A which meets the requirements. Smaller or larger inductor values can be used depending on the amount of ripple current the designer wants to allow so long as the other design requirements are met. Larger value inductors have lower AC current and result in lower output voltage ripple. Smaller inductor values increase AC current and output voltage ripple. In general, for the TPS54335A device, use inductors with values in the range of 0.68 μH to 100 μH.

8.2.1.2.5.2 Capacitor Selection

Consider three primary factors when selecting the value of the output capacitor. The output capacitor determines the modulator pole, the output voltage ripple, and how the regulator responds to a large change in load current. The output capacitance must be selected based on the more stringent of these three criteria.

The desired response to a large change in the load current is the first criterion. The output capacitor must supply the load with current when the regulator cannot. This situation occurs if the desired hold-up times are present for the regulator. In this case, the output capacitor must hold the output voltage above a certain level for a specified amount of time after the input power is removed. The regulator is also temporarily unable to supply sufficient output current if a large, fast increase occurs affecting the current requirements of the load, such as a transition from no load to full load. The regulator usually requires two or more clock cycles for the control loop to notice the change in load current and output voltage and to adjust the duty cycle to react to the change. The output capacitor must be sized to supply the extra current to the load until the control loop responds to the load change. The output capacitance must be large enough to supply the difference in current for 2 clock cycles while only allowing a tolerable amount of drop in the output voltage. Use Equation 22 to calculate the minimum required output capacitance.

Equation 22. TPS54335A TPS54335-1A TPS54336A eq_co1_slvsc03.gif

where

  • ΔIOUT is the change in output current
  • ƒSW is the switching frequency of the regulator
  • ΔVOUT is the allowable change in the output voltage

For this example, the transient load response is specified as a 5% change in the output voltage, VOUT, for a load step of 1.5 A. For this example, ΔIOUT = 1.5 A and ΔVOUT = 0.05 × 5 = 0.25 V. Using these values results in a minimum capacitance of 35.3 μF. This value does not consider the ESR of the output capacitor in the output voltage change. For ceramic capacitors, the ESR is usually small enough to ignore in this calculation.

Equation 23 calculates the minimum output capacitance required to meet the output voltage ripple specification. In this case, the maximum output voltage ripple is 30 mV. Under this requirement, Equation 23 yields 12.3 µF.

Equation 23. TPS54335A TPS54335-1A TPS54336A eq_co2_slvsc03.gif

where

  • ƒSW is the switching frequency
  • VOUTripple is the maximum allowable output voltage ripple
  • Iripple is the inductor ripple current

Use Equation 24 to calculate the maximum ESR an output capacitor can have to meet the output-voltage ripple specification. Equation 24 indicates the ESR should be less than 29.8 mΩ. In this case, the ESR of the ceramic capacitor is much smaller than 29.8 mΩ.

Equation 24. TPS54335A TPS54335-1A TPS54336A eq_co3_slvsc03.gif

Additional capacitance deratings for aging, temperature, and DC bias should be considered which increases this minimum value. For this example, two 47-μF 10-V X5R ceramic capacitors with 3 mΩ of ESR are used. Capacitors generally have limits to the amount of ripple current they can handle without failing or producing excess heat. An output capacitor that can support the inductor ripple current must be specified. Some capacitor data sheets specify the RMS value of the maximum ripple current. Use Equation 25 to calculate the RMS ripple current that the output capacitor must support. For this application, Equation 25 yields 116.2 mA for each capacitor.

Equation 25. TPS54335A TPS54335-1A TPS54336A new_eq11_slvsc03.gif

8.2.1.2.6 Compensation Components

Several possible methods exist to design closed loop compensation for DC-DC converters. For the ideal current-mode control, the design equations can be easily simplified. The power stage gain is constant at low frequencies, and rolls off at –20 dB/decade above the modulator pole frequency. The power stage phase is 0 degrees at low frequencies and begins to fall one decade below the modulator pole frequency reaching a minimum of –90 degrees which is one decade above the modulator pole frequency. Use Equation 26 to calculate the simple modulator pole (ƒp_mod).

Equation 26. TPS54335A TPS54335-1A TPS54336A comp_eq1_slvsc03.gif

For the TPS54335A device, most circuits have relatively high amounts of slope compensation. As more slope compensation is applied, the power stage characteristics deviate from the ideal approximations. The phase loss of the power stage will now approach –180 degrees, making compensation more difficult. The power stage transfer function can be solved but it requires a tedious calculation. Use the PSpice model to accurately model the power-stage gain and phase so that a reliable compensation circuit can be designed. Alternately, a direct measurement of the power stage characteristics can be used which is the technique used in this design procedure. For this design, the calculated values are as follows:

L1 = 15 µH

C6 and C7 = 47 µF

ESR = 3 mΩ

Figure 23 shows the power stage characteristics.

TPS54335A TPS54335-1A TPS54336A C020_SLVSC03.gif Figure 23. Power Stage Gain and Phase Characteristics

For this design, the intended crossover frequency is 31.62 kHz (an actual measured data point exists for that frequency). From the power stage gain and phase plots, the gain at 31.62 kHz is 2.23 dB and the phase is about -106 degrees. For 60 degrees of phase margin, additional phase boost from a feed-forward capacitor in parallel with the upper resistor of the voltage set point divider is not needed. R3 sets the gain of the compensated error amplifier to be equal and opposite the power stage gain at crossover. Use Equation 27 to calculate the required value of R3.

Equation 27. TPS54335A TPS54335-1A TPS54336A Eq26_R3_SLVSC03.gif

To maximize phase gain, the compensator zero is placed one decade below the crossover frequency of 31.62 kHz. Use Equation 28 to calculate the required value for C4.

Equation 28. TPS54335A TPS54335-1A TPS54336A C4_slvsc03.gif

To maximize phase gain the high frequency pole is placed one decade above the crossover frequency of 31.62 kHz. The pole can also be useful to offset the ESR of aluminum electrolytic output capacitors. Use Equation 29 to calculate the value of C5.

Equation 29. TPS54335A TPS54335-1A TPS54336A C5_slvsc03.gif

For this design the calculated values for the compensation components are as follows:

R3 = 3.74 kΩ

C4 = 0.012 µF

C5 = 120 pF

8.2.1.2.7 Bootstrap Capacitor

Every TPS54335A design requires a bootstrap capacitor, C3. The bootstrap capacitor value must 0.1 μF. The bootstrap capacitor is located between the PH and BOOT pins. The bootstrap capacitor should be a high-quality ceramic type with X7R or X5R grade dielectric for temperature stability.

8.2.1.2.8 Power Dissipation Estimate

The following formulas show how to estimate the device power dissipation under continuous-conduction mode operations. These formulas should not be used if the device is working in the discontinuous conduction mode (DCM) or pulse-skipping Eco-mode™.

The device power dissipation includes:

  1. Conduction loss:
  2. PCON = IOUT2 × rDS(on) × VOUT / VIN

    where

    • IOUT is the output current (A)
    • rDS(on) is the on-resistance of the high-side MOSFET (Ω)
    • VOUT is the output voltage (V)
    • VIN is the input voltage (V)
  3. Switching loss:
  4. E = 0.5 × 10–9 × VIN 2 × IOUT × ƒSW

    where

    • ƒSW is the switching frequency (Hz)
  5. Gate charge loss:
  6. PG = 22.8 × 10–9 × ƒSW
  7. Quiescent current loss:
  8. PQ = 0.11 × 10-3 × VIN

Therefore:

Ptot = PCON + E + PG + PQ

where

  • Ptot is the total device power dissipation (W)

For given TA :

TJ = TA + Rth × Ptot

where

  • TA is the ambient temperature (°C)
  • TJ is the junction temperature (°C)
  • Rth is the thermal resistance of the package (°C/W)

For given TJmax = 150°C:

TAmax = TJmax – Rth × Ptot

where

  • TAmax is the maximum ambient temperature (°C)
  • TJmax is the maximum junction temperature (°C)

8.2.1.3 Application Curves

TPS54335A TPS54335-1A TPS54336A C015_SLVSC03.gif
Figure 24. TPS54335A Efficiency
TPS54335A TPS54335-1A TPS54336A C017_SLVSC03.gif
Figure 26. TPS54335A Load Regulation
TPS54335A TPS54335-1A TPS54336A 6_transient_SLVSC03.gif
0.75- to 2.25-A load step Slew rate = 500 mA/µs
Figure 28. TPS54335A Transient Response
TPS54335A TPS54335-1A TPS54336A 5_vo_rip1_SLVSC03.gif
Figure 30. TPS54335A Full-Load Output Ripple
TPS54335A TPS54335-1A TPS54336A 5_vo_rip3_SLVSC03.gif
Figure 32. TPS54335A No-Load Output Ripple
TPS54335A TPS54335-1A TPS54336A 5_start_Vin_SLVSC03.gif
Figure 34. TPS54335A Startup Relative To VIN
TPS54335A TPS54335-1A TPS54336A 5_stop_Vin_SLVSC03.gif
Figure 36. TPS54335A Shutdown Relative To VIN
TPS54335A TPS54335-1A TPS54336A C016_SLVSC03.gif
Figure 25. TPS54335A Low-Current Efficiency
TPS54335A TPS54335-1A TPS54336A C018_SLVSC03.gif
Figure 27. TPS54335A Line Regulation
TPS54335A TPS54335-1A TPS54336A C019_SLVSC03.gif
Figure 29. TPS54335A Loop Response
TPS54335A TPS54335-1A TPS54336A 5_vo_rip2_SLVSC03.gif
Figure 31. TPS54335A 100-mA Output Ripple
TPS54335A TPS54335-1A TPS54336A 5_vi_rip_SLVSC03.gif
Figure 33. TPS54335A Full-Load Input Ripple
TPS54335A TPS54335-1A TPS54336A 5_start_EN_SLVSC03.gif
Figure 35. TPS54335A Startup Relative To Enable
TPS54335A TPS54335-1A TPS54336A 5_stop_EN_SLVSC03.gif
Figure 37. TPS54335A Shutdown Relative To EN

8.2.2 TPS54336A Typical Application

TPS54335A TPS54335-1A TPS54336A typ_app_36_slvscd5.gif Figure 38. Typical Application Schematic, TPS54336A

8.2.2.1 Design Requirements

For this design example, use the parameters listed in Table 2.

Table 2. Design Parameters

DESIGN PARAMETER EXAMPLE VALUE
Input voltage range 8 to 28 V
Output voltage 5 V
Transient response, 1.5-A load step ΔVOUT = ±5 %
Input ripple voltage 400 mV
Output ripple voltage 30 mV
Output current rating 3 A
Soft-start time 3.5 ms

8.2.2.2 Detailed Design Procedure

8.2.2.2.1 TPS54336A Design

The design procedure for the TPS54336A device is identical to the TPS54335A device, except that the TPS54336A device uses a soft-start circuit rather than an externally set switching frequency at pin 8. The switching frequency is internally set for 340 kHz.

8.2.2.2.2 Soft-Start Capacitor

The soft-start capacitor determines the minimum amount of time required for the output voltage to reach the nominal programmed value during power up. This feature is useful if a load requires a controlled-voltage slew rate. This feature is also used if the output capacitance is very large and requires large amounts of current to quickly charge the capacitor to the output voltage level. The large currents required to charge the capacitor can cause the TPS54336A device to reach the current-limit. Excessive current draw from the input power supply can cause the input voltage rail to sag. Limiting the output voltage slew rate solves both of these problems. Use Equation 5 to calculate the value of the soft-start capacitor. For the example circuit, the soft-start time is not too critical because the output capacitor value is 2 × 47 μF which does not require much current to charge to 5 V. The example circuit has the soft-start time set to an arbitrary value of 3.5 ms which requires a 10-nF capacitor. For the TPS54336A device, the calculated values are as follows:

ISS = 2.3 µA

VREF = 0.8 V

8.2.2.3 Application Curves

TPS54335A TPS54335-1A TPS54336A C021_SLVSC03.gif
Figure 39. TPS54336A Efficiency
TPS54335A TPS54335-1A TPS54336A C023_SLVSC03.gif
Figure 41. TPS54336A DDA Load Regulation
TPS54335A TPS54335-1A TPS54336A C024_SLVSC03.gif
Figure 43. TPS54336A DDA Line Regulation
TPS54335A TPS54335-1A TPS54336A 6_transient_SLVSC03.gif
0.75- to 2.25-A load step Slew rate = 500 mA/µs
Figure 45. TPS54336A Transient Response
TPS54335A TPS54335-1A TPS54336A 6_vo_rip1_SLVSC03.gif
Figure 47. TPS54336A Full-Load Output Ripple
TPS54335A TPS54335-1A TPS54336A 6_vo_rip3_SLVSC03.gif
Figure 49. TPS54336A No-Load Output Ripple
TPS54335A TPS54335-1A TPS54336A 6_start_vin_SLVSC03.gif
Figure 51. TPS54336A Startup Relative to VIN
TPS54335A TPS54335-1A TPS54336A 6_stop_Vin_SLVSC03.gif
Figure 53. TPS54336A Shutdown Relative to VIN
TPS54335A TPS54335-1A TPS54336A C022_SLVSC03.gif
Figure 40. TPS54336A Low-Current Efficiency
TPS54335A TPS54335-1A TPS54336A DRC_load_reg_SLVSC03.gif
Figure 42. TPS54336A DRC Load Regulation
TPS54335A TPS54335-1A TPS54336A DRC_line_reg_SLVSC03.gif
IOUT = 1.5 A
Figure 44. TPS54336A DRC Line Regulation
TPS54335A TPS54335-1A TPS54336A C025_SLVSC03.gif
Figure 46. TPS54336A Loop Response
TPS54335A TPS54335-1A TPS54336A 6_vo_rip2_SLVSC03.gif
Figure 48. TPS54336A 100-mA Output Ripple
TPS54335A TPS54335-1A TPS54336A 6_vi_rip_SLVSC03.gif
Figure 50. TPS54336A Full- Load Input Ripple
TPS54335A TPS54335-1A TPS54336A 6_start_EN_SLVSC03.gif
Figure 52. TPS54336A Startup Relative to Enable
TPS54335A TPS54335-1A TPS54336A 6_stop_EN_SLVSC03.gif
Figure 54. TPA54336A Shutdown Relative to EN