SLVSA93A March 2010 – August 2014 TPS53127
PRODUCTION DATA.
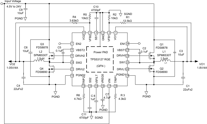
The TPS53127 is a dual, adaptive on-time D-CAP2™ mode synchronous buck controller. The part enables system designers to cost effectively complete the suite of various end equipment's power bus regulators with a low external component count and low standby consumption. The main control loop for the TPS53127 uses the D-CAP2™ Mode topology which provides a very fast transient response with no external component.
The TPS53127 also has a proprietary circuit that enables the device to adapt not only low equivalent series resistance (ESR) output capacitors such as POSCAP/SP-CAP, but also ceramic capacitor. The part provides a convenient and efficient operation with conversion voltages from 4.5 V to 24 V and output voltage from 0.76 V to 5.5 V.
The TPS53127 is available in the 24 pin RGE/PW package, and is specified from –40°C to 85°C ambient temperature range.
| DEVICE NAME | PACKAGE | BODY SIZE (NOM) |
|---|---|---|
| TPS53127 | TSSOP (24) | 7.80mm x 4.40mm |
| VQFN (24) | 4.00mm x 4.00mm |
