SLVS753C February   2007  – November 2016 TPS40180

PRODUCTION DATA.  

  1. Features
  2. Applications
  3. Description
  4. Revision History
  5. Pin Configuration and Functions
  6. Specifications
    1. 6.1 Absolute Maximum Ratings
    2. 6.2 ESD Ratings
    3. 6.3 Recommended Operating Conditions
    4. 6.4 Thermal Information
    5. 6.5 Electrical Characteristics
    6. 6.6 Typical Characteristics
  7. Detailed Description
    1. 7.1 Overview
    2. 7.2 Functional Block Diagram
    3. 7.3 Feature Description
      1. 7.3.1 Current Sensing and Overcurrent Detection
      2. 7.3.2 Hiccup Fault Recovery
      3. 7.3.3 Selecting Current Sense Network Components
      4. 7.3.4 PGOOD Functionality
      5. 7.3.5 Output Overvoltage and Undervoltage Protection
      6. 7.3.6 Overtemperature Protection
      7. 7.3.7 eTRIM™
      8. 7.3.8 Connections Between Controllers for Stacking
      9. 7.3.9 VSH Line in the Multiphase
    4. 7.4 Device Functional Modes
      1. 7.4.1 Tracking
    5. 7.5 Programming
      1. 7.5.1 Programming the Operating Frequency
      2. 7.5.2 Programming the Soft-Start Time
      3. 7.5.3 Using the Device for Clock Master/Slave Operation
      4. 7.5.4 Using the TPS40180 for Voltage Control Loop Master or Slave Operation
  8. Application and Implementation
    1. 8.1 Application Information
    2. 8.2 Typical Applications
      1. 8.2.1 Single Output Synchronous Buck Converter
        1. 8.2.1.1 Design Requirements
        2. 8.2.1.2 Detailed Design Procedure
          1. 8.2.1.2.1 Inductor Selection
          2. 8.2.1.2.2 Output Capacitor Selection
          3. 8.2.1.2.3 Input Capacitor Selection
          4. 8.2.1.2.4 MOSFET Selection
          5. 8.2.1.2.5 Peripheral Component Design
            1. 8.2.1.2.5.1  Switching Frequency Setting (RT)
            2. 8.2.1.2.5.2  Output Voltage Setting (FB)
            3. 8.2.1.2.5.3  Current Sensing Network Design (CS+, CS-)
            4. 8.2.1.2.5.4  Overcurrent Protection (ILIM)
            5. 8.2.1.2.5.5  VREG (PVCC)
            6. 8.2.1.2.5.6  BP5
            7. 8.2.1.2.5.7  Phase Select (PSEL)
            8. 8.2.1.2.5.8  VSHARE (VSH)
            9. 8.2.1.2.5.9  Powergood (PGOOD)
            10. 8.2.1.2.5.10 Undervoltage Lockout (UVLO)
            11. 8.2.1.2.5.11 Clock Synchronization (CLKIO)
            12. 8.2.1.2.5.12 Bootstrap Capacitor
            13. 8.2.1.2.5.13 Soft Start (SS)
            14. 8.2.1.2.5.14 Remote Sense
            15. 8.2.1.2.5.15 Feedback Compensator Design
        3. 8.2.1.3 Application Curves
      2. 8.2.2 Simultaneous Tracking With TPS40180 Devices
        1. 8.2.2.1 Design Requirements
        2. 8.2.2.2 Detailed Design Procedure
        3. 8.2.2.3 Application Curves
      3. 8.2.3 2-Phase Single Output With TPS40180
        1. 8.2.3.1 Design Requirements
        2. 8.2.3.2 Detailed Design Procedure
          1. 8.2.3.2.1 Inductor Selection
          2. 8.2.3.2.2 Output Capacitor Selection
          3. 8.2.3.2.3 Input Capacitor Selection
          4. 8.2.3.2.4 Peripheral Component Design
            1. 8.2.3.2.4.1 PSEL Pin
            2. 8.2.3.2.4.2 CLKIO Pin
            3. 8.2.3.2.4.3 RT Pin
            4. 8.2.3.2.4.4 SS Pin
            5. 8.2.3.2.4.5 DIFFO Pin and FB Pin
            6. 8.2.3.2.4.6 COMP Pin
            7. 8.2.3.2.4.7 VSH Pin
            8. 8.2.3.2.4.8 Other Pins
        3. 8.2.3.3 Application Curves
  9. Power Supply Recommendations
  10. 10Layout
    1. 10.1 Layout Guidelines
      1. 10.1.1 Power Stage
      2. 10.1.2 Device Peripheral
      3. 10.1.3 PowerPad Layout™
    2. 10.2 Layout Example
  11. 11Device and Documentation Support
    1. 11.1 Device Support
      1. 11.1.1 Third-Party Products Disclaimer
      2. 11.1.2 Device Nomenclature
    2. 11.2 Receiving Notification of Documentation Updates
    3. 11.3 Community Resources
    4. 11.4 Trademarks
    5. 11.5 Electrostatic Discharge Caution
    6. 11.6 Glossary
  12. 12Mechanical, Packaging, and Orderable Information

封装选项

机械数据 (封装 | 引脚)
散热焊盘机械数据 (封装 | 引脚)
订购信息

Features

  • Stackable to 8 Phases, Multiple Controllers Can Occupy Any Phase
  • 2-V to 40-V Power Stage Operation Range
  • eTrim™ in System Reference Voltage Trim to Tighten Overall Output Voltage Tolerance, Reference is Better Than 0.75% Untrimmed
  • VDD From 4.5 V to 15 V, With Internal 5-V Regulator
  • Supports Output Voltage From 0.7 V to 5.8 V
  • Supports Prebiased Outputs
  • 10-µA Shutdown Current
  • Programmable Switching Frequency up to 1-MHz per Phase
  • Current Feedback Control With Forced Current Sharing (Patents Pending)
  • Resistive Divider Sets Input Undervoltage Lockout and Hysteresis
  • True Remote Sensing Differential Amplifier
  • Resistive or Inductor’s DCR Current Sensing

Applications

  • Graphic Cards
  • Servers
  • Networking Equipment
  • Telecommunications Equipment
  • Distributed DC Power Systems

Description

The TPS40180 is a stackable single-phase synchronous buck controller. Stacking allows a modular power supply design where multiple modules can be connected in parallel to achieve higher power capability. Stacked modules can be configured at the same switching frequency with interleaved phase shift to reduce input and output ripple current. Stacked modules can also be configured to generate separate output rails at the same time as different phase shift to reduce input ripple current.

The TPS40180 is optimized for low-output voltage (from 0.7-V to 5.8-V), high-output current applications powered from a 2-V to 40-V supply.

With eTrim™, the TPS40180 gives the user the capability to trim the reference voltage on the device to compensate for external component tolerances, tightening the overall system accuracy and allowing tighter specifications for output voltage of the converter.

Device Information(1)

PART NUMBER PACKAGE BODY SIZE (NOM)
TPS40180 VQFN (24) 4.00 mm × 4.00 mm
  1. For all available packages, see the orderable addendum at the end of the data sheet.

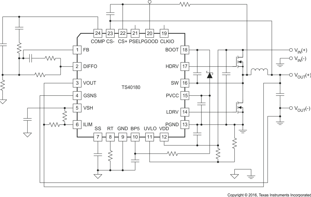
Typical Application

TPS40180 simplified_app_slvs753_2.gif