ZHCSF84B April   2016  – June 2017 TPS25740 , TPS25740A

PRODUCTION DATA.  

  1. 特性
  2. 应用
  3. 说明
  4. 修订历史记录
  5. Device Comparison Table
  6. Pin Configuration and Functions
  7. Specifications
    1. 7.1 Absolute Maximum Ratings
    2. 7.2 ESD Ratings
    3. 7.3 Recommended Operating Conditions
    4. 7.4 Thermal Information
    5. 7.5 Electrical Characteristics
    6. 7.6 Timing Requirements
    7. 7.7 Switching Characteristics
    8. 7.8 Typical Characteristics
  8. Detailed Description
    1. 8.1 Overview
      1. 8.1.1 VBUS Capacitance
      2. 8.1.2 USB Data Communications
    2. 8.2 Functional Block Diagram
    3. 8.3 Feature Description
      1. 8.3.1  USB Type-C CC Logic (CC1, CC2)
      2. 8.3.2  USB PD BMC Transmission (CC1, CC2, VTX)
      3. 8.3.3  USB PD BMC Reception (CC1, CC2)
      4. 8.3.4  Discharging (DSCG, VPWR)
        1. 8.3.4.1 Discharging after a Fault (VPWR)
      5. 8.3.5  Configuring Voltage Capabilities (HIPWR, EN9V, EN12V)
      6. 8.3.6  Configuring Power Capabilities (PSEL, PCTRL, HIPWR)
      7. 8.3.7  Gate Driver (GDNG, GDNS)
      8. 8.3.8  Fault Monitoring and Protection
        1. 8.3.8.1 Over/Under Voltage (VBUS)
        2. 8.3.8.2 Over-Current Protection (ISNS, VBUS)
        3. 8.3.8.3 System Fault Input (GD, VPWR)
      9. 8.3.9  Voltage Control (CTL1, CTL2)
      10. 8.3.10 Sink Attachment Indicator (UFP, DVDD)
      11. 8.3.11 Power Supplies (VAUX, VDD, VPWR, DVDD)
      12. 8.3.12 Grounds (AGND, GND)
      13. 8.3.13 Output Power Supply (DVDD)
    4. 8.4 Device Functional Modes
      1. 8.4.1 Sleep Mode
      2. 8.4.2 Checking VBUS at Start Up
  9. Application and Implementation
    1. 9.1 Application Information
      1. 9.1.1 System-Level ESD Protection
      2. 9.1.2 Use of GD Internal Clamp
      3. 9.1.3 Resistor Divider on GD for Programmable Start Up
      4. 9.1.4 Selection of the CTL1 and CTL2 Resistors (R(FBL1) and R(FBL2))
      5. 9.1.5 Voltage Transition Requirements
      6. 9.1.6 VBUS Slew Control using GDNG C(SLEW)
      7. 9.1.7 Tuning OCP Using RF and CF
    2. 9.2 Typical Application , A/C Power Source (Wall Adapter)
      1. 9.2.1 Design Requirements
      2. 9.2.2 Detailed Design Procedure
        1. 9.2.2.1 Power Pin Bypass Capacitors
        2. 9.2.2.2 Non-Configurable Components
        3. 9.2.2.3 Configurable Components
      3. 9.2.3 Application Curves
      4. 9.2.4 Typical Application, D/C Power Source
        1. 9.2.4.1 Design Requirements
        2. 9.2.4.2 Detailed Design Procedure
          1. 9.2.4.2.1 Power Pin Bypass Capacitors
          2. 9.2.4.2.2 Non-Configurable Components
          3. 9.2.4.2.3 Configurable Components
        3. 9.2.4.3 Application Curves
    3. 9.3 System Examples
      1. 9.3.1 D/C Power Source (Power Hub)
      2. 9.3.2 A/C Power Source (Wall Adapter)
      3. 9.3.3 Dual-Port Power Managed A/C Power Source (Wall Adaptor)
      4. 9.3.4 D/C Power Source (Power Hub with 3.3 V Rail)
  10. 10Power Supply Recommendations
    1. 10.1 VDD
    2. 10.2 VPWR
  11. 11Layout
    1. 11.1 Port Current Kelvin Sensing
    2. 11.2 Layout Guidelines
      1. 11.2.1 Power Pin Bypass Capacitors
      2. 11.2.2 Supporting Components
    3. 11.3 Layout Example
  12. 12器件和文档支持
    1. 12.1 文档支持
    2. 12.2 相关链接
    3. 12.3 接收文档更新通知
    4. 12.4 社区资源
    5. 12.5 商标
    6. 12.6 静电放电警告
    7. 12.7 Glossary
  13. 13机械、封装和可订购信息

封装选项

机械数据 (封装 | 引脚)
散热焊盘机械数据 (封装 | 引脚)
订购信息

特性

  • 通过 USB 供电 (PD) 2.0 认证的供电设备,
    符合 USB Type-C™ 版本 1.2 的源控制器
  • 可通过引脚选择的电压通告
    • 5V、12V 和/或 20V (TPS25740)
    • 5V、9V 和/或 15V (TPS25740A)
  • 可通过引脚选择的峰值功率设置
    • 12 个选项,取值范围为 15W 至 100W (TPS25740)
    • 11 个选项,取值范围为 15W 至 81W (TPS25740A)
  • 高电压和安全集成
    • 过压、过流、过热保护以及 VBUS 放电
    • CC1 和 CC2 上具有 IEC 61000-4-2 保护
    • 用于故障状态下快速关断的输入引脚
    • 外部 N 沟道 MOSFET 控制
    • 2 引脚外部电源控制
    • 宽 VIN 电源 (4.65V – 25V)
  • 断开时的静态电流低于 10 µA
  • 端口连接指示器
  • 端口电源管理
  • 内置 1.8V/35mA 电源输出

应用

  • USB-PD 适配器(数据较少)
  • 专用充电端口(数据较少)
  • 电源集线器(数据较少)
  • 移动电源
  • 点烟器适配器 (CLA)

说明

TPS25740 和 TPS25740A 实现了符合 USB 供电 2.0 版本 1.2 和 Type-C 版本 1.2 的源控制器。该器件可通过监控 CC 引脚来检测 USB Type-C 接收设备何时接入,然后通过使能 N 沟道 MOSFET 栅极驱动器接通 VBUS。该器件可通过 USB 供电提供多达 3 种不同的电压,并且使用 4 个输入引脚(PSEL、HIPWR、PCTRL 和 EN12V/EN9V)配置通告电压和通告电流。该器件会根据接入接收设备的电压请求,使用 CTL1 和 CTL2 引脚从 3 种电源电压中选择一个符合要求的电压。该器件会按照 USB PD 要求自动使 VBUS 输出放电。

未连接设备时,TPS25740/TPS25740A 的流耗通常为 8.5µA(VDD = 3.3V 时为 5.8µA)。此外,还可以在未连接设备时通过端口连接指示器 (UFP) 输出来禁用电源,从而节省更多的系统功耗。

保护 特性 包括过压保护、过流保护、过热保护、CC 引脚上的 IEC 保护以及用于禁用栅极驱动器的系统重写引脚 (GD)。

器件信息(1)

器件型号 封装 封装尺寸(标称值)
TPS25740 QFN (24) 4.00mm x 4.00mm
TPS25740A
  1. 要了解所有可用封装,请参见数据表末尾的可订购产品附录。

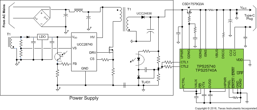
简化电路原理图

TPS25740 TPS25740A fp_schematic_slvsdg8.gif