ZHCSDK9A March 2015 – April 2015 TPS22953 , TPS22954
PRODUCTION DATA.
NOTE
Information in the following applications sections is not part of the TI component specification, and TI does not warrant its accuracy or completeness. TI’s customers are responsible for determining suitability of components for their purposes. Customers should validate and test their design implementation to confirm system functionality.
This section will highlight some of the design considerations when implementing this device in various applications. A PSPICE model for this device is also available on www.ti.com for further aid.
The input to output voltage drop in the device is determined by the RON of the device and the load current. The RON of the device depends upon the VIN and VBIAS conditions of the device. Refer to the RON specification of the device in the Electrical Characteristics table of this datasheet. Once the RON of the device is determined based upon the VIN and VBIAS voltage conditions, use Equation 5 to calculate the input to output voltage drop:

Where:
ΔV = voltage drop from IN to OUT
ILOAD = load current
RON = On-Resistance of the device for a specific VIN and VBIAS
An appropriate ILOAD must be chosen such that the IMAX specification of the device is not violated.
The maximum IC junction temperature should be restricted to just under the thermal shutdown (TSD) limit of the device. To calculate the maximum allowable dissipation, PD(max) for a given output current and ambient temperature, use Equation 6.

Where:
PD(max) = maximum allowable power dissipation
TJ(max) = maximum allowable junction temperature before hitting thermal shutdown (see Electrical Characteristics table)
TA = ambient temperature of the device
θJA = junction to air thermal impedance. See Thermal Information section. This parameter is highly dependent upon board layout.
The PG pin of the TPS22953/54 allows for automatic sequencing of multiple system rails or loads. The accurate SNS voltage monitoring will ensure the first rail is up before the next starts to turn on. This approach provides robust system sequencing and reduces the total inrush current by preventing overlap. The example shows how two rails can be sequenced. There is no limit to the number of rails that can be sequenced in this way
Figure 55. Power Sequencing with PG Control
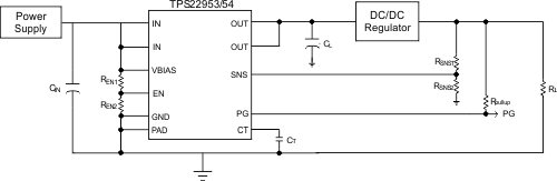
The SNS pin can be used to monitor other system voltages in addition to VOUT. The status of the monitored voltage will be indicated by the PG pin which can be pulled up to VOUT or another voltage. The figure below shows an example of the TPS22953/54 monitoring the output of a downstream DC/DC regulator. In this case, the switch will turn on when the power supply is above the UVLO, but the PG will not be asserted until the DC/DC regulator has started up.
Figure 56. Monitoring a Downstream Voltage
In this application, if the DC/DC Regulator is shut down, the supervisor will register this as a fault case and reset the load switch.
The SNS pin can also be used to monitor VIN in the case a MCU GPIO is being used to control the EN. This will allow PG to report on the status of the input voltage when the switch is enabled.
Figure 57. Monitoring Input Voltage
This application demonstrates how the TPS22953/54 can use used to limit inrush current to output capacitance.
Figure 58. Typical Application Schematic for Powering a Downstream Module
For this design example, use the following as the input parameters.
| DESIGN PARAMETER | EXAMPLE VALUE |
|---|---|
| VIN | 3.3 V |
| VBIAS | 5.0 V |
| CL | 47 µF |
| Maximum Acceptable Inrush Current | 150mA |
| RL | None |
To begin the design process, the designer needs to know the following:
To determine how much inrush current will be caused by the CL capacitor, use Equation 7:

Where:
IINRUSH = amount of inrush caused by CL
CL = capacitance on VOUT
dt = VOUT Rise Time (typically 10% to 90%)
dVOUT = Change in VOUT Voltage (typically 10% to 90%)
In this case, a Slew Rate slower than 314μs/V will be required to meet the maximum acceptable inrush requirement. Equation 4 can be used to estimate the CT capacitance required for this slew rate.
The following Application Curves show the inrush with multiple different CT values. These curves show only a CT capacitance greater than 840pF results in the acceptable inrush current of 150mA.

| CT = 0 pF | ||

| CT = 470 pF | ||

| CT = 2200 pF | ||

| CT = 220 pF | ||

| CT = 1000 pF | ||