ZHCSAL0D March   2016  – August 2020 TPD3S716-Q1

PRODUCTION DATA  

  1. 特性
  2. 应用
  3. 说明
  4. Revision History
  5. Pin Configuration and Functions
    1.     Pin Functions
  6. Specifications
    1. 6.1 Absolute Maximum Ratings
    2. 6.2 ESD Ratings—AEC Specification
    3. 6.3 ESD Ratings—IEC Specification
    4. 6.4 ESD Ratings—ISO Specification
    5. 6.5 Recommended Operating Conditions
    6. 6.6 Thermal Information
    7. 6.7 Electrical Characteristics
    8. 6.8 Timing Characteristics
    9. 6.9 Typical Characteristics
  7. Parameter Measurement Information
    1.     18
  8. Detailed Description
    1. 8.1 Overview
    2. 8.2 Functional Block Diagram
    3. 8.3 Feature Description
      1. 8.3.1  AEC-Q100 Qualified
      2. 8.3.2  Short-to-Battery and Short-to-Ground Protection on VBUS_CON
      3. 8.3.3  Short-to-Battery and Short-to-VBUS Protection on VD+, VD–
      4. 8.3.4  ESD Protection on VBUS_CON, VD+, VD–
      5. 8.3.5  Low RON nFET VBUS Switch
      6. 8.3.6  High Speed Data Switches
      7. 8.3.7  Adjustable Hiccup Current Limit up to 2.4-A
      8. 8.3.8  Fast Over-Voltage Response Time
      9. 8.3.9  Independent VBUS and Data Enable Pins for Configuring both Host and Client/OTG Mode
      10. 8.3.10 Fault Output Signal
      11. 8.3.11 Thermal Shutdown Feature
      12. 8.3.12 16-Pin SSOP Package
      13. 8.3.13 Reverse Current Detection
    4. 8.4 Device Functional Modes
      1. 8.4.1 Normal Operation
      2. 8.4.2 Overvoltage Condition
      3. 8.4.3 Overcurrent Condition
      4. 8.4.4 Short-Circuit Condition
      5. 8.4.5 Device Logic Table
  9. Application and Implementation
    1. 9.1 Application Information
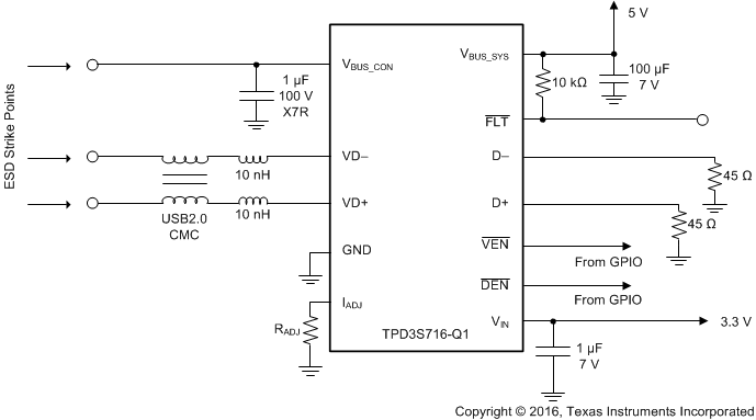
    2. 9.2 Typical Application
      1. 9.2.1 Design Requirements
      2. 9.2.2 Detailed Design Procedure
        1. 9.2.2.1 Short-to-Battery Tolerance
        2. 9.2.2.2 Maximum Current on VBUS
        3. 9.2.2.3 Power Dissipation and Junction Temperature
        4. 9.2.2.4 USB Data Rate
      3. 9.2.3 Application Curves
  10. 10Power Supply Recommendations
    1. 10.1 VBUS Path
    2. 10.2 VIN Pin
  11. 11Layout
    1. 11.1 Layout Guidelines
    2. 11.2 Layout Example
    3. 11.3 Layout Optimized for Thermal Performance
  12. 12Device and Documentation Support
    1. 12.1 Documentation Support
      1. 12.1.1 Related Documentation
    2. 12.2 支持资源
    3. 12.3 Trademarks
    4. 12.4 静电放电警告
    5. 12.5 术语表
  13. 13Mechanical, Packaging, and Orderable Information

封装选项

机械数据 (封装 | 引脚)
散热焊盘机械数据 (封装 | 引脚)
订购信息

GUID-2B34124B-FB6E-4DE0-A00C-DF0328137DE4-low.gif Figure 7-1 Short-to-Battery System Test Setup
GUID-9FBD1524-F11D-4349-BEAB-790D4D352C0E-low.gif Figure 7-2 ESD System Test Setup