ZHCSWN5A June   2024  – June 2025 TMUX1308A-Q1 , TMUX1309A-Q1

PRODUCTION DATA  

  1.   1
  2. 特性
  3. 应用
  4. 说明
  5. 器件比较表
  6. 引脚配置和功能
  7. 规格
    1. 6.1  绝对最大额定值
    2. 6.2  ESD 等级
    3. 6.3  热性能信息:TMUX1308A-Q1
    4. 6.4  热性能信息:TMUX1309A-Q1
    5. 6.5  建议运行条件
    6. 6.6  电气特性
    7. 6.7  逻辑和动态特性
    8. 6.8  计时特点
    9. 6.9  注入电流耦合
    10. 6.10 典型特性
  8. 参数测量信息
    1. 7.1  导通电阻
    2. 7.2  关断漏电流
    3. 7.3  导通漏电流
    4. 7.4  转换时间
    5. 7.5  先断后合
    6. 7.6  tON(EN) 和 tOFF(EN)
    7. 7.7  电荷注入
    8. 7.8  关断隔离
    9. 7.9  串扰
    10. 7.10 带宽
    11. 7.11 注入电流控制
  9. 详细说明
    1. 8.1 概述
    2. 8.2 功能方框图
    3. 8.3 特性说明
      1. 8.3.1 双向运行
      2. 8.3.2 轨到轨运行
      3. 8.3.3 1.8V 逻辑兼容输入
      4. 8.3.4 失效防护逻辑
      5. 8.3.5 高阻抗优化
      6. 8.3.6 注入电流控制
        1. 8.3.6.1 TMUX13xxA-Q1 已上电,通道未选择且输入信号大于 VDD(VDD = 5V,VINPUT = 5.5V)
        2. 8.3.6.2 TMUX13xxA-Q1 已上电,通道已选择且输入信号大于 VDD(VDD = 5V,VINPUT = 5.5V)
        3. 8.3.6.3 TMUX13xxA-Q1 未上电,输入信号存在电压(VDD = 0V,VINPUT = 3V)
    4. 8.4 器件功能模式
    5. 8.5 真值表
  10. 应用和实施
    1. 9.1 应用信息
    2. 9.2 典型应用
      1. 9.2.1 设计要求
      2. 9.2.2 详细设计过程
      3. 9.2.3 电池短路保护
      4. 9.2.4 应用曲线
    3. 9.3 电源相关建议
    4. 9.4 布局
      1. 9.4.1 布局指南
      2. 9.4.2 布局示例
  11. 10器件和文档支持
    1. 10.1 文档支持
      1. 10.1.1 相关文档
    2. 10.2 接收文档更新通知
    3. 10.3 支持资源
    4. 10.4 商标
    5. 10.5 静电放电警告
    6. 10.6 术语表
  12. 11修订历史记录
  13. 12机械、封装和可订购信息

封装选项

机械数据 (封装 | 引脚)
散热焊盘机械数据 (封装 | 引脚)
订购信息

注入电流控制

注入电流是输入电压 (VIN) 高于正电源电压 (VDD + ∆V) 或低于接地 (VSS) 而强制输入引脚的电流。该电流流经输入保护二极管并流入器件的任一电源,可能会影响系统的精度和可靠性。注入的电流可能来自不同的源,具体取决于应用。

  • 具有长布线的恶劣环境和应用(例如工厂自动化和汽车系统)可能会受到开关或瞬态事件的注入电流的影响。
  • 如果输入信号来自各种传感器或电流源,则其他自包含系统也可能受到注入电流的影响。

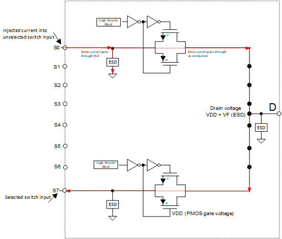
注入电流影响:典型的 CMOS 开关在输入端和输出端具有 ESD 保护二极管。这些二极管不仅提供 ESD 保护,还提供电压钳位功能,从而防止输入或输出高于 VDD 或低于 GND 和 VSS。当电流注入到禁用信号路径的引脚时,少量电流会流经 ESD 二极管,但大部分电流会由于导通而流至漏极。如果 ESD 二极管的正向电压 (VF) 大于 PMOS 阈值电压 (VT),则所有关断开关的 PMOS 将导通,并且源漏极之间会出现不良的亚阈值漏电流,从而也可能将关断源极引脚上拉。图 8-3 显示了典型 CMOS 开关和相关注入电流路径的简化图。

TMUX1308A-Q1 TMUX1309A-Q1 典型 CMOS 开关和相关注入电流路径的简化图图 8-3 典型 CMOS 开关和相关注入电流路径的简化图

切断这些电流路径相当困难。漏极引脚的电压不得比 VDD 高出 VT。可以通过在漏极引脚和接地之间添加肖特基二极管等外部元件以将漏极电压钳位在 < VDD + VT 并切断电流路径,从而保护模拟引脚免受电流注入的影响。

由于电流注入而导致的 RON 变化:由于启用的 FET 开关的导通电阻受电源轨变化的影响,因此当漏极引脚电压比电源电压高 VT 时,输出信号电压可能会出现误差。输出中的这种意外变化可能会导致与错误触发事件和不正确的测量读数相关的问题,从而可能影响系统的精度和可靠性。如图 8-4 所示,S2 是将信号从 S2 引脚传导到 D 引脚的使能信号路径。由于禁用的 S1 引脚上有注入电流,因此该引脚上的电压会高于电源电压,且 ESD 保护二极管发生正向偏置,从而使电源轨发生偏移。电源电压偏移会改变内部 FET 开关的 RON,从而导致 D 引脚上的输出产生 ∆V 误差。

TMUX1308A-Q1 TMUX1309A-Q1 注入电流对 RON 的影响图 8-4 注入电流对 RON 的影响

为了避免系统添加外部保护的复杂性,TMUX1308A-Q1TMUX1309A-Q1 器件具有内部注入电流控制功能,从而无需外部二极管和电阻器网络(通常用于保护开关并使输入信号保持在电源电压范围之内)。内部注入电流控制电路允许禁用信号路径上的信号超过电源电压,而不会影响启用信号路径的信号。注入电流控制电路还可保护 TMUX13xxA-Q1 免受注入禁用信号路径的电流的影响,而不会影响典型 CMOS 开关不支持的启用信号路径。此外,TMUX1308A-Q1TMUX1309A-Q1 器件没有任何到电源引脚的内部二极管路径,从而消除了损坏连接到电源引脚的元件或为系统电源轨提供意外电源的风险。有关显示 TMUX13xxA-Q1 器件和相关注入电流电路的一个信号路径的简化图,请参阅节 8.2

TMUX1308A-Q1 TMUX1309A-Q1 注入电流控制的简化图图 8-5 注入电流控制的简化图

每个源极或漏极引脚(Sx 或 D)的注入电流控制电路都是独立控制的。当该输入被逻辑引脚禁用并且注入的电流导致特定引脚的电压高于 VDD 或低于 GND 时,该引脚的控制电路将启用。注入电流电路包含一个 FET,用于在发生过压或注入电流事件时将不需要的电流分流至 GND。每个注入电流电路都能够处理高达 50mA 的电流;不过,该器件可在任何给定时间支持最大 100mA 电流。根据系统应用的不同,可能需要使用串联限制电阻器并且必须适当调整该电阻器的大小。图 8-5 显示了在输入引脚处注入电流的 TMUX13xxA-Q1 保护电路。

TMUX1308A-Q1 TMUX1309A-Q1 输入引脚处的注入电流图 8-6 输入引脚处的注入电流

图 8-7 显示了在发生过压事件的情况下使用串联限流电阻器的示例。

TMUX1308A-Q1 TMUX1309A-Q1 采用串联电阻器的过压事件图 8-7 采用串联电阻器的过压事件

要使注入电流控制电路有效,必须满足两个条件。首先,源极或漏极引脚上的电压大于 VDD 或小于 GND。接下来,必须取消选择通道。满足这两项要求后,对于任何禁用信号路径,保护 FET 将导通,并将引脚分流至 GND。在这种情况下,需要使用一个串联电阻器将注入器件的总电流限制为小于 100mA。以下各节概述了三个示例场景。