SLLSEC7A August   2012  – October 2015 TLK10034

PRODUCTION DATA.  

  1. 1Device Overview
    1. 1.1 Features
    2. 1.2 Applications
    3. 1.3 Description
    4. 1.4 Functional Block Diagram
  2. 2Revision History
  3. 3Pin Configuration and Functions
    1. 3.1 Pin Diagrams
    2. 3.2 Pin Attributes
  4. 4Specifications
    1. 4.1  Absolute Maximum Ratings
    2. 4.2  ESD Ratings
    3. 4.3  Recommended Operating Conditions
    4. 4.4  Thermal Information
    5. 4.5  LVCMOS Electrical Characteristics (VDDO)
    6. 4.6  High Speed Side Serial Transmitter Characteristics
    7. 4.7  High Speed Side Serial Receiver Characteristics
    8. 4.8  Low Speed Side Serial Transmitter Characteristics
    9. 4.9  Low Speed Side Serial Receiver Characteristics
    10. 4.10 Reference Clock Characteristics (REFCLK0P/N, REFCLK1P/N)
    11. 4.11 Differential Output Clock Characteristics (CLKOUTA/B/C/DP/N)
    12. 4.12 MDIO Timing Requirements
    13. 4.13 JTAG Timing Requirements
    14. 4.14 Typical Characteristics
  5. 5Detailed Description
    1. 5.1 Overview
    2. 5.2 Functional Block Diagrams
    3. 5.3 Feature Description
      1. 5.3.1 10GBASE-KR Mode
        1. 5.3.1.1  10GBASE-KR Transmit Data Path Overview
        2. 5.3.1.2  10GBASE-KR Receive Data Path Overview
        3. 5.3.1.3  Channel Synchronization Block
        4. 5.3.1.4  8B/10B Encoder
        5. 5.3.1.5  8B/10B Decoder
        6. 5.3.1.6  64B/66B Encoder/Scrambler
        7. 5.3.1.7  64B/66B Decoder/Descrambler
        8. 5.3.1.8  Transmit Gearbox
        9. 5.3.1.9  Receive Gearbox
        10. 5.3.1.10 XAUI Lane Alignment / Code Gen (XAUI PCS)
        11. 5.3.1.11 XAUI Inter-Packet Gap (IPG) Handling
        12. 5.3.1.12 Clock Tolerance Compensation (CTC)
        13. 5.3.1.13 10GBASE-KR Auto-Negotiation
        14. 5.3.1.14 10GBASE-KR Link Training
        15. 5.3.1.15 Forward Error Correction
        16. 5.3.1.16 10GBASE-KR Line Rate, PLL Settings, and Reference Clock Selection
        17. 5.3.1.17 10GBASE-KR Loopback Modes
        18. 5.3.1.18 10GBASE-KR Test Pattern Support
        19. 5.3.1.19 10GBASE-KR Latency
      2. 5.3.2 1GBASE-KX Mode
        1. 5.3.2.1 Sync 1 GX Block
        2. 5.3.2.2 8b/10b Encoder and Decoder Blocks
        3. 5.3.2.3 RX PCS
        4. 5.3.2.4 TX CTC
        5. 5.3.2.5 TX PCS
        6. 5.3.2.6 Test Pattern Generator
        7. 5.3.2.7 Test Pattern Verifier
        8. 5.3.2.8 1GBASE-KX Line Rate, PLL Settings, and Reference Clock Selection
        9. 5.3.2.9 1GBASE-KX Mode Latency
      3. 5.3.3 General Purpose (10G) SerDes Mode
        1. 5.3.3.1  General Purpose SERDES Transmit Data Path
        2. 5.3.3.2  General Purpose SERDES Receive Data Path
        3. 5.3.3.3  Channel Synchronization
        4. 5.3.3.4  8B/10B Encoder and Decoder
        5. 5.3.3.5  Lane Alignment Scheme for 8b/10b General Purpose Serdes Mode (Non XAUI Fata, - No /A/)
        6. 5.3.3.6  Lane Alignment Components
        7. 5.3.3.7  Lane Alignment Operation (General Purpose Serdes Mode)
        8. 5.3.3.8  Line Rate, SERDES PLL Settings, and Reference Clock Selection for the General Purpose SERDES Mode
        9. 5.3.3.9  General Purpose (10G) Loopback Modes
        10. 5.3.3.10 General Purpose (10G) Latency Measurement Function
        11. 5.3.3.11 General Purpose (10G) Mode Latency
        12. 5.3.3.12 TLK10034 Clocks: REFCLK, CLKOUT
          1. 5.3.3.12.1 General Information
        13. 5.3.3.13 TLK10034 Control Pins and Interfaces
        14. 5.3.3.14 MDIO Interface
        15. 5.3.3.15 JTAG Interface
        16. 5.3.3.16 Unused Pins
      4. 5.3.4 Provisionable XAUI Clock Tolerance Compensation
    4. 5.4 Device Functional Modes
      1. 5.4.1 Operating Modes
      2. 5.4.2 10GBASE-KR Mode
      3. 5.4.3 1GBASE-KX Mode
      4. 5.4.4 General Purpose (10G) SerDes Mode
    5. 5.5 Memory
      1. 5.5.1 Clocking Architecture (All Modes)
      2. 5.5.2 Power Down Mode
        1. 5.5.2.1 High Speed CML Output
        2. 5.5.2.2 High Speed Receiver
        3. 5.5.2.3 Loss of Signal Output Generation (LOS)
      3. 5.5.3 MDIO Management Interface
      4. 5.5.4 MDIO Protocol Timing
      5. 5.5.5 Clause 22 Indirect Addressing
      6. 5.5.6 Programmers Reference
      7. 5.5.7 Register Bit Definitions
    6. 5.6 Register Map
      1. 5.6.1 10G-KR Programmers Reference
        1. 5.6.1.1 Vendor Specific Device Registers
        2. 5.6.1.2 PMA/PMD Registers
        3. 5.6.1.3 PCS Registers
        4. 5.6.1.4 Auto-Negotiation Registers
      2. 5.6.2 1G-KX Programmers Reference
        1. 5.6.2.1 Vendor Specific Device Registers
        2. 5.6.2.2 PMA/PMD Registers
        3. 5.6.2.3 Auto-Negotiation Registers
      3. 5.6.3 10G Programmers Reference
        1. 5.6.3.1 Vendor Specific Device Registers
  6. 6Application and Implementation
    1. 6.1 Application Information
    2. 6.2 Typical Application
      1. 6.2.1 Design Requirements
      2. 6.2.2 Detailed Design Procedure
      3. 6.2.3 Application Curve
      4. 6.2.4 Layout
        1. 6.2.4.1 Layout Guidelines
          1. 6.2.4.1.1 TLK10034 High-Speed Data Path
          2. 6.2.4.1.2 AC-Coupling
          3. 6.2.4.1.3 External Clock Connections
        2. 6.2.4.2 Layout Example
        3. 6.2.4.3 Package Thermal Dissipation Ratings
    3. 6.3 Power Supply Recommendations
  7. 7Device and Documentation Support
    1. 7.1 Community Resources
    2. 7.2 Trademarks
    3. 7.3 Electrostatic Discharge Caution
    4. 7.4 Glossary
  8. 8Mechanical, Packaging, and Orderable Information

封装选项

机械数据 (封装 | 引脚)
散热焊盘机械数据 (封装 | 引脚)
订购信息

5 Detailed Description

5.1 Overview

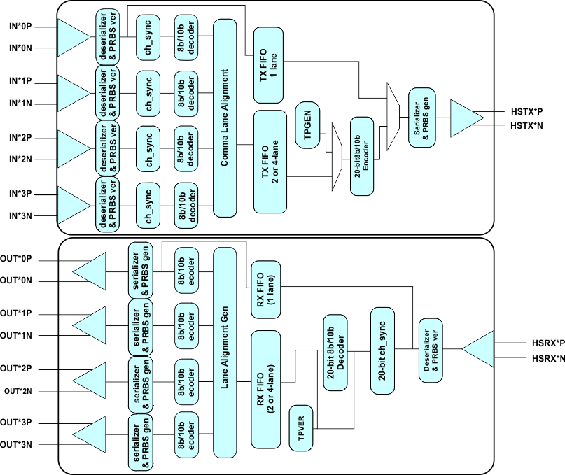
Various interfaces of the TLK10034 device are shown in Figure 5-1 for Channel A. The implementation of all four channels is identical. The block diagrams for the transmit and receive data paths are shown in Figure 5-2. This low-power transceiver consists of two serializer/deserializer (SERDES) blocks, one on the low speed side and the other on the high speed side. The core logic block that lies between the two SERDES blocks carries out all the logic functions including channel synchronization, lane alignment, 8B/10B and 64B/66B encoding/decoding, as well as test pattern generation and verification. The TLK10034 provides a management data input/output (MDIO) interface as well as a JTAG interface for device configuration, control, and monitoring. Detailed description of the TLK10034 pin functions is provided in Table 3-1.

5.2 Functional Block Diagrams

TLK10034 interface_bd_llsec0.gif Figure 5-1 TLK10034 Interfaces
TLK10034 1ch_blk_sllsec7.gif Figure 5-2 Simplified, One-Channel Block Diagram of TLK10034 Data Paths

5.3 Feature Description

5.3.1 10GBASE-KR Mode

5.3.1.1 10GBASE-KR Transmit Data Path Overview

In 10GBASE-KR Mode, the TLK10034 takes in XAUI data on the four low speed input lanes. The serial data in each lane is deserialized into 10-bit parallel data, then byte aligned (channel synchronized) based on comma detection. The four XAUI lanes are then aligned with one another, and the aligned data is input to four 8B/10B decoders. The decoded data is then input to the transmit clock tolerance compensation (CTC) block which compensates for any frequency offsets between the incoming XAUI data and the local reference clock. The CTC block then delivers the data to a 64B/66B encoder and a scrambler. The resulting scrambled 10GBASE-KR data is then input to a transmit gearbox which in turn delivers it to the high speed side SERDES for serialization and output through the HSTX*P/N pins.

5.3.1.2 10GBASE-KR Receive Data Path Overview

In the receive direction, the TLK10034 will take in 64B/66B-encoded serial 10GBASE-KR data on the HSRX*P/N pins. This data is deserialized by a high speed SERDES, then input to a receive gearbox. After the gearbox, the data is aligned to 66-bit frames, descrambled, 64B/66B decoded, and then input to the receive CTC block. After CTC, the data is encoded by four 8B/10B encoders, and the resulting four 10-bit parallel words are serialized by the low speed SERDES blocks. The four serial XAUI output lanes are transmitted out the OUT*P/N pins.

5.3.1.3 Channel Synchronization Block

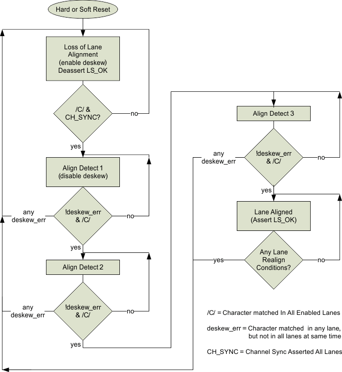
When parallel data is clocked into a parallel-to-serial converter, the byte boundary that was associated with the parallel data is lost in the serialization of the data. When the serial data is received and converted to parallel format again, a method is needed to be able to recognize the byte boundary again. Generally, this is accomplished through the use of a synchronization pattern. This is a unique pattern of 1’s and 0’s that either cannot occur as part of valid data or is a pattern that repeats at defined intervals. 8B/10B encoding contains a character called the comma (b’0011111’ or b’1100000’) which is used by the comma detect circuit to align the received serial data back to its original byte boundary. The TLK10034 channel synchronization block detects the comma pattern found in the K28.5 character, generating a synchronization signal aligning the data to their 10-bit boundaries for decoding. It is important to note that the comma can be either a (b’0011111’) or the inverse (b’1100000’) depending on the running disparity. The TLK10034 decoder will detect both patterns.

The TLK10034 performs channel synchronization per lane as shown in the flowchart of Figure 5-3.

TLK10034 synch_flowcht_llsec0.gif Figure 5-3 Channel Synchronization Flowchart

5.3.1.4 8B/10B Encoder

Embedded-clock serial interfaces require a method of encoding to ensure sufficient transition density for the receiving CDR to acquire and maintain lock. The encoding scheme also maintains the signal DC balance by keeping the number of ones and zeros balanced which allows for AC coupled data transmission. The TLK10034 uses the 8B/10B encoding algorithm that is used by 10Gbps and 1Gbps Ethernet and Fibre Channel standards. This provides good transition density for clock recovery and improves error checking.

The 8B/10B encoder converts each 8-bit wide data to a 10-bit wide encoded data character to improve its transition density. This transmission code includes /D/ Characters, used for transmitting data, and /K/ Characters, used for transmitting protocol information. Each /K/ or /D/ character code word can also have both a positive and a negative disparity version. The disparity of a code word is selected by the encoder to balance the running disparity of the serialized data stream.

5.3.1.5 8B/10B Decoder

Once the Channel Synchronization block has identified the byte boundaries from the received serial data stream, the 8B/10B decoder converts 10-bit 8B/10B-encoded characters into their respective 8-bit formats. When a code word error or running disparity error is detected in the decoded data, the appropriate LOS pin is asserted (depending on the LOS overlay selection).

5.3.1.6 64B/66B Encoder/Scrambler

To facilitate the transmission of data received from the media access control (MAC) layer, the TLK10034 encodes data received from the MAC using the 64B/66B encoding algorithm defined in the IEEE802.3ae Clause 49.2.4 standard. The TLK10034 takes two consecutive transfers from the XAUI interface and encodes them into a 66-bit code word. The information from the two XAUI transfers includes 64 bits of data and 8 bits of control information after 8B/10B decoding.

If the 64B/66B encoder detects an invalid packet format from the XAUI interface, it replaces erroneous information with appropriately-encoded error information. The resulting 66-bit code word is then sent on to the transmit gearbox.

The encoding process implemented in the TLK10034 includes two steps:

  1. an encoding step, which converts the 72 bits of data (8 data bytes plus 8 control-code indicators) received from the transmit CTC FIFO into a 66-bit code word
  2. a scrambling step, which scrambles 64 bits of encoded data using the scrambler polynomial x57+x39+1. The 66 bits created by the encoder consists of 64 bits of data and a 2-bit synchronization field consisting of either 01 or 10. Only the 64 bits of data are scrambled, leaving the two synchronization bits unmodified. The two synchronization bits allow the receive gearbox to obtain frame alignment and, in addition, ensure an edge transition of at least once in 66 bits of data. The encoding process allows a limited amount of control information to be sent in-line with the data.

5.3.1.7 64B/66B Decoder/Descrambler

The data received from the serial 10GBASE-KR is 64B/66B-encoded data. The TLK10034 decodes the data received using the 64B/66B decoding algorithm defined in the IEEE 802.3-2008 Clause 49.2.4 standard. The TLK10034 creates consecutive 72-bit data words from the encoded 66-bit code words for transfer over the XAUI interface to the MAC. The information for the two XAUI transfers includes 64 bits of data and 8 bits of control information before 8B/10B encoding.

Not all 64B/66B block payloads are valid. Invalid block payloads are handled by the 64B/66B decoder block and appropriate error handling is provided, as defined in the IEEE 802.3-2008 standard. The decoding algorithm includes two steps: a descrambling step which descrambles 64 bits of the 66-bit code word with the scrambling polynomial x57+x39+1, and a decoding step which converts the 66 bits of data received into 64 bits of data and 8 bits of control information. These words are sent to the receive CTC FIFO.

5.3.1.8 Transmit Gearbox

The function of the transmit gearbox is to convert the 66-bit encoded, scrambled data stream into a 16-bit-wide data stream to be sent out to the serializer and ultimately to the physical medium attachment (PMA) device. The gearbox is needed because while the effective bit rate of the 66-bit data stream is equal to the effective bit rate of the 16-bit data, the clock rates of the two buses are of different frequencies.

5.3.1.9 Receive Gearbox

While the transmit gearbox only performs the task of converting 66-bit data to be transported on to the 16-bit serializer, the receive gearbox has more to do than just the reverse of this function. The receive gearbox must also determine where within the incoming data stream the boundaries of the 66-bit code words are.

The receive gearbox has the responsibility of initially synchronizing the header field of the code words and continuously monitoring the ongoing synchronization. After obtaining synchronization to the incoming data stream, the gearbox assembles 66-bit code words and presents these to the 64B/66B decoder.

Note that in FEC mode, the Receive Gearbox blindly converts 16-bit data to 66-bit data and depends on the RX FEC logic to frame align the data.

5.3.1.10 XAUI Lane Alignment / Code Gen (XAUI PCS)

The XAUI interface standard is defined to allow for 21 UI of skew between lanes. This block is implemented to handle up to 30 UI (XAUI UI) of skew between lanes using /A/ characters. The state machine follows the standard 802.3-2008 defined state machine.

5.3.1.11 XAUI Inter-Packet Gap (IPG) Handling

The XAUI interface transports information that consists of packets and inter-packet gap (IPG) characters. The IEEE 802.3ae standard defines that the IPG, when transferred over the XAUI interface, consists of alignment characters (/A/), control characters (/K/) and replacement characters (/R/).

TLK10034 converts all AKR characters to IDLE characters, performs insertions or deletions on the IDLE characters, and transmits only encoded IDLE characters out to the 10GBASE-KR interface. The receive channel expects encoded IDLE characters to enter the 10GBASE-KR interface, and performs insertions and deletions on IDLE characters and then converts IDLE characters back to AKR characters. Any AKR characters received on the high speed interface are by default converted to IDLE characters for reconversion to AKR columns.

Both the transmit and receive FIFOs rely upon a valid IDLE stream to perform clock tolerance compensation (CTC).

5.3.1.12 Clock Tolerance Compensation (CTC)

The XAUI interface is defined to allow for separate clock domains on each side of the link. Though the reference clocks for two devices on a XAUI link have the same specified frequencies, there are slight differences that, if not compensated for, will lead to over or under run of the FIFO’s on the receive/transmit data path. The TLK10034 provides compensation for these differences in clock frequencies via the insertion or the removal of idle (/I/) characters on all lanes, as shown in Figure 5-4 and
Figure 5-5.

TLK10034 add_clk_toler_llsec0.gif Figure 5-4 Clock Tolerance Compensation: Add

The /R/ code is disparity neutral, allowing its removal or insertion without affecting the current running disparity of each channel’s serial stream.

TLK10034 drop_clk_toler_llsec0.gif Figure 5-5 Clock Tolerance Compensation: Drop

The TLK10034 allows for provisioning of both the CTC FIFO depth and the low/high watermark thresholds that trigger idle insertion/deletion beyond the standard requirements. This allows for optimization between maximum clock tolerance and packet length. For more information on the TLK10034 CTC provisioning, see Appendix A.

5.3.1.13 10GBASE-KR Auto-Negotiation

When TLK10034 is selected to operate in 10GKR/1G-KX mode (MODE_SEL pin held low), Clause 73 Auto-Negotiation will commence after power up or hardware or software reset. The data path chosen from the result of Auto-Negotiation will be the highest speed of 10G-KR or 1G-KX as advertised in the MDIO ability fields (set to 10G-KR by default). If 10G-KR is chosen, link training will commence immediately following the completion of Auto-Negotiation. Legacy devices that operate in 1G-KX mode and do not support Clause 73 Auto Negotiation will be recognized through the Clause 73 parallel detect mechanism.

5.3.1.14 10GBASE-KR Link Training

Link training for 10G-KR mode is performed after auto-negotiation, and follows the procedure described in IEEE 802.3-2008. The high speed TX SERDES side will update pre-emphasis tap coefficients as requested through the Coefficient update field. Received training patterns are monitored for bit errors (MDIO configurable), and requests are made to update partner channel TX coefficients until optimal settings are achieved.

The RX link training algorithm consists of sending a series of requests to move the link partner’s transmitter tap coefficients to the center point of an error free region. Once link training has completed, the 10G-KR data path is enabled. If link is lost, the entire process repeats with auto-negotiation, link training, and 10G-KR mode.

5.3.1.15 Forward Error Correction

Optionally enabled, Forward Error Correction (FEC) follows the IEEE 802.3-2008 standard, and is able to correct a burst errors up to 11 bits. In the TX data path, the FEC logic resides between the scrambler and gearbox. In the RX datapath, FEC resides between the gearbox and descrambler. Frame alignment is handled inside the RX FEC block during FEC operation, and the RX gearbox sync header alignment is bypassed. Because latency is increased in both the TX and RX data paths with FEC enabled, it is disabled by default and must be enabled through MDIO programming. Note that FEC by nature will add latency due to frame storage.

5.3.1.16 10GBASE-KR Line Rate, PLL Settings, and Reference Clock Selection

The TLK10034 includes internal low-jitter high quality oscillators that are used as frequency multipliers for the low speed and high speed SERDES and other internal circuits of the device. Specific MDIO registers are available for SERDES rate and PLL multiplier selection to match line rates and reference clock (REFCLK0/1) frequencies for various applications.

The external differential reference clock has a large operating frequency range allowing support for many different applications. The reference clock frequency must be within ±200 PPM of the incoming serial data rate (±100 PPM of nominal data rate), and have less than the specified jitter characteristics (see Section 4.10).

When the TLK10034 device is set to operate in the 10GBASE-KR mode with a low speed side line rate of 3.125Gbps and a high speed side line rate of 10.3125Gbps, the reference clock choices are as shown in Table 5-1.

Table 5-1 Specific Line Rate and Reference Clock Selection for the 10GBASE-KR Mode

LOW SPEED SIDE HIGH SPEED SIDE
Line Rate (Mbps) SERDES PLL Multiplier Rate REFCLKP/N (MHz) Line Rate (Mbps) SERDES PLL Multiplier Rate REFCLKP/N (MHz)
3125 10 Full 156.25 10312.5 16.5 Full 156.25
3125 5 Full 312.5 10312.5 8.25 Full 312.5

5.3.1.17 10GBASE-KR Loopback Modes

In 10G-KR mode, the TLK10034 supports looping back of data on both the XAUI (local) side and 10G-KR (remote) side. In either case, the loopback point can be chosed to be either prior to serialization (shallow) or after serialization (deep). The various loopback modes can be activated and configured via MDIO register settings.

The datapath for deep remote loopback is shown in Figure 5-6. The data is accepted on the high speed side receive SERDES pins (HSRX*P/N), traverses the entire receive data path is returned through the entire transmit data path and sent out through the high speed side transmit SERDES pins (HSTX*P/N). The low speed side outputs on OUT*P/N pins are still available for monitoring and should be correctly terminated. The low speed side inputs on IN*P/N should be electrically idle (floating).

TLK10034 deep_remote_lb_llsec0.gif Figure 5-6 Deep Remote Loopback for the 10GBASE-KR Mode

Note that in deep remote loopback mode, the the LS serial transmitter is internally connected directly to the LS serial receiver. This short, low-loss interconnect will have different properties than a typical PCB interconnect, so different transmit and receive link settings should be used to optimize BER.

The datapath for shallow remote loopback is shown in Figure 5-7. In this mode, the device functions as a high speed serial retimer. The data is accepted on the high speed side receive SERDES pins (HSRX*P/N), traverses the receive data path through the RX CTC block, is looped back before the 8B/10B encoders, and is returned through the transmit data path to be sent out through the high speed side transmit SERDES pins (HSTX*P/N).

The low speed side transmit path SERDES can be optionally enabled or disabled, but the PLL needs to be enabled to provide the required clock. The low speed side outputs on OUTA*P/N pins are available for monitoring and must be correctly terminated.

TLK10034 shall_remot_lb_llsec0.gif Figure 5-7 Shallow Remote Loopback (Serial Retime) for the 10GBASE-KR Mode

The datapath for deep local loopback is shown in Figure 5-8. The data is accepted on the low speed side SERDES pins (IN*P/N), traverses the entire transmit data path, is returned through the entire receive data path and sent out through the low speed side receive SERDES pins (OUT*P/N). The high speed side outputs on HSTX*P/N pins are available for monitoring. The high speed side inputs on HSRX*P/N should be electrically idle (floating).

TLK10034 deep_local_lb_llsec0.gif Figure 5-8 Deep Local Loopback for the 10GBASE-KR Mode

Note that in deep local loopback mode, the HS serial transmitter is internally connected directly to the HS serial receiver. This short, low-loss interconnect will have different properties than a typical PCB interconnect, so different transmit and receive link settings should be used to optimize BER.

The datapath for shallow local loopback is shown in Figure 5-9. The data is accepted on the low speed side SERDES pins (IN*P/N), traverses the transmit data path up to the HS SERDES, is looped back before through the receive data path, and sent out through the low speed side receive SERDES pins (OUT*P/N). The high speed side outputs on HSRX*P/N pins are available for monitoring.

TLK10034 shall_local_lb_llsec0.gif Figure 5-9 Shallow Local Loopback for the 10GBASE-KR Mode

5.3.1.18 10GBASE-KR Test Pattern Support

The TLK10034 has the capability to generate and verify various test patterns for self-test and system diagnostic measurements. The following test patterns are supported:

  • High Speed (HS) Side: PRBS 27 – 1, PRBS 223 – 1, PRBS 231 – 1, Square Wave with Provisionable Length, and KR Pseudo-Random Pattern
  • Low Speed (LS) Side: PRBS 27 – 1, PRBS 223 – 1, PRBS 231 – 1, High Frequency, Low Frequency, Mixed Frequency, CRPAT, CJPAT.

The TLK10034 provides two pins: PRBSEN and PRBS_PASS, for additional control and monitoring of PRBS pattern generation and verification. When the PRBSEN is asserted high, the internal PRBS generator and verifier circuits are enabled on both transmit and receive data paths on high speed and low speed sides of all channels. PRBS 231-1 is selected by default, and can be changed through MDIO.

When PRBS test is enabled (PRBSEN=1):

  • PRBS_PASS = 1 indicates that PRBS pattern reception is error free.
  • PRBS_PASS = 0 indicates that a PRBS error is detected. The channel, the side (high speed or low speed), and the lane (for low speed side) that this signal refers to is chosen through MDIO.

For further details, refer to the application note TLK10034 Test Pattern Procedures.

5.3.1.19 10GBASE-KR Latency

The latency through the TLK10034 in 10GBASE-KR mode is as shown in Figure 5-10. Note that the latency ranges shown indicate static rather than dynamic latency variance, i.e., the range of possible latencies when the serial link is initially established. During normal operation, the latency through the device is fixed.

TLK10034 latency_per_blk_llsec0.gif Figure 5-10 10GBASE-KR Mode Latency Per Block

5.3.2 1GBASE-KX Mode

5.3.2.1 Sync 1 GX Block

This block is used to align the deserialized signals to the proper 10-bit word boundaries. The Sync 1 GX block generates a synchronization flag indicating incoming data is synchronized to the correct bit boundary. This module implements the synchronization state machine found in Figure 36-9 of the IEEE 802.3-2008 Standard. A synchronization status signal, latched low, is available to indicate synchronization errors.

5.3.2.2 8b/10b Encoder and Decoder Blocks

As in the 10GBASE-KR operating mode, these blocks are used to convert between 10-bit (encoded) data and 8-bit data words. They can be optionally bypassed. A code invalid signal, latched low, is available to indicate 8b/10b encode and decode errors.

5.3.2.3 RX PCS

This block implements the PCS receive function for Gigabit Ethernet mode as defined in Clause 36. It operates on decoded characters. This block can also be bypassed.

5.3.2.4 TX CTC

The transmit clock tolerance compensation (CTC) block acts as a FIFO with add and delete capabilities, adding and deleting 2 cycles each time to support ±200ppm during IFG (no errors) between the read and write clocks. This block implements a 12 deep asynchronous FIFO with a usable space 8 deep. It has two separate pointer tracking systems. One determines when to delete or insert and another determines when to reset. Inserts and deletes are only allowed during non-errored inter-frame gaps and occurs 2 cycles at a time. It has an auto reset feature once collision occurs. If a collision occurs, the indication is latched high until read by MDIO.

5.3.2.5 TX PCS

The TX PCS block implements the PCS Transmit ordered_set and transmit code_group FSMs as specified in Clause 36. This block can be bypassed.

5.3.2.6 Test Pattern Generator

In 1G-KX mode, this block can be used to generate test patterns allowing the 1G-KX channel to be tested for compliance while in a system environment or for diagnostic purposes. Test patterns generated are high/low/mixed frequency and CRPAT long or short.

5.3.2.7 Test Pattern Verifier

The 1G-KX test pattern verifier performs the verification and error reporting for the CRPAT Long and Short test patterns specified in Annex 36A of the IEEE 802.3-2002 standard. Errors are reported to MDIO registers.

5.3.2.8 1GBASE-KX Line Rate, PLL Settings, and Reference Clock Selection

When the TLK10034 is configured to operate in the 1GBASE-KX mode, the available line rates, reference clock frequencies, and corresponding PLL multipliers are summarized in Table 5-2.

Table 5-2 Specific Line Rate and Reference Clock Selection for the 1GBASE-KX Mode

LOW SPEED SIDE HIGH SPEED SIDE
Line Rate
(Mbps)
SERDES PLL
Multiplier
Rate REFCLKP/N
(MHz)
Line Rate
(Mbps(1))
SERDES PLL
Multiplier
Rate REFCLKP/N
(MHz)
3125(2) 10 Full 156.25 3125(2) 16.5 Full 156.25
3125(2) 5 Full 312.5 3125(2) 8.25 Full 312.5
1250 10 Half 125(2) 1250 20 Quarter 125(2)
1250 8 Half 156.25 1250 16 Quarter 156.25
1250 8 Quarter 312.5 1250 8 Quarter 312.5
(1) High Speed Side SERDES runs at 2x effective data rate.
(2) Manual mode only, as auto negotiate does not support 125Mhz REFCLK or line rate of 3125Mbps. To disable automatic setting of PLL and rate modes, write 1'b1 to bit 13 of register 0x1E.001D.

5.3.2.9 1GBASE-KX Mode Latency

The latency through the TLK10034 in 1G-KX mode is as shown in Figure 5-11. Note that the latency ranges shown indicate static rather than dynamic latency variance, i.e., the range of possible latencies when the serial link is initially established. During normal operation, the latency through the device is fixed.

TLK10034 KX_mode_latency_llsec0.gif Figure 5-11 1G-KX Mode Latency

5.3.3 General Purpose (10G) SerDes Mode

5.3.3.1 General Purpose SERDES Transmit Data Path

The TLK10034 General Purpose SERDES low speed to high speed (transmit) data path with the device configured to operate in the normal transceiver (mission) mode is shown in the upper half of Figure 5-33. In this mode, 8B/10B encoded serial data (IN*P/N) in 2 or 4 lanes is received by the low speed side SERDES and deserialized into 10-bit parallel data for each lane. The data in each individual lane is then byte aligned (channel synchronized) and then 8B/10B decoded into 8-bit parallel data for each lane. The lane data is then lane aligned by the Lane Alignment Slave. 32-bits of lane aligned parallel data is subsequently fed into a transmit FIFO which delivers it to an 8B/10B encoder, 16 data bits at a time. The resulting 20-bit 8B/10B encoded parallel data is sent to the high speed side SERDES for serialization and output through the HSTX*P/N pins.

5.3.3.2 General Purpose SERDES Receive Data Path

With the device configured to operate in the normal transceiver (mission) mode, the high speed to low speed (receive) data path is shown in the lower half of Figure 5-33. 8B/10B encoded serial data (HSRX*P/N) is received by the high speed side SERDES and deserialized into 20-bit parallel data. The data is then byte aligned, 8B/10B decoded into 16-bit parallel data, and then delivered to a receive FIFO. The receive FIFO in turn delivers 32-bit parallel data to the Lane Alignment Master which splits the data into the same number of lanes as configured on the transmit data path. The lane data is then 8B/10B encoded and the resulting 10-bit parallel data for each lane is fed into the low speed side SERDES for serialization and output through the OUT*P/N pins. This process is exactly the same for all the channels (A, B, C, and D).

5.3.3.3 Channel Synchronization

As in the 10GBASE-KR mode, the channel synchronization block is used in the 10G General Purpose SERDES mode to align received serial data to a defined byte boundary. The channel synchronization block detects the comma pattern found in the K28.5 character, and follows the synchronization flowchart shown in Figure 5-3.

5.3.3.4 8B/10B Encoder and Decoder

As in the 10GBASE-KR and 1GBASE-KX modes, the 8B/10B encoder and decoder blocks are used to convert between 10-bit (encoded) and 8-bit (unencoded) data words.

5.3.3.5 Lane Alignment Scheme for 8b/10b General Purpose Serdes Mode (Non XAUI Fata, - No /A/)

Lower rate multi-lane serial signals per channel must be byte aligned and lane aligned such that high speed multiplexing (proper reconstruction of higher rate signal) is possible. For that reason, the TLK10034 implements a special lane alignment scheme on the low speed (LS) side for 8b/10b data that does not contain XAUI alignment characters.

During lane alignment, a proprietary pattern (or a custom comma compliant data stream) is sent by the LS transmitter to the LS receiver on each active lane. This pattern allows the LS receiver to both delineate byte boundaries within a lower speed lane and align bytes across the lanes (2 or 4) such that the original higher rate data ordering is restored.

Lane alignment completes successfully when the LS receiver asserts a “Link Status OK” signal monitored by the LS transmitter on the link partner device such as an FPGA. The TLK10034 sends out the “Link Status OK” signals through the LS_OK_OUT_A/B/C/D output pins, and monitors the “Link Status OK” signals from the link partner device through the LS_OK_IN_A/B/C/D input pins. If the link partner device does not need the TLK10034 LAM to send proprietary lane alignment pattern, LS_OK_IN_A/B/C/D can be tied high on the application board or set through MDIO register bits.

The lane alignment scheme is activated under any of the following conditions:

  • Device/System power up (after configuration/provisioning)
  • Loss of channel synchronization assertion on any enabled LS lane
  • Loss of signal assertion on any enabled LS lane
  • LS SERDES PLL Lock indication deassertion
  • After software determined LS 8B/10B decoder error rate threshold exceeded
  • After device reset is deasserted
  • Any time the LS receiver deasserts “Link Status OK”.
  • Presence of reoccurring higher level / protocol framing errors

All the above conditions are selectable through MDIO register provisioning.

The block diagram of the lane alignment scheme is shown in Figure 5-12.

TLK10034 lane_align_sch_llsec0.gif Figure 5-12 Block Diagram of the Lane Alignment Scheme

5.3.3.6 Lane Alignment Components

  • Lane Alignment Master (LAM)
    • Responsible for generating proprietary LS lane alignment initialization pattern
    • Resides in the TLK10034 receive path (one instance per channel)
      • Responsible for bringing up LS receive link for the data sent from the TLK10034 to a link partner device
      • Monitors the LS_OK_IN pins for Link Status OK signals sent from the Lane Alignment Slave (LAS) of the link partner device
    • Resides in the link partner device (one instance per channel)
      • Responsible for bringing up LS transmit link for the data sent from the link partner device to the TLK10034
      • Monitors the Link Status OK signals sent from the LS_OK_OUT pins of the Lane Alignment Slave (LAS) of the TLK10034
  • Lane Alignment Slave (LAS)
    • Responsible for monitoring the LS lane alignment initialization pattern
    • Performs channel synchronization per lane (2 or 4 lanes) through byte rotation
    • Performs lane alignment and realignment of bytes across lanes
    • Resides in the TLK10034 transmit path (one instance per channel)
      • Generates the Link Status OK signal for the LAM on the link partner device
    • Resides in the link partner device (one instance per channel)
      • Generates the Link Status OK signal for the LAM on the TLK10034 device.

5.3.3.7 Lane Alignment Operation (General Purpose Serdes Mode)

During lane alignment, the LAM sends a repeating pattern of 49 characters (control + data) simultaneously across all enabled LS lanes. These simultaneous streams are then encoded by 8B/10B encoders in parallel. The proprietary lane alignment pattern consists of the following characters:

/K28.5/ (CTL=1, Data=0xBC)

Repeat the following sequence of 12 characters four times:

/D30.5/ (CTL=0, Data=0xBE)
/D23.6/ (CTL=0, Data=0xD7)
/D3.1/ (CTL=0, Data=0x23)
/D7.2/ (CTL=0, Data=0x47)
/D11.3/ (CTL=0, Data=0x6B)
/D15.4/ (CTL=0, Data=0x8F)
/D19.5/ (CTL=0, Data=0xB3)
/D20.0/ (CTL=0, Data=0x14)
/D30.2/ (CTL=0, Data=0x5E)
/D27.7/ (CTL=0, Data=0xFB)
/D21.1/ (CTL=0, Data=0x35)
/D25.2/ (CTL=0, Data=0x59)

The above 49-character sequence is repeated until LS_OK_IN is asserted. Once LS_OK_IN is asserted, the LAM resumes transmitting traffic received from the high speed side SERDES immediately.

The TLK10034 performs lane alignment across the lanes similar in fashion to the IEEE 802.3-2008 (XAUI) specification. XAUI only operates across 4 lanes while LAS operates with 2 or 4 lanes. The lane alignment state machine is shown in Figure 5-13. The TLK10034 uses the comma (K28.5) character for lane to lane alignment by default, but can be provisioned to use XAUI's /A/ character as well.

Lane alignment checking is not performed by the LAS after lane alignment is achieved. After LAM detects that the LS_OK_IN signal is asserted, normal system traffic is carried instead of the proprietary lane alignment pattern.

Channel synchronization is performed during lane alignment and normal system operation.

TLK10034 state_mach_llsec0.gif Figure 5-13 Lane Alignment State Machine

5.3.3.8 Line Rate, SERDES PLL Settings, and Reference Clock Selection for the General Purpose SERDES Mode

When the TLK10034 is set to operate in the General Purpose SERDES mode, the following tables show a summary of line rates and reference clock frequencies used for CPRI/OBSAI for 1:1, 2:1 and 4:1 operation modes.

Table 5-3 Specific Line Rate Selection for the 1:1 General Purpose Operation Mode

LOW SPEED SIDE HIGH SPEED SIDE
Line Rate
(Mbps)
SERDES PLL
Multiplier
Rate REFCLKP/N
(MHz)
Line Rate
(Mbps)
SERDES PLL
Multiplier
Rate REFCLKP/N
(MHz)
4915.2 20 Full 122.88 4915.2 20 Half 122.88
3840 12.5 Full 153.6 3840 12.5 Half 153.6
3125 10 Full 156.25 3125 10 Half 156.25
3125 5 Full 312.5 3125 5 Half 312.5
3072 10 Full 153.6 3072 10 Half 153.6
2457.6 8/10 Full 153.6/122.88 2457.6 16/20 Quarter 153.6/122.88
1920 12.5 Half 153.6 1920 12.5 Quarter 153.6
1536 10 Half 153.6 1536 10 Quarter 153.6
1228.8 8/10 Half 153.6/122.88 1228.8 16/20 Eighth 153.6/122.88

Table 5-4 Specific Line Rate and Reference Clock Selection for the 2:1 General Purpose Operation Mode

LOW SPEED SIDE HIGH SPEED SIDE
Line Rate
(Mbps)
SERDES PLL
Multiplier
Rate REFCLKP/N
(MHz)
Line Rate
(Mbps)
SERDES PLL
Multiplier
Rate REFCLKP/N
(MHz)
4915.2 20 Full 122.88 9830.4 20 Full 122.88
3840 12.5 Full 153.6 7680 12.5 Full 153.6
3072 10 Full 153.6 6144 10 Full 153.6
2457.6 8/10 Full 153.6/122.88 4915.2 16/20 Half 153.6/122.88
1920 12.5 Half 153.6 3840 12.5 Half 153.6
1536 10 Half 153.6 3072 10 Half 153.6
1228.8 8/10 Half 153.6/122.88 2457.6 16/20 Quarter 153.6/122.88
768 10 Quarter 153.6 1536 10 Quarter 153.6
614.4 8/10 Quarter 153.6/122.88 1228.8 16/20 Eighth 153.6/122.88

Table 5-5 Specific Line Rate and Reference Clock Selection for the 4:1 General Purpose Operation Mode

LOW SPEED SIDE HIGH SPEED SIDE
Line Rate
(Mbps)
SERDES PLL
Multiplier
Rate REFCLKP/N
(MHz)
Line Rate
(Mbps)
SERDES PLL
Multiplier
Rate REFCLKP/N
(MHz)
2457.6 8/10 Full 153.6/122.88 9830.4 16/20 Full 153.6/122.88
1536 10 Half 153.6 6144 10 Full 153.6
1228.8 8/10 Half 153.6/122.88 4915.2 16/20 Half 153.6/122.88
768 10 Quarter 153.6 3072 10 Half 153.6
614.4 8/10 Quarter 153.6/122.88 2457.6 16/20 Quarter 153.6/122.88

Table 5-3, Table 5-4, and Table 5-5 indicate two possible reference clock frequencies for CPRI/OBSAI applications: 153.6MHz and 122.88MHz, which can be used based on the application preference. The SERDES PLL Multiplier (MPY) has been given for each reference clock frequency respectively. For each channel, the low speed side and the high speed side SERDES use the same reference clock frequency. Note that Channel A, B, C and D are independent and their application rates and references clocks are separate.

For other line rates not shown in Table 5-3, Table 5-4, or Table 5-5, valid reference clock frequencies can be selected with the help of the information provided in Table 5-6 and Table 5-7 for the low speed and high speed side SERDES. The reference clock frequency has to be the same for the two SERDES and must be within the specified valid ranges for different PLL multipliers.

Table 5-6 Line Rate and Reference Clock Frequency Ranges for the Low Speed Side SERDES (General Purpose Mode)

SERDES PLL
MULTIPLIER (MPY)
REFERENCE CLOCK (MHz) FULL RATE (Gbps) HALF RATE (Gbps) QUARTER RATE (Gbps)
MIN MAX MIN MAX MIN MAX MIN MAX
4 250 425 2 3.4 1 1.7 0.5 0.85
5 200 425 2 4.25 1 2.125 0.5 1.0625
6 166.667 416.667 2 5 1 2.5 0.5 1.25
8 125 312.5 2 5 1 2.5 0.5 1.25
10 122.88 250 2.4576 5 1.2288 2.5 0.6144 1.25
12 122.88 208.333 2.94912 5 1.47456 2.5 0.73728 1.25
12.5 122.88 200 3.072 5 1.536 2.5 0.768 1.25
15 122.88 166.667 3.6864 5 1.8432 2.5 0.9216 1.25
20 122.88 125 4.9152 5 2.4576 2.5 1.2288 1.25
RateScale: Full Rate = 0.5, Half Rate = 1, Quarter Rate = 2

Table 5-7 Line Rate and Reference Clock Frequency Ranges for the High Speed Side SERDES (General Purpose Mode)

SERDES PLL
MULTIPLIER (MPY)
REFERENCE CLOCK (MHz) FULL RATE (Gbps) HALF RATE (Gbps) QUARTER RATE (Gbps) EIGHTH RATE (Gbps)
MIN MAX MIN MAX MIN MAX MIN MAX MIN MAX
4 375 425 6 6.8 3 3.4 1.5 1.7
5 300 425 6 8.5 3 4.25 1.5 2.125 1.0 1.0625
6 250 416.667 6 10 3 5 1.5 2.5 1.0 1.25
8 187.5 312.5 6 10 3 5 1.5 2.5 1.0 1.25
10 150 250 6 10 3 5 1.5 2.5 1.0 1.25
12 125 208.333 6 10 3 5 1.5 2.5 1.0 1.25
12.5 153.6 200 7.68 10 3.84 5 1.92 2.5 1.0 1.25
15 122.88 166.667 7.3728 10 3.6864 5 1.8432 2.5 1.0 1.25
16 122.88 156.25 7.86432 10 3.932 5 1.966 2.5 1.0 1.25
20 122.88 125 9.8304 10 4.9152 5 2.4576 2.5 1.2288 1.25
RateScale: Full Rate = 0.25, Half Rate = 0.5, Quarter Rate = 1, Eighth Rate = 2

For example, in the 2:1 operation mode, if the low speed side line rate is 1.987Gbps, the high-speed side line rate will be 3.974Gbps. The following steps can be taken to make a reference clock frequency selection:

  1. Determine the appropriate SERDES rate modes that support the required line rates. Table 5-6 shows that the 1.987Gbps line rate on the low speed side is only supported in the half rate mode (RateScale = 1). Table 5-7 shows that the 3.974Gbps line rate on the high speed side is only supported in the half rate mode (RateScale = 1).
  2. For each SERDES side, and for all available PLL multipliers (MPY), compute the corresponding reference clock frequencies using the formula:
  3. Reference Clock Frequency = (LineRate x RateScale)/MPY

    The computed reference clock frequencies are shown in Table 5-8 along with the valid minimum and maximum frequency values.

  4. Mark all the common frequencies that appear on both SERDES sides. Note and discard all those that fall outside the allowed range. In this example, the common frequencies are highlighted in Table 5-8. The highest and lowest computed reference clock frequencies must be discarded because they exceed the recommended range.
  5. Select any of the remaining marked common reference clock frequencies. Higher reference clock frequencies are generally preferred. In this example, any of the following reference clock frequencies can be selected: 397.4MHz, 331.167MHz, 248.375MHz, 198.7MHz, 165.583MHz, 158.96MHz, and 132.467MHz

Table 5-8 Reference Clock Frequency Selection Example

LOW SPEED SIDE SERDES HIGH SPEED SIDE SERDES
SERDES PLL
MULTIPLIER
REFERENCE CLOCK FREQUENCY (MHz) SERDES PLL
MULTIPLIER
REFERENCE CLOCK FREQUENCY (MHz)
COMPUTED MIN MAX COMPUTED MIN MAX
4 496.750 250 425 4 496.750 375 425
5 397.400 200 425 5 397.400 300 425
6 331.167 166.667 416.667 6 331.167 250 416.667
8 248.375 125 312.5 8 248.375 187.5 312.5
10 198.700 122.88 250 10 198.700 150 250
12 165.583 122.88 208.333 12 165.583 125 208.333
12.5 158.960 122.88 200 12.5 158.960 153.6 200
15 132.467 122.88 166.667 15 132.467 122.88 166.667
20 99.350 122.88 125 20 99.350 122.88 125

5.3.3.9 General Purpose (10G) Loopback Modes

In General Purpose (10G) mode, the TLK10034 supports looping back of data on both the LS (local) side and HS (remote) side. The loopback point can be chosen to be either prior to serialization (shallow) or after serialization (deep). The various loopback modes can be activated and configured through the MDIO interface.

The datapath for deep remote loopback mode is shown in Figure 5-14. The data is accepted on the high speed side receive SERDES pins (HSRX*P/N), traverses the entire receive data path, is returned through the entire transmit data path and sent out through the high speed side transmit SERDES pins (HSTX*P/N). The low speed side outputs on OUT*P/N pins are still available for monitoring and should be correctly terminated. The low speed side inputs on IN*P/N should be electrically idle (floating).

TLK10034 remote_loopback_llsec0.gif Figure 5-14 Deep Remote Loopback for the General Purpose SERDES Mode

Note that in deep remote loopback mode, the the LS serial transmitter is internally connected directly to the LS serial receiver. This short, low-loss interconnect will have different properties than a typical PCB interconnect, so different transmit and receive link settings should be used to optimize BER.

The datapath for shallow remote loopback mode is shown in Figure 5-15. In this mode, the device functions as a high speed serial retimer. The data is accepted on the high speed side receive SERDES pins (HSRX*P/N), traverses the receive data path up to the LS SERDES, and is looped back through the transmit data path to be sent out through the high speed side transmit SERDES pins (HSTX*P/N).

In shallow remote loopback mode, the low speed side transmit path SERDES can be optionally enabled or disabled, but the PLL needs to be enabled to provide the required clock. The low speed side outputs on OUTA*P/N pins are available for monitoring and must be correctly terminated. The internal LAS’s link status is automatically routed to the LAM so that lane alignment can take place.

TLK10034 remote2_loopback_llsec0.gif Figure 5-15 Shallow Remote Loopback for the General Purpose SERDES Mode

The datapath for deep local loopback mode is shown in Figure 5-16. Data is accepted on the low speed side SERDES pins (IN*P/N), traverses the entire transmit data path, is returned through the entire receive data path to be sent out through the low speed side receive SERDES pins (OUT*P/N). Note that lane alignment still must occur before passing traffic. The high speed side outputs on the HSTX*P/N pins are available for monitoring. The high speed side inputs on HSRX*P/N should be electrically idle (floating).

TLK10034 deep_loopback_llsec0.gif Figure 5-16 Deep Local Loopback for the General Purpose SERDES Mode

Note that in deep local loopback mode, the the HS serial transmitter is internally connected directly to the HS serial receiver. This short, low-loss interconnect will have different properties than a typical PCB interconnect, so different transmit and receive link settings should be used to optimize BER.

In shallow local loopback mode, the data is accepted on the low speed side SERDES pins (IN*P/N), traverses the transmit data path up to the HS SERDES, is looped back before through the receive data path, and sent out through the low speed side receive SERDES pins (OUT*P/N). The high speed side outputs on HSRX*P/N pins are available for monitoring.

5.3.3.10 General Purpose (10G) Latency Measurement Function

The TLK10034 includes a latency measurement function to support CPRI and OBSAI type applications. There are two start and two stop locations for the latency counter as shown in Figure 5-17 for Channel A. The start and stop locations are selectable through MDIO register bits. The elapsed time from a comma detected at an assigned counter start location of a particular channel to a comma detected at an assigned counter stop location of the same channel is measured and reported through the MDIO interface. The function may operate independently on each channel. The following three control characters (containing commas) are monitored:

  1. K28.1 (control = 1, data = 0x3C)
  2. K28.5 (control = 1, data = 0xBC)
  3. K28.7 (control = 1, data = 0xFC).

The first comma found at the assigned counter start location will start up the latency counter. The first comma detected at the assigned counter stop location will stop the latency counter. The 20-bit latency counter result of this measurement is readable through the MDIO interface. The accuracy of the measurement is a function of the serial bit rate at which the channel being measured is operating. The register will return a value of 0xFFFFF if the duration between transmit and receive comma detection exceeds the depth of the counter. Only one measurement value is stored internally until the 20-bit results counter is read. The counter will return zero in cases where a transmit comma was never detected (indicating the results counter never began counting).

It is also possible to start and stop the counter using the PRTAD1 pin. This allows the stopwatch circuit to be triggered from an external device such as the low speed side link partner.

For a detailed description of the latency measurement procedure, please refer to the application note TLK10034 Latency Measurement Function.

TLK10034 Tx_Rx_comma_detect_llsec0.gif Figure 5-17 Location of TX and RX Comma Character Detection (Only Channel A Shown)

In high speed side SERDES full rate mode, the latency measurement function runs off of an internal clock which is equal to the frequency of the transmit serial bit rate divided by 8. In half rate mode, the latency measurement function runs off of an internal clock which is equal to the serial bit rate divided by 4. In quarter rate mode, the latency measurement function runs off of an internal clock which is equal to the serial bit rate divided by 2. In eighth rate mode, the latency measurement function runs off of a clock which is equal to the serial bit rate.

The latency measurement does not include the low speed side transmit SERDES contribution as well as part of the channel synchronization block. The latency introduced by those two is up to (18 + 10) x N high speed side unit intervals (UIs), where N = 2, 4 is the multiplex factor. The latency measurement also doesn’t account for the low speed side receive SERDES contribution which is estimated to be up to 20 x N high speed side UIs.

The latency measurement accuracy in all cases is equal to plus or minus one latency measurement clock period. The measurement clock can be divided down if a longer duration measurement is required, in which case the accuracy of the measurement is accordingly reduced. The high speed latency measurement clock is divided by either 1, 2, 4, or 8 via register settings. The measurement clock used is always selected by the channel under test. The high speed latency measurement clock may only be used when operating at one of the serial rates specified in the CPRI/OBSAI specifications. It is also possible to run the latency measurement function off of the recovered byte clock for the channel under test (giving a latency measurement clock frequency equal to the serial bit rate divided by 20).

The accuracy for the standard based CPRI/OBSAI application rates is shown in Table 5-9, and assumes the latency measurement clock is not divided down per user selection (division is required to measure a duration greater than 682us). For each division of 2 in the measurement clock, the accuracy is also reduced by a factor of two.

Table 5-9 CPRI/OBSAI Latency Measurement Function Accuracy (Undivided Measurement Clock)

LINE RATE
(Gbps)
RATE LATENCY CLOCK FREQUENCY
(GHz)
ACCURACY
(± ns)
1.2288 Eighth 1.2288 0.8138
1.536 Quarter 0.768 1.302
2.4576 Quarter 1.2288 0.8138
3.072 Half 0.768 1.302
3.84 Half 0.96 1.0417
4.9152 Half 1.2288 0.8138
6.144 Full 0.768 1.302
7.68 Full 0.96 1.0417
9.8304 Full 1.2288 0.8138

5.3.3.11 General Purpose (10G) Mode Latency

The latency through the TLK10034 in general purpose (10G) mode is as shown in Figure 5-18. Note that the latency ranges shown indicate static rather than dynamic latency variance, i.e., the range of possible latencies when the serial link is initially established. During normal operation, the latency through the device is fixed.

TLK10034 mode_latency_llsec0.gif Figure 5-18 General Purpose Mode Latency

Table 5-10 RX FIFO Latency in 4LN Mode

RX FIFO TYPE FIFO_DEPTH_SEL MIN LATENCY (UI) MAX LATENCY (UI)
REGULAR FIFO (No CTC) 4 100 220
RATE MATCH FIFO (No CTC) 8 40 280
RATE MATCH FIFO (With CTC) 12 120 360
16 120 520
24 160 800
32 160 1120

Table 5-11 RX FIFO Latency in 2LN Mode

RX FIFO TYPE FIFO_DEPTH_SEL MIN LATENCY (UI) MAX LATENCY (UI)
REGULAR FIFO (No CTC) 4 40 100
RATE MATCH FIFO (No CTC) 8 20 140
RATE MATCH FIFO(With CTC 12 60 180
16 60 260
24 80 400
32 80 560

5.3.3.12 TLK10034 Clocks: REFCLK, CLKOUT

5.3.3.12.1 General Information

The TLK10034 device requires a low-jitter reference clock to work. The reference clock can be provided on the REFCLK0P/N or REFCLK1P/N pins. Both reference clock input pins have internal 100-Ω differential terminations, so they do not need any external terminations. Both reference clock inputs must be AC-coupled with preferably 0.1-uF capacitors. The two channels (A and B) can have same or different reference clocks. Refer to the TLK10034 datasheet for more information on reference clock selection and jitter requirements.

The TLK10034 serial receiver recovers clock and data from the incoming serial data. The recovered byte clock is made available on the CLKOUTAP/N and/or CLKOUTBP/N pins. The CLKOUTxP/N CML output pins must be AC-coupled with 0.1-uF AC-coupling capacitors.

5.3.3.13 TLK10034 Control Pins and Interfaces

The TLK10034 device features a number of control pins and interfaces, some of which are described below.

5.3.3.14 MDIO Interface

The TLK10034 supports the Management Data Input/Output (MDIO) Interface as defined in Clause 22 of the IEEE 802.3 Ethernet specification. The MDIO allows register-based management and control of the serial links.

The MDIO Management Interface consists of a bi-directional data path (MDIO) and a clock reference (MDC). The port address is determined by the PRTAD[4:0] control pins.

The MDIO pin requires a pullup to VDDO[1:0]. No pullup is needed on the MDC pin if driven with a push-pull MDIO master, but a pullup to VDDO[1:0] is needed if driven with an open-drain MDIO master.

5.3.3.15 JTAG Interface

The JTAG interface is mostly used for device test. The JTAG interface operates through the TDI, TDO, TMS, TCK, and TRST_N pins. If not used, all the pins can be left unconnected except TDI and TCK which have to be grounded.

5.3.3.16 Unused Pins

As a general guideline, any unused LVCMOS input pin needs to be grounded and any unused LVCMOS output pin can be left unconnected. Unused CML differential output pins can be left unconnected. Unused CML differential input pins should be tied to ground through a shared 100-Ω resistor.

5.3.4 Provisionable XAUI Clock Tolerance Compensation

The XAUI interface is defined to allow for separate clock domains on each side of the link. Though the reference clocks for two devices on a XAUI/KR link have the same specified frequencies, there are slight differences that, if not compensated for, will lead to over or under run of the FIFOs on the receive/transmit data paths.

The XAUI CTC block performs the clock domain transition and rate compensation by utilizing a FIFO that is 32 deep and 40-bits wide. The usable FIFO size in the RX and TX directions is dependent upon the RX_FIFO_DEPTH and TX_FIFO_DEPTH MDIO fields, respectively. The word format is illustrated in Figure 5-19.

TLK10034 ctc_fifo_word_llsec0.gif Figure 5-19 XAUI CTC FIFO Word Format

The XAUI CTC performs one of the following operations to compensate the clock rate difference:

  1. Delete Idle column from the data stream
  2. Delete Sequence column from the data stream (enabled via MDIO)
  3. Insert Idle column to the data stream.

The following rules apply for insertion/removal:

  • Idle insertion/deletion occurs in groups of 4 idle characters (i.e., in columns)
  • Idle characters are added following Idle or Sequence ordered_set
  • Idle characters are not added while data is being received
  • When deleting Idle characters, minimum IPG of 5 characters is maintained. /T/ characters are counted towards IPG.
  • The first Idle column after /T/ is never deleted
  • Sequence ordered_sets are deleted only when two consecutive Sequence columns are received. In this case, only one of the two Sequence columns will be deleted.

Insertion: When the FIFO fill level is at or below LOW watermark (insertion is triggered), the XAUI CTC needs to insert an IDLE column. It does so by skipping a read from the FIFO and inserting IDLE column to the data stream. It continues the insertion until the FIFO fill level is above the mid point. This occurs on the read side of the FIFO.

Removal: When the FIFO fill level is at or above HIGH watermark (deletion is triggered), the XAUI CTC needs to remove an IDLE column. It does so by skipping a write to the FIFO and discarding the IDLE column or Sequence ordered_set. It continues the deletion until the FIFO fill level is below the mid point. This occurs on the write side of the FIFO.

On the write side of the XAUI CTC FIFO a 40-bit write is performed at every cycle of the 312.5 MHz clock except during removal when it discards the IDLE or sequence ordered_set. On the read side of the XAUI CTC FIFO a 40-bit read is performed at every cycle of the 312.5 MHz clock except during insertion when it generates IDLE columns to the output while not reading the FIFO at all.

In IEEE 802.3ae the XAUI clock rate tolerance is given as 3.125 GHz ± 100 ppm, the XGMII clock rate tolerance is given as 156.25 MHz ± 0.02% (which is equivalent to 200ppm), and the Jumbo packet size is 9600 bytes which is equivalent to 2400 cycles of 312.5 MHz clock. The average inter-frame gap is 12 bytes (3 columns), which implies that there is one opportunity to insert/delete a column in between every packet on average. This gives one column deletion/insertion in every 2400 columns which results in a 400 ppm tolerance capability. If the IPG increases, then more clock rate variance or larger packet size can be supported. Note that the maximum frequency tolerance is limited by the frequency accuracy requirement of the reference clock.

The number of words in the FIFO (fifo_depth[2:0]) and the HIGH/LOW watermark levels (wmk_sel[1:0]) are set through MDIO register 1.32769, and determine the allowable difference between the write clock and the read clock as well as the maximum packet size that can be processed without FIFO collision. At these watermarks the drop and insert start respectively and must happen before it hits overflow/underflow condition. Although the FIFO is supposed to never overflow/underflow given the average IPG, if it ever happens the overflow/underflow indications signal the error to the MDIO interface and the FIFO is reset. Note that the overflow/underflow status indications are latched high and cleared when read.

Table 5-12Thshows XAUI CTC FIFO configuration and capabilities:

Table 5-12 XAUI CTC FIFO Configurations

fifo_depth[2:0] FIFO Depth wmk_sel[1:0] LOW Watermark HIGH Watermark Max Latency (Cycles) Nom Latency (Cycles) Min Latency (Cycles) Max pkt size (400ppm) Max pkt size (200ppm) Max pkt size (100ppm) Max pkt size (50ppm) Min #of removable columns in IPG to support the max pkt size
1xx 32 11 15 18 28 16 4 100KB 200KB 400KB 800KB 10 default
10 13 20 28 16 4 80KB 160KB 320KB 640KB 8
01 10 23 28 16 4 50KB 100KB 200KB 400KB 5
00 6 27 28 16 4 10KB 20KB 40KB 80KB 1
011 24 11 11 14 20 12 4 60KB 120KB 240KB 480KB 6
10 9 16 20 12 4 40KB 80KB 160KB 320KB 4
0x 6 19 20 12 4 10KB 20KB 40KB 80KB 1
010 16 1x 7 10 13 8 3 30KB 60KB 120KB 240KB 3
0x 5 12 13 8 3 10KB 20KB 40KB 80KB 1
001 12 xx 5 8 9 6 3 10KB 20KB 40KB 80KB 1
000 8 Plain FIFO, No CTC 7 4 1 No limit on pkt size (needs 0 ppm to work)

NOTE

To support the max packet sizes as shown in Table 5-12, it is assumed that there are enough IDLE columns in IPG for deletion. Below is one example:

Configure the FIFO to be 32-deep (fifo_depth[2:0] = 3’b1xx) and set the LOW/HIGH Watermarks to 10/23 (wmk_sel[1:0] = 2’b01). If the write clock is faster than the read clock by 200ppm, to support the max packet size of 100KB, a minimum of 5 removable columns in IPG is required (either IDLE columns or Sequence ordered_sets). If there are only 4 removable columns in IPG, the max packet size supported is dropped to 80KB. If there are only 3 removable columns in IPG, the max packet size supported is dropped to 60KB, and so on. As a rule of thumb, one removable column in IPG corresponds to 10KB at 400ppm, 20KB at 200ppm, 40KB at 100ppm, and 80KB at 50ppm

Figure 5-20 through Figure 5-30 illustrate XAUI CTC FIFO configuration and capabilities. The green region (the middle of the FIFO fill level) indicates that the FIFO is operating stably without insertion or deletion. The more green bars in the figure, the more clock wander it can tolerate. The more yellow bars in the figure, the bigger packet size it can support.

TLK10034 low_watermark_llsec0.gif Figure 5-20 Organization of the XAUI CTC FIFO (32-Deep, Low Watermark)
TLK10034 mid_watermark_llsec0.gif Figure 5-21 Organization of the XAUI CTC FIFO (32-Deep, Mid Watermark)
TLK10034 mid_hi_watermark_llsec0.gif Figure 5-22 Organization of the XAUI CTC FIFO (32-Deep, Mid-High Watermark)
TLK10034 high_watermark_llsec0.gif Figure 5-23 Organization of the XAUI CTC FIFO (32-Deep, High Watermark)
TLK10034 low_WM_24_llsec0.gif Figure 5-24 Organization of the XAUI CTC FIFO (24-Deep, Low Watermark)
TLK10034 mid_WM_24_llsec0.gif Figure 5-25 Organization of the XAUI CTC FIFO (24-Deep, Mid Watermark)
TLK10034 high_WM_24_llsec0.gif Figure 5-26 Organization of the XAUI CTC FIFO (24-Deep, High Watermark)
TLK10034 low_WM_16_llsec0.gif Figure 5-27 Organization of the XAUI CTC FIFO (16-Deep, Low Watermark)
TLK10034 high_WM_16_llsec0.gif Figure 5-28 Organization of the XAUI CTC FIFO (16-Deep, High Watermark)
TLK10034 WM_12deep_llsec0.gif Figure 5-29 Organization of the XAUI CTC FIFO (12-Deep)
TLK10034 WM_8deep_llsec0.gif Figure 5-30 Organization of the XAUI CTC FIFO (8-Deep)

5.4 Device Functional Modes

5.4.1 Operating Modes

The TLK10034 is a versatile high-speed transceiver device that is designed to perform various physical layer functions in three operating modes: 10GBASE-KR Mode, 1G-KX Mode, and General Purpose (10G) SERDES Mode. The three modes are described in three separate sections. The device operating mode is determined by the MODE_SEL and ST pin settings, as well as bit MDIO bit 30.1.10.

Table 5-13 TLK10034 Operating Mode Selection

ST = 0 (Clause 45) ST = 1 (Clause 22)
{MODE_SEL pin, SW bit (30.1.10)}
1x 10G 10G
01 10G 10G
00 10G-KR/1G-KX
(Determined by Auto Neg)
1G-KX
(No Auto Neg)

5.4.2 10GBASE-KR Mode

A simplified block diagram of the transmit and receive data paths in 10GBASE-KR mode is shown in Figure 5-31. This section gives a high-level overview of how data moves through these paths, then gives a more detailed description of each block’s functionality.

TLK10034 kr_1ch_bd_llsec0.gif Figure 5-31 A Simplified One Channel KR Data Path Block Diagram

5.4.3 1GBASE-KX Mode

A simplified block diagram of the 1GBASE-KX data path is shown in Figure 5-32.

TLK10034 data_path_1ch_db_llsec0.gif Figure 5-32 A Simplified One Channel Block Diagram of the 1GKX Data Path

5.4.4 General Purpose (10G) SerDes Mode

A block diagram showing the transmit and receive data paths of the TLK10034 operating in General Purpose (10G) SerDes mode is shown in Figure 5-33.

TLK10034 SerDes_mode_bd_llsec0.gif Figure 5-33 Block Diagram Showing General Purpose SerDes Mode

5.5 Memory

5.5.1 Clocking Architecture (All Modes)

A simplified clocking architecture for the TLK10034 is captured in Figure 5-34. Each channel has an option of operating with a differential reference clock provided either on pins REFCLK0P/N or REFCLK1P/N. The choice is made either through MDIO or through REFCLK_SEL pins. The reference clock frequencies for each channel can be chosen independently. For each channel, the low speed side SERDES, high speed side SERDES and the associated part of the digital core operate from the same reference clock.

TLK10034 ref_clk_archit_llsec0.gif Figure 5-34 Reference Clock Architecture

The architecture of the output clocks is shown in Figure 5-35. The clock and data recovery (CDR) function of the high speed side receiver recovers the clock from the incoming serial data. The high speed side SERDES receiver makes available two versions of clocks for further processing:

  • HS_RXBCLK_A/B/C/D: recovered byte clock synchronous with incoming serial data and with a frequency matching the incoming line rate divided by 16 (in the 10GBASE-KR mode), 10 (in the 1G-KX mode), or 20 (in the General Purpose SERDES mode).
  • VCO_CLOCK_A/B/C/D_DIV2: VCO frequency divided by 2. (VCO frequency = REFCLK x PLL Multiplier).

(Note: For full rates, VCO/2 pre divided clocks will be equivalent to the line rate divided by 8, for sub-rates, VCO/2 pre divided clocks will be equivalent to the line rate divided by 4)

The above-mentioned clocks can be output through the differential pins HSRXA/B/C/D_CLKOUTP/N with optional frequency division ratios of 1, 2, 4, 5, 8, 10, 16, 20, or 25.

The high speed transmit side clock can also be made available on the HSTX0/1_CLKOUTP/N pins with optional frequency division ratios of 1, 2, 4, 5, 8, 10, 16, 20, or 25.

From the low speed side SERDES, the recovered byte clock from the receive CDR as well as the transmit byte clock (both equal to the low speed side line rate divided by 10) can be made available on the LS0/1_CLKOUTP/N pins with optional frequency division ratios of 1, 2, 4, 5, 8, 10, 16, 20, or 25.

The clock output options may be software controlled through the MDIO interface. The maximum CLKOUT frequency is 500 MHz.

TLK10034 output_clk_llsec0.gif Figure 5-35 Output Clock Architecture

To minimize power consumption, the unused output clock ports can be selectively powered down or disabled. Details on the settings required for various output clock power down modes can be found in Table 5-14, Table 5-15, Table 5-16, Table 5-17, and Table 5-18. Note that when powered down, the clock outputs are held at differential high level. When flat lined, the clock outputs can be either differential high or differential low.

Table 5-14 HSRX*_CLKOUTP/N Power Down Settings(1)

PDTRX*_N 30.1.15 1.0.11(2) 30.32801.2 30.1.14 30.32801.3 30.1.3 HSRXA_CLKOUTP/N
0 x X x x x x Power down
1 1 x x x x x Power down
1 0 1 x x x x Power down
1 0 0 1 x x x Power down if PLL lock is lost or LOS detected on HS side else active
1 0 0 0 1 x x Power down
1 0 0 0 1 x x Power down
1 0 0 0 0 1 x Flat lined if PLL lock is lost or LOS detected on HS side else active
1 0 0 0 0 0 1 Flat lined
1 0 0 0 0 0 0 Active
Note: When active, HSRX*_CLKOUT frequency depends on HSRX_CLKOUT_SEL (30.1.2) and HSRX_CLKOUT_DIV(30.1.7:4)
(1) HSRX*_CLKOUTP/N settings are per channel basis
(2) This bit is valid only in 10GKR/1GKX modes.

Table 5-15 LS0_CLKOUTP/N Power Down Settings

PDTRXA_N |
PDTRXB_N |
PDTRXC_N |
PDTRXD_N
Ch A 30.1.15 &
Ch B 30.1.15 &
Ch C 30.1.15 &
Ch D 30.1.15
Ch A 1.0.11(1) &
Ch B 1.0.11(1) &
Ch C 1.0.11(1) &
Ch D 1.0.11(1)
30.27.0 30.25.3 LS0_CLKOUTP/N
0 x x x x Power down
1 1 x x x Power down
1 0 1 x x Power down
1 0 0 1 x Power down
1 0 0 0 1 Flat lined
1 0 0 0 0 Active
Note: When active, LS0_CLKOUT frequency depends on LS0_CLKOUT_SEL (30.25.2:0) and LS0_CLKOUT_DIV(30.25.7:4)
(1) This bit is valid only in 10GKR/1GKX modes.

Table 5-16 LS1_CLKOUTP/N Power Down Settings

PDTRXA_N |
PDTRXB_N |
PDTRXC_N |
PDTRXD_N
Ch A 30.1.15 &
Ch B 30.1.15 &
Ch C 30.1.15 &
Ch D 30.1.15
Ch A 1.0.11(1) &
Ch B 1.0.11(1) &
Ch C 1.0.11(1) &
Ch D 1.0.11(1)
30.27.1 30.25.11 LS0_CLKOUTP/N
0 x x x x Power down
1 1 x x x Power down
1 0 1 x x Power down
1 0 0 1 x Power down
1 0 0 0 1 Flat lined
1 0 0 0 0 Active
Note: When active, LS1_CLKOUT frequency depends on LS1_CLKOUT_SEL (30.25.10:8) and LS1_CLKOUT_DIV(30.25.15:12)
(1) This bit is valid only in 10GKR/1GKX modes.

Table 5-17 HSTX0_CLKOUTP/N Power Down Settings

PDTRXA_N |
PDTRXB_N |
PDTRXC_N |
PDTRXD_N
Ch A 30.1.15 &
Ch B 30.1.15 &
Ch C 30.1.15 &
Ch D 30.1.15
Ch A 1.0.11(1) &
Ch B 1.0.11 &
(1) Ch C 1.0.11(1) &
Ch D 1.0.11(1)
30.26.2 30.26.3 HSTX0_CLKOUTP/N
0 x x x x Power down
1 1 x x x Power down
1 0 1 x x Power down
1 0 0 1 x Power down
1 0 0 0 1 Flat lined
1 0 0 0 0 Active
Note: When active, HSTX0_CLKOUT frequency depends on HSTX0_CLKOUT_SEL (30.26.1:0) and HSTX0_CLKOUT_DIV(30.26.7:4)
(1) This bit is valid only in 10GKR/1GKX modes.

Table 5-18 HSTX1_CLKOUTP/N Power Down Settings

PDTRXA_N |
PDTRXB_N |
PDTRXC_N |
PDTRXD_N
Ch A 30.1.15 &
Ch B 30.1.15 &
Ch C 30.1.15 &
Ch D 30.1.15
Ch A 1.0.11(1) &
Ch B 1.0.11(1) &
Ch C 1.0.11(1) &
Ch D 1.0.11(1)
30.26.10 30.26.11 HSTX1_CLKOUTP/N
0 x x x x Power down
1 1 x x x Power down
1 0 1 x x Power down
1 0 0 1 x Power down
1 0 0 0 1 Flat lined
1 0 0 0 0 Active
Note: When active, HSTX1_CLKOUT frequency depends on HSTX1_CLKOUT_SEL (30.26.9:8) and HSTX0_CLKOUT_DIV(30.26.15:12)
(1) This bit is valid only in 10GKR/1GKX modes.

5.5.2 Power Down Mode

The TLK10034 can be put in power down either through MDIO control bits 30.1.15 and 1.0.11 or via hardware control pins:

  • PDTRXA_N: Active low, powers down channel A.
  • PDTRXB_N: Active low, powers down channel B.
  • PDTRXC_N: Active low, powers down channel C.
  • PDTRXD_N: Active low, powers down channel D.

The MDIO management serial interface remains operational when in register based power down mode, but status bits may not be valid since the clocks are disabled. Refer to the detailed per pin description for the behavior of each device I/O signal during pin based and register based power down.

5.5.2.1 High Speed CML Output

The high speed data output driver is implemented using Current Mode Logic (CML) with integrated pull up resistors, requiring no external components. The transmit outputs must be AC coupled.

TLK10034 high_speed_AC_mode_llsec0.gif

NOTE:

Channel A HS Side is Shown
Figure 5-36 Example of High Speed I/O AC Coupled Mode

Current Mode Logic (CML) drivers often require external components. The disadvantage of the external component is a limited edge rate due to package and line parasitic. The CML driver on TLK10034 has on-chip 50Ω termination resistors terminated to VDDT, providing optimum performance for increased speed requirements. The transmitter output driver is highly configurable allowing output amplitude and de-emphasis to be tuned to a channel's individual requirements. Software programmability allows for very flexible output amplitude control. Only AC coupled output mode is supported.

When transmitting data across long lengths of PCB trace or cable, the high frequency content of the signal is attenuated due to the skin effect of the media. This causes a “smearing” of the data eye when viewed on an oscilloscope. The net result is reduced timing margins for the receiver and clock recovery circuits. In order to provide equalization for the high frequency loss, 3-tap finite impulse response (FIR) transmit de-emphasis is implemented. A highly configurable output driver maximizes flexibility in the end system by allowing de-emphasis and output amplitude to be tuned to a channel’s individual requirements. Output swing control is via MDIO.

See Figure 4-2 for output waveform flexibility. The level of de-emphasis is programmable via the MDIO interface through control registers through pre-cursor and post-cursor settings. Users can control the strength of the de-emphasis to optimize for a specific system requirement.

5.5.2.2 High Speed Receiver

The high speed receiver is differential CML with internal termination resistors. The receiver requires AC coupling. The termination impedances of the receivers are configured as 100 Ω with the center tap weakly tied to 0.7×VDDT with a capacitor to create an AC ground (see Figure 5-36).

TLK10034 serial receivers incorporate adaptive equalizers. This circuit compensates for channel insertion loss by amplifying the high frequency components of the signal, reducing inter-symbol interference. Equalization can be enabled or disabled per register settings.

5.5.2.3 Loss of Signal Output Generation (LOS)

Loss of input signal detection is based on the voltage level of each serial input signal IN*P/N, HSRX*P/N. When LOS indication is enabled and a channel’s differential serial receive input level is < 65 mVpp, that channel’s respective LOS indicator will be asserted (high true). If the input signal is > 175 mVpp, the LOS indicator will be deasserted (low false). Outside of these ranges, the LOS indication is undefined. The LOS indications are also directly readable through the MDIO interface in respective registers.

The following additional critical status conditions can be combined with the loss of signal condition enabling additional real-time status signal visibility on the LOS* outputs per channel:

  1. Loss of Channel Synchronization Status – Logically OR’d with LOS condition(s) when enabled. Loss of channel synchronization can be optionally logically OR’d (disabled by default) with the internally generated LOS condition (per channel).
  2. Loss of PLL Lock Status on LS and HS sides – Logically OR’d with LOS condition(s) when enabled. The internal PLL loss of lock status bit is optionally OR’d (disabled by default) with the other internally generated loss of signal conditions (per channel).
  3. Receive 8B/10B Decode Error (Invalid Code Word or Running Disparity Error) – Logically OR’d with LOS condition(s) when enabled. The occurrence of an 8B/10B decode error (invalid code word or disparity error) is optionally OR’d (disabled by default) with the other internally generated loss of signal conditions (per channel).
  4. AGCLOCK (Active Gain Control Currently Locked) – Inverted and Logically OR’d with LOS condition(s) when enabled. HS RX SERDES adaptive gain control unlocked indication is optionally OR’d (disabled by default) with the other internally generated loss of signal conditions (per channel).
  5. AZDONE (Auto Zero Calibration Done) - Inverted and Logically OR’d with LOS conditions(s) when enabled. HS RX SERDES auto-zero not done indication is optionally OR’d (disabled by default) with the other internally generated loss of signal conditions (per channel).

Refer to Figure 5-37, which shows the detailed implementation of the LOSA signal along with the associated MDIO control registers for the General Purpose SERDES mode. More details about LOS settings including configurations related to the 10GBASE-KR mode can be found in the Programmers Reference section.

TLK10034 LOSA_logic_cir_llsec0.gif Figure 5-37 LOSA – Logic Circuit Implementation

5.5.3 MDIO Management Interface

The TLK10034 supports the Management Data Input/Output (MDIO) Interface as defined in Clauses 22 and 45 of the IEEE 802.3ae Ethernet specification. The MDIO allows register-based management and control of the serial links. Whether Clause 22 or Clause 45 is used will depend on the ST pin settings. If ST is low, Clause 45 is used. If ST is high, Clause 22 is used.

The MDIO Management Interface consists of a bi-directional data path (MDIO) and a clock reference (MDC). The device identification and port address are determined by control pins (see Table 3-1). Also, whether the device responds as a Clause 22 or Clause 45 device is also determined by control pin ST (see Table 3-1).

In Clause 45 (ST = 0) and Clause 22 (ST = 1), the top 3 control pins PRTAD[4:2] determine the device port address. In this mode, TLK10034 will respond if the PHY address field on the MDIO protocol (PA[4:2]) matches PRTAD[4:2] pin value. In both these modes the 4 individual channels in TLK10034 are classified as 4 different ports. So for any PRTAD[4:2] value there will be 4 ports per TLK10034. 2 MSB’s of PHY address field (PA[1:0]) will determine which channel/port within TLK10034 to respond.

If PA[1:0] = 2’b00, TLK10034 Channel A will respond.
If PA[1:0] = 2’b01, TLK10034 Channel B will respond.
If PA[1:0] = 2’b10, TLK10034 Channel C will respond.
If PA[1:0] = 2’b11, TLK10034 Channel D will respond.

In Clause 22 (ST = 1) mode, only 32 (5’b00000 to 5’b11111) register addresses can be accessed through standard protocol. Due to this limitation, an indirect addressing method (More description in Clause 22 Indirect Addressing section) is implemented to provide access to all device specific control/status registers that cannot be accessed through the standard Clause 22 register address space.

Write transactions which address an invalid register or device or a read only register will be ignored. Read transactions which address an invalid register or device will return a 0.

5.5.4 MDIO Protocol Timing

Timing for a Clause 45 address transaction is shown in Figure 5-38. The Clause 45 timing required to write to the internal registers is shown in Figure 5-39. The Clause 45 timing required to read from the internal registers is shown in Figure 5-40. The Clause 45 timing required to read from the internal registers and then increment the active address for the next transaction is shown in Figure 5-41. The Clause 22 timing required to read from the internal registers is shown in Figure 5-42. The Clause 22 timing required to write to the internal registers is shown in Figure 5-43.

TLK10034 ext_space_add_t_llsec0.gif Figure 5-38 CL45 - Management Interface Extended Space Address Timing
TLK10034 ext_space_wrt_t_llsec0.gif Figure 5-39 CL45 - Management Interface Extended Space Write Timing
TLK10034 ext_space_rd_t_llsec0.gif Figure 5-40 CL45 - Management Interface Extended Space Read Timing
TLK10034 ext_rd_incr_t_llsec0.gif Figure 5-41 CL45 - Management Interface Extended Space Read And Increment Timing
TLK10034 If_read_tim_llsec0.gif Figure 5-42 CL22 - Management Interface Read Timing
TLK10034 If_write_tim_llsec0.gif Figure 5-43 CL22 - Management Interface Write Timing

The IEEE 802.3 Clause 22/45 specification defines many of the registers, and additional registers have been implemented for expanded functionality.

5.5.5 Clause 22 Indirect Addressing

Due to Clause 22 register space limitations, an indirect addressing method is implemented so that the extended register space can be accessed through Clause 22. All the device specific control and status registers that cannot be accessed through Clause 22 direct addressing can be accessed through this indirect addressing method. To access this register space, an address control register (Reg 30, 5’h1E) should be written with the register address followed by a read/write transaction to address content register (Reg 31, 5’h1F) to access the contents of the address specified in address control register. Following timing diagrams illustrate an example write transaction to Register 16’h9000 using indirect addressing in Clause 22.

TLK10034 indirect_add_wrt_llsec0.gif Figure 5-44 CL22 – Indirect Address Method – Address Write
TLK10034 indirect_data_wrt_llsec0.gif Figure 5-45 CL22 - Indirect Address Method – Data Write

Following timing diagrams illustrate an example read transaction to read contents of Register 16’h9000 using indirect addressing in Clause 22.

TLK10034 indirect2_add_wrt_llsec0.gif Figure 5-46 CL22 - Indirect Address Method – Address Write
TLK10034 indirect2_data_rd_llsec0.gif Figure 5-47 CL22 - Indirect Address Method – Data Read

5.5.6 Programmers Reference

The top 3 control pins PRTAD[4:2] determine the device port address. In this mode, TLK10034 will respond if the PHY address field on the MDIO protocol (PA[4:2]) matches PRTAD[4:2] pin value. In both Clause 45 and Clause 22 modes, the 4 individual channels in TLK10034 are classified as 4 different ports. So for any PRTAD[4:2] value there will be 4 ports per TLK10034. 2 LSB’s of PHY address field (PA[1:0]) will determine which channel/port within TLK10034 to respond.

  • Channel A can be accessed by setting 2 LSB bits of PHY address to 2’b00.
  • Channel B can be accessed by setting 2 LSB bits of PHY address to 2’b01.
  • Channel C can be accessed by setting 2 LSB bits of PHY address to 2’b10.
  • Channel D can be accessed by setting 2 LSB bits of PHY address to 2’b11.

Table 5-19 illustrates device modes with respect to ST and MODE_SEL pins. 10G mode referenced in below table and in the rest of programmer’s reference is equivalent to General purpose SERDES mode.

Table 5-19 Mode Selection

ST = 0 (Clause 45) ST = 1 (Clause 22)
{MODE_SEL pin, SW bit (30.1.10)}
1x 10G 10G
01 10G 10G
00 10G-KR/1G-KX
(Determined by Auto Neg)
1G-KX
(No Auto Neg)

Following programmer’s reference is divided into 3 sections. 10G-KR PROGRAMMERS REFERENCE is applicable in 10GKR mode only, 1G-KX PROGRAMMERS REFERENCE is applicable in 1G-KX mode only and 10G PROGRAMMERS REFERENCE applicable is in 10G mode only. Control register bits (RW) specified as NA in each section are not applicable in that specific mode and should not be changed from their default value. Read values of status register bits (RO/LH/LL/COR) that are specified as NA in each section are not valid and not applicable in that specific mode and should be left at their default or recommended values.

5.5.7 Register Bit Definitions

RW: Read-Write
User can write 0 or 1 to this register bit. Reading this register bit returns the same value that has been written.

RW/SC: Read-Write Self-Clearing
User can write 0 or 1 to this register bit. Writing a 1 to this register creates a high pulse. Reading this register bit always returns 0.

RO: Read-Only
This register can only be read. Writing to this register bit has no effect. Reading from this register bit returns its current value.

RO/LH: Read-Only Latched High
This register can only be read. Writing to this register bit has no effect. Reading a 1 from this register bit indicates that either the condition is occurring or it has occurred since the last time it was read. Reading a 0 from this register bit indicates that the condition is not occurring presently, and it has not occurred since the last time the register was read. A latched high register, when read high, should be read again to distinguish if a condition occurred previously or is still occurring. If it occurred previously, the second read will read low. If it is still occurring, the second read will read high. Reading this register bit automatically resets its value to 0.

RO/LL: Read-Only Latched Low
This register can only be read. Writing to this register bit has no effect. Reading a 0 from this register bit indicates that either the condition is occurring or it has occurred since the last time it was read. Reading a 1 from this register bit indicates that the condition is not occurring presently, and it has not occurred since the last time the register was read. A latched low register, when read low, should be read again to distinguish if a condition occurred previously or is still occurring. If it occurred previously, the second read will read high. If it is still occurring, the second read will read low. Reading this register bit automatically sets its value to 1.

COR: Clear-On-Read counter
This register can only be read. Writing to this register bit has no effect. Reading from this register bit returns its current value, then resets its value to 0. Counter value freezes at Max.

5.6 Register Map

5.6.1 10G-KR Programmers Reference

5.6.1.1 Vendor Specific Device Registers

These registers can be accessed by setting device address field to 0x1E (DA[4:0] = 5’b11110).

Table 5-20 GLOBAL_CONTROL_1(1)

Device Address: 0x1E Register Address:0x0000 Default: 0x0020
Bit Name Description Access
15 GLOBAL_RESET Global reset.
0 = Normal operation (Default 1’b0)
1 = Resets TX and RX data path including MDIO registers. Equivalent to asserting RESET_N.
RW
SC(2)
11 GLOBAL_WRITE Global write enable.
0 = Control settings are specific to channel addressed (Default 1’b0)
1 = Control settings in channel specific registers are applied to all 4 channels regardless of channel addressed
RW
5:0 PRBS_PASS_OVERLAY[5:0] PRBS_PASS pin status selection. Applicable only when PRBS test pattern verification is enabled on HS side or LS side. PRBS_PASS pin reflects PRBS verification status on selected Channel HS/LS side 1xx000 = PRBS_PASS reflects combined status of Channel A/B/C/D HS serdes PRBS verification. If PRBS verification fails on any channel HS serdes, PRBS_PASS will be asserted low. (Default 6’b100000)
000000 = Status from Channel A HS Serdes side
000001 = NA
00001x = Reserved
000100 = Status from Channel A LS Serdes side Lane
0000101 = Status from Channel A LS Serdes side Lane
1000110 = Status from Channel A LS Serdes side Lane
2000111 = Status from Channel A LS Serdes side Lane
3001000 = Status from Channel B HS Serdes side
001001 = NA
00101x = Reserved
001100 = Status from Channel B LS Serdes side Lane
0001101 = Status from Channel B LS Serdes side Lane
1001110 = Status from Channel B LS Serdes side Lane
2001111 = Status from Channel B LS Serdes side Lane
3010000 = Status from Channel C HS Serdes side
010001 = NA
01001x = Reserved
010100 = Status from Channel C LS Serdes side Lane
0010101 = Status from Channel C LS Serdes side Lane
1010110 = Status from Channel C LS Serdes side Lane 2
010111 = Status from Channel C LS Serdes side Lane
3011000 = Status from Channel D HS Serdes side
011001 = NA
01101x = Reserved
011100 = Status from Channel D LS Serdes side Lane
0011101 = Status from Channel D LS Serdes side Lane
1011110 =Status from Channel D LS Serdes side Lane
2011111 = Status from Channel D LS Serdes side Lane 3
RW
(1) This global register is channel independent.
(2) After reset bit is set to one, it automatically sets itself back to zero on the next MDC clock cycle.

Table 5-21 CHANNEL_CONTROL_1

Device Address: 0x1E Register Address:0x0001 Default: 0x0B88
Bit Name Description Access
15 POWERDOWN Setting this bit high powers down entire data path with exception that MDIO interface stays active.
0 = Normal operation (Default 1’b0)
1 = Power Down mode is enabled.
RW
14 HSRX_CLKOUT_POWERDOWN 0 = Normal operation (Default 1’b0)
1 = Enable HSRXx_CLKOUTP/N Power Down.
RW
13 10G_RX_MODE_SEL NA. This bit must be left at its default value (1’b0) for proper 10GKR operation. RW
12 10G_TX_MODE_SEL NA. This bit must be left at its default value (1’b0) for proper 10GKR operation. RW
11 SW_PCS_SEL Valid only when MODE_SEL pin is 0, AN_ENABLE (7.0.12) is 0 and SW_DEV_MODE_SEL (30.1.10) is 0.
1 = Set device to 10G-KR mode(Default 1’b1)
0 = NA
This bit must be left at its default value (1’b1) for proper 10GKR operation.
RW
10 SW_DEV_MODE_SEL Valid only when MODE_SEL pin is 0
1 = NA
0 = Device mode is set using Auto negotiation. (Default 1’b0)
This bit must be left at its default value (1’b0) for proper 10GKR operation.
RW
9 10G_RX_DEMUX_SEL NA. This bit must be left at its default value (1’b1) for proper 10GKR operation. RW
8 10G_TX_MUX_SEL NA. This bit must be left at its default value (1’b1) for proper 10GKR operation. RW
7:4 HSRX_CLKOUT_DIV[3:0] Output clock divide setting. This value is used to divide selected clock (Selected using HSRX_CLKOUT_SEL) before giving it out onto respective channel HSRXx_CLKOUTP/N.
0000 = Divide by 1
0001 = RESERVED
0010 = RESERVED
0011 = RESERVED
0100 = Divide by 2
0101 = RESERVED
0110 = RESERVED
0111 = RESERVED
1000 = Divide by 4 (Default 4’b1000)
1001 = Divide by 8
1010 = Divide by 16
1011 = RESERVED
1100 = Divide by 5
1101 = Divide by 10
1110 = Divide by 20
1111 = Divide by 25
RW
3 HSRX_CLKOUT_ EN Output clock enable.
0 = Holds HSRXx_CLKOUTP/N output to a fixed value.
1 = Allows HSRXx_CLKOUTP/N output to toggle normally (Default 1’b1)
RW
2 HSRX_CLKOUT_SEL Output clock select. Selected Recovered clock sent out on HSRXx_CLKOUTP/N pins
0 = Selects respective Channel HSRX recovered byte clock as output clock (Default 1’b0)
1 = Selects respective Channel HSRX VCO divide by 2 clock as output clock
RW
1 REFCLK_SW_SEL Channel HS Reference clock selection. Applicable only when REFCLK_SEL pin is LOW.
0 = Selects REFCLK_0_P/N as clock reference to Channel x HS side serdes macro(Default 1’b0)
1 = Selects REFCLK_1_P/N as clock reference to Channel x HS side serdes macro
RW
0 LS_REFCLK_SEL Channel LS Reference clock selection.
0 = LS side serdes macro reference clock is same as HS side serdes reference clock (E.g. If REFCLK_0_P/N is selected as HS side serdes macro reference clock, REFCLK_0_P/N is selected as LS side serdes macro reference clock and vice versa) (Default 1’b0)
1 = Alternate reference clock is selected as clock reference to Channel x LS side serdes macro (E.g. If REFCLK_0_P/N is selected as HS side serdes macro reference clock, REFCLK_1_P/N is selected as LS side serdes macro reference clock and vice versa)
RW

Table 5-22 HS_SERDES_CONTROL_1

Device Address: 0x1E Register Address:0x0002 Default: 0x811D
Bit Name Description Access
15:10 RESERVED For TI use only (Default 9’b100000) RW
9:8 HS_LOOP_BANDWIDTH[1:0] HS Serdes PLL Loop Bandwidth settings
00 = Rserved
01 = Narrow bandwidth (Default 2'b01)
11 = Highest bandwidth. Recommended for 10GBASE-KR.
RW
7 RESERVED For TI use only (Default 1’b1)
6 HS_VRANGE HS Serdes PLL VCO range selection.
0 = VCO runs at higher end of frequency range (Default 1’b0)
1 = VCO runs at lower end of frequency range
This bit needs to be set HIGH if VCO frequency (REFCLK *HS_PLL_MULT) is below 2.5 Ghz.
RW
5 RESERVED For TI use only (Default 1’b0) RW
4 HS_ENPLL HS Serdes PLL enable control. HS Serdes PLL is automatically disabled when PD_TRXx_N is asserted LOW or when register bit 30.1.15 is set HIGH.
0 = Disables PLL in HS serdes
1 = Enables PLL in HS serdes (Default 1’b1)
RW
3:0 HS_PLL_MULT[3:0] HS Serdes PLL multiplier setting (Default 4’b1101). This setting is automatically controlled and value set through these register bits is ignored unless REFCLK_FREQ_SEL_1 or related OVERRIDE bit is set.
Refer 10GKR supported rates for valid PLL Multiplier values.
Refer Table 5-23.
RW

Table 5-23 HS PLL Multiplier Control

30.2.3:0 30.2.3:0
Value PLL Multiplier factor Value PLL Multiplier factor
0000 Reserved 1000 12x
0001 Reserved 1001 12.5x
0010 4x 1010 15x
0011 5x 1011 16x
0100 6x 1100 16.5x
0101 8x 1101 20x
0110 8.25x 1110 25x
0111 10x 1111 Reserved

Table 5-24 HS_SERDES_CONTROL_2

Device Address: 0x1E Register Address:0x0003 Default:0x8848
Bit Name Description Access
15:12 HS_SWING[3:0] Transmitter Output swing control for HS Serdes. (Default 4’b1000)
Refer Table 5-25.
RW
11 HS_ENTX HS Serdes transmitter enable control. HS Serdes transmitter is automatically disabled when PD_TRXx_N is asserted LOW or when register bit 30.1.15 is set HIGH.
0 = Disables HS serdes transmitter
1 = Enables HS serdes transmitter (Default 1’b1)
RW
10 HS_EQHLD HSRX Equalizer hold control. This setting is automatically controlled through link training and value set through this register bit is ignored unless related OVERRIDE bit is set.
0 = Normal operation (Default 1’b0)
1 = Holds equalizer and long tail correction in its current state
RW
9:8 HS_RATE_TX [1:0] HS Serdes TX rate settings. This setting is automatically controlled and value set through these register bits is ignored unless REFCLK_FREQ_SEL_1 or related OVERRIDE bit is set.
00 = Full rate (Default 2’b00)
01 = Half rate
10 = Quarter rate
11 = Eighth rate
RW
7:4 RESERVED For TI use only (Default 4’b0100) RW
3 HS_ENRX HS Serdes receiver enable control. This setting is automatically controlled and value set through this register bit is ignored unless related OVERRIDE bit is set.
HS Serdes receiver is automatically disabled when PD_TRXx_N is asserted LOW or when register bit 30.1.15 is set HIGH.
0 = Disables HS serdes receiver
1 = Enables HS serdes receiver (Default 1’b1)
RW
2:0 HS_RATE_RX [2:0] HS Serdes RX rate settings. This setting is automatically controlled and value set through these register bits is ignored unless REFCLK_FREQ_SEL_1 or related OVERRIDE bit is set.
000 = Full rate (Default 3’b000)
101 = Half rate
110 = Quarter rate
111 = Eighth rate
001 = Reserved
01x = Reserved
100 = Reserved
RW

Table 5-25 HSTX AC Mode Output Swing Control

VALUE
30.3[15:12]
AC MODE
TYPICAL AMPLITUDE (mVdfpp)
0000 130
0001 220
0010 300
0011 390
0100 480
0101 570
0110 660
0111 750
1000 830
1001 930
1010 1020
1011 1110
1100 1180
1101 1270
1110 1340
1111 1400

Table 5-26 HS_SERDES_CONTROL_3

Device Address: 0x1E Register Address:0x0004 Default:0x1400
Bit Name Description Access
15 HS_ENTRACK HSRX ADC Track mode. This setting is automatically controlled through link training and value set through this register bit is ignored unless related OVERRIDE bit is set.
0 = Normal operation (Default 1’b0)
1 = Forces ADC into track mode
RW
14:12 HS_EQPRE[2:0] Serdes Rx precursor equalizer selection
000 = 1/9 cursor amplitude
001 = 3/9 cursor amplitude (Default 3’b001)
010 = 5/9 cursor amplitude
011 = 7/9 cursor amplitude
100 = 9/9 cursor amplitude
101 =11/9 cursor amplitude
110 = 13/9 cursor amplitude
111 = Disable
RW
11:10 HS_CDRFMULT[:10] Clock data recovery algorithm frequency multiplication selection
00 = First order. Frequency offset tracking disabled
01 = Second order. 1x mode
10 = Second order. 2x mode (Default 2’b10)
11 = Reserved
RW
9:8 HS_CDRTHR[1:0] Clock data recovery algorithm threshold selection
00 = Four vote threshold (Default 2’b00)
01 = Eight vote threshold
10 = Sixteen vote threshold
11 = Thirty two vote threshold
RW
7 RESERVED For TI use only (Default 1’b0) RW
6 HS_PEAK_DISABLE HS Serdes PEAK_DISABLE control
0 = Normal operation (Default 1’b0)
1 = Disables high frequency peaking. Suitable for <6 Gbps operation
RW
5 HS_H1CDRMODE 0 = Normal operation (Default 1’b0)
1 = Enables CDR mode suitable for short channel operation.
RW
4:0 HS_TWCRF[4:0] Cursor Reduction Factor (Default 5’b00000). This setting is automatically controlled through link training and value set through this register bits is ignored unless related OVERRIDE bit is set. Refer to Table 5-27. RW

Table 5-27 HSTX Cursor Reduction Factor Weights

30.4.4:0 30.4.4:0
Value Cursor reduction (%) Value Cursor reduction (%)
00000 0 10000 17
00001 2.5 10001 20
00010 5.0 10010 22
00011 7.5 10011 25
00100 10.0 10100 27
00101 12 10101 30
00110 15 10110 32
00111 Reserved 10111 35
01000 11000 37
01001 11001 40
01010 11010 42
01011 11011 45
01100 11100 47
01101 11101 50
01110 11110 52
01111 11111 55

Table 5-28 HS_SERDES_CONTROL_4

Device Address: 0x1E Register Address:0x0005 Default:0x2000
Bit Name Description Access
15 HS_RX_INVPAIR Receiver polarity.
0 = Normal polarity. HSRXxP considered positive data. HSRXxN considered negative data (Default 1’b0)
1 = Inverted polarity. HSRXxP considered negative data. HSRXxN considered positive data
RW
14 HS_TX_INVPAIR Transmitter polarity.
0 = Normal polarity. HSTXxP considered positive data and HSTXxN considered negative data (Default 1’b0)
1 = Inverted polarity. HSTXxP considered negative data and HSTXxN considered positive data
RW
13 RESERVED For TI use only (Default 1’b1) RW
12:8 HS_TWPOST1[4:0] Adjacent post cursor1 Tap weight. Selects TAP settings for TX waveform. This setting is automatically controlled through link training and value set through this register bits is ignored unless related OVERRIDE bit is set.
(Default 5’b00000 ) Refer Table 5-29.
RW
7:4 HS_TWPRE[3:0] Precursor Tap weight. Selects TAP settings for TX waveform. This setting is automatically controlled through link training and value set through this register bits is ignored unless related OVERRIDE bit is set.
(Default 4’b0000) Refer Table 5-31.
RW
3:0 HS_TWPOST2[3:0] Adjacent post cursor2 Tap weight. Selects TAP settings for TX waveform. This setting is automatically controlled through link training and value set through this register bits is ignored unless related OVERRIDE bit is set.(Default 4’b0000) Refer Table 5-30. RW

Table 5-29 HSTX Post-Cursor1 Transmit Tap Weights

30.5.12:8 30.5.12:8
Value Tap weight (%) Value Tap weight (%)
00000 0 10000 0
00001 +2.5 10001 –2.5
00010 +5.0 10010 –5.0
00011 +7.5 10011 –7.5
00100 +10.0 10100 –10.0
00101 +12.5 10101 –12.5
00110 +15.0 10110 –15.0
00111 +17.5 10111 –17.5
01000 +20.0 11000 –20.0
01001 +22.5 11001 –22.5
01010 +25.0 11010 –25.0
01011 +27.5 11011 –27.5
01100 +30.0 11100 –30.0
01101 +32.5 11101 –32.5
01110 +35.0 11110 –35.0
01111 +37.5 11111 -37.5

Table 5-30 HSTX Post-Cursor2 Transmit Tap Weights

30.5.3:0 30.5.3:0
Value Tap weight (%) Value Tap weight (%)
0000 0 1000 0
0001 +2.5 1001 –2.5
0010 +5.0 1010 –5.0
0011 +7.5 1011 –7.5
0100 +10.0 1100 –10.0
0101 +12.5 1101 –12.5
0110 +15.0 1110 –15.0
0111 +17.5 1111 –17.5

Table 5-31 HSTX Pre-Cursor Transmit Tap Weights

30.5.7:4 30.5.7:4
Value Tap weight (%) Value Tap weight (%)
0000 0 1000 0
0001 +2.5 1001 –2.5
0010 +5.0 1010 –5.0
0011 +7.5 1011 –7.5
0100 +10.0 1100 –10.0
0101 +12.5 1101 –12.5
0110 +15.0 1110 –15.0
0111 +17.5 1111 –17.5

Table 5-32 LS_SERDES_CONTROL_1

Device Address: 0x1E Register Address:0x0006 Default:0xF115
Bit Name Description Access
15:12 LS_LN_CFG_EN[3:0] Configuration control for LS Serdes Lane settings (Default 4’b1111)
[3] corresponds to LN3, [2] corresponds to LN2
[1] corresponds to LN1, [0] corresponds to LN0
0 = Writes to LS_SERDES_CONTROL_2 and LS_SERDES_CONTROL_3 and LS_CH_CONTROL_1 control registers do not affect respective LS Serdes lane
1 = Writes to LS_SERDES_CONTROL_2 and LS_SERDES_CONTROL_3 and LS_CH_CONTROL_1 control registers affect respective LS Serdes lane
For example, if subsequent writes to LS_SERDES_CONTROL_2 and LS_SERDES_CONTROL_3 and LS_CH_CONTROL_1 registers need to affect the settings in Lanes 0 and 1, LS_LN_CFG_EN[3:0] should be set to 4’b0011
Read values in LS_SERDES_CONTROL_2 and LS_SERDES_CONTROL_3 and LS_CH_CONTROL_1 reflect the settings value for Lane selected through LS_LN_CFG_EN[3:0].
To read Lane 0 settings, LS_LN_CFG_EN[3:0] should be set to 4’b0001
To read Lane 1 settings, LS_LN_CFG_EN[3:0] should be set to 4’b0010
To read Lane 2 settings, LS_LN_CFG_EN[3:0] should be set to 4’b0100
To read Lane 3 settings, LS_LN_CFG_EN[3:0] should be set to 4’b1000
Read values of LS_SERDES_CONTROL_2 and LS_SERDES_CONTROL_3 and LS_CH_CONTROL_1 registers are not valid for any other LS_LN_CFG_EN[3:0] combination
RW
11:10 RESERVED For TI use only (Default 2’b00)
9:8 LS_LOOP_BANDWIDTH[1:0] LS Serdes PLL Loop Bandwidth settings
00 = Reserved
01 = Applicable when external JC_PLL is NOT used (Default 2’b01)
10 = Applicable when external JC_PLL is used
11 = Reserved
7:5 RESERVED For TI use only (Default 3’b000)
4 LS_ENPLL LS Serdes PLL enable control. LS Serdes PLL is automatically disabled when PD_TRXx_N is asserted LOW or when register bit 30.1.15 is set HIGH.
0 = Disables PLL in LS serdes
1 = Enables PLL in LS serdes (Default 1’b1)
3:0 LS_MPY[3:0] LS Serdes PLL multiplier setting (Default 4’b0101). This setting is automatically controlled and value set through these register bits is ignored unless REFCLK_FREQ_SEL_1 or related OVERRIDE bit is set.
Refer 10GKR supported rates for valid PLL Multiplier values.
Refer to Table 5-33.

Table 5-33 LS PLL Multiplier Control

30.6.3:0 30.6.3:0
Value PLL Multiplier factor Value PLL Multiplier factor
0000 4x 1000 15x
0001 5x 1001 20x
0010 6x 1010 25x
0011 Reserved 1011 Reserved
0100 8x 1100 Reserved
0101 10x 1101 50x
0110 12x 1110 65x
0111 12.5x 1111 Reserved

Table 5-34 LS_SERDES_CONTROL_2

Device Address: 0x1E Register Address:0x0007 Default:0xDC04
Bit Name Description Access
15 RESERVED For TI use only. RW
14:12 LS_SWING[2:0] Output swing control on LS Serdes side. (Default 3’b101)
Refer to Table 5-35.
RW
11 LS_LOS LS Serdes LOS detector control
0 = Disable Loss of signal detection on LS serdes lane inputs
1 = Enable Loss of signal detection on LS serdes lane inputs (Default 1’b1)
RW
10 LS_TX_ENRX LS Serdes enable control on the transmit channel. LS Serdes per lane on transmitter channel is automatically disabled when PD_TRXx_N is asserted LOW or when register bit 30.1.15 is set HIGH.
0 = Disables LS serdes lane
1 = Enables LS serdes lane (Default 1’b1)
RW
9:8 LS_TX_RATE [1:0] LS Serdes lane rate settings on transmit channel. This setting is automatically controlled and value set through this register bits is ignored unless REFCLK_FREQ_SEL_1 or related OVERRIDE bit is set.
00 = Full rate (Default 2’b00)
01 = Half rate
10 = Quarter rate
11 = Reserved
RW
7:4 LS_DE[3:0] LS Serdes De-emphasis settings. (Default 4’b0000)
Refer to Table 5-36.
RW
3 RESERVED For TI use only. RW
2 LS_RX_ENTX LS Serdes lane enable control on receive channel. LS Serdes per lane on receiver channel is automatically disabled when PD_TRXx_N is asserted LOW or when register bit 30.1.15 is set HIGH.
0 = Disables LS serdes lane
1 = Enables LS serdes lane (Default 1’b1)
RW
1:0 LS_RX_RATE [1:0] LS Serdes lane rate settings on receive channel. This setting is automatically controlled and value set through this register bits is ignored unless REFCLK_FREQ_SEL_1 or related OVERRIDE bit is set.
00 = Full rate (Default 2’b00)
01 = Half rate
10 = Quarter rate
11 = Reserved
RW

Table 5-35 LSRX Output AC Mode Output Swing Control

VALUE
30.3[15:12]
AC MODE
TYPICAL AMPLITUDE (mVdfpp)
000 190
001 380
010 560
011 710
100 850
101 950
110 1010
111 1050

Table 5-36 LSRX Output De-emphasis

30.7.7:4 30.7.7:4
Value Amplitude reduction Value Amplitude reduction
(%) dB (%) dB
0000 0 0 1000 38.08 –4.16
0001 4.76 –0.42 1001 42.85 –4.86
0010 9.52 –0.87 1010 47.61 –5.61
0011 14.28 –1.34 1011 52.38 –6.44
0100 19.04 –1.83 1100 57.14 –7.35
0101 23.8 –2.36 1101 61.9 –8.38
0110 28.56 –2.92 1110 66.66 –9.54
0111 33.32 –3.52 1111 71.42 –10.87

Table 5-37 LS_SERDES_CONTROL_3

Device Address: 0x1E Register Address:0x0008 Default:0x000D
Bit Name Description Access
15 LS_RX_INVPAIR LS Serdes lane outputs polarity on the receive channel. (x = Channel A or B or C or D, y = Lane 0 or 1 or 2 or 3)
0 = Normal polarity. OUTxyP considered positive data. OUTxyN considered negative data (Default 1’b0)
1 = Inverted polarity. OUTxyP considered negative data. OUTxyN considered positive data
RW
14 LS_TX_INVPAIR LS Serdes lane inputs polarity on the transmit channel. (x = Channel A or B or C or D, y = Lane 0 or 1 or 2 or 3)
0 = Normal polarity. INxyP considered positive data and INxyN considered negative data (Default 1’b0)
1 = Inverted polarity. INxyP considered negative data and INxyP considered positive data
RW
13:12 RESERVED For TI use only (Default 2’b00) RW
11:8 LS_EQ[3:0] LS Serdes Equalization control (Default 4’b0000). Table 5-38 RW
7:0 RESERVED For TI use only (Default 8’b00001101) RW

Table 5-38 LS_EQ Serdes Equalization

30.8.11:8 30.8.11:8
Value Low Freq Gain Zero Freq Value Low Freq Gain Zero Freq
0000 Maximum 1000 Adaptive 365 MHz
0001 Adaptive 1001 275 MHz
0010 Reserved 1010 195 MHz
0011 1011 140 MHz
0100 1100 105 MHz
0101 1101 75 MHz
0110 1110 55 MHz
0111 1111 50 MHz

Table 5-39 HS_OVERLAY_CONTROL

Device Address: 0x1E Register Address:0x0009 Default:0x0380
Bit Name Description Access
11:8 RESERVED For TI use only. (Default 4’b0011) RW
5 HS_CH_SYNC_OVERLAY 0 = LOSx pin does not reflect receive channel loss of block lock (Default 1’b0)
1 = Allows channel loss of block lock to be reflected on LOSx pin
RW
4 HS_INVALID_CODE_OVERLAY 0 = LOSx pin does not reflect receive channel invalid code word error (Default 1’b0)
1 = Allows invalid code word error to be reflected on LOSx pin
RW
3 HS_AGCLOCK_OVERLAY 0 = LOSx pin does not reflect HS Serdes AGC unlock status (Default 1’b0)
1 = Allows HS Serdes AGC unlock status to be reflected on LOSx pin
RW
2 HS_AZDONE_OVERLAY 0 = LOSx pin does not reflect HS Serdes auto zero calibration not done status (Default 1’b0)
1 = Allows auto zero calibration not done status to be reflected on LOSx pin
RW
1 HS_PLL_LOCK_OVERLAY 0 = LOSx pin does not reflect loss of HS Serdes PLL lock status (Default 1’b0)
1 = Allows HS Serdes loss of PLL lock status to be reflected on LOSx pin
RW
0 HS_LOS_OVERLAY 0 = LOSx pin does not reflect HS Serdes Loss of signal condition (Default 1’b0)
1 = Allows HS Serdes Loss of signal condition to be reflected on LOSx pin
RW

Table 5-40 LS_OVERLAY_CONTROL

Device Address: 0x1E Register Address:0x000A Default:0x4000
Bit Name Description Access
12 LS_PLL_LOCK_OVERLAY 0 = LOSx pin does not reflect loss of LS SERDES PLL lock status (Default 1’b0)
1 = Allows LS SERDES loss of PLL lock status to be reflected on LOSx pin
RW
11:8 LS_CH_SYNC_OVERLAY_LN[3:0] [3] Corresponds to Lane 3, [2] Corresponds to Lane 2
[1] Corresponds to Lane 1, [0] Corresponds to Lane 0
0 = LOSx pin does not reflect LS Serdes lane loss of synchronization condition (Default 1’b0)
1 = Allows LS serdes lane loss of synchronization condition to be reflected on LOSx pin
RW
7:4 LS_INVALID_CODE_OVERLAY_LN[3:0] [3] Corresponds to Lane 3, [2] Corresponds to Lane 2
[1] Corresponds to Lane 1, [0] Corresponds to Lane 0
0 = LOSx pin does not reflect LS Serdes lane invalid code condition (Default 1’b0)
1 = Allows LS serdes lane invalid code condition to be reflected on LOSx pin
RW
3:0 LS_LOS_OVERLAY_LN[3:0] [3] Corresponds to Lane 3, [2] Corresponds to Lane 2
[1] Corresponds to Lane 1, [0] Corresponds to Lane 0
0 = LOSx pin does not reflect LS Serdes lane Loss of signal condition (Default 1’b0)
1 = Allows LS serdes lane Loss of signal condition to be reflected on LOSx pin
RW

Table 5-41 LOOPBACK_TP_CONTROL

Device Address: 0x1E Register Address:0x000B Default:0x0F30
Bit Name Description Access
15:14 RESERVED For TI use only. RW
13 HS_TP_GEN_EN 0 = Normal operation (Default 1’b0)
1 = Activates test pattern generation selected by bits 30.11.10:8
RW
12 HS_TP_VERIFY_EN 0 = Normal operation (Default 1’b0)
1 = Activates test pattern verification selected by bits 30.11.10:8
RW
11 LS_TEST_PATT_SEL[2] See selection in 30.11.5:4 RW
10:8 HS_TEST_PATT_SEL[2:0] Test Pattern Selection. Refer Test pattern procedures section for more information. For KR standard pattern generation and verification, please refer Register 3.42
0xx = NA
100 = NA
101 = 27 - 1 PRBS pattern
110 = 223 - 1 PRBS pattern
111 = 231 - 1 PRBS pattern(Default 3’b111)
Errors can be checked by reading HS_ERROR_COUNT register
RW
7 LS_TP_GEN_EN 0 = Normal operation (Default 1’b0)
1 = Activates test pattern generation selected by bits {30.11.11, 30.11.5:4} on the LS side
RW
6 LS_TP_VERIFY_EN 0 = Normal operation (Default 1’b0)
1 = Activates test pattern verification selected by bits {30.11.11, 30.11.5:4} on the LS side
RW
5:4 LS_TEST_PATT_SEL[1:0] LS Test Pattern Selection LS_TEST_PATT_SEL[2:0]. For KR standard pattern generation and verification, refer 1.32770 and 1.32771
LS_TEST_PATT_SEL[2] is 30.11.11
0xx = NA
100 = NA
101 = 27 - 1 PRBS pattern
110 = 223 - 1 PRBS pattern
111 = 231 - 1 PRBS pattern(Default 3’b111)
RW
3 DEEP_REMOTE_LPBK 0 = Normal functional mode (Default 1’b0)
1 = Enable deep remote loopback mode
RW
2 SHALLOW_REMOTE_LPBK 0 = Normal functional mode (Default 1’b0)
1 = Enable shallow remote loopback mode and serial retime mode
RW
1 DEEP_LOCAL_LPBK 0 = Normal functional mode (Default 1’b0)
1 = Enable deep local loopback mode
Requires Auto Negotiation and Link training to be disabled.
RW
0 SHALLOW_LOCAL_LPBK 0 = Normal functional mode (Default 1’b0)
1 = Enable shallow local loopback mode
Requires Auto Negotiation and Link training to be disabled.
RW

Table 5-42 LS_CONFIG_CONTROL

Device Address: 0x1E Register Address:0x000C Default:0x03F0
Bit Name Description Access
14 RESERVED For TI use only (Default 1’b0) RW
13:12 LS_STATUS_CFG[1:0] Selects selected lane status to be reflected in LS_STATUS_1 register
0x15
00 = Lane 0 (Default 2’b00)
01 = Lane 1
10 = Lane 2
11 = Lane 3
RW
6 RESERVED For TI use only. (Default 1’b1) RW

Table 5-43 RESET_CONTROL

Device Address: 0x1E Register Address:0x000E Default:0x0000
Bit Name Description Access
3 DATAPATH_RESET Channel datapath reset control. Required once the desired functional mode is configured.
0 = Normal operation. (Default 1’b0)
1 = Resets channel logic excluding MDIO registers. (Resets both Tx and Rx datapath)
RW
SC(1)
(1) After reset bit is set to one, it automatically sets itself back to zero on the next MDC clock cycle.

Table 5-44 CHANNEL_STATUS_1

Device Address: 0x1E Register Address:0x000F Default:0x0000
Bit Name Description Access
14 LS_ALIGN_STATUS Lane alignment status
1 = Lane alignment is achieved on the LS side
0 = Lane alignment is not achieved on the LS side
RO/LL
13 HS_LOS Loss of Signal Indicator.
When high, indicates that a loss of signal condition is detected on HS serial receive inputs
RO/LH
12 HS_AZ_DONE Auto zero complete indicator.
When high, indicates auto zero calibration is complete
RO/LL
11 HS_AGC_LOCKED Adaptive gain control loop lock indicator.
When high, indicates AGC loop is in locked state
RO/LL
10 HS_CHANNEL_SYNC Channel synchronization status indicator.
When high, indicates channel synchronization has achieved
RO/LL
9 RESERVED For TI use only RO/LH
8 HS_DECODE_INVALID When high, indicates decoder received an invalid code word. In functional mode, number of DECODE_INVALID errors are reflected in HS_ERROR_COUNTER register (0x10) RO/LH
7 TX_FIFO_UNDERFLOW When high, indicates underflow has occurred in the transmit datapath CTC FIFO. RO/LH
6 TX_FIFO_OVERFLOW When high, indicates overflow has occurred in the transmit datapath CTC FIFO. RO/LH
5 RX_FIFO_UNDERFLOW When high, indicates underflow has occurred in the receive datapath CTC FIFO. RO/LH
4 RX_FIFO_OVERFLOW When high, indicates overflow has occurred in the receive datapath CTC FIFO. RO/LH
1 LS_PLL_LOCK LS Serdes PLL lock indicator
When high, indicates LS Serdes PLL achieved lock to the selected incoming REFCLK0/1_P/N
RO/LL
0 HS_PLL_LOCK HS Serdes PLL lock indicator
When high, indicates HS Serdes PLL achieved lock to the selected incoming REFCLK0/1_P/N
RO/LH

Table 5-45 HS_ERROR_COUNTER

Device Address: 0x1E Register Address:0x0010 Default:0x0000
Bit Name Description Access
15:0 HS_ERR_COUNT[15:0] In functional mode, this counter reflects number of invalid code words received by decoder. Reading this register also clears value in 3.33.7:0.
In HS test pattern verification mode , this counter reflects error count for the test pattern selected through 30.11.10:8
When PRBS_EN pin is set, this counter reflects error count for selected PRBS pattern. Counter value cleared to 16’h0000 when read.
COR

Table 5-46 LS_LN0_ERROR_COUNTER

Device Address: 0x1E Register Address:0x0011 Default:0xFFFD
Bit Name Description Access
15:0 LS_LN0_ERR_COUNT[15:0] Lane 0 Error counter
In functional mode, this counter reflects number of invalid code words received by decoder
In LS test pattern verification mode , this counter reflects error count for the test pattern selected through 30.11.5:4
Counter value cleared to 16’h0000 when read.
COR

Table 5-47 LS_LN1_ERROR_COUNTER

Device Address: 0x1E Register Address:0x0012 Default:0xFFFD
Bit Name Description Access
15:0 LS_LN1_ERR_COUNT[15:0] Lane 1 Error counter
In functional mode, this counter reflects number of invalid code words received by decoder
In LS test pattern verification mode , this counter reflects error count for the test pattern selected through 30.11.5:4
Counter value cleared to 16’h0000 when read.
COR

Table 5-48 LS_LN2_ERROR_COUNTER

Device Address: 0x1E Register Address:0x0013 Default:0xFFFD
Bit Name Description Access
15:0 LS_LN2_ERR_COUNT[15:0] Lane 2 Error counter
In functional mode, this counter reflects number of invalid code words received by decoder
In LS test pattern verification mode , this counter reflects error count for the test pattern selected through 30.11.5:4
Counter value cleared to 16’h0000 when read.
COR

Table 5-49 LS_LN3_ERROR_COUNTER

Device Address: 0x1E Register Address:0x0014 Default:0xFFFD
Bit Name Description Access
15:0 LS_LN3_ERR_COUNT[15:0] Lane 3 Error counter
In functional mode, this counter reflects number of invalid code words received by decoder
In LS test pattern verification mode , this counter reflects error count for the test pattern selected through 30.11.5:4
Counter value cleared to 16’h0000 when read.
COR

Table 5-50 LS_STATUS_1

Device Address: 0x1E Register Address:0x0015 Default:0x0000
Bit Name Description Access
14:12 RESERVED For TI use only. RO
10 LS_LOS Loss of Signal Indicator.
When high, indicates that a loss of signal condition is detected on LS serial receive inputs for selected lane. Lane can be selected through LS_STATUS_CFG[1:0] (Register 30.12)
RO/LH
9 LS_LN_ALIGN_FIFO_ERR LS Lane alignment FIFO error status
1 = Lane alignment FIFO on LS side has error
0 = Lane alignment FIFO on LS side has no error
RO/LH
8 LS_CH_SYNC_STATUS LS Channel sync status for selected lane. Lane can be selected through LS_STATUS_CFG[1:0] (Register 30.12) RO/LL
3 LS_INVALID_DECODE LS Invalid decode error for selected lane. Lane can be selected through LS_STATUS_CFG[1:0] (Register 30.12). Error count for each lane can also be monitored through respective LS_LNx_ERR_COUNT registers RO/LH
2:0 RESERVED For TI use only. RO

Table 5-51 TI_RESERVED_CONTROL

Device Address: 0x1E Register Address:0x016 Default:0x0000
Bit Name Description Access
11:8 RESERVED For TI use only. (Default 4’b0000) RW
6:0 RESERVED For TI use only. (Default 7’b0000000)

Table 5-52 TI_RESERVED_CONTROL

Device Address: 0x1E Register Address:0x017 Default:0x0000
Bit Name Description Access
15:0 RESERVED For TI use only. (Default 16’h0000) RW

Table 5-53 TI_RESERVED_STATUS

Device Address: 0x01 Register Address:0x018 Default:0x0000
Bit Name Description Access
15:0 RESERVED For TI use only. (Default 16’h0000) RO

Table 5-54 LS_CLKOUT_CONTROL(1)

Device Address: 0x1E Register Address:0x0019 Default: 0x0808
Bit Name Description Access
15:12 LS1_CLKOUT_DIV[3:0] LS1_CLKOUT Output clock divide setting. This value is used to divide selected clock (Selected using LS1_CLKOUT_SEL) before giving it out onto LS1_CLKOUTP/N.
0000 = Divide by 1 (Default 4’b0000)
0001 = RESERVED
0010 = RESERVED
0011 = RESERVED
0100 = Divide by 2
0101 = RESERVED
0110 = RESERVED
0111 = RESERVED
1000 = Divide by 4
1001 = Divide by 8
1010 = Divide by 16
1011 = RESERVED
1100 = Divide by 5
1101 = Divide by 10
1110 = Divide by 20
1111 = Divide by 25
RW
11 LS1_CLKOUT_ EN Output clock enable.
0 = Holds LS1_CLKOUTP/N output to a fixed value.
1 = Allows LS1_CLKOUTP/N output to toggle normally. (Default 1’b1)
RW
10:8 LS1_CLKOUT_SEL[2:0] Output clock select. Selected LS TXBCLK/RXBCLK sent out on LS1_CLKOUTP/N pins
000 = Selects Ch A LSRXBCLK0 clock as output clock (Default 3’b000)
001 = Selects Ch B LSRXBCLK0 clock as output clock
010 = Selects Ch C LSRXBCLK0 clock as output clock
011 = Selects Ch D LSRXBCLK0 clock as output clock
100 = Selects Ch A LSTXBCLK clock as output clock
101 = Selects Ch B LSTXBCLK clock as output clock
110 = Selects Ch C LSTXBCLK clock as output clock
111 = Selects Ch D LSTXBCLK clock as output clock
RW
7:4 LS0_CLKOUT_DIV[3:0] LS0_CLKOUT Output clock divide setting. This value is used to divide selected clock (Selected using LS0_CLKOUT_SEL) before giving it out onto LS0_CLKOUTP/N.
0000 = Divide by 1 (Default 4’b0000)
0001 = RESERVED
0010 = RESERVED
0011 = RESERVED
0100 = Divide by 2
0101 = RESERVED
0110 = RESERVED
0111 = RESERVED
1000 = Divide by 4
1001 = Divide by 8
1010 = Divide by 16
1011 = RESERVED
1100 = Divide by 5
1101 = Divide by 10
1110 = Divide by 20
1111 = Divide by 25
RW
3 LS0_CLKOUT_ EN Output clock enable.
0 = Holds LS0_CLKOUTP/N output to a fixed value.
1 = Allows LS0_CLKOUTP/N output to toggle normally. (Default 1’b1)
RW
2:0 LS0_CLKOUT_SEL[2:0] Output clock select. Selected LS TXBCLK/RXBCLK sent out on LS0_CLKOUTP/N pins
000 = Selects Ch A LSRXBCLK0 clock as output clock (Default 3’b000)
001 = Selects Ch B LSRXBCLK0 clock as output clock
010 = Selects Ch C LSRXBCLK0 clock as output clock
011 = Selects Ch D LSRXBCLK0 clock as output clock
100 = Selects Ch A LSTXBCLK clock as output clock
101 = Selects Ch B LSTXBCLK clock as output clock
110 = Selects Ch C LSTXBCLK clock as output clock
111 = Selects Ch D LSTXBCLK clock as output clock
RW
(1) This register is channel independent.

Table 5-55 HS_TX_CLKOUT_CONTROL(1)

Device Address: 0x1E Register Address:0x001A Default: 0x0C0C
Bit Name Description Access
15:12 HSTX1_CLKOUT_DIV[3:0] HSTX1_CLKOUT Output clock divide setting. This value is used to divide selected clock (Selected using HSTX1_CLKOUT_SEL) before giving it out onto HSTX1_CLKOUTP/N.
0000 = Divide by 1 (Default 4’b0000)
0001 = RESERVED
0010 = RESERVED
0011 = RESERVED
0100 = Divide by 2
0101 = RESERVED
0110 = RESERVED
0111 = RESERVED
1000 = Divide by 4
1001 = Divide by 8
1010 = Divide by 16
1011 = RESERVED
1100 = Divide by 5
1101 = Divide by 10
1110 = Divide by 20
1111 = Divide by 25
RW
11 HSTX1_CLKOUT_ EN Output clock enable.1110 = Divide by 20
0 = Holds HSTX1_CLKOUTP/N output to a fixed value.1110 = Divide by 20
1 = Allows HSTX1_CLKOUTP/N output to toggle normally. (Default 1’b1)
RW
10 HSTX1_CLKOUT_POWERDOWN 1 = Enable HSTX1_CLKOUTP/N Power Down (Default 1’b1)1110 = Divide by 20
0 = Normal operation
RW
9:8 HSTX1_CLKOUT_SEL[1:0] Output clock select. Selected HS TXBCLK sent out on HSTX1_ CLKOUTP/N pins
00 = Selects Channel A HSTXBCLK clock as output clock (Default 2’b00)
01 = Selects Channel B HSTXBCLK clock as output clock
10 = Selects Channel C HSTXBCLK clock as output clock
11 = Selects Channel D HSTXBCLK clock as output clock
RW
7:4 HSTX0_CLKOUT_DIV[3:0] HSTX0_CLKOUT Output clock divide setting. This value is used to divide selected clock (Selected using HSTX0_CLKOUT_SEL) before giving it out onto HSTX0_CLKOUTP/N.
0000 = Divide by 1 (Default 4’b0000)
0001 = RESERVED
0010 = RESERVED
0011 = RESERVED
0100 = Divide by 2
0101 = RESERVED
0110 = RESERVED
0111 = RESERVED
1000 = Divide by 4
1001 = Divide by 8
1010 = Divide by 16
1011 = RESERVED
1100 = Divide by 5
1101 = Divide by 10
1110 = Divide by 20
1111 = Divide by 25
RW
3 HSTX0_CLKOUT_ EN Output clock enable.
0 = Holds HSTX0_CLKOUTP/N output to a fixed value.
1 = Allows HSTX0_CLKOUTP/N output to toggle normally. (Default 1’b1)
RW
2 HSTX0_CLKOUT_POWERDOWN 0 = Normal operation
1 = Enable HSTX0_CLKOUTP/N Power Down(Default 1’b1)
RW
1:0 HSTX0_CLKOUT_SEL[1:0] Output clock select. Selected HS TXBCLK sent out on HSTX0_ CLKOUTP/N pins
00 = Selects Channel A HSTXBCLK clock as output clock (Default 2’b00)
01 = Selects Channel B HSTXBCLK clock as output clock
10 = Selects Channel C HSTXBCLK clock as output clock
11 = Selects Channel D HSTXBCLK clock as output clock
RW
(1) This register is channel independent.

Table 5-56 LS_CLKOUT_PWRDWN_CONTROL

Device Address: 0x1E Register Address:0x001B Default: 0x0063
Bit Name Description Access
6:2 RESERVED For TI use only (Default 5’b11000) RW
1 LS1_CLKOUT_POWERDOWN 0 = Normal operation
1 = Enable LS1_CLKOUTP/N Power Down (Default 1’b1)
0 LS0_CLKOUT_POWERDOWN 0 = Normal operation (Default 1’b1)
1 = Enable LS0_CLKOUTP/N Power Down (Default 1’b1)

Table 5-57 LS_CH_CONTROL_1

Device Address: 0x1E Register Address:0x001C Default: 0x0000
Bit Name Description Access
6 RESERVED For TI use only RW/SC
5:2 RESERVED For TI use only (Default 4’b0000) RW
1:0 LS_CH_SYNC_HYS_SEL[1:0] LS Channel synchronization hysteresis selection for selected lane. Lane can be selected in LS_SERDES_CONTROL_1.
00 = The channel synchronization, when in the synchronization state, performs the Ethernet standard specified hysteresis to return to the LOS state (Default 2’b00)
01 = A single 8b/10b invalid decode error or disparity error causes the channel synchronization state machine to immediately transition from sync to LOS
10 = Two adjacent 8b/10b invalid decode errors or disparity errors cause the channel synchronization state machine to immediately transition from sync to LOS
11 = Three adjacent 8b/10b invalid decode errors or disparity errors cause the channel synchronization state machine to immediately transition from sync to LOS

Table 5-58 HS_CH_CONTROL_1

Device Address: 0x1E Register Address:0x001D Default: 0x0000
Bit Name Description Access
15 RESERVED For TI use only (Default 1’b0) RW
14 RESERVED For TI use only (Default 1’b0)
13 REFCLK_FREQ_SEL_1 Input REFCLK frequency selection MSB. When set, HS_PLL_MULT, LS_MPY and HS/LS TX/RX RATE settings can be set through related control bits specified in registers 30.2, 30.3, 30.6
0 = HS_PLL_MULT, LS_MPY and HS/LS TX/RX RATE are set automatically based on input REFCLK frequency as specified in REFCLK_FREQ_SEL_0(30.29.12) (Default 1’b0)
1 = Set this value if HS_PLL_MULT, LS_MPY and HS/LS TX/RX RATE values are NOT to be set automatically.
RW
12 REFCLK_FREQ_SEL_0 Input REFCLK frequency selection LSB. Applicable when REFCLK_FREQ_SEL_1(30.29.13) is set to 0.
0 = Set this value if REFCLK frequency is 156.25 MHz (Default 1’b0)
1 = Set this value if REFCLK frequency is 312.5 MHz
RW
11 RX_CTC_BYPASS 0 = Normal operation. (Default 1’b0)
1 = Disables RX CTC operation.
RW
10 TX_CTC_BYPASS 0 = Normal operation. (Default 1’b0)
1 = Disables TX CTC operation.
RW

The registers below can be accessed directly through Clause 45. Contains mode specific control/status registers and implemented per channel basis.

Table 5-59 TI_RESERVED_STATUS

Device Address: 0x1E Register Address:0x8015 Default: 0x0000
Bit Name Description Access
15:0 RESERVED For TI use only RO

Table 5-60 VS_SERDES_CFG_OVERRIDE_CTRL

Device Address: 0x1E Register Address:0x8020 Default: 0x0000
Bit Name Description Access
15 LS_PLL_MULT_OVERRIDE 1 = Override PLL_MULT value going into LS Serdes with MDIO configured value(Default 1’b0) RW
14 LS_RATE_ OVERRIDE 1 = Override RATE value going into LS Serdes with MDIO configured value(Default 1’b0)
13 HS_PLL_MULT_OVERRIDE 1 = Override PLL_MULT value going into HS Serdes with MDIO configured value(Default 1’b0)
12 HS_RATE_OVERRIDE 1 = Override RATE value going into HS Serdes with MDIO configured value(Default 1’b0)
10 RESERVED For TI use only (Default 1’b0)
9 HS_FIRUPT_OVERRIDE 1 = Override FIRUPT value going into HS Serdes with MDIO configured value(Default 1’b0). This bit should be set to 1 for proper 10GKR operation.
8 HS_ENRX_OVERRIDE 1 = Override ENRX value going into HS Serdes with MDIO configured value(Default 1’b0)
7 HS_AZCAL_OVERRIDE 1 = Override AZCAL value going into HS Serdes with MDIO configured value(Default 1’b0)
6 HS_ENTRACK_OVERRIDE 1 = Override ENTRACK value going into HS Serdes with MDIO configured value(Default 1’b0)
5 HS_EQHLD_OVERRIDE 1 = Override EQHLD value going into HS Serdes with MDIO configured value(Default 1’b0)
4 HS_TWCRF_OVERRIDE 1 = Override TWCRF value going into HS Serdes with MDIO configured value(Default 1’b0)
3 HS_TWPOST2_OVERRIDE 1 = Override TWPOST2 value going into HS Serdes with MDIO configured value(Default 1’b0)
2 HS_TWPOST_OVERRIDE 1 = Override TWPOST value going into HS Serdes with MDIO configured value (Default 1’b0)
1 HS_TWPRE_OVERRIDE 1 = Override TWPRE value going into HS Serdes with MDIO configured value(Default 1’b0)
0 HS_SWING_OVERRIDE 1 = Override SWING value going into HS Serdes with MDIO configured value (Default 1’b0)

Table 5-61 AUTO_CLKOUT_CONTROL

Device Address: 0x1E Register Address:0x8021 Default: 0x000F
Bit Name Description Access
7 RESERVED For TI use only (Default 1’b0) RW
6 RESERVED For TI use only (Default 1’b0)
Must be set to 1.
RW
5 RESERVED For TI use only (Default 1’b0)
Must be set to 1.
RW
4 RESERVED For TI use only (Default 1’b0) RW
3 RX_CLKOUT_EN_AUTO_
DISABLE
This bit controls the signal which flat lines RX CLKOUT
1 = RX CLKOUT clock flat lined if HS PLL lock is lost or if HS LOS is detected (Default 1’b1)
0 = RX CLKOUT clock not flat lined if HS PLL lock is lost or if HS LOS is detected
Must be set to 1.
RW
2 RX_CLKOUT_PWRDWN_
AUTO_DISABLE
This bit controls the signal which power down RX CLKOUT output buffer
1 = RX CLKOUT output buffer powered down if HS PLL lock is lost or if HS LOS is detected (Default 1’b1)
0 = RX CLKOUT output buffer not powered down if HS PLL lock is lost or if HS LOS is detected
Must be set to 1.
RW
1 RESERVED For TI use only (Default 1’b1)
Must be set to 1.
RW
0 RESERVED For TI use only (Default 1’b1)
Must be set to 1.
RW

Table 5-62 TI_RESERVED_CONTROL

Device Address: 0x1E Register Address:0x8022 Default: 0x0000
Bit Name Description Access
15:0 RESERVED For TI use only (Default 16’h0000) RW

Table 5-63 TI_RESERVED_CONTROL

Device Address: 0x1E Register Address:0x8023 Default: 0x0000
Bit Name Description Access
15:0 RESERVED For TI use only (Default 16’h0000) RW

Table 5-64 TI_RESERVED_CONTROL

Device Address: 0x1E Register Address:0x8024 Default: 0x0000
Bit Name Description Access
15:0 RESERVED For TI use only (Default 16’h0000) RW

Table 5-65 TI_RESERVED_CONTROL

Device Address: 0x1E Register Address:0x8030 Default: 0x0000
Bit Name Description Access
13:0 RESERVED For TI use only RO

Table 5-66 VS_HS_SERDES_STATUS_1

Device Address: 0x1E Register Address:0x8031 Default: 0x0000
Bit Name Description Access
15:14 HS_FINAL_AZCAL[1:0] Final HS Serdes AZCAL control RO
13 HS_FINAL_FIRUPT Final HS Serdes Tx pre/post cursor filter update control
12:8 HS_ FINAL_TWPOST1[4:0] Final Adjacent post cursor1 Tap weight. Selects TAP settings for TX waveform.
7:4 HS_ FINAL_TWPRE[3:0] Final Pre cursor Tap weight. Selects TAP settings for TX waveform
3:0 HS_ FINAL_TWPOST2[3:0] Final Adjacent post cursor2 Tap weight. Selects TAP settings for TX waveform.

Table 5-67 VS_HS_SERDES_STATUS_2

Device Address: 0x1E Register Address:0x8032 Default: 0x0000
Bit Name Description Access
11 HS_ FINAL_ENRX Final HS Serdes enable rx control value RO
10 HS_ FINAL_ENTRACK Final HS Serdes entrack value
9 HS_ FINAL_EQHLD Final HS Serdes EQHLD value
8:4 HS_FINAL_TWCRF[4:0] Final cursor reduction factor weights value.
3:0 HS_ FINAL_SWING[3:0] Final Swing control value.

Table 5-68 VS_HS_SERDES_STATUS_3

Device Address: 0x1E Register Address:0x8033 Default: 0x0000
Bit Name Description Access
11:10 RESERVED For TI use only RO
9:8 HS_FINAL_RATE_TX[1:0] Final HS Serdes TX RATE value
6:4 HS_FINAL_RATE_RX[2:0] Final HS Serdes RX RATE value.
3:0 HS_ FINAL_PLL_MULT[3:0] Final HS Serdes PLL Multipler control value.

Table 5-69 VS_LS_SERDES_STATUS

Device Address: 0x1E Register Address:0x8034 Default: 0x0000
Bit Name Description Access
9:8 LS_FINAL_RATE_TX[1:0] Final LS Serdes TX RATE value RO
5:4 LS_FINAL_RATE_RX[1:0] Final LS Serdes RX RATE value.
3:0 LS_ FINAL_PLL_MULT[3:0] Final LS Serdes PLL Multipler control value.

Table 5-70 TI_RESERVED_STATUS

Device Address: 0x1E Register Address:0x8035 Default: 0x0000
Bit Name Description Access
7 RESERVED For TI use only RO
4:0 RESERVED For TI use only

Table 5-71 TI_RESERVED_CONTROL

Device Address: 0x1E Register Address:0x8030 Default: 0x0000
Bit Name Description Access
3:0 RESERVED For TI use only (Default 4’b0000) RW

Table 5-72 TI_RESERVED_CONTROL

Device Address: 0x1E Register Address:0x8100 Default: 0x0000
Bit Name Description Access
10:0 RESERVED For TI use only (Default 11’b000000000000) RW

Table 5-73 TI_RESERVED_CONTROL

Device Address: 0x1E Register Address:0x8101 Default: 0x0000
Bit Name Description Access
13:0 RESERVED For TI use only (Default 11’b000000000000) RW

The registers below can be accessed directly through Clause 45. Contains device specific debug control/status registers and not implemented per channel basis (i.e. same physical register accessed irrespective of channel addressed).

Table 5-74 TI_RESERVED_CONTROL

Device Address: 0x1E Register Address:0x9000 Default: 0x0000
Bit Name Description Access
11:8 RESERVED For TI use only. (Default 4’b0000) RW
5:4 RESERVED For TI use only. (Default 2’b00)
0 RESERVED For TI use only. (Default 1’b0)

5.6.1.2 PMA/PMD Registers

The registers below can be accessed only in Clause 45 mode and with device address field set to 0x01 (DA[4:0] = 5’b00001).

Table 5-75 PMA_CONTROL_1

Device Address: 0x01 Register Address:0x0000 Default: 0x0000
Bit Name Description Access
15 RESET 1 = Global reset. Resets datapath and MDIO registers of all channels. Equivalent to asserting RESET_N.
0 = Normal operation (Default 1’b0)
RW/SC
11 POWERDOWN 1 = Enable power down mode
0 = Normal operation (Default 1’b0)
RW
0 LOOPBACK 1 = Enables loopback on HS serial side. LS data traverses through entire Tx datapath including HS serdes and will be available at LS output side
0 = Normal operation (Default 1’b0)
RW

Table 5-76 PMA_DEV_IDENTIFIER_1

Device Address: 0x01 Register Address: 0x0001 Default: 0x0002
Bit Name Description Access
7 FAULT 1 = Fault condition detected
0 = No fault condition detected
This bit is cleared after Register 1.8 is read and no fault condition occurs after 1.8 is read.
RO
2 RX_LINK 1 = Receive link is up
0 = Receive link is down
RO/LL
1 LOW_POWER_ABILITY Always reads 1.
1 = Supports low power mode
0 = Does not support low power mode
RO

Table 5-77 PMA_DEV_IDENTIFIER_1

Device Address: 0x01 Register Address:0x0002 Default: 0x4000
Bit Name Description Access
15:0 DEV_IDENTIFIER[31:16] 16 MSB of 32 bit unique device identifier. See Table 5-79 for identifier code details. RO

Table 5-78 PMA_DEV_IDENTIFIER_2

Device Address: 0x01 Register Address:0x0003 Default: 0x50F0
Bit Name Description Access
15:0 DEV_IDENTIFIER[15:0] 16 LSB of 32 bit unique device identifier. SeeTable 5-79 for identifier code details RO

Table 5-79 UNIQUE DEVICE IDENTIFIER(1)

Register address Value Description
15:0 16’b0100_0000_0000_0000 OUI[3-18]
15:10 6’b010100 OUI[19-24]
9:4 6’b001111 6-bit Manufacturer device model number
3:0 4’b0000 4-bit Manufacturer device revision number
(1) The identifier code is composed of bits 3-24 of 25-bit organizationally unique identifier (OUI) assigned to Texas Instruments by IEEE. The 6-bit Manufacturer device model number is unique to TLK10034. The 4-bit Manufacturer device revision number denotes the current revision of TLK10034.

Table 5-80 PMA_SPEED_ABILITY

Device Address: 0x01 Register Address: 0x0004 Default: 0x0011
Bit Name Description Access
4 SPEED_1G Always reads 1.
1 = Capable of operating at 1000 Mb/s
0 = Not capable of operating at 1000 Mb/s
RO
0 SPEED_10G Always reads 1.
1 = Capable of operating at 10 Gb/s
0 = Not capable of operating at 10 Gb/s
RO

Table 5-81 PMA_DEV_PACKAGE_1

Device Address: 0x01 Register Address: 0x0005 Default: 0x000B
Bit Name Description Access
3 PCS_ PRESENT Always reads 1.
1 = PCS present in the package
0 = PCS not present in the package
RO
1 PMA_PMD_PRESENT Always reads 1.
1 = PMA/PMD present in the package
0 = PMA/PMD not present in the package
0 CL22_PRESENT Always reads 1.
1 = Clause 22 registers present in the package
0 = Clause 22 registers not present in the package

Table 5-82 PMA_DEV_PACKAGE_2

Device Address: 0x01 Register Address: 0x0006 Default: 0x4000
Bit Name Description Access
15 VS_DEV2_PRESENT Always reads 0.
1 = Vendor specific device 2 present in the package
0 = Vendor specific device 2 not present in the package
RO
14 VS_DEV1_PRESENT Always reads 1.
1 = Vendor specific device 1 present in the package
0 = Vendor specific device 1 not present in the package
RO

Table 5-83 PMA_STATUS_2

Device Address: 0x01 Register Address: 0x0008 Default: 0xB000
Bit Name Description Access
15:14 DEV_PRESENT Always reads 2’b10
0x = No device responding at this address
10 = Device responding at this address
11 = No device responding at this address
RO
13 TX_FAULT_ABILITY Always reads 1’b1.
1 = Able to detect fault condition on Tx path
0 = Not able to detect fault condition on Tx path
RO
12 RX_FAULT_ABILITY Always reads 1’b1.
1 = Able to detect fault condition on Rx path
0 = Not able to detect fault condition on Rx path
RO
11 TX_FAULT 1 = Fault condition detected on transmit path
0 = No fault condition detected on transmit path
RO/LH
10 RX_FAULT 1 = Fault condition detected on receive path
0 = No fault condition detected on receive path
RO/LH
8 TX_DISABLE_ABILITY Always reads 1’b0.
1 = Able to perform transmit disable function
0 = Not able to perform transmit disable function
RO

Table 5-84 PMA_RX_SIGNAL_DET_STATUS

Device Address: 0x01 Register Address: 0x000A Default: 0x0000
Bit Name Description Access
0 RX_SIGNAL_DET 1 = Signal detected on serial Rx pins
0 = Signal not detected on serial Rx pins
RO

Table 5-85 PMA_EXTENDED_ABILITY

Device Address: 0x01 Register Address: 0x000B Default: 0x0050
Bit Name Description Access
6 KX_ABILITY Always reads 1’b11 = Able to perform 1000BASE-KX
0 = Not able to perform 1000BASE-KX
RO
4 KR_ABILITY Always reads 1’b11 = Able to perform 10GBASE-KR
0 = Not able to perform 10GBASE-KR
RO

Table 5-86 KR_TRAIN_CONTROL

Device Address: 0x01 Register Address: 0x0096 Default: 0x0002
Bit Name Description Access
1 KR_TRAINING_ENABLE 1 = Enable 10GBASE-KR start-up protocol (Default 1’b1)
0 = Disable 10GBASE-KR start-up protocol
RW
0 KR_RESTART_TRAINING 1 = Reset 10GBASE-KR start-up protocol
0 = Normal operation (Default 1’b0)
RW/SC

Table 5-87 KR_TRAIN_STATUS

Device Address: 0x01 Register Address: 0x0097 Default: 0x0000
Bit Name Description Access
1.3 KR_TRAINING_FAIL 1 = Training failure has been detected
0 = Training failure has not been detected
RO
2 KR_START_PROTOCOL 1 = Start up protocol in progress
0 = Start up protocol complete
1 KR_FRAME_LOCK 1 = Training frame delineation detected
0 = Training frame delineation not detected
0 KR_RX_STATUS 1 = Receiver trained and ready to receive data
0 = Receiver training in progress

Table 5-88 KR_LINK_PARTNER_CONTROL

Device Address: 0x01 Register Address: 0x0098 Default: 0x0000
Bit Name Description Access
13 KR_LP_PRESET 1 = KR preset coefficients
0 = Normal operation
RO
12 KR_LP_INITIALIZE 1 = Initialize KR coefficients
0 = Normal operation
RO
9:8 KR_LP_COEFF_SWG Swing update
11 = Reserved
01 = Increment
10 = Decrement
00 = Hold
RO
7:6 KR_LP_COEFF_PS2 Post2 tap control update
11 = Reserved01 = Increment
10 = Decrement
00 = Hold
RO
5:4 KR_LP_COEFF_P1 Coefficient K(+1) update
11 = Reserved
01 = Increment
10 = Decrement
00 = Hold
RO
3:2 KR_LP_COEFF_0 Coefficient K(0) update
11 = Reserved
01 = Increment
10 = Decrement
00 = Hold
RO
1:0 KR_LP_COEFF_M1 Coefficient K(-1) update
11 = Reserved
01 = Increment
10 = Decrement
00 = Hold (Default 2’b00)
RO

Table 5-89 KR_LINK_PARTNER_STATUS

Device Address: 0x01 Register Address: 0x0099 Default: 0x0000
Bit Name Description Access
15 KR_LP_RX_READY 1 = LP receiver has determined that training is complete and prepared to receive data
0 = LP receiver is requesting that training continue
RO
9:8 KR_LP_COEFF_SWG_STAT Swing update
11 = Maximum
01 = Updated
10 = Minimum
00 = Not updated
RO
7:6 KR_LP_COEFF_PS2_STAT Post2 tap control update
11 = Maximum
01 = Updated
10 = Minimum
00 = Not updated
RO
5:4 KR_LP_COEFF_P1_STAT Plus 1 update
11 = Maximum
01 = Updated
10 = Minimum
00 = Not updated
RO
3:2 KR_LP_COEFF_0_STAT 0 update
11 = Maximum
01 = Updated
10 = Minimum
00 = Not updated
RO
1:0 KR_LP_COEFF_M1_STAT Minus 1 update
11 = Maximum
01 = Updated
10 = Minimum
00 = Not updated
RO

Table 5-90 KR_LOCAL_DEVICE_CONTROL

Device Address: 0x01 Register Address: 0x009A Default: 0x0000
Bit Name Description Access
15 RESERVED For TI use only (Default 1’b0) RW
13 KR_LD_PRESET 1 = KR preset coefficients
0 = Normal operation (Default 1’b0)
RO
12 KR_ LD_INITIALIZE 1 = Initialize KR coefficients
0 = Normal operation (Default 1’b0)
RO
9:8 KR_LD_COEFF_SWG Swing update
11 = Reserved
01 = Increment
10 = Decrement
00 = Hold (Default 2’b00)
RO
7:6 KR_LD_COEFF_PS2 Post2 tap control update
11 = Reserved01 = Increment
10 = Decrement
00 = Hold (Default 2’b00)
RO
5:4 KR_ LD_COEFF_P1 Coefficient K(+1) update
11 = Reserved01 = Increment
10 = Decrement
00 = Hold (Default 2’b00)
RO
3:2 KR_ LD_COEFF_0 Coefficient K(0) update
11 = Reserved
01 = Increment
10 = Decrement
00 = Hold (Default 2’b00)
RO
1:0 KR_ LD_COEFF_M1 Coefficient K(-1) update
11 = Reserved
01 = Increment
10 = Decrement
00 = Hold (Default 2’b00)
RO

Table 5-91 KR_LOCAL_DEVICE_STATUS

Device Address: 0x01 Register Address: 0x009B Default: 0x0000
Bit Name Description Access
15 KR_ LD_RX_READY 1 = LD receiver has determined that training is complete and prepared to receive data
0 = LD receiver is requesting that training continue
RO
5:4 KR_ LD_COEFF_P1_STAT Plus 1 update
11 = Maximum
01 = Updated
10 = Minimum
00 = Not updated
RO
3:2 KR_ LD_COEFF_0_STAT 0 update
11 = Maximum
01 = Updated
10 = Minimum
00 = Not updated
RO
1:0 KR_ LD_COEFF_M1_STAT Minus 1 update
11 = Maximum
01 = Updated
10 = Minimum
00 = Not updated
RO

Table 5-92 KR_FEC_ABILITY

Device Address: 0x01 Register Address: 0x00AA Default: 0x0003
Bit Name Description Access
1 KR_FEC_ERR_ABILITY Always reads 1.
1 = Device supports 10GBASE-R FEC error indication to PCS
0 = Device does not support 10GBASE-R FEC function error indication tx PCS
RO
0 KR_FEC_ABILITY Always reads 1.
1 = Device supports 10GBASE-R FEC function
0 = Device does not support 10GBASE-R FEC function

Table 5-93 KR_FEC_CONTROL

Device Address: 0x01 Register Address: 0x00AB Default: 0x0000
Bit Name Description Access
1 KR_FEC_ERR_IND_EN 1 = Enable FEC decoder to indicate errors to PCS
0 = Disable FEC decoder error indication to PCS (Default 1’b0)
RW
0 KR_FEC_EN 1 = Enable
10GBASE-R FEC function0 = Disable 10GBASE-R FEC function (Default 1’b0)

Table 5-94 KR_FEC_C_COUNT_1(1)

Device Address: 0x01 Register Address: 0x00AC Default: 0x0000
Bit Name Description Access
15:0 KR_FEC_C_COUNT[15:0] Lower 16 bits of FEC corrected blocks counter COR
(1) To get correct 32 bit counter value of KR_FEC_C_COUNT, Register 1.172 should be read first followed by Register 1.173

Table 5-95 KR_FEC_C_COUNT_2

Device Address: 0x01 Register Address: 0x00AD Default: 0x0000
Bit Name Description Access
15:0 KR_FEC_C_COUNT[31:16] Upper 16 bits of FEC corrected blocks counter COR

Table 5-96 KR_FEC_UC_COUNT_1(1)

Device Address: 0x01 Register Address: 0x00AE Default: 0x0000
Bit Name Description Access
15:0 KR_FEC_UC_COUNT[15:0] Lower 16 bits of FEC Uncorrected blocks counter COR
(1) To get correct 32 bit counter value of KR_FEC_UC_COUNT, Register 1.174 should be read first followed by Register 1.175

Table 5-97 KR_FEC_UC_COUNT_2

Device Address: 0x01 Register Address: 0x00AF Default: 0x0000
Bit Name Description Access
15:0 KR_FEC_UC_COUNT[31:16] Lower 16 bits of FEC Uncorrected blocks counter COR

Table 5-98 TI_RESERVED_CONTROL

Device Address: 0x01 Register Address: 0x8000 Default: 0x4800
Bit Name Description Access
15:8 RESERVED For TI use only (Default 8’b01001000) RW
5 RESERVED For TI use only (Default 1’b0) RW/SC
4 RESERVED For TI use only (Default 1’b0) RW
1:0 RESERVED For TI use only (Default 2’b00) RW

Table 5-99 KR_VS_FIFO_CONTROL_1

Device Address: 0x01 Register Address: 0x8001 Default: 0xCC4C
Bit Name Description Access
15 RESERVED For TI use only (Default 1’b1) RW
14:12 RX_FIFO_DEPTH[2:0] Rx CTC FIFO depth selection
1xx = 32 deep (Default 3’b100)
011 = 24 deep
010 = 16 deep
001 = 12 deep
000 = 8 deep (No CTC function)
RW
11:10 RX_CTC_WMK_SEL[1:0] Water mark selection for receive CTC
Works in conjunction with RX_FIFO_DEPTH_SEL setting (Default 2’b11)
RW
Depth-> 32 24 26 12/8
11 High High High NA
10 Mid-high Mid High
01 Mid Low Low
00 Low Low Low
9 RX_Q_CNT_IPG 0 = Normal operation. (Default 1’b0)
1 = Sequence columns are counted as IPG.
RW
8 RX_CTC_Q_DROP_EN 0 = Normal operation. (Default 1’b0)
1 = Enable Q column drop in RX CTC.
RW
7 XMIT_IDLE 1 = Transmit idle pattern onto LS side
0 = Normal operation (Default 1’b0)
RW
6:4 TX_FIFO_DEPTH[2:0] Tx CTC FIFO depth selection
1xx = 32 deep (Default 3’b100)011 = 24 deep
010 = 16 deep001 = 12 deep
000 = 8 deep (No CTC function)
RW
3:2 TX_CTC_WMK_SEL[1:0] Water mark selection for receive CTC
Works in conjunction with TX_FIFO_DEPTH_SEL setting (Default 2’b11)
RW
Depth-> 32 24 26 12/8
11 High High High NA
10 Mid-high Mid High
01 Mid Low Low
00 Low Low Low
1 TX_Q_CNT_IPG 0 = Normal operation. (Default 1’b0)
1 = Sequence columns are counted as IPG.
RW
0 TX_CTC_Q_DROP_EN 0 = Normal operation. (Default 1’b0)
1 = Enable Q column drop in TX CTC.
RW

Table 5-100 KR_VS_TP_GEN_CONTROL

Device Address: 0x01 Register Address:0x8002 Default: 0x0000
Bit Name Description Access
5:4 RX_TPG_HLM_TEST_SEL[1:0] XAUI based test pattern selection on LS side. See Test procedures for more information.
00 = High Frequency test pattern(Default 2’b00)
01 = Low Frequency test pattern
10 = Mixed Frequency test pattern
11 = Normal operation
RW
3 RX_TPG_CRPAT_TEST_EN XAUI based test pattern selection on LS side. See Test procedures for more information.
0 = Normal operation. (Default 1’b0)
1 = Enables CRPAT test pattern generation
2 RX_TPG_CJPAT_TEST_EN XAUI based test pattern selection on LS side. See Test procedures for more information.
0 = Normal operation. (Default 1’b0)
1 = Enables CJPAT test pattern generation
1 RESERVED For TI use only (Default 1’b0)
0 RX_TPG_HLM_TEST_EN XAUI based test pattern selection on LS side. See Test procedures for more information.
0 = Normal operation. (Default 1’b0)
1 = Enables H/L/M test pattern generation

Table 5-101 KR_VS_TP_VER_CONTROL

Device Address: 0x01 Register Address:0x8003 Default: 0x0000
Bit Name Description Access
13:12 TX_TPV_HLM_TEST_SEL[1:0] XAUI based test pattern selection on LS side. See Test procedures for more information.
00 = High Frequency test pattern(Default 2’b00)
01 = Low Frequency test pattern
10 = Mixed Frequency test pattern
11 = Normal operation
RW
11 TX_TPV_CRPAT_TEST_EN XAUI based test pattern selection on LS side. See Test procedures for more information.
0 = Normal operation. (Default 1’b0)
1 = Enables CRPAT test pattern verification
RW
10 TX_TPV_CJPAT_TEST_EN XAUI based test pattern selection on LS side. See Test procedures for more information.
0 = Normal operation. (Default 1’b0)
1 = Enables CJPAT test pattern verification
RW
9 RESERVED For TI use only(Default 1’b0) RW
8 TX_TPV_HLM_TEST_EN XAUI based test pattern selection on LS side. See Test procedures for more information.
0 = Normal operation. (Default 1’b0)
1 = Enables HL/M test pattern verification
RW
5:0 RESERVED For TI use only(Default 6’b000000) RW

Table 5-102 KR_VS_CTC_ERR_CODE_LN0

Device Address: 0x01 Register Address: 0x8005 Default: 0xCE00
Bit Name Description Access
15:7 KR_CTC_ERR_CODE_LN0 XGMII code to be transmitted in case of error condition. This applies to both TX and RX data paths. The msb is the control bit; remaining 8 bits constitute the error code. The default value for lane 0 corresponds to 8’h9C with the control bit being 1’b1. The default values for lanes 0~3 correspond to ||LF|| RW

Table 5-103 KR_VS_CTC_ERR_CODE_LN1

Device Address: 0x01 Register Address: 0x8006 Default: 0x0000
Bit Name Description Access
15:7 KR_CTC_ERR_CODE_LN1 XGMII code to be transmitted in case of error condition. This applies to both TX and RX data paths. The msb is the control bit; remaining 8 bits constitute the error code. The default value for lane 1 corresponds to 8’h00 with the control bit being 1’b0. The default values for lanes 0~3 correspond to ||LF|| RW

Table 5-104 KR_VS_CTC_ERR_CODE_LN2

Device Address: 0x01 Register Address: 0x8007 Default: 0x0000
Bit Name Description Access
15:7 KR_CTC_ERR_CODE_LN2 XGMII code to be transmitted in case of error condition. This applies to both TX and RX data paths. The msb is the control bit; remaining 8 bits constitute the error code. The default value for lane 2 corresponds to 8’h00 with the control bit being 1’b0. The default values for lanes 0~3 correspond to ||LF|| RW

Table 5-105 KR_VS_CTC_ERR_CODE_LN3

Device Address: 0x01 Register Address: 0x8008 Default: 0x0080
Bit Name Description Access
15:7 KR_CTC_ERR_CODE_LN3 XGMII code to be transmitted in case of error condition. This applies to both TX and RX data paths. The msb is the control bit; remaining 8 bits constitute the error code. The default value for lane 3 corresponds to 8’h01 with the control bit being 1’b0. The default values for lanes 0~3 correspond to ||LF|| RW

Table 5-106 KR_VS_LN0_EOP_ERROR_COUNTER

Device Address: 0x01 Register Address: 0x8010 Default: 0xFFFD
Bit Name Description Access
15:0 KR_LN0_EOP_ERR_COUNT Lane 0 End of packet Error counter.
End of packet error is detected when Terminate character is in lane 0 and one or both of the following holds:
COR
Terminate character is not followed by /K/ characters in lanes 1, 2 and 3
The column following the terminate column is neither ||K|| nor ||A||.
Counter value cleared to 16’h0000 when read.

Table 5-107 KR_VS_LN1_EOP_ERROR_COUNTER

Device Address: 0x01 Register Address: 0x8011 Default: 0xFFFD
Bit Name Description Access
15:0 KR_LN1_EOP_ERR_COUNT Lane 1 End of packet Error counter.
End of packet error is detected when Terminate character is in lane 1 and one or both of the following holds:
COR
Terminate character is not followed by /K/ characters in lanes 2 and 3
The column following the terminate column is neither ||K|| nor ||A||.
Counter value cleared to 16’h0000 when read.

Table 5-108 KR_VS_LN2_EOP_ERROR_COUNTER

Device Address: 0x01 Register Address: 0x8012 Default: 0xFFFD
Bit Name Description Access
15:0 KR_LN2_EOP_ERR_COUNT Lane 2 End of packet Error counter.
End of packet error is detected when Terminate character is in lane 2 and one or both of the following holds:
COR
Terminate character is not followed by /K/ characters in lane 3
The column following the terminate column is neither ||K|| nor ||A||.
Counter value cleared to 16’h0000 when read.

Table 5-109 KR_VS_LN3_EOP_ERROR_COUNTER

Device Address: 0x01 Register Address: 0x8013 Default: 0xFFFD
Bit Name Description Access
15:0 KR_LN3_EOP_ERR_COUNT Lane 3 End of packet Error counter.
End of packet error is detected when Terminate character is in lane 3 and the column following the terminate column is neither ||K|| nor ||A||. Counter value cleared to 16’h0000 when read.
COR

Table 5-110 KR_VS_TX_CTC_DROP_COUNT

Device Address: 0x01 Register Address: 0x8014 Default: 0xFFFD
Bit Name Description Access
15:0 TX_CTC_DROP_COUNT Counter for number of idle drops in the transmit CTC. COR

Table 5-111 KR_VS_TX_CTC_INSERT_COUNT

Device Address: 0x01 Register Address: 0x8015 Default: 0xFFFD
Bit Name Description Access
15:0 TX_CTC_INS_COUNT Counter for number of idle inserts in the transmit CTC. COR

Table 5-112 KR_VS_RX_CTC_DROP_COUNT

Device Address: 0x01 Register Address: 0x8016 Default: 0xFFFD
Bit Name Description Access
15:0 RX_CTC_DROP_COUNT Counter for number of idle drops in the receive CTC. COR

Table 5-113 KR_VS_RX_CTC_INSERT_COUNT

Device Address: 0x01 Register Address: 0x8017 Default: 0xFFFD
Bit Name Description Access
15:0 RX_CTC_INS_COUNT Counter for number of idle inserts in the receive CTC. COR

Table 5-114 KR_VS_STATUS_1

Device Address: 0x01 Register Address: 0x8018 Default: 0x0000
Bit Name Description Access
15 TX_TPV_TP_SYNC 0 = Test pattern sync is not achieved on on Tx side
1 = Test pattern sync is achieved on on Tx side
RO
11 RESERVED For TI use only
5 INVALID_S_COL_ERR 1 = Indicates invalid start (S) column error detected RO/LH
4 INVALID_T_COL_ERR 1 = Indicates invalid terminate (T) column error detected
3 INVALID_XGMII_LN3 1 = Indicates invalid XGMII character detected in Lane 3
2 INVALID_XGMII_LN2 1 = Indicates invalid XGMII character detected in Lane 2
1 INVALID_XGMII_LN1 1 = Indicates invalid XGMII character detected in Lane 1
0 INVALID_XGMII_LN0 1 = Indicates invalid XGMII character detected in Lane 0

Table 5-115 KR_VS_TX_CRCJ_ERR_COUNT_1

Device Address: 0x01 Register Address: 0x8019 Default: 0xFFFF
Bit Name Description Access
15:0 TX_TPV_CR_CJ_ERR_COUNT[31:16] Error Counter for CR/CJ test pattern verification on Tx side. MSBs [31:16] COR

Table 5-116 KR_VS_TX_CRCJ_ERR_COUNT_2

Device Address: 0x01 Register Address: 0x801A Default: 0xFFFD
Bit Name Description Access
15:0 TX_TPV_CR_CJ_ERR_COUNT[15:0] Error Counter for CR/CJ test pattern verification on Tx side LSBs [15:0] COR

Table 5-117 KR_VS_TX_LN0_HLM_ERR_COUNT

Device Address: 0x01 Register Address: 0x801B Default: 0xFFFD
Bit Name Description Access
15:0 TX_TPV_LN0_ERR_COUNT[15:0] Error Counter for H/L/M test pattern verification on Lane 0 of Tx side COR

Table 5-118 KR_VS_TX_LN1_HLM_ERR_COUNT

Device Address: 0x01 Register Address: 0x801C Default: 0xFFFD
Bit Name Description Access
1.32796.15:0 TX_TPV_LN1_ERR_COUNT[15:0] Error Counter for H/L/M test pattern verification on Lane 1 of Tx side COR

Table 5-119 KR_VS_TX_LN2_HLM_ERR_COUNT

Device Address: 0x01 Register Address: 0x801D Default: 0xFFFD
Bit Name Description Access
15:0 TX_TPV_LN2_ERR_COUNT[15:0] Error Counter for H/L/M test pattern verification on Lane 2 of Tx side COR

Table 5-120 KR_VS_TX_LN3_HLM_ERR_COUNT

Device Address: 0x01 Register Address: 0x801E Default: 0xFFFD
Bit Name Description Access
15:0 TX_TPV_LN3_ERR_COUNT[15:0] Error Counter for H/L/M test pattern verification on Lane 3 of Tx side COR

Table 5-121 TI_RESERVED_CONTROL

Device Address: 0x01 Register Address: 0x9000 Default: 0x0241
Bit Name Description Access
9:0 RESERVED For TI use only (Default 10’b1001000001) RW

Table 5-122 TI_RESERVED_CONTROL

Device Address: 0x01 Register Address: 0x9001 Default: 0x0000
Bit Name Description Access
12 RESERVED For TI use only (Default 1’b0) RW/SC
10:0 RESERVED For TI use only (Default 11’b00000000000) RW

Table 5-123 TI_RESERVED_CONTROL

Device Address: 0x01 Register Address: 0x9002 Default: 0x1335
Bit Name Description Access
12:0 RESERVED For TI use only (Default 13’h1335) RW

Table 5-124 TI_RESERVED_CONTROL

Device Address: 0x01 Register Address: 0x9003 Default: 0x5E29
Bit Name Description Access
152:0 RESERVED For TI use only (Default 16’h5E29) RW

Table 5-125 TI_RESERVED_CONTROL

Device Address: 0x01 Register Address: 0x9004 Default: 0x007F
Bit Name Description Access
12:0 RESERVED For TI use only (Default 7’h7F) RW

Table 5-126 TI_RESERVED_CONTROL

Device Address: 0x01 Register Address: 0x9005 Default: 0x0200
Bit Name Description Access
15:0 RESERVED For TI use only (Default 16’h0200) RW

Table 5-127 TI_RESERVED_CONTROL

Device Address: 0x01 Register Address: 0x9006 Default: 0x0000
Bit Name Description Access
15:0 RESERVED For TI use only (Default 16’h0000) RW

Table 5-128 TI_RESERVED_STATUS

Device Address: 0x01 Register Address: 0x9010 Default: 0x0000
Bit Name Description Access
0 RESERVED For TI use only RO/LH

Table 5-129 TI_RESERVED_STATUS

Device Address: 0x01 Register Address: 0x9011 Default: 0xFFFD
Bit Name Description Access
15:0 RESERVED For TI use only COR

Table 5-130 TI_RESERVED_STATUS

Device Address: 0x01 Register Address: 0x9012 Default: 0x0000
Bit Name Description Access
15:0 RESERVED For TI use only RO

5.6.1.3 PCS Registers

The registers below can be accessed only in Clause 45 mode and with device address field set to 0x03 (DEVADD [4:0] = 5’b00011). Valid only when device is in 10GBASE-KR mode.

Table 5-131 PCS_CONTROL

Device Address: 0x03 Register Address: 0x0000 Default: 0x0000
Bit Name Description Access
15 PCS_RESET 1 = Resets datapath and MDIO registers of all channels. Equivalent to asserting RESET_N.
0 = Normal operation (Default 1’b0)
RW/SC
14 PCS_LOOPBACK 1 = Enables PCS loopback
0 = Normal operation (Default 1’b0)
Requires Auto Negotiation and Link Training to be disabled.
RW
11 PCS_LP_MODE 1 = Enable power down mode
0 = Normal operation (Default 1’b0)
RW

Table 5-132 PCS_STATUS_1

Device Address: 0x03 Register Address: 0x0001 Default: 0x0002
Bit Name Description Access
7 PCS_FAULT 1 = Fault condition detected on either PCS TX or PCS RX
0 = No fault condition detected
This bit is cleared after Register 3.8 is read and no fault condition occurs after 3.8 is read.
RO
2 PCS_RX_LINK 1 = PCS receive link is up
0 = PCS receive link is down
RO/LL
1 PCS_LP_ABILITY Always reads 1.
1 = Supports low power mode
0 = Does not support low power mode
RO

Table 5-133 PCS_STATUS_2

Device Address: 0x03 Register Address: 0x0001 Default: 0x0002
Bit Name Description Access
15:14 DEV_PRESENT Always reads 2’b10.
0x = No device responding at this address
10 = Device responding at this address
11 = No device responding at this address
RO
11 PCS_TX_FAULT 1 = Fault condition detected on transmit path
0 = No fault condition detected on transmit path
RO/LH
10 PCS_RX_FAULT 1 = Fault condition detected on receive path
0 = No fault condition detected on receive path
RO/LH
0 PCS_10GBASER_CAPABLE Always reads 1.
1 = PCS is able to support 10GBASE-R PCS type
0 = PCS not able to support 10GBASE-R PCS type
RO

Table 5-134 KR_PCS_STATUS_1

Device Address: 0x03 Register Address: 0x0020 Default: 0x0004
Bit Name Description Access
12 PCS_RX_LINK_STATUS 1 = 10GBASE-R PCS receive link up
0 = 10GBASE-R PCS receive link down
RO
2 PCS_PRBS31_ABILITY Always reads 1.
1 = PCS is able to support PRBS31 pattern testing
0 = PCS is not able to support PRBS31 testing
RO
1 PCS_HI_BER 1 = High BER condition detected
0 = High BER condition not detected
RO
0 PCS_BLOCK_LOCK 1 = PCS locked to receive blocks
0 = PCS not locked to receive blocks
RO

Table 5-135 KR_PCS_STATUS_2

Device Address: 0x03 Register Address: 0x0021 Default: 0x0000
Bit Name Description Access
15 PCS_BLOCK_LOCK_LL 1 = PCS locked to receive blocks
0 = PCS not locked to receive blocks
RO/LL
14 PCS_HI_BER_LH 1 = High BER condition detected
0 = High BER condition not detected
RO/LH
13:8 PCS_BER_COUNT[5:0] Value indicating number of times BER state machine enters BER_BAD_SH state COR
7:0 PCS_ERR_BLOCK_COUNT[7:0] Value indicating number of times RX decode state machine enters RX_E state. Same value is also reflected in 30.16 and reading either register clears the counter value. COR

Table 5-136 PCS_TP_SEED_A0

Device Address: 0x03 Register Address: 0x0022 Default: 0x0000
Bit Name Description Access
15:0 PCS_TP_SEED_A[15:0] Test pattern seed A bits 15-0 RW

Table 5-137 PCS_TP_SEED_A1

Device Address: 0x03 Register Address: 0x0023 Default: 0x0000
Bit Name Description Access
3.35.15:0 PCS_TP_SEED_A[31:16] Test pattern seed A bits 31-16 RW

Table 5-138 PCS_TP_SEED_A2

Device Address: 0x03 Register Address: 0x0024 Default: 0x0000
Bit Name Description Access
15:0 PCS_TP_SEED_A[47:32] Test pattern seed A bits 47-32 RW

Table 5-139 PCS_TP_SEED_A3

Device Address: 0x03 Register Address: 0x0025 Default: 0x0000
Bit Name Description Access
9:0 PCS_TP_SEED_A[57:48] Test pattern seed A bits 57-48 RW

Table 5-140 PCS_TP_SEED_B0

Device Address: 0x03 Register Address: 0x0026 Default: 0x0000
Bit Name Description Access
15:0 PCS_TP_SEED_B[15:0] Test pattern seed B bits 15-0 RW

Table 5-141 PCS_TP_SEED_B1

Device Address: 0x03 Register Address: 0x0027 Default: 0x0000
Bit Name Description Access
15:0 PCS_TP_SEED_B[31:16] Test pattern seed B bits 31-16 RW

Table 5-142 PCS_TP_SEED_B2

Device Address: 0x03 Register Address: 0x0028 Default: 0x0000
Bit Name Description Access
15:0 PCS_TP_SEED_B[47:32] Test pattern seed B bits 47-32 RW

Table 5-143 PCS_TP_SEED_B3

Device Address: 0x03 Register Address: 0x0029 Default: 0x0000
Bit Name Description Access
9:0 PCS_TP_SEED_B[57:48] Test pattern seed B bits 57-48 RW

Table 5-144 PCS_TP_CONTROL

Device Address: 0x03 Register Address: 0x002A Default: 0x0000
Bit Name Description Access
5 PCS_PRBS31_RX_TP_EN 1 = Enable PRBS31 test pattern verification on receive path
0 = Normal operation (Default 1’b0)
RW
4 PCS_PRBS31_TX_TP_EN 1 = Enable PRBS31 test pattern generation on transmit path
0 = Normal operation (Default 1’b0)
RW
3 PCS_TX_TP_EN 1 = Enable transmit test pattern generation
0 = Normal operation (Default 1’b0)
RW
2 PCS_RX_TP_EN 1 = Enable receive test pattern verification
0 = Normal operation (Default 1’b0)
RW
1 PCS_TP_SEL 1 = Square wave test pattern
0 = Pseudo random test pattern (Default 1’b0)
RW
0 PCS_DP_SEL 1 = 0’S data pattern
0 = LF data pattern (Default 1’b0)
RW

Table 5-145 PCS_TP_ERR_COUNT

Device Address: 0x03 Register Address: 0x002B Default: 0x0000
Bit Name Description Access
15:0 PCS_TP_ERR_COUNT[15:0] Test pattern error counter. This counter reflects number of errors occurred during the test pattern mode selected through PCS_TP_CONTROL. In PRBS31 test pattern verification mode, counter value indicates the number of received bytes that have 1 or more bit errors. COR

Table 5-146 PCS_VS_CONTROL

Device Address: 0x03 Register Address: 0x8000 Default: 0x00B0
Bit Name Description Access
7:4 PCS_SQWAVE_N Sets number of repeating 0’s followed by repeating 1’s during square wave test pattern generation mode (Default 4’1011) RW
3 RESERVED For TI use only (Default 1’b0) RW
2 PCS_RX_DEC_CTRL_CHAR PCS RX Decode control character selection. Determines what control characters are passed
0 = A/K/R control characters are changed to Idles. Reserved characters passed through (Default 1’b0)
1 = A/K/R control characters are passed through as is RW
RW
1 PCS_DESCR_DISABLE De-scrambler control in 10GKR RX PCS
1 = Disable descrambler
0 = Enable descrambler (Default 1’b0)
RW
0 PCS_SCR_DISABLE Scrambler control in 10GKR TX PCS
1 = Disable scrambler
0 = Enable scrambler (Default 1’b0)
RW

Table 5-147 PCS_VS_STATUS

Device Address: 0x03 Register Address: 0x8010 Default: 0x00FD
Bit Name Description Access
13 UNCORR_ERR_STATUS 1 = Uncorrectable block error found RO/LH
12 CORR_ERR_STATUS 1 = Correctable block error found RO/LH
8 PCS_TP_ERR PCS test pattern verification status PCS_SCR_DISABLE
1 = Error occurred during pseudo random test pattern verification
Number of errors can be checked by reading PCS_TP_ERR_COUNT (3.43) register
RO/LH
7:0 RESERVED For TI use only. COR

5.6.1.4 Auto-Negotiation Registers

The registers below can be accessed only in Clause 45 mode and with device address field set to 0x07 (DA[4:0] = 5’b00111)

Table 5-148 AN_CONTROL

Device Address: 0x07 Register Address: 0x0000 Default: 0x3000
Bit Name Description Access
15 AN_RESET 1 = Resets Auto Negotiation
0 = Normal operation (Default 1’b0)
RW/SC
13 RESERVED For TI use only (Default 1’b1) RW
12 AN_ENABLE 1 = Enable Auto Negotiation (Default 1’b1)
0 = Disable Auto Negotiation
RW
9 AN_RESTART 1 = Restart Auto Negotiation
0 = Normal operation (Default 1’b0)
If set, a read of this register is required to clear AN_RESTART bit.
RW/SC(1)
(1) If set, a read of register 7.0 is required to clear AN_RESTART bit.

Table 5-149 AN_STATUS

Device Address: 0x07 Register Address: 0x0001 Default: 0x0088
Bit Name Description Access
9 AN_PAR_DET_FAULT 1 = Fault has been detected via parallel detection function
0 = Fault has not been detected via parallel detection function
RO/LH
7 AN_EXP_NP_STATUS 1 = Extended next page is used
0 = Extended next page is not allowed
RO
6 AN_PAGE_RCVD 1 = A page has been received
0 = A page has not been received
RO/LH
5 AN_COMPLETE 1 = Auto Negotiation process is completed
0 = Auto Negotiation process not completed
RO
4 REMOTE_FAULT Always reads 0. Fault condition status can be read at 7.1.9 and 7.1.2. RO
3 AN_ABILITY Always reads 1.
1 = Device is able to perform Auto Negotiation
0 = Device not able to perform Auto Negotiation
RO
2 LINK_STATUS 1 = Link is up
0 = Link is down
RO/LL
0 AN_LP_ABILITY 1 = LP is able to perform Auto Negotiation
0 = LP not able to perform Auto Negotiation
RO

Table 5-150 AN_DEV_PACKAGE

Device Address: 0x07 Register Address: 0x0005 Default: 0x0080
Bit Name Description Access
7 AN_PRESENT Always reads 1
1 = Auto Negotiation present in the package
0 = Auto Negotiation not present in the package
RO

Table 5-151 AN_ADVERTISEMENT_1

Device Address: 0x07 Register Address: 0x0010 Default: 0x1001
Bit Name Description Access
15 AN_NEXT_PAGE NP bit (D15) in base link codeword
1 = Next page available
0 = Next page not available (Default 1’b0)
RW
14 AN_ACKNOWLEDGE Acknowledge bit (D14) in base link codeword. Always reads 0. RO
13 AN_REMOTE_FAULT RF bit (D13) in base link codeword
1 = Sets RF bit to 1
0 = Normal operation (Default 1’b0)
RW
12:10 AN_CAPABILITY[2:0] Value to be set in D12:D10 bits of the base link codeword. Consists of abilities like PAUSE, ASM_DIR (Default 3’b100) RW
9:5 AN_ECHO_NONCE[4:0] Value to be set in D9:D5 bits of the base link codeword. Consists of Echo nonce value. Transmitted in base page only until local device and link Partner have exchanged unique Nonce values, at which time transmitted Echoed Nonce will change to Link Partner's Nonce value. Read value always reflects the value written, not the actual Echoed Nonce. (Default 5’b00000) RW
4:0 AN_SELECTOR[4:0] Value to be set in D4:D0 bits of the base link codeword. Consists of selector field value (Default 5’b00001) RW

Table 5-152 AN_ADVERTISEMENT_2

Device Address: 0x07 Register Address: 0x0011 Default: 0x0080
Bit Name Description Access
15:8 AN_ABILITY[10:3] Value to be set in D31:D24 bits of the base link codeword. Consists of technology ability field bits [10:3] (Default 9’b000000000) RW
7 AN_ABILITY[2] Value to be set in D23 bits of the base link codeword. Consists of technology ability field bits [2]. When set, indicates device supports 10GBASE-KR (Default 1’b1) RW
6 AN_ABILITY[1] Value to be set in D22 bits of the base link codeword. Consists of technology ability field bits [1]. Always set to 0 (Default 1’b0) RW
5 AN_ABILITY[0] Value to be set in D21 bits of the base link codeword. Consists of technology ability field bit [0]. When set, indicates device supports 1000BASE-KX (Default 1’b0) RW
4:0 AN_TRANS_NONCE_ FIELD[4:0] Not used. Transmitted Nonce field is generated by hardware random number generator. Read value always reflects value written, not the actual Transmitted Nonce (Default 5’b00000) RW

Table 5-153 AN_ADVERTISEMENT_3

Device Address: 0x07 Register Address: 0x0012 Default: 0x4000
Bit Name Description Access
15 AN_FEC_REQUESTED Value to be set in D47 bits of the base link codeword. When set, indicates a request to enable FEC on the link (Default 1’b0) RW
14 AN_FEC_ABILITY Value to be set in D46 bits of the base link codeword. When set, indicates 10GBASE-KR has FEC ability (Default 1’b1)
13:0 AN_ABILITY[24:11] Value to be set in D45:D32 bits of the base link codeword. Consists of technology ability field bits [24:11] (Default 14’b00000000000000)

Table 5-154 AN_LP_ADVERTISEMENT_1(1)

Device Address: 0x07 Register Address: 0x0013 Default: 0x0001
Bit Name Description Access
15 AN_LP_NEXT_PAGE NP bit (D15) in link partner base page
1 = Next page available in link partner
0 = Next page not available in link partner
RO
14 AN_LP_ACKNOWLEDGE Acknowledge bit (D14) in link partner base page. RO
13 AN_LP_REMOTE_FAULT RF bit (D13) in link partner base page
1 = Remote fault detected in link partner
0 = Remote fault not detected in link partner
RO
12:10 AN_ LP_CAPABILITY D12:D10 bits of the link partner base page. Consists of abilities like PAUSE, ASM_DIR RO
9:5 AN_ LP_ECHO_NONCE D9:D5 bits of the link partner base page. Consists of Echo nonce value RO
4:0 AN_LP_SELECTOR[4:0] D4:D0 bits of the link partner base page. Consists of selector field value Always reads 5’b00001 RO
(1) To get accurate AN_LP_ADVERTISEMENT read value, Register 7.19 should be read first before reading 7.20 and 7.21

Table 5-155 AN_LP_ADVERTISEMENT_2

Device Address: 0x07 Register Address: 0x0014 Default: 0x0000
Bit Name Description Access
15:8 AN_ LP_ABILITY[10:3] D31:D24 bits of the link partner base page. Consists of technology ability field bits [10:3] RO
7 AN_LP_ABILITY[2] D23 bits of the link partner base page. Consists of technology ability field bits [2]. When high, indicates link partner supports 10GBASE-KR
6 AN_LP_ABILITY[1] D22 bits of the link partner base page. Consists of technology ability field bits [1].
5 AN_LP_ABILITY[0] D21 bits of the link partner base page. Consists of technology ability field bit [0]. When high, indicates link partner supports 1000BASE-KX
4:0 AN_LP_TRANS_NONCE_ FIELD D20:D16 bits of the link partner base page. Consists of transmitted nonce value

Table 5-156 AN_LP_ADVERTISEMENT_3

Device Address: 0x07 Register Address: 0x0015 Default: 0x0000
Bit Name Description Access
15 AN_LP_FEC_REQUESTED D47 bits of the link partner base page. When high, indicates link partner request to enable FEC on the link RO
14 AN_LP_FEC_ABILITY D46 bits of the link partner base page. When high, indicates link partner has FEC ability
13:0 AN_LP_ABILITY[24:11] D45:D32 bits of the link partner base page. Consists of link partner technology ability field bits [24:11]

Table 5-157 AN_XNP_TRANSMIT_1

Device Address: 0x07 Register Address: 0x0016 Default: 0x2000
Bit Name Description Access
15 AN_XNP_NEXT_PAGE NP bit (D15) in next page code word
1 = Next page available
0 = Next page not available (Default 1’b0)
RW
14 RESERVED Always reads 0. RO
13 AN_MP Message page bit (D13) in next page code word
1 = Sets MP bit to 1 indicating next page is a message page (Default 1’b1)
0 = Sets MP bit to 0 indicating next page is unformatted next page
RW
12 AN_ACKNOWLEDGE_2 Value to be set in D12 bit of the next page code word. When set, indicates device is able to act on the information defined in the message (Default 1’b0) RW
11 AN_TOGGLE Not used. Toggle value is generated by hardware. Read value always reflects value written, not the actual Toggle field (Default 1’b0) RW
10:0 AN_CODE_FIELD Value to be set in D10:D0 bits of the next page code word. Consists of Message/Unformatted code field value (Default 11’b00000000000) RW

Table 5-158 AN_XNP_TRANSMIT_2

Device Address: 0x07 Register Address: 0x0017 Default: 0x0000
Bit Name Description Access
15:0 AN_MSG_CODE_1 Value to be set in D31:D16 bits of the next page code word. Consists of Message/Unformatted code field value (Default 16’b0000000000000000) RW

Table 5-159 AN_XNP_TRANSMIT_3

Device Address: 0x07 Register Address: 0x0018 Default: 0x0000
Bit Name Description Access
15:0 AN_MSG_CODE_2 Value to be set in D47:D32 bits of the next page code word. Consists of Message/Unformatted code field value (Default 16’b0000000000000000) RW

Table 5-160 AN_LP_XNP_ABILITY_1(1)

Device Address: 0x07 Register Address: 0x0019 Default: 0x0000
Bit Name Description Access
15 AN_LP_XNP_NEXT_PAGE NP bit (D15) in next page code word
1 = Next page available
0 = Next page not available (Default 1’b0)
RO
14 AN_LP_XNP_ACKNOWLEDGE Value in D14 bit of the next page code word. When set, indicates device is able to act on the information defined in the message (Default 1’b0) RO
13 AN_LP_MP Message page bit (D13) in next page code word
1 = Sets MP bit to 1 indicating next page is a message page
0 = Sets MP bit to 0 indicating next page is unformatted next page (Default 1’b0)
RO
12 AN_LP_ACKNOWLEDGE_2 Value in D12 bit of the next page code word. When set, indicates device is able to act on the information defined in the message (Default 1’b0) RO
11 AN_LP_TOGGLE Value of D11 bit of the next page code word. Consists of Toggle field value(Default 1’b0) RO
10:0 AN_ LP_CODE_FIELD Value in D10:D0 bits of the next page code word. Consists of Message/Unformatted code field value (Default 11’b00000000000) RO
(1) To get accurate AN_LP_XNP_ABILITYT read value, Register 7.25 should be read first before reading 7.26 and 7.27

Table 5-161 AN_LP_XNP_ABILITY_2

Device Address: 0x07 Register Address: 0x001A Default: 0x0000
Bit Name Description Access
15:0 AN_LP_MSG_CODE_1 Value to be set in D31:D16 bits of the next page code word. Consists of Message/Unformatted code field value (Default 16’b0000000000000000) RO

Table 5-162 AN_LP_XNP_ABILITY_3

Device Address: 0x07 Register Address: 0x001B Default: 0x0000
Bit Name Description Access
15:0 AN_LP_MSG_CODE_2 Value to be set in D47:D32 bits of the next page code word. Consists of Message/Unformatted code field value (Default 16’b0000000000000000) RO

Table 5-163 AN_BP_STATUS

Device Address: 0x07 Register Address: 0x0030 Default: 0x0001
Bit Name Description Access
4 AN_10G_KR_FEC 1 = PMA/PMD is negotiated to perform 10GBASE-KR FEC RO
3 AN_10G_KR 1 = PMA/PMD is negotiated to perform 10GBASE-KR
1 AN_1G_KX 1 = PMA/PMD is negotiated to perform 1000BASE-KX
0 AN_BP_AN_ABILITY Always reads 1.
1 = Indicates 1000BASE-KX, 10GBASE-KR is implemented

Table 5-164 AN_VS_CONTROL

Device Address: 0x03 Register Address: 0x0023 Default: 0x0000
Bit Name Description Access
7.32768.0 RESERVED For TI use only. (Default 1’b0) RW

5.6.2 1G-KX Programmers Reference

5.6.2.1 Vendor Specific Device Registers

The registers below can be accessed directly through Clause 22 and Clause 45. In Clause 45 mode, these registers can be accessed by setting device address field to 0x1E (DA[4:0] = 5’b11110). In Clause 22 mode, these registers can be accessed by setting 5 bit register address field to same value as 5 LSB bits of Register Address field specified for each register. For example, 16 bit register address 0x001C in clause 45 mode can be accessed by setting register address field to 5’h1C in clause 22 mode.

Table 5-165 GLOBAL_CONTROL_1(1)

Device Address: 0x1E Register Address: 0x0000 Default: 0x0020
Bit Name Description Access
15 GLOBAL_RESET Global reset.
0 = Normal operation (Default 1’b0)
1 = Resets TX and RX data path including MDIO registers. Equivalent to asserting RESET_N.
RW
SC(2)
11 GLOBAL_WRITE Global write enable.
0 = Control settings are specific to channel addressed (Default 1’b0)
1 = Control settings in channel specific registers are applied to all 4 channels regardless of channel addressed
RW
5:0 PRBS_PASS_OVERLAY[5:0] PRBS_PASS pin status selection. Applicable only when PRBS test pattern verification is enabled on HS side or LS side. PRBS_PASS pin reflects PRBS verification status on selected Channel HS/LS side 1xx000 = PRBS_PASS reflects combined status of Channel A/B/C/D HS serdes PRBS verification. If PRBS verification fails on any channel HS serdes, PRBS_PASS will be asserted low. (Default 6’b100000)
000000 = Status from Channel A HS Serdes side
000100 = Status from Channel A LS Serdes side Lane 0
001000 = Status from Channel B HS Serdes side
001100 = Status from Channel B LS Serdes side Lane 0
010000 = Status from Channel C HS Serdes side
010100 = Status from Channel C LS Serdes side Lane 0
011000 = Status from Channel D HS Serdes side
011100 = Status from Channel D LS Serdes side Lane 0
Rest = NA
RW
(1) This global register is channel independent.
(2) After reset bit is set to one, it automatically sets itself back to zero on the next MDC clock cycle.

Table 5-166 CHANNEL_CONTROL_1

Device Address: 0x1E Register Address: 0x0001 Default: 0x0B88
Bit Name Description Access
15 POWERDOWN Setting this bit high powers down entire data path with exception that MDIO interface stays active.
0 = Normal operation (Default 1’b0)
1 = Power Down mode is enabled.
RW
14 HSRX_CLKOUT_POWERDOWN 0 = Normal operation (Default 1’b0)
1 = Enable HSRXx_CLKOUTP/N Power Down
RW
11 SW_PCS_SEL Applicable in Clause 45 mode only. Valid only when MODE_SEL pin is 0, AN_ENABLE (7.0.12) is 0 and SW_DEV_MODE_SEL (30.1.10) is 0.
1 = NA (Default 1’b1)
0 = Set device to 1G-KX mode
RW
10 SW_DEV_MODE_SEL Valid only when MODE_SEL pin is 0
1 = NA
0 = In clause 45 mode, device mode is set using Auto negotiation. In clause 22 mode, device set to 1G-KX mode(Default 1’b0)
RW
7:4 HSRX_CLKOUT_DIV[3:0] Output clock divide setting. This value is used to divide selected clock (Selected using HSRX_CLKOUT_SEL) before giving it out onto respective channel HSRXx_CLKOUTP/N.
0000 = Divide by 1
0001 = RESERVED
0010 = RESERVED
0011 = RESERVED
0100 = Divide by 2
0101 = RESERVED
0110 = RESERVED
0111 = RESERVED
1000 = Divide by 4 (Default 4’b1000)
1001 = Divide by 8
1010 = Divide by 16
1011 = RESERVED
1100 = Divide by 5
1101 = Divide by 10
1110 = Divide by 20
1111 = Divide by 25
RW
3 HSRX_CLKOUT_ EN Output clock enable.
0 = Holds HSRXx_CLKOUTP/N output to a fixed value.
1 = Allows HSRXx_CLKOUTP/N output to toggle normally (Default 1’b1)
RW
2 HSRX_CLKOUT_SEL Output clock select. Selected Recovered clock sent out on HSRXx_CLKOUTP/N pins
0 = Selects respective Channel HSRX recovered byte clock as output clock (Default 1’b0)
1 = Selects respective Channel HSRX VCO divide by 2 clock as output clock
RW
1 REFCLK_SW_SEL Channel HS Reference clock selection. Applicable only when REFCLK_SEL pin is LOW.
0 = Selects REFCLK_0_P/N as clock reference to Channel x HS side serdes macro(Default 1’b0)
1 = Selects REFCLK_1_P/N as clock reference to Channel x HS side serdes macro
RW
0 LS_REFCLK_SEL Channel LS Reference clock selection.
0 = LS side serdes macro reference clock is same as HS side serdes reference clock (E.g. If REFCLK_0_P/N is selected as HS side serdes macro reference clock, REFCLK_0_P/N is selected as LS side serdes macro reference clock and vice versa) (Default 1’b0)
1 = Alternate reference clock is selected as clock reference to Channel x LS side serdes macro (E.g. If REFCLK_0_P/N is selected as HS side serdes macro reference clock, REFCLK_1_P/N is selected as LS side serdes macro reference clock and vice versa)
RW

Table 5-167 HS_SERDES_CONTROL_1

Device Address: 0x1E Register Address: 0x0002 Default: 0x811D
Bit Name Description Access
15:10 RESERVED For TI use only (Default 9’b100000) RW
9:8 HS_LOOP BANDWIDTH[1:0] HS Serdes PLL Loop Bandwidth settings
00 = Reserved
01 = Narrow bandwidth (Default 2’b01)
10 = Medium bandwidth
11 = Highest bandwidth.
RW
7 RESERVED For TI use only (Default 1’b0)
6 RESERVED For TI use only (Default 1’b0)
5 RESERVED For TI use only (Default 1’b0)
4 HS_ENPLL HS Serdes PLL enable control. HS Serdes PLL is automatically disabled when PD_TRXx_N is asserted LOW or when register bit 30.1.15 is set HIGH. 0 = Disables PLL in HS serdes 1 = Enables PLL in HS serdes (Default 1’b1)
3:0 HS_PLL_MULT[3:0] HS Serdes PLL multiplier setting (Default 4’b1101). Refer to Table 5-23.
This setting is automatically controlled and value set through these register bits is ignored unless REFCLK_FREQ_SEL_1 or related OVERRIDE bit is set.
See 1GKX supported rates for more information on valid PLL multiplier settings

Table 5-168 HS PLL Multiplier Control

30.2.3:0 30.2.3:0
Value PLL Multiplier factor Value PLL Multiplier factor
0000 Reserved 1000 12x
0001 Reserved 1001 12.5x
0010 4x 1010 15x
0011 5x 1011 16x
0100 6x 1100 16.5x
0101 8x 1101 20x
0110 8.25x 1110 25x
0111 10x 1111 Reserved

Table 5-169 HS_ SERDES_CONTROL_2

Device Address: 0x1E Register Address: 0x0003 Default: 0x8848
Bit Name Description Access
15:12 HS_SWING[3:0] Transmitter Output swing control for HS Serdes. (Default 4’b1000) Refer to Table 5-25. RW
11 HS_ENTX HS Serdes transmitter enable control. HS Serdes transmitter is automatically disabled when PD_TRXx_N is asserted LOW or when register bit 30.1.15 is set HIGH.
0 = Disables HS serdes transmitter
1 = Enables HS serdes transmitter (Default 1’b1)
RW
10 HS_EQHLD HSRX Equalizer hold control
0 = Normal operation (Default 1’b0)
1 = Holds equalizer and long tail correction in its current state
RW
9:8 HS_RATE_TX [1:0] HS Serdes TX rate settings. This setting is automatically controlled and value set through these register bits is ignored unless REFCLK_FREQ_SEL_1 or related OVERRIDE bit is set.
00 = Full rate (Default 2’b00)
01 = Half rate
10 = Quarter rate
11 = Eighth rate
RW
7:4 RESERVED For TI use only (Default 4’b0100) RW
3 HS_ENRX HS Serdes receiver enable control. HS Serdes receiver is automatically disabled when PD_TRXx_N is asserted LOW or when register bit 30.1.15 is set HIGH.
0 = Disables HS serdes receiver
1 = Enables HS serdes receiver (Default 1’b1)
RW
2:0 HS_RATE_RX [2:0] HS Serdes RX rate settings. This setting is automatically controlled and value set through these register bits is ignored unless REFCLK_FREQ_SEL_1 or related OVERRIDE bit is set.
000 = Full rate (Default 3’b000)
101 = Half rate
110 = Quarter rate
111 = Eighth rate
001 = Reserved
01x = Reserved
100 = Reserved
RW

Table 5-170 HSTX AC Mode Output Swing Control

Value
30.3[15:12]
AC Mode
Typical Amplitude (mVdfpp)
0000 130
0001 220
0010 300
0011 390
0100 480
0101 570
0110 660
0111 750
1000 830
1001 930
1010 1020
1011 1110
1100 1180
1101 1270
1110 1340
1111 1400

Table 5-171 HS_SERDES_CONTROL_3

Device Address: 0x1E Register Address: 0x0004 Default: 0x1400
Bit Name Description Access
15 HS_ENTRACK HSRX ADC Track mode
0 = Normal operation (Default 1’b0)
1 = Forces ADC into track mode
RW
14:12 HS_EQPRE[2:0] Serdes Rx precursor equalizer selection
000 = 1/9 cursor amplitude
001 = 3/9 cursor amplitude (Default 3’b001)
010 = 5/9 cursor amplitude
011 = 7/9 cursor amplitude
100 = 9/9 cursor amplitude
101 = 11/9 cursor amplitude
110 = 13/9 cursor amplitude
111 = Disable
RW
11:10 HS_CDRFMULT[1:0] Clock data recovery algorithm frequency multiplication selection
00 = First order. Frequency offset thracking disabled
01 = Second order. 1x mode
10 = Second order. 2x mode (Default 2’b10)
11 = Reserved
RW
9:8 HS_CDRTHR[1:0] Clock data recovery algorithm frequency threshold selection
00 = Four vote threshold (Default 2'b00)
01 = Eight vote threshold
10 = Sixteen vote threshold
11 = Thirty two vote threshold
RW
7 RESERVED For TI use only (Default 1’b0) RW
6 HS_PEAK_DISABLE HS Serdes PEAK_DISABLE control
0 = Normal operation (Default 1’b0)
1 = Disables high frequency peaking. Suitable for <6 Gbps operation
RW
5 HS_H1CDRMODE 0 = Normal operation (Default 1’b0)
1 = Enables CDR mode suitable for short channel operation.
RW
4:0 HS_TWCRF[4:0] Cursor Reduction Factor (Default 5’b00000) Refer to Table 5-27. RW

Table 5-172 HSTX Cursor Reduction Factor Weights

30.4.4:0 30.4.4:0
Value Cursor reduction (%) Value Cursor reduction (%)
00000 0 10000 17
00001 2.5 10001 20
00010 5.0 10010 22
00011 7.5 10011 25
00100 10.0 10100 27
00101 12 10101 30
00110 15 10110 32
00111 Reserved 10111 35
01000 11000 37
01001 11001 40
01010 11010 42
01011 11011 45
01100 11100 47
01101 11101 50
01110 11110 52
01111 11111 55

Table 5-173 HS_SERDES_CONTROL_4

Device Address: 0x1E Register Address:0x0005 Default:0x2000
Bit Name Description Access
15 HS_RX_INVPAIR Receiver polarity.
0 = Normal polarity. HSRXxP considered positive data. HSRXxN considered negative data (Default 1’b0)
1 = Inverted polarity. HSRXxP considered negative data. HSRXxN considered positive data
RW
14 HS_TX_INVPAIR Transmitter polarity.
0 = Normal polarity. HSTXxP considered positive data and HSTXxN considered negative data (Default 1’b0)
1 = Inverted polarity. HSTXxP considered negative data and HSTXxN considered positive data
RW
13 RESERVED For TI use only (Default 1’b1) RW
12:8 HS_TWPOST1[4:0] Adjacent post cursor1 Tap weight. Selects TAP settings for TX waveform. This setting is automatically controlled through link training and value set through this register bits is ignored unless related OVERRIDE bit is set.
(Default 5’b00000 ) Refer Table 5-29.
RW
7:4 HS_TWPRE[3:0] Precursor Tap weight. Selects TAP settings for TX waveform. This setting is automatically controlled through link training and value set through this register bits is ignored unless related OVERRIDE bit is set.
(Default 4’b0000) Refer Table 5-31.
RW
3:0 HS_TWPOST2[3:0] Adjacent post cursor2 Tap weight. Selects TAP settings for TX waveform. This setting is automatically controlled through link training and value set through this register bits is ignored unless related OVERRIDE bit is set.(Default 4’b0000) Refer Table 5-30. RW

Table 5-174 HSTX Post-cursor1 Transmit Tap Weights

30.5.12:8 30.5.12:8
Value Tap weight (%) Value Tap weight (%)
00000 0 10000 0
00001 +2.5 10001 –2.5
00010 +5.0 10010 –5.0
00011 +7.5 10011 –7.5
00100 +10.0 10100 –10.0
00101 +12.5 10101 –12.5
00110 +15.0 10110 –15.0
00111 +17.5 10111 –17.5
01000 +20.0 11000 –20.0
01001 +22.5 11001 –22.5
01010 +25.0 11010 –25.0
01011 +27.5 11011 –27.5
01100 +30.0 11100 –30.0
01101 +32.5 11101 –32.5
01110 +35.0 11110 –35.0
01111 +37.5 11111 -37.5

Table 5-175 HSTX Post-cursor2 Transmit Tap Weights

30.5.3:0 30.5.3:0
Value Tap weight (%) Value Tap weight (%)
0000 0 1000 0
0001 +2.5 1001 –2.5
0010 +5.0 1010 –5.0
0011 +7.5 1011 –7.5
0100 +10.0 1100 –10.0
0101 +12.5 1101 –12.5
0110 +15.0 1110 –15.0
0111 +17.5 1111 –17.5

Table 5-176 HSTX Pre-cursor Transmit Tap Weights

30.5.7:4 30.5.7:4
Value Tap weight (%) Value Tap weight (%)
0000 0 1000 0
0001 +2.5 1001 –2.5
0010 +5.0 1010 –5.0
0011 +7.5 1011 –7.5
0100 +10.0 1100 –10.0
0101 +12.5 1101 –12.5
0110 +15.0 1110 –15.0
0111 +17.5 1111 –17.5

Table 5-177 LS_SERDES_CONTROL_1

Device Address: 0x1E Register Address:0x0006 Default:0xF115
Bit Name Description Access
15:12 LS_LN_CFG_EN[3:0] Configuration control for LS Serdes Lane settings (Default 4’b1111)
[3] corresponds to LN3, [2] corresponds to LN2
[1] corresponds to LN1, [0] corresponds to LN0
0 = Writes to LS_SERDES_CONTROL_2 and LS_SERDES_CONTROL_3 and LS_CH_CONTROL_1 control registers do not affect respective LS Serdes lane
1 = Writes to LS_SERDES_CONTROL_2 and LS_SERDES_CONTROL_3 and LS_CH_CONTROL_1 control registers affect respective LS Serdes lane
For example, if subsequent writes to LS_SERDES_CONTROL_2 and LS_SERDES_CONTROL_3 and LS_CH_CONTROL_1 registers need to affect the settings in Lanes 0 and 1, LS_LN_CFG_EN[3:0] should be set to 4’b0011
Read values in LS_SERDES_CONTROL_2 and LS_SERDES_CONTROL_3 and LS_CH_CONTROL_1 reflect the settings value for Lane selected through LS_LN_CFG_EN[3:0].
To read Lane 0 settings, LS_LN_CFG_EN[3:0] should be set to 4’b0001
To read Lane 1 settings, LS_LN_CFG_EN[3:0] should be set to 4’b0010
To read Lane 2 settings, LS_LN_CFG_EN[3:0] should be set to 4’b0100
To read Lane 3 settings, LS_LN_CFG_EN[3:0] should be set to 4’b1000
Read values of LS_SERDES_CONTROL_2 and LS_SERDES_CONTROL_3 and LS_CH_CONTROL_1 registers are not valid for any other LS_LN_CFG_EN[3:0] combination
RW
11:10 RESERVED For TI use only (Default 2’b00)
9:8 LS_LOOP_BANDWIDTH[1:0] LS Serdes PLL Loop Bandwidth settings
00 = Reserved
01 = Applicable when external JC_PLL is NOT used (Default 2’b01)
10 = Applicable when external JC_PLL is used
11 = Reserved
7:5 RESERVED For TI use only (Default 3’b000)
4 LS_ENPLL LS Serdes PLL enable control. LS Serdes PLL is automatically disabled when PD_TRXx_N is asserted LOW or when register bit 30.1.15 is set HIGH.
0 = Disables PLL in LS serdes
1 = Enables PLL in LS serdes (Default 1’b1)
3:0 LS_MPY[3:0] LS Serdes PLL multiplier setting (Default 4’b0101). This setting is automatically controlled and value set through these register bits is ignored unless REFCLK_FREQ_SEL_1 or related OVERRIDE bit is set.
Refer to Table 5-178.
Refer 10GKR supported rates for valid PLL Multiplier values.

Table 5-178 LS PLL Multiplier Control

30.6.3:0 30.6.3:0
Value PLL Multiplier factor Value PLL Multiplier factor
0000 4x 1000 15x
0001 5x 1001 20x
0010 6x 1010 25x
0011 Reserved 1011 Reserved
0100 8x 1100 Reserved
0101 10x 1101 50x
0110 12x 1110 65x
0111 12.5x 1111 Reserved

Table 5-179 LS_ SERDES_CONTROL_2

Device Address: 0x1E Register Address:0x0007 Default:0xDC04
Bit Name Description Access
15 RESERVED For TI use only. (Default 1’b1) RW
14:12 LS_SWING[2:0] Output swing control on LS Serdes side. (Default 3’b101)
Refer to Table 5-180.
RW
11 LS_LOS LS Serdes LOS detector control
0 = Disable Loss of signal detection on LS serdes lane inputs
1 = Enable Loss of signal detection on LS serdes lane inputs (Default 1’b1)
RW
10 LS_TX_ENRX LS Serdes enable control on the transmit channel. LS Serdes per lane on transmitter channel is automatically disabled when PD_TRXx_N is asserted LOW or when register bit 30.1.15 is set HIGH.
0 = Disables LS serdes lane
1 = Enables LS serdes lane (Default 1’b1)
RW
9:8 LS_TX_RATE [1:0] LS Serdes lane rate settings on transmit channel. This setting is automatically controlled and value set through this register bits is ignored unless REFCLK_FREQ_SEL_1 or related OVERRIDE bit is set.
00 = Full rate (Default 2’b00)
01 = Half rate
10 = Quarter rate
11 = Reserved
RW
7:4 LS_DE[3:0] LS Serdes De-emphasis settings. (Default 4’b0000)
Refer to Table 5-181.
RW
3 RESERVED For TI use only. RW
2 LS_RX_ENTX LS Serdes lane enable control on receive channel. LS Serdes per lane on receiver channel is automatically disabled when PD_TRXx_N is asserted LOW or when register bit 30.1.15 is set HIGH.
0 = Disables LS serdes lane
1 = Enables LS serdes lane (Default 1’b1)
RW
1:0 LS_RX_RATE [1:0] LS Serdes lane rate settings on receive channel. This setting is automatically controlled and value set through this register bits is ignored unless REFCLK_FREQ_SEL_1 or related OVERRIDE bit is set.
00 = Full rate (Default 2’b00)
01 = Half rate
10 = Quarter rate
11 = Reserved
RW

Table 5-180 LSRX Output AC Mode Output Swing Control

VALUE
30.7.14:12
AC MODE
Typical Amplitude (mVdfpp)
000 190
001 380
010 560
011 710
100 850
101 950
110 1010
111 1050

Table 5-181 LSRX Output De-emphasis

30.7.7:4 30.7.7:4
Value Amplitude reduction Value Amplitude reduction
(%) dB (%) dB
0000 0 0 1000 38.08 –4.16
0001 4.76 –0.42 1001 42.85 –4.86
0010 9.52 –0.87 1010 47.61 –5.61
0011 14.28 –1.34 1011 52.38 –6.44
0100 19.04 –1.83 1100 57.14 –7.35
0101 23.8 –2.36 1101 61.9 –8.38
0110 28.56 –2.92 1110 66.66 –9.54
0111 33.32 –3.52 1111 71.42 –10.87

Table 5-182 LS_SERDES_CONTROL_3

Device Address: 0x1E Register Address:0x0008 Default:0x000D
Bit Name Description Access
15 LS_RX_INVPAIR LS Serdes lane outputs polarity on the receive channel. (x = Channel A or B or C or D, y = Lane 0 or 1 or 2 or 3)
0 = Normal polarity. OUTxyP considered positive data. OUTxyN considered negative data (Default 1’b0)
1 = Inverted polarity. OUTxyP considered negative data. OUTxyN considered positive data
RW
14 LS_TX_INVPAIR LS Serdes lane inputs polarity on the transmit channel. (x = Channel A or B or C or D, y = Lane 0 or 1 or 2 or 3)
0 = Normal polarity. INxyP considered positive data and INxyN considered negative data (Default 1’b0)
1 = Inverted polarity. INxyP considered negative data and INxyP considered positive data
RW
13:12 RESERVED For TI use only (Default 2’b00) RW
11:8 LS_EQ[3:0] LS Serdes Equalization control (Default 4’b0000). Table 5-38. RW
7:0 RESERVED For TI use only (Default 8’b00001101) RW

Table 5-183 LSEQ Serdes Equalization

30.8.11:8 30.8.11:8
Value Low Freq Gain Zero Freq Value Low Freq Gain Zero Freq
0000 Maximum 1000 Adaptive 365 MHz
0001 Adaptive 1001 275 MHz
0010 Reserved 1010 195 MHz
0011 1011 140 MHz
0100 1100 105 MHz
0101 1101 75 MHz
0110 1110 55 MHz
0111 1111 50 MHz

Table 5-184 HS_OVERLAY_CONTROL

Device Address: 0x1E Register Address:0x0009 Default:0x0380
Bit Name Description Access
11:8 RESERVED For TI use only. (Default 4’b0011) RW
5 HS_CH_SYNC_OVERLAY 0 = LOSx pin does not reflect receive channel loss of block lock (Default 1’b0)
1 = Allows channel loss of block lock to be reflected on LOSx pin
RW
4 HS_INVALID_CODE_OVERLAY 0 = LOSx pin does not reflect receive channel invalid code word error (Default 1’b0)
1 = Allows invalid code word error to be reflected on LOSx pin
RW
3 HS_AGCLOCK_OVERLAY 0 = LOSx pin does not reflect HS Serdes AGC unlock status (Default 1’b0)
1 = Allows HS Serdes AGC unlock status to be reflected on LOSx pin
RW
2 HS_AZDONE_OVERLAY 0 = LOSx pin does not reflect HS Serdes auto zero calibration not done status (Default 1’b0)
1 = Allows auto zero calibration not done status to be reflected on LOSx pin
RW
1 HS_PLL_LOCK_OVERLAY 0 = LOSx pin does not reflect loss of HS Serdes PLL lock status (Default 1’b0)
1 = Allows HS Serdes loss of PLL lock status to be reflected on LOSx pin
RW
0 HS_LOS_OVERLAY 0 = LOSx pin does not reflect HS Serdes Loss of signal condition (Default 1’b0)
1 = Allows HS Serdes Loss of signal condition to be reflected on LOSx pin
RW

Table 5-185 LS_OVERLAY_CONTROL

Device Address: 0x1E Register Address:0x000A Default:0x4000
Bit Name Description Access
12 LS_PLL_LOCK_OVERLAY 0 = LOSx pin does not reflect loss of LS SERDES PLL lock status (Default 1’b0)
1 = Allows LS SERDES loss of PLL lock status to be reflected on LOSx pin
RW
8 LS_CH_SYNC_OVERLAY_LN[0] 0 = LOSx pin does not reflect LS Serdes lane loss of synchronization condition (Default 1’b0)
1 = Allows LS serdes lane loss of synchronization condition to be reflected on LOSx pin
RW
4 LS_INVALID_CODE_OVERLAY_LN[0] 0 = LOSx pin does not reflect LS Serdes lane invalid code condition (Default 1’b0)
1 = Allows LS serdes lane invalid code condition to be reflected on LOSx pin
RW
0 LS_LOS_OVERLAY_LN[0] 0 = LOSx pin does not reflect LS Serdes lane Loss of signal condition (Default 1’b0)
1 = Allows LS serdes lane Loss of signal condition to be reflected on LOSx pin
RW

Table 5-186 LOOPBACK_TP_CONTROL

Device Address: 0x1E Register Address:0x000B Default:0x0F30
Bit Name Description Access
15:14 RESERVED For TI use only. (Default 2’b00) RW
13 HS_TP_GEN_EN 0 = Normal operation (Default 1’b0)
1 = Activates test pattern generation selected by bits 30.11.10:8
RW
12 HS_TP_VERIFY_EN 0 = Normal operation (Default 1’b0)
1 = Activates test pattern verification selected by bits 30.11.10:8
RW
11 LS_TEST_PATT_SEL[2] See selection in 30.11.5:4 RW
10:8 HS_TEST_PATT_SEL[2:0] Test Pattern Selection. Refer Test pattern procedures section for more information.
000 = High Frequency Test Pattern (Generation only)
001 = Low Frequency Test Pattern (Generation only)
010 = Mixed Frequency Test Pattern (Generation only)
011 = CRPAT Long (Requires setting LS_TP_VERIFY_EN to 1'b1 and setting LS_TEST_PATT_SEL[2:0]to 3’b011 or 3’b100)
100 = CRPAT Short (Requires setting LS_TP_VERIFY_EN to 1'b1 and setting LS_TEST_PATT_SEL[2:0]to 3’b011 or 3’b100)
101 = 27 - 1 PRBS pattern
110 = 223 - 1 PRBS pattern
111 = 231 - 1 PRBS pattern(Default 3’b111)
Errors can be checked by reading HS_ERROR_COUNT register
RW
7 LS_TP_GEN_EN 0 = Normal operation (Default 1’b0)
1 = Activates test pattern generation selected by bits {30.11.11, 30.11.5:4} on the LS side
RW
6 LS_TP_VERIFY_EN 0 = Normal operation (Default 1’b0)
1 = Activates PRBS/CRPAT test pattern verification selected by bits {30.11.11, 30.11.5:4} on the LS side
RW
5:4 LS_TEST_PATT_SEL[1:0] LS Test Pattern Selection LS_TEST_PATT_SEL[2:0]. Refer Test pattern procedures section for more information. LS_TEST_PATT_SEL[2] is 30.11.11
000 = High Frequency Test Pattern (Generation only)
001 = Low Frequency Test Pattern (Generation only)
010 = Mixed Frequency Test Pattern (Generation only)
011 = CRPAT Long
100 = CRPAT Short
101 = 27 - 1 PRBS pattern
110 = 223 - 1 PRBS pattern
111 = 231 - 1 PRBS pattern(Default 3’b111)
RW
3 DEEP_REMOTE_LPBK 0 = Normal functional mode (Default 1’b0)
1 = Enable deep remote loopback mode
RW
2 SHALLOW_REMOTE_LPBK 0 = Normal functional mode (Default 1’b0)
1 = Enable shallow remote loopback mode and serial retime mode
RW
1 DEEP_LOCAL_LPBK 0 = Normal functional mode (Default 1’b0)
1 = Enable deep local loopback mode
RW
0 SHALLOW_LOCAL_LPBK 0 = Normal functional mode (Default 1’b0)
1 = Enable shallow local loopback mode
RW

Table 5-187 LS_CONFIG_CONTROL

Device Address: 0x1E Register Address: 0x000C Default: 0x03F0
Bit Name Description Access
13:12 LS_STATUS_CFG[1:0] Selects selected lane status to be reflected in LS_STATUS_1 register 0x15
00 = Lane 0 (Default 2’b00)
01 = NA
1x = NA
RW

Table 5-188 RESET_CONTROL

Device Address: 0x1E Register Address: 0x000E Default: 0x0000
Bit Name Description Access
3 DATAPATH_RESET Channel datapath reset control. Required once the desired functional mode is configured.
0 = Normal operation. (Default 1’b0)
1 = Resets channel logic excluding MDIO registers. (Resets both Tx and Rx datapath)
RW
SW(1)
(1) After reset bit is set to one, it automatically sets itself back to zero on the next MDC clock cycle.

Table 5-189 CHANNEL_STATUS_1

Device Address: 0x1E Register Address: 0x000F Default: 0x0000
Bit Name Description Access
15 HS_TP_STATUS Test Pattern status for CRPAT test patterns on HS side.
1 = Alignment has achieved and correct pattern has been received.
Any bit errors are reflected in HS_ERROR_COUNTER register (0x10)
0 = Alignment has not been determined
RO
14 LS_TP_STATUS Test Pattern status for CRPAT test patterns on LS side.
1 = Lane alignment is achieved on the LS side
0 = Lane alignment is not achieved on the LS side RO
RO
13 HS_LOS Loss of Signal Indicator.
When high, indicates that a loss of signal condition is detected on HS serial receive inputs RO/LH
RO/LH
12 HS_AZ_DONE Auto zero complete indicator.
When high, indicates auto zero calibration is complete RO/LL
RO/LL
11 HS_AGC_LOCKED Adaptive gain control loop lock indicator.
When high, indicates AGC loop is in locked state
10 HS_CHANNEL_SYNC Channel synchronization status indicator.
When high, indicates channel synchronization has achieved on HS side
9 RESERVED For TI use only RO/LH
8 HS_DECODE_INVALID Valid when decoder is enabled and during CRPAT test pattern verification.
When high, indicates decoder received an invalid code word. In functional mode, number of DECODE_INVALID errors are reflected in HS_ERROR_COUNTER register (0x10)
6 TX_FIFO_OVERFLOW When high, indicates overflow has occurred in the transmit datapath FIFO.
4 RX_FIFO_OVERFLOW When high, indicates overflow has occurred in the receive datapath FIFO.
1 LS_PLL_LOCK LS Serdes PLL lock indicator
When high, indicates LS Serdes PLL achieved lock to the selected incoming REFCLK0/1_P/N
0 HS_PLL_LOCK HS Serdes PLL lock indicator
When high, indicates HS Serdes PLL achieved lock to the selected incoming REFCLK0/1_P/N

Table 5-190 HS_ERROR_COUNTER

Device Address: 0x1E Register Address: 0x0010 Default: 0xFFFD
Bit Name Description Access
15:0 HS_ERR_COUNT[15:0] In functional mode, this counter reflects number of invalid code words received by HS decoder.
In HS test pattern verification mode , this counter reflects error count for the test pattern selected through 30.11.10:8 (CRPAT and PRBS only)
When PRBS_EN pin is set, this counter reflects error count for selected PRBS pattern. Counter value cleared to 16’h0000 when read.
COR

Table 5-191 LS_LN0_ERROR_COUNTER

Device Address: 0x1E Register Address: 0x0011 Default: 0xFFFD
Bit Name Description Access
15:0 LS_LN0_ERR_COUNT[15:0] Lane 0 Error counter
In functional mode, this counter reflects number of invalid code words received by LS decoder
In LS test pattern verification mode , this counter reflects error count for the test pattern selected through {30.11.11,30.11.5:4} (CRPAT and PRBS only) Counter value cleared to 16’h0000 when read
COR

Table 5-192 LS_STATUS_1

Device Address: 0x1E Register Address: 0x0015 Default: 0x0000
Bit Name Description Access
10 LS_LOS Loss of Signal Indicator.
When high, indicates that a loss of signal condition is detected on LS serial receive inputs for selected lane. Lane can be selected through LS_STATUS_CFG[1:0] (Register 30.12)
RO/LH
8 LS_CH_SYNC_STATUS LS Channel sync status for selected lane. Lane can be selected through LS_STATUS_CFG[1:0] (Register 30.12) ROLL
3 LS_INVALID_DECODE LS Invalid decode error for selected lane. Lane can be selected through LS_STATUS_CFG[1:0] (Register 30.12). Error count for each lane can also be monitored through respective LS_LNx_ERR_COUNT registers ROLH
2:0 RESERVED For TI use only. RO

Table 5-193 TI_RESERVED_CONTROL

Device Address: 0x01 Register Address: 0x0016 Default: 0x0000
Bit Name Description Access
11:8 RESERVED For TI use only. (Default 4’b0000) RW
6:0 RESERVED For TI use only. (Default 7’b0000000)

Table 5-194 TI_RESERVED_CONTROL

Device Address: 0x1E Register Address: 0x0017 Default: 0x0000
Bit Name Description Access
15:0 RESERVED For TI use only. (Default 16’h0000) RW

Table 5-195 TI_RESERVED_STATUS

Device Address: 0x01 Register Address: 0x0023 Default: 0x0000
Bit Name Description Access
15:0 RESERVED For TI use only. RO

Table 5-196 LS_CLKOUT_CONTROL(1)

Device Address: 0x1E Register Address: 0x0019 Default: 0x0808
Bit Name Description Access
15:12 LS1_CLKOUT_DIV[3:0] LS1_CLKOUT Output clock divide setting. This value is used to divide selected clock (Selected using LS1_CLKOUT_SEL) before giving it out onto LS1_CLKOUTP/N.
0000 = Divide by 1 (Default 4’b0000)
0001 = RESERVED
0010 = RESERVED
0011 = RESERVED
0100 = Divide by 2
0101 = RESERVED
0110 = RESERVED
0111 = RESERVED
1000 = Divide by 4
1001 = Divide by 8
1010 = Divide by 16
1011 = RESERVED
1100 = Divide by 5
1101 = Divide by 10
1110 = Divide by 20
1111 = Divide by 25
RW
11 LS1_CLKOUT_ EN Output clock enable.
0 = Holds LS1_CLKOUTP/N output to a fixed value.
1 = Allows LS1_CLKOUTP/N output to toggle normally. (Default 1’b1)
RW
10:8 LS1_CLKOUT_SEL[2:0] Output clock select. Selected LS TXBCLK/RXBCLK sent out on LS1_CLKOUTP/N pins
000 = Selects Ch A LSRXBCLK0 clock as output clock (Default 3’b000)
001 = Selects Ch B LSRXBCLK0 clock as output clock
010 = Selects Ch C LSRXBCLK0 clock as output clock
011 = Selects Ch D LSRXBCLK0 clock as output clock
100 = Selects Ch A LSTXBCLK clock as output clock
101 = Selects Ch B LSTXBCLK clock as output clock
110 = Selects Ch C LSTXBCLK clock as output clock
111 = Selects Ch D LSTXBCLK clock as output clock
RW
7:4 LS0_CLKOUT_DIV[3:0] LS0_CLKOUT Output clock divide setting. This value is used to divide selected clock (Selected using LS0_CLKOUT_SEL) before giving it out onto LS0_CLKOUTP/N.
0000 = Divide by 1 (Default 4’b0000)
0001 = RESERVED
0010 = RESERVED
0011 = RESERVED
0100 = Divide by 2
0101 = RESERVED
0110 = RESERVED
0111 = RESERVED
1000 = Divide by 4
1001 = Divide by 8
1010 = Divide by 16
1011 = RESERVED
1100 = Divide by 5
1101 = Divide by 10
1110 = Divide by 20
1111 = Divide by 25
RW
3 LS0_CLKOUT_ EN Output clock enable.
0 = Holds LS0_CLKOUTP/N output to a fixed value.
1 = Allows LS0_CLKOUTP/N output to toggle normally. (Default 1’b1)
RW
2:0 LS0_CLKOUT_SEL[2:0] Output clock select. Selected LS TXBCLK/RXBCLK sent out on LS0_CLKOUTP/N pins
000 = Selects Ch A LSRXBCLK0 clock as output clock (Default 3’b000)
001 = Selects Ch B LSRXBCLK0 clock as output clock
010 = Selects Ch C LSRXBCLK0 clock as output clock
011 = Selects Ch D LSRXBCLK0 clock as output clock
100 = Selects Ch A LSTXBCLK clock as output clock
101 = Selects Ch B LSTXBCLK clock as output clock
110 = Selects Ch C LSTXBCLK clock as output clock
111 = Selects Ch D LSTXBCLK clock as output clock
RW
(1) This register is channel independent.

Table 5-197 HS_TX_CLKOUT_CONTROL(1)

Device Address: 01E Register Address: 0x001A Default: 0x0C0C
Bit Name Description Access
15:12 HSTX1_CLKOUT_DIV[3:0] HSTX1_CLKOUT Output clock divide setting. This value is used to divide selected clock (Selected using HSTX1_CLKOUT_SEL) before giving it out onto HSTX1_CLKOUTP/N.
0000 = Divide by 1 (Default 4’b0000)
0001 = RESERVED
0010 = RESERVED
0011 = RESERVED
0100 = Divide by 2
0101 = RESERVED
0110 = RESERVED
0111 = RESERVED
1000 = Divide by 4 1001 = Divide by 8
1010 = Divide by 16
1011 = RESERVED
1100 = Divide by 5 1101 = Divide by 10
1110 = Divide by 20
1111 = Divide by 25
RW
11 HSTX1_CLKOUT_ EN Output clock enable.
0 = Holds HSTX1_CLKOUTP/N output to a fixed value.
1 = Allows HSTX1_CLKOUTP/N output to toggle normally. (Default 1’b1)
RW
10 HSTX1_CLKOUT_ POWERDOWN 0 = Normal operation
1 = Enable HSTX1_CLKOUTP/N Power Down (Default 1’b1)
RW
9:8 HSTX1_CLKOUT_SEL[1:0] Output clock select. Selected HS TXBCLK sent out on HSTX1_ CLKOUTP/N pins
00 = Selects Channel A HSTXBCLK clock as output clock (Default 2’b00)
01 = Selects Channel B HSTXBCLK clock as output clock
10 = Selects Channel C HSTXBCLK clock as output clock
11 = Selects Channel D HSTXBCLK clock as output clock
RW
7:4 HSTX0_CLKOUT_DIV[3:0] HSTX0_CLKOUT Output clock divide setting. This value is used to divide selected clock (Selected using HSTX0_CLKOUT_SEL) before giving it out onto HSTX0_CLKOUTP/N.
0000 = Divide by 1 (Default 4’b0000)
0001 = RESERVED
0010 = RESERVED
0011 = RESERVED
0100 = Divide by 2
0101 = RESERVED
0110 = RESERVED
0111 = RESERVED
1000 = Divide by 4
1001 = Divide by 8
1010 = Divide by 16
1011 = RESERVED
1100 = Divide by 5
1101 = Divide by 10
1110 = Divide by 20
1111 = Divide by 25
RW
3 HSTX0_CLKOUT_ EN Output clock enable.
0 = Holds HSTX0_CLKOUTP/N output to a fixed value.
1 = Allows HSTX0_CLKOUTP/N output to toggle normally. (Default 1’b1)
RW
2 HSTX0_CLKOUT_ POWERDOWN 0 = Normal operation
1 = Enable HSTX0_CLKOUTP/N Power Down(Default 1’b1)
RW
1:0 HSTX0_CLKOUT_SEL[1:0] Output clock select. Selected HS TXBCLK sent out on HSTX0_ CLKOUTP/N pins
00 = Selects Channel A HSTXBCLK clock as output clock (Default 2’b00)
01 = Selects Channel B HSTXBCLK clock as output clock
10 = Selects Channel C HSTXBCLK clock as output clock
11 = Selects Channel D HSTXBCLK clock as output clock
RW
(1) This register is channel independent.

Table 5-198 LS_CLKOUT_PWRDWN_CONTROL

Device Address: 0x1E Register Address: 0x001B Default: 0x0063
Bit Name Description Access
6:2 RESERVED For TI use only (Default 5’b11000) RW
1 LS1_CLKOUT_POWERDOWN 0 = Normal operation
1 = Enable LS1_CLKOUTP/N Power Down (Default 1’b1)
0 LS0_CLKOUT_POWERDOWN 0 = Normal operation (Default 1’b1)
1 = Enable LS0_CLKOUTP/N Power Down (Default 1’b1)

Table 5-199 LS_CH_CONTROL_1

Device Address: 0x1E Register Address: 0x001C Default: 0x0000
Bit Name Description Access
9:8 RESERVED For TI use only (Default 2’b00) RW
3:2 RESERVED For TI use only (Default 2’b00)

Table 5-200 HS_CH_CONTROL_1

Device Address: 0x1E Register Address: 0x001C Default: 0x0000
Bit Name Description Access
13 REFCLK_FREQ_SEL_1 Input REFCLK frequency selection MSB. Applicable in 10GKR/1GKX modes only. When set, HS_PLL_MULT, LS_MPY and HS/LS TX/RX RATE settings can be set through related control bits specified in registers 30.2, 30.3, 30.6
0 = HS_PLL_MULT, LS_MPY and HS/LS TX/RX RATE are set automatically based on input REFCLK frequency as specified in REFCLK_FREQ_SEL_0(30.29.12) (Default 1’b0)
1 = Set this value if HS_PLL_MULT, LS_MPY and HS/LS TX/RX RATE values are NOT to be set automatically.
RW
12 REFCLK_FREQ_SEL_0 Input REFCLK frequency selection LSB. Applicable only when REFCLK_FREQ_SEL_1(30.29.13) is set to 0.
0 = Set this value if REFCLK frequency is 156.25 MHz (Default 1’b0)
1 = Set this value if REFCLK frequency is 312.5 MHz
11 RX_CTC_BYPASS 0 = Normal operation. (Default 1’b0)
1 = Disables RX CTC operation.
10 TX_CTC_BYPASS 0 = Normal operation. (Default 1’b0)
1 = Disables TX CTC operation.
9:8 RESERVED For TI use only (Default 2’b00)
3:2 RESERVED For TI use only (Default 2’b00)

Table 5-201 EXT_ADDRESS_CONTROL

Device Address: 0x1E Register Address: 0x001E Default: 0x0000
Bit Name Description Access
15:0 EXT_ADDR_CONTROL[15:0] Applicable in Clause 22 mode only. This register should be written with the extended register address to be written/read. Contents of address written in this register can be accessed from Reg 31 (0x001F). (Default 16’h0000) RW

Table 5-202 EXT_ADDRESS_DATA

Device Address: 0x1E Register Address: 0x001F Default: 0x0000
Bit Name Description Access
15:0 EXT_ADDR_DATA[15:0] Applicable in Clause 22 mode only. This register contains the data associated with the register address written in Register 30 (0x001E). RW

The registers below can be accessed directly through Clause 45 and indirectly through Clause 22. Contains mode specific control/status registers and implemented per channel basis.

Table 5-203 VS_SERDES_CFG_OVERRIDE_CTRl

Device Address: 0x1E Register Address: 0x8020 Default: 0x0000
Bit Name Description Access
15 LS_PLL_MULT_OVERRIDE 1 = Override PLL_MULT value going into LS Serdes with MDIO configured value(Default 1’b0) RW
14 LS_RATE_ OVERRIDE 1 = Override RATE value going into LS Serdes with MDIO configured value(Default 1’b0)
13 HS_PLL_MULT_OVERRIDE 1 = Override PLL_MULT value going into HS Serdes with MDIO configured value(Default 1’b0)
12 HS_RATE_OVERRIDE 1 = Override RATE value going into HS Serdes with MDIO configured value(Default 1’b0)
10 RESERVED NA

Table 5-204 AUTO_CLKOUT_CONTROL

Device Address: 0x1E Register Address: 0x8021 Default: 0x000f
Bit Name Description Access
7 RESERVED For TI use only (Default 1’b0) RW
6 RESERVED For TI use only (Default 1’b0) Must be set to 1.
5 RESERVED For TI use only (Default 1’b0) Must be set to 1.
4 RESERVED For TI use only (Default 1’b0)
3 RX_CLKOUT_EN_AUTO_ DISABLE This bit controls the signal which flat lines RX CLKOUT
1 = RX CLKOUT clock flat lined if HS PLL lock is lost or if HS LOS is detected (Default 1’b1)
0 = RX CLKOUT clock not flat lined if HS PLL lock is lost or if HS LOS is detected
Must be set to 1.
2 RX_CLKOUT_PWRDWN_ AUTO_DISABLE This bit controls the signal which power down RX CLKOUT output buffer
1 = RX CLKOUT output buffer powered down if HS PLL lock is lost or if HS LOS is detected (Default 1’b1)
0 = RX CLKOUT output buffer not powered down if HS PLL lock is lost or if HS LOS is detected
Must be set to 1.
1 RESERVED For TI use only (Default 1’b1) Must be set to 1.
0 RESERVED For TI use only (Default 1’b1) Must be set to 1.

Table 5-205 TI_RESERVED_CONTROL

Device Address: 0x1E Register Address: 0x8022 Default: 0x0000
Bit Name Description Access
15:0 RESERVED For TI use only (Default 16’h0000) RW

Table 5-206 TI_RESERVED_CONTROL

Device Address: 0x1E Register Address: 0x8023 Default: 0x0000
Bit Name Description Access
15:0 RESERVED For TI use only (Default 16’h0000) RW

Table 5-207 TI_RESERVED_STATUS

Device Address: 0x1E Register Address: 0x8030 Default: 0x0000
Bit Name Description Access
13:0 RESERVED For TI use only. RO

Table 5-208 TI_RESERVED_STATUS

Device Address: 0x1E Register Address: 0x8031 Default: 0x0000
Bit Name Description Access
15:0 RESERVED For TI use only RO

Table 5-209 TI_RESERVED_STATUS

Device Address: 0x1E Register Address: 0x8032 Default: 0x0000
Bit Name Description Access
11:0 RESERVED For TI use only RO

Table 5-210 TI_RESERVED_STATUS

Device Address: 0x1E Register Address: 0x8033 Default: 0x0000
Bit Name Description Access
11:0 RESERVED For TI use only RO

Table 5-211 TI_RESERVED_STATUS

Device Address: 0x1E Register Address: 0x8034 Default: 0x0000
Bit Name Description Access
9:0 RESERVED For TI use only RO

Table 5-212 TI_RESERVED_STATUS

Device Address: 0x1E Register Address: 0x8035 Default: 0x0000
Bit Name Description Access
6:0 RESERVED For TI use only RO

Table 5-213 TI_RESERVED_CONTROL

Device Address: 0x1E Register Address: 0x8050 Default: 0x0000
Bit Name Description Access
3:0 RESERVED For TI use only (Default 4’b0000) RW

Table 5-214 TI_RESERVED_CONTROL

Device Address: 0x1E Register Address: 0x8100 Default: 0x0000
Bit Name Description Access
10:0 RESERVED For TI use only (Default 11’b000000000000) RW

Table 5-215 TI_RESERVED_CONTROL

Device Address: 0x1E Register Address: 0x8101 Default: 0x0000
Bit Name Description Access
10:0 RESERVED For TI use only (Default 11’b000000000000) RW

The registers below can be accessed directly through Clause 45 and indirectly through Clause 22. Contains device specific debug control/status registers and not implemented per channel basis (i.e. same physical register accessed irrespective of channel addressed)

Table 5-216 TI_RESERVED_CONTROL

Device Address: 0x1E Register Address: 0x9000 Default: 0x0000
Bit Name Description Access
11:8 RESERVED For TI use only. (Default 4’b0000) RW
5:4 RESERVED For TI use only. (Default 2’b00)
0 RESERVED For TI use only. (Default 1’b0)

5.6.2.2 PMA/PMD Registers

The registers below can be accessed only in Clause 45 mode and with device address field set to 0x01 (DA[4:0] = 5’b00001).

Table 5-217 PMA_CONTROL_1

Device Address: 0x01 Register Address: 0x0000 Default: 0x0000
Bit Name Description Access
15 RESET 1 = Global reset. Resets datapath and MDIO registers of all channels.
Equivalent to asserting RESET_N.
0 = Normal operation (Default 1’b0)
RW/SC
11 POWERDOWN 1 = Enable power down mode
0 = Normal operation (Default 1’b0)
RW
0 LOOPBACK 1 = Enables loopback on HS serial side. LS data traverses through entire Tx datapath including HS serdes and will be available at LS output side
0 = Normal operation (Default 1’b0)
RW

Table 5-218 PMA_STATUS_1

Device Address: 0x01 Register Address: 0x0001 Default: 0x0002
Bit Name Description Access
1 LOW_POWER_ABILITY Always reads 1.
1 = Supports low power mode
0 = Does not support low power mode
RO

Table 5-219 PMA_DEV_IDENTIFIER_1

Device Address: 0x01 Register Address: 0x0002 Default: 0x4000
Bit Name Description Access
0 DEV_IDENTIFIER[31:16] 16 MSB of 32 bit unique device identifier. See Table 5-79 for identifier code details. RO

Table 5-220 PMA_DEV_IDENTIFIER_2

Device Address: 0x01 Register Address: 0x0003 Default: 0x50F0
Bit Name Description Access
15:0 DEV_IDENTIFIER[15:0] 16 LSB of 32 bit unique device identifier. See Table 5-79 for identifier code details. RO

Table 5-221 UNIQUE DEVICE IDENTIFIER(1)

Register Address Value Description
15:0 16’b0100_0000_0000_0000 OUI[3-18]
15:10 6’b010100 OUI[19-24]
9:4 6’b001111 6-bit Manufacturer device model number
3:0 4’b0000 4-bit Manufacturer device revision number
(1) The identifier code is composed of bits 3-24 of 25-bit organizationally unique identifier (OUI) assigned to Texas Instruments by IEEE. The 6-bit Manufacturer device model number is unique to TLK10034. The 4-bit Manufacturer device revision number denotes the current revision of TLK10034.

Table 5-222 PMA_SPEED_ABILITY

Device Address: 0x01 Register Address: 0x0004 Default: 0x0011
Bit Name Description Access
4 SPEED_1G Always reads 1.
1 = Capable of operating at 1000 Mb/s
0 = Not capable of operating at 1000 Mb/s
RO
0 SPEED_10G Always reads 1.
1 = Capable of operating at 10 Gb/s
0 = Not capable of operating at 10 Gb/s

Table 5-223 PMA_DEV_PACKAGE_1

Device Address: 0x01 Register Address: 0x0005 Default: 0x000B
Bit Name Description Access
3 PCS_ PRESENT Always reads 1.
1 = PCS present in the package
0 = PCS not present in the package RO
RO
1 PMA_PMD_PRESENT Always reads 1.
1 = PMA/PMD present in the package
0 = PMA/PMD not present in the package
0 CL22_PRESENT Always reads 1.
1 = Clause 22 registers present in the package
0 = Clause 22 registers not present in the package

Table 5-224 PMA_DEV_PACKAGE_2

Device Address: 0x01 Register Address: 0x0006 Default: 0x4000
Bit Name Description Access
15 VS_DEV2_PRESENT Always reads 0.
1 = Vendor specific device 2 present in the package
0 = Vendor specific device 2 not present in the package
RO
14 VS_DEV1_PRESENT Always reads 1.
1 = Vendor specific device 1 present in the package
0 = Vendor specific device 1 not present in the package
RO

Table 5-225 PMA_STATUS_2

Device Address: 0x01 Register Address: 0x0008 Default: 0xb000
Bit Name Description Access
15:14 DEV_PRESENT Always reads 2’b10
0x = No device responding at this address
10 = Device responding at this address
11 = No device responding at this address
RO
8 TX_DISABLE_ABILITY Always reads 1’b0.
1 = Able to perform transmit disable function
0 = Not able to perform transmit disable function
RO

Table 5-226 PMA_EXTENDED_ABILITY

Device Address: 0x01 Register Address: 0x000B Default: 0x0050
Bit Name Description Access
6 KX_ABILITY Always reads 1’b1
1 = Able to perform 1000BASE-KX
0 = Not able to perform 1000BASE-KX
RO
4 KR_ABILITY Always reads 1’b1
1 = Able to perform 10GBASE-KR
0 = Not able to perform 10GBASE-KR
RO

Table 5-227 KX_STATUS

Device Address: 0x01 Register Address: 0x00A1 Default: 0x3000
Bit Name Description Access
13 KX_TX_FAULT_ABILITY Always reads 1.
1 = Has ability to detect a fault condition on transmit path
0 = Does not have ability to detect a fault condition on transmit path
RO
12 KX_RX_FAULT_ABILITY Always reads 1.
1 = Has ability to detect a fault condition on receive path
0 = Does not have ability to detect a fault condition on receive path
RO
11 KX_TX_FAULT 1 = Fault condition detected on transmit path
0 = No fault condition detected on transmit path
RO/LH
10 KX_RX_FAULT 1 = Fault condition detected on receive path
0 = No fault condition detected on receive path
RO/LH
0 KX_RX_SIGNAL_DETECT 1 = Signal detected
0 = Signal not detected
RO

5.6.2.3 Auto-Negotiation Registers

The registers below can be accessed only in Clause 45 mode and with device address field set to 0x07 (DA[4:0] = 5’b00111)

Table 5-228 AN_CONTROL

Device Address: 0x07 Register Address: 0x0000 Default: 0x3000
Bit Name Description Access
15 AN_RESET 1 = Resets Auto Negotiation
0 = Normal operation (Default 1’b0)
RW/SC
13 RESERVED For TI use only (Default 1’b1) RW
12 AN_ENABLE 1 = Enable Auto Negotiation (Default 1’b1)
0 = Disable Auto Negotiation
RW
9 AN_RESTART 1 = Restart Auto Negotiation
0 = Normal operation (Default 1’b0)
If set, a read of this register is required to clear AN_RESTART bit.
RW/SC(1)
(1) If set, a read of register 7.0 is required to clear AN_RESTART bit.

Table 5-229 AN_STATUS

Device Address: 0x07 Register Address: 0x0001 Default: 0x0088
Bit Name Description Access
9 AN_PAR_DET_FAULT 1 = Fault has been detected via parallel detection function
0 = Fault has not been detected via parallel detection function
RO/LH
7 AN_EXP_NP_STATUS 1 = Extended next page is used
0 = Extended next page is not allowed
RO
6 AN_PAGE_RCVD 1 = A page has been received
0 = A page has not been received
RO/LH
5 AN_COMPLETE 1 = Auto Negotiation process is completed
0 = Auto Negotiation process not completed
RO
4 REMOTE_FAULT Always reads 0. Fault condition status can be read at 7.1.9 and 7.1.2. RO
3 AN_ABILITY Always reads 1.
1 = Device is able to perform Auto Negotiation
0 = Device not able to perform Auto Negotiation
RO
2 LINK_STATUS 1 = Link is up
0 = Link is down
RO/LL
0 AN_LP_ABILITY 1 = LP is able to perform Auto Negotiation
0 = LP not able to perform Auto Negotiation
RO

Table 5-230 AN_DEV_PACKAGE

Device Address: 0x07 Register Address: 0x0005 Default: 0x0080
Bit Name Description Access
7 AN_PRESENT Always reads 1
1 = Auto Negotiation present in the package
0 = Auto Negotiation not present in the package
RO

Table 5-231 AN_ADVERTISEMENT_1

Device Address: 0x07 Register Address: 0x0010 Default: 0x1001
Bit Name Description Access
15 AN_NEXT_PAGE NP bit (D15) in base link codeword
1 = Next page available
0 = Next page not available (Default 1’b0)
RW
14 AN_ACKNOWLEDGE Acknowledge bit (D14) in base link codeword. Always reads 0. RO
13 AN_REMOTE_FAULT RF bit (D13) in base link codeword
1 = Sets RF bit to 1
0 = Normal operation (Default 1’b0)
RW
12:10 AN_CAPABILITY[2:0] Value to be set in D12:D10 bits of the base link codeword. Consists of abilities like PAUSE, ASM_DIR (Default 3’b100) RW
9:5 AN_ECHO_NONCE[4:0] Value to be set in D9:D5 bits of the base link codeword. Consists of Echo nonce value. Transmitted in base page only until local device and link Partner have exchanged unique Nonce values, at which time transmitted Echoed Nonce will change to Link Partner's Nonce value. Read value always reflects the value written, not the actual Echoed Nonce. (Default 5’b00000) RW
4:0 AN_SELECTOR[4:0] Value to be set in D4:D0 bits of the base link codeword. Consists of selector field value (Default 5’b00001) RW

Table 5-232 AN_ADVERTISEMENT_2

Device Address: 0x07 Register Address: 0x0011 Default: 0x0080
Bit Name Description Access
15:8 AN_ABILITY[10:3] Value to be set in D31:D24 bits of the base link codeword. Consists of technology ability field bits [10:3] (Default 9’b000000000) RW
7 AN_ABILITY[2] Value to be set in D23 bits of the base link codeword. Consists of technology ability field bits [2]. When set, indicates device supports 10GBASE-KR (Default 1’b1)
6 AN_ABILITY[1] Value to be set in D22 bits of the base link codeword. Consists of technology ability field bits [1]. Always set to 0 (Default 1’b0)
5 AN_ABILITY[0] Value to be set in D21 bits of the base link codeword. Consists of technology ability field bit [0]. When set, indicates device supports 1000BASE-KX (Default 1’b0)
4:0 AN_TRANS_NONCE_ FIELD[4:0] Not used. Transmitted Nonce field is generated by hardware random number generator. Read value always reflects value written, not the actual Transmitted Nonce (Default 5’b00000)

Table 5-233 AN_ADVERTISEMENT_3

Device Address: 0x07 Register Address: 0x0012 Default: 0x4000
Bit Name Description Access
15 AN_FEC_REQUESTED Value to be set in D47 bits of the base link codeword. When set, indicates a request to enable FEC on the link (Default 1’b0) RW
14 AN_FEC_ABILITY Value to be set in D46 bits of the base link codeword. When set, indicates 10GBASE-KR has FEC ability (Default 1’b1)
13:0 AN_ABILITY[24:11] Value to be set in D45:D32 bits of the base link codeword. Consists of technology ability field bits [24:11] (Default 14’b00000000000000)

Table 5-234 AN_LP_ADVERTISEMENT_1(1)

Device Address: 0x07 Register Address: 0x0013 Default: 0x0001
Bit Name Description Access
15 AN_LP_NEXT_PAGE NP bit (D15) in link partner base page
1 = Next page available in link partner
0 = Next page not available in link partner
RO
14 AN_LP_ACKNOWLEDGE Acknowledge bit (D14) in link partner base page. RO
13 AN_LP_REMOTE_FAULT RF bit (D13) in link partner base page
1 = Remote fault detected in link partner
0 = Remote fault not detected in link partner
RO
12:10 AN_ LP_CAPABILITY D12:D10 bits of the link partner base page. Consists of abilities like PAUSE, ASM_DIR RO
9:5 AN_ LP_ECHO_NONCE D9:D5 bits of the link partner base page. Consists of Echo nonce value RO
4:0 AN_LP_SELECTOR[4:0] D4:D0 bits of the link partner base page. Consists of selector field value Always reads 5’b00001 RO
(1) To get accurate AN_LP_ADVERTISEMENT read value, Register 7.19 should be read first before reading 7.20 and 7.21

Table 5-235 AN_LP_ADVERTISEMENT_2

Device Address: 0x07 Register Address: 0x0014 Default: 0x0000
Bit Name Description Access
15:8 AN_ LP_ABILITY[10:3] D31:D24 bits of the link partner base page. Consists of technology ability field bits [10:3] RO
7 AN_LP_ABILITY[2] D23 bits of the link partner base page. Consists of technology ability field bits [2]. When high, indicates link partner supports 10GBASE-KR
6 AN_LP_ABILITY[1] D22 bits of the link partner base page. Consists of technology ability field bits [1].
5 AN_LP_ABILITY[0] D21 bits of the link partner base page. Consists of technology ability field bit [0]. When high, indicates link partner supports 1000BASE-KX
4:0 AN_LP_TRANS_NONCE_FIELD D20:D16 bits of the link partner base page. Consists of transmitted nonce value

Table 5-236 AN_LP_ADVERTISEMENT_3

Device Address: 0x07 Register Address: 0x0015 Default: 0x0000
Bit Name Description Access
15 AN_LP_FEC_REQUESTED D47 bits of the link partner base page. When high, indicates link partner request to enable FEC on the link RO
14 AN_LP_FEC_ABILITY D46 bits of the link partner base page. When high, indicates link partner has FEC ability
13:0 AN_LP_ABILITY[24:11] D45:D32 bits of the link partner base page. Consists of link partner technology ability field bits [24:11]

Table 5-237 AN_XNP_TRANSMIT_1

Device Address: 0x07 Register Address: 0x0016 Default: 0x2000
Bit Name Description Access
15 AN_XNP_NEXT_PAGE NP bit (D15) in next page code word
1 = Next page available
0 = Next page not available (Default 1’b0)
RW
14 RESERVED Always reads 0. RO
13 AN_MP Message page bit (D13) in next page code word
1 = Sets MP bit to 1 indicating next page is a message page (Default 1’b1)
0 = Sets MP bit to 0 indicating next page is unformatted next page
RW
12 AN_ACKNOWLEDGE_2 Value to be set in D12 bit of the next page code word. When set, indicates device is able to act on the information defined in the message (Default 1’b0) RW
11 AN_TOGGLE Not used. Toggle value is generated by hardware. Read value always reflects value written, not the actual Toggle field (Default 1’b0) RW
10:0 AN_CODE_FIELD Value to be set in D10:D0 bits of the next page code word. Consists of Message/Unformatted code field value (Default 11’b00000000000) RW

Table 5-238 AN_XNP_TRANSMIT_2

Device Address: 0x07 Register Address: 0x0017 Default: 0x0000
Bit Name Description Access
15:0 AN_MSG_CODE_1 Value to be set in D31:D16 bits of the next page code word. Consists of Message/Unformatted code field value (Default 16’b0000000000000000) RW

Table 5-239 AN_XNP_TRANSMIT_3

Device Address: 0x07 Register Address: 0x0018 Default: 0x0000
Bit Name Description Access
15:0 AN_MSG_CODE_2 Value to be set in D47:D32 bits of the next page code word. Consists of Message/Unformatted code field value (Default 16’b0000000000000000) RW

Table 5-240 AN_LP_XNP_ABILITY_1(1)

Device Address: 0x07 Register Address: 0x0019 Default: 0x0000
Bit Name Description Access
15 AN_LP_XNP_NEXT_PAGE NP bit (D15) in next page code word
1 = Next page available
0 = Next page not available (Default 1’b0)
RO
14 AN_LP_XNP_ACKNOWLEDGE Value in D14 bit of the next page code word. When set, indicates device is able to act on the information defined in the message (Default 1’b0)
13 AN_LP_MP Message page bit (D13) in next page code word
1 = Sets MP bit to 1 indicating next page is a message page
0 = Sets MP bit to 0 indicating next page is unformatted next page (Default 1’b0)
12 AN_LP_ACKNOWLEDGE_2 Value in D12 bit of the next page code word. When set, indicates device is able to act on the information defined in the message (Default 1’b0)
11 AN_LP_TOGGLE Value of D11 bit of the next page code word. Consists of Toggle field value(Default 1’b0)
10:0 AN_ LP_CODE_FIELD Value in D10:D0 bits of the next page code word. Consists of Message/Unformatted code field value (Default 11’b00000000000)
(1) To get accurate AN_LP_XNP_ABILITYT read value, Register 7.25 should be read first before reading 7.26 and 7.27

Table 5-241 AN_LP_XNP_ABILITY_2

Device Address: 0x07 Register Address: 0x001A Default: 0x0000
Bit Name Description Access
15:0 AN_LP_MSG_CODE_1 Value to be set in D31:D16 bits of the next page code word. Consists of Message/Unformatted code field value (Default 16’b0000000000000000) RO

Table 5-242 AN_LP_XNP_ABILITY_3

Device Address: 0x07 Register Address: 0x001B Default: 0x0000
Bit Name Description Access
15:0 AN_LP_MSG_CODE_2 Value to be set in D47:D32 bits of the next page code word. Consists of Message/Unformatted code field value (Default 16’b0000000000000000) RO

Table 5-243 AN_BP_STATUS

Device Address: 0x07 Register Address: 0x0030 Default: 0x0001
Bit Name Description Access
4 AN_10G_KR_FEC 1 = PMA/PMD is negotiated to perform 10GBASE-KR FEC RO
3 AN_10G_KR 1 = PMA/PMD is negotiated to perform 10GBASE-KR
1 AN_1G_KX 1 = PMA/PMD is negotiated to perform 1000BASE-KX
0 AN_BP_AN_ABILITY Always reads 1.
1 = Indicates 1000BASE-KX, 10GBASE-KR is implemented

5.6.3 10G Programmers Reference

5.6.3.1 Vendor Specific Device Registers

The registers below can be accessed directly through Clause 22 and Clause 45. In Clause 45 mode, these registers can be accessed by setting device address field to 0x1E (DA[4:0] = 5’b11110). In Clause 22 mode, these registers can be accessed by setting 5 bit register address field to same value as 5 LSB bits of Register Address field specified for each register. For example, 16 bit register address 0x001C in clause 45 mode can be accessed by setting register address field to 5’h1C in clause 22 mode.

Table 5-244 GLOBAL_CONTROL_1(1)

Device Address: 0x1E Register Address: 0x0000 Default: 0x0020
Bit Name Description Access
15 GLOBAL_RESET Global reset.
0 = Normal operation (Default 1’b0)
1 = Resets TX and RX data path including MDIO registers. Equivalent to asserting RESET_N.
RW
SC(2)
11 GLOBAL_WRITE Global write enable.
0 = Control settings are specific to channel addressed (Default 1’b0)
1 = Control settings in channel specific registers are applied to all 4 channels regardless of channel addressed RW
RW
5:0 PRBS_PASS_ OVERLAY[5:0] PRBS_PASS pin status selection. Applicable only when PRBS test pattern verification is enabled on HS side or LS side. PRBS_PASS pin reflects PRBS verification status on selected Channel HS/LS side 1xx000 = PRBS_PASS reflects combined status of Channel A/B/C/D HS serdes PRBS verification. If PRBS verification fails on any channel HS serdes, PRBS_PASS will be asserted low. (Default 6’b100000)
000000 = Status from Channel A HS Serdes side
000001 = Reserved 00001x = Reserved
000100 = Status from Channel A LS Serdes side Lane 0
000101 = Status from Channel A LS Serdes side Lane 1
000110 = Status from Channel A LS Serdes side Lane 2
000111 = Status from Channel A LS Serdes side Lane 3
001000 = Status from Channel B HS Serdes side
001001 = Reserved 00101x = Reserved
001100 = Status from Channel B LS Serdes side Lane 0
001101 = Status from Channel B LS Serdes side Lane 1
001110 = Status from Channel B LS Serdes side Lane 2
001111 = Status from Channel B LS Serdes side Lane 3
010000 = Status from Channel C HS Serdes side
010001 = Reserved 01001x = Reserved
010100 = Status from Channel C LS Serdes side Lane 0
010101 = Status from Channel C LS Serdes side Lane 1
010110 = Status from Channel C LS Serdes side Lane 2
010111 = Status from Channel C LS Serdes side Lane 3
011000 = Status from Channel D HS Serdes side
011001 = Reserved
01101x = Reserved
011100 = Status from Channel D LS Serdes side Lane 0
011101 = Status from Channel D LS Serdes side Lane 1
011110 = Status from Channel D LS Serdes side Lane 2
011111 = Status from Channel D LS Serdes side Lane 3
RW
(1) This global register is channel independent.
(2) After reset bit is set to one, it automatically sets itself back to zero on the next MDC clock cycle.

Table 5-245 CHANNEL_CONTROL_1

Device Address: 0x1E Register Address: 0x0001 Default: 0x0B88
Bit Name Description Access
15 POWERDOWN Setting this bit high powers down entire data path with exception that MDIO interface stays active.
0 = Normal operation (Default 1’b0)
1 = Power Down mode is enabled.
RW
14 HSRX_CLKOUT_ POWERDOWN 0 = Normal operation (Default 1’b0)
1 = Enable HSRXx_CLKOUTP/N Power Down.
RW
13 10G_RX_MODE_SEL RX mode selection. Valid in 10G only.
0 = RX mode dependent upon RX_DEMUX_SEL(Default 1’b0)
1 = Enables 1 to 1 mode on receive channel.
Requires HS_DEC_BYPASS(30.29.2) to be set.
RW
12 10G_TX_MODE_SEL TX mode selection Valid in 10G only.
0 = TX mode dependent upon TX_MUX_SEL (Default 1’b0)
1 = Enables 1 to 1 mode on transmit channel. Requires HS_ENC_BYPASS (30.29.3) to be set.
RW
11 SW_PCS_SEL NA. RW
10 SW_DEV_MODE_SEL Valid only when MODE_SEL pin is 0
1 = Device set to 10G mode
0 = NA(Default 1’b0)
RW
9 10G_RX_DEMUX_SEL RX De-Mux selection control for lane de-serialization on receive channel. Valid when 10G_RX_MODE_SEL (30.1.13) is LOW
0 = 1 to 2
1 = 1 to 4 (Default 1’b1)
RW
8 10G_TX_MUX_SEL TX Mux selection control for lane serialization on transmit channel. Valid when 10G_TX_MODE_SEL (30.1.12) is LOW
0 = 2 to 1
1 = 4 to 1 (Default 1’b1)
RW
7:4 HSRX_CLKOUT_DIV[3:0] Output clock divide setting. This value is used to divide selected clock (Selected using HSRX_CLKOUT_SEL) before giving it out onto respective channel HSRXx_CLKOUTP/N.
0000 = Divide by 1
0001 = RESERVED
0010 = RESERVED
0011 = RESERVED
0100 = Divide by 2
0101 = RESERVED
0110 = RESERVED
0111 = RESERVED
1000 = Divide by 4 (Default 4’b1000)
1001 = Divide by 8
1010 = Divide by 16
1011 = RESERVED
1100 = Divide by 5
1101 = Divide by 10
1110 = Divide by 20
1111 = Divide by 25
RW
3 HSRX_CLKOUT_ EN Output clock enable.
0 = Holds HSRXx_CLKOUTP/N output to a fixed value.
1 = Allows HSRXx_CLKOUTP/N output to toggle normally (Default 1’b1)
RW
2 HSRX_CLKOUT_SEL Output clock select. Selected Recovered clock sent out on HSRXx_CLKOUTP/N pins
0 = Selects respective Channel HSRX recovered byte clock as output clock (Default 1’b0)
1 = Selects respective Channel HSRX VCO divide by 2 clock as output clock
RW
1 REFCLK_SW_SEL Channel HS Reference clock selection. Applicable only when REFCLK_SEL pin is LOW.
0 = Selects REFCLK_0_P/N as clock reference to Channel x HS side serdes macro(Default 1’b0)
1 = Selects REFCLK_1_P/N as clock reference to Channel x HS side serdes macro
RW
0 LS_REFCLK_SEL Channel LS Reference clock selection.
0 = LS side serdes macro reference clock is same as HS side serdes reference clock (E.g. If REFCLK_0_P/N is selected as HS side serdes macro reference clock, REFCLK_0_P/N is selected as LS side serdes macro reference clock and vice versa) (Default 1’b0)
1 = Alternate reference clock is selected as clock reference to Channel x LS side serdes macro (E.g. If REFCLK_0_P/N is selected as HS side serdes macro reference clock, REFCLK_1_P/N is selected as LS side serdes macro reference clock and vice versa)
RW

Table 5-246 HS_SERDES_CONTROL_1

Device Address: 0x1E Register Address: 0x0002 Default: 0x811D
Bit Name Description Access
15:10 RESERVED For TI use only (Default 9’b100000) RW
9:8 HS_LOOP_BANDWIDTH[1:0] HS Serdes PLL Loop Bandwidth settings
00 = Reserved
01 = Narrow bandwidth (Default 2'b01)
10 = Medium bandwidth
11 = Highest bandwidth.
RW
7 RESERVED For TI use only (Default 1’b0)
6 HS_VRANGE HS Serdes PLL VCO range selection.
0 = VCO runs at higher end of frequency range (Default 1’b0)
1 = VCO runs at lower end of frequency range
This bit needs to be set HIGH if VCO frequency (REFCLK * HS_PLL_MULT) is below 2.5 GHz.
5 RESERVED For TI use only (Default 1’b0)
4 HS_ENPLL HS Serdes PLL enable control. HS Serdes PLL is automatically disabled when PD_TRXx_N is asserted LOW or when register bit 30.1.15 is set HIGH.
0 = Disables PLL in HS serdes
1 = Enables PLL in HS serdes (Default 1’b1)
3:0 HS_PLL_MULT[3:0] HS Serdes PLL multiplier setting (Default 4’b1101). Refer Table 5-23. Refer to 10G supported rates for more information on valid PLL multiplier settings

Table 5-247 HS PLL Multiplier Control

30.2.3:0 30.2.3:0
Value PLL Multiplier Factor Value PLL Multiplier Factor
0000 Reserved 1000 12x
0001 Reserved 1001 12.5x
0010 4x 1010 15x
0011 5x 1011 16x
0100 6x 1100 16.5x
0101 8x 1101 20x
0110 8.25x 1110 25x
0111 10x 1111 Reserved

Table 5-248 HS_ SERDES_CONTROL_2

Device Address: 0x1E Register Address: 0x0003 Default: 0x8848
Bit Name Description Access
15:12 HS_SWING[3:0] Transmitter Output swing control for HS Serdes. (Default 4’b1000) Refer to Table 5-25. RW
11 HS_ENTX HS Serdes transmitter enable control. HS Serdes transmitter is automatically disabled when PD_TRXx_N is asserted LOW or when register bit 30.1.15 is set HIGH.
0 = Disables HS serdes transmitter
1 = Enables HS serdes transmitter (Default 1’b1)
RW
10 HS_EQHLD HSRX Equalizer hold control
0 = Normal operation (Default 1’b0)
1 = Holds equalizer and long tail correction in its current state
RW
9:8 HS_RATE_TX [1:0] HS Serdes TX rate settings
00 = Full rate (Default 2’b00)
01 = Half rate
10 = Quarter rate
11 = Eighth rate
RW
7:4 RESERVED For TI use only (Default 4’b0100) RW
3 HS_ENRX HS Serdes receiver enable control. HS Serdes receiver is automatically disabled when PD_TRXx_N is asserted LOW or when register bit 30.1.15 is set HIGH.
0 = Disables HS serdes receiver
1 = Enables HS serdes receiver (Default 1’b1)
RW
2:0 HS_RATE_RX [2:0] HS Serdes RX rate settings
000 = Full rate (Default 3’b000)
101 = Half rate
110 = Quarter rate
111 = Eighth rate
001 = Reserved
01x = Reserved
100 = Reserved
RW

Table 5-249 HSTX AC Mode Output Swing Control

VALUE
30.3[15:12]
AC MODE
TYPICAL AMPLITUDE (mVdfpp)
0000 130
0001 220
0010 300
0011 390
0100 480
0101 570
0110 660
0111 750
1000 830
1001 930
1010 1020
1011 1110
1100 1180
1101 1270
1110 1340
1111 1400

Table 5-250 HS_SERDES_CONTROL_3

Device Address: 0x1E Register Address: 0x0004 Default: 0x1400
Bit Name Description Access
15 HS_ENTRACK HSRX ADC Track mode
0 = Normal operation (Default 1’b0)
1 = Forces ADC into track mode
RW
14:12 HS_EQPRE[2:0] Serdes Rx precursor equalizer selection
000 = 1/9 cursor amplitude
001 = 3/9 cursor amplitude (Default 3’b001)
010 = 5/9 cursor amplitude
011 = 7/9 cursor amplitude
100 = 9/9 cursor amplitude
101 = 11/9 cursor amplitude
110 = 13/9 cursor amplitude
111 = Disable
RW
11:10 HS_CDRFMULT[1:0] Clock data recovery algorithm frequency multiplication selection
00 = First order. Frequency offset tracking disabled
01 = Second order. 1x mode
10 = Second order. 2x mode (Default 2’b10)
11 = Reserved
RW
9:8 HS_CDRTHR[1:0] Clock data recovery algorithm threshold selection
00 = Four vote threshold (Default 2'b00)
01 = Eight vote threshold
10 = Sixteen vote threshold
11 = Thirty two vote threshold
RW
4.7 RESERVED For TI use only (Default 1’b0) RW
4.6 HS_PEAK_DISABLE HS Serdes PEAK_DISABLE control
0 = Normal operation (Default 1’b0)
1 = Disables high frequency peaking. Suitable for <6 Gbps operation
RW
5 HS_H1CDRMODE 0 = Normal operation (Default 1’b0)
1 = Enables CDR mode suitable for short channel operation.
RW
4:0 HS_TWCRF[4:0] Cursor Reduction Factor (Default 5’b00000) Refer to Table 5-27. RW

Table 5-251 HSTX Cursor Reduction Factor Weights

30.4.4:0 30.4.4:0
Value Cursor Reduction (%) Value Cursor Reduction (%)
00000 0 10000 17
00001 2.5 10001 20
00010 5.0 10010 22
00011 7.5 10011 25
00100 10.0 10100 27
00101 12 10101 30
00110 15 10110 32
00111 Reserved 10111 35
01000 11000 37
01001 11001 40
01010 11010 42
01011 11011 45
01100 11100 47
01101 11101 50
01110 11110 52
01111 11111 55

Table 5-252 HS_SERDES_CONTROL_4

Device Address: 0x1E Register Address: 0x0005 Default: 0x2000
Bit Name Description Access
15 HS_RX_INVPAIR Receiver polarity.
0 = Normal polarity. HSRXxP considered positive data. HSRXxN considered negative data (Default 1’b0)
1 = Inverted polarity. HSRXxP considered negative data. HSRXxN considered positive data
RW
14 HS_TX_INVPAIR Transmitter polarity.
0 = Normal polarity. HSTXxP considered positive data and HSTXxN considered negative data (Default 1’b0)
1 = Inverted polarity. HSTXxP considered negative data and HSTXxN considered positive data
RW
13 RESERVED For TI use only (Default 1’b1) RW
12:8 HS_TWPOST1[4:0] Adjacent post cursor1 Tap weight. Selects TAP settings for TX waveform. (Default 5’b00000)
Refer to Table 5-29.
RW
7:4 HS_TWPRE[3:0] Pre-cursor Tap weight. Selects TAP settings for TX waveform. (Default 4’b0000) Refer to Table 5-31. RW
3:0 HS_TWPOST2[3:0] Adjacent post cursor2 Tap weight. Selects TAP settings for TX waveform. (Default 4’b0000) Refer to Table 5-30. RW

Table 5-253 HSTX Post-cursor1 Transmit Tap Weights

30.5.12:8 30.5.12:8
Value Tap Weight (%) Value Tap Weight (%)
00000 0 10000 0
00001 +2.5 10001 -2.5
00010 +5.0 10010 -5.0
00011 +7.5 10011 -7.5
00100 +10.0 10100 -10.0
00101 +12.5 10101 -12.5
00110 +15.0 10110 -15.0
00111 +17.5 10111 -17.5
01000 +20.0 11000 -20.0
01001 +22.5 11001 -22.5
01010 +25.0 11010 -25.0
01011 +27.5 11011 -27.5
01100 +30.0 11100 -30.0
01101 +32.5 11101 -32.5
01110 +35.0 11110 -35.0
01111 +37.5 11111 -37.5

Table 5-254 HSTX Post-cursor2 Transmit Tap Weights

30.5.3:0 30.5.3:0
Value Tap Weight (%) Value Tap Weight (%)
0000 0 1000 0
0001 +2.5 1001 -2.5
0010 +5.0 1010 -5.0
0011 +7.5 1011 -7.5
0100 +10.0 1000 -10.0
0101 +12.5 1001 -12.5
0110 +15.0 1110 -15.0
0111 +17.5 1111 -17.5

Table 5-255 HSTX Pre-cursor Transmit Tap Weights

30.5.7:4 30.5.7:4
Value Tap Weight (%) Value Tap Weight (%)
0000 0 1000 0
0001 +2.5 1001 -2.5
0010 +5.0 1010 -5.0
0011 +7.5 1011 -7.5
0100 +10.0 1000 -10.0
0101 +12.5 1001 -12.5
0110 +15.0 1110 -15.0
0111 +17.5 1111 -17.5

Table 5-256 LS_SERDES_CONTROL_1

Device Address: 0x1E Register Address: 0x0006 Default: 0xF115
Bit Name Description Access
12 LS_LN_CFG_EN[3:0] Configuration control for LS Serdes Lane settings (Default 4’b1111)
[3] corresponds to LN3, [2] corresponds to LN2
[1] corresponds to LN1, [0] corresponds to LN0
0 = Writes to LS_SERDES_CONTROL_2 and LS_SERDES_CONTROL_3 and LS_CH_CONTROL_1 control registers do not affect respective LS Serdes lane 1 = Writes to LS_SERDES_CONTROL_2 and LS_SERDES_CONTROL_3 and LS_CH_CONTROL_1 control registers affect respective LS Serdes lane
For example, if subsequent writes to LS_SERDES_CONTROL_2 and LS_SERDES_CONTROL_3 and LS_CH_CONTROL_1 registers need to affect the settings in Lanes 0 and 1, LS_LN_CFG_EN[3:0] should be set to 4’b0011
Read values in LS_SERDES_CONTROL_2 and LS_SERDES_CONTROL_3 & LS_CH_CONTROL_1 reflect the settings value for Lane selected through LS_LN_CFG_EN[3:0].
To read settings for Lane 0, LS_LN_CFG_EN[3:0] should be set to 4’b0001
To read settings for Lane 1, LS_LN_CFG_EN[3:0] should be set to 4’b0010
To read settings for Lane 2, LS_LN_CFG_EN[3:0] should be set to 4’b0100
To read settings for Lane 3, LS_LN_CFG_EN[3:0] should be set to 4’b1000
Read values of LS_SERDES_CONTROL_2 and LS_SERDES_CONTROL_3 and LS_CH_CONTROL_1 registers are not valid for any other LS_LN_CFG_EN[3:0] combination
RW
11:10 RESERVED For TI use only(Default 2’b00) RW
9:8 LS_LOOP_BANDWIDTH [1:0] LS Serdes PLL Loop Bandwidth settings
00 = Reserved
01 = Applicable when external JC_PLL is NOT used (Default 2’b01)
10 = Applicable when external JC_PLL is used
11 = Reserved
RW
7:5 RESERVED For TI use only (Default 3’b000) RW
6.4 LS_ENPLL LS Serdes PLL enable control. LS Serdes PLL is automatically disabled when PD_TRXx_N is asserted LOW or when register bit 30.1.15 is set HIGH.
0 = Disables PLL in LS serdes
1 = Enables PLL in LS serdes (Default 1’b1)
RW
3:0 LS_MPY[3:0] LS Serdes PLL multiplier setting (Default 4’b0101). Refer to Table 5-257. Refer 10G supported modes for more information on valid PLL multiplier settings RW

Table 5-257 LS PLL Multiplier Control

30.6.3:0 30.6.3:0
Value PLL Multiplier Factor Value PLL Multiplier Factor
0000 4x 1000 15x
0001 5x 1001 20x
0010 6x 1010 25x
0011 Reserved 1011 Reserved
0100 8x 1100 Reserved
0101 10x 1101 50x
0110 12x 1110 65x
0111 12.5x 1111 Reserved

Table 5-258 LS_SERDES_CONTROL_2

Device Address: 0x1E Register Address: 0x0007 Default: 0xDC04
Bit Name Description Access
15 RESERVED For TI use only. RW
14:12 LS_SWING[2:0] Output swing control on LS Serdes side. (Default 3’b101) Refer to Table 5-259. RW
11 LS_LOS LS Serdes LOS detector control
0 = Disable Loss of signal detection on LS serdes lane inputs
1 = Enable Loss of signal detection on LS serdes lane inputs (Default 1’b1)
RW
10 LS_TX_ENRX LS Serdes enable control on the transmit channel. LS Serdes per lane on transmitter channel is automatically disabled when PD_TRXx_N is asserted LOW or when register bit 30.1.15 is set HIGH. Lanes 3 and 2 are automatically disabled when in 2ln 10G mode on transmit channel. Lanes 3, 2 and 1 are automatically disabled when in 1ln mode on transmit channel.
0 = Disables LS serdes lane
1 = Enables LS serdes lane (Default 1’b1)
RW
9:8 LS_TX_RATE [1:0] LS Serdes lane rate settings on transmit channel
00 = Full rate (Default 2’b00)
01 = Half rate
10 = Quarter rate
11 = Reserved
RW
7:4 LS_DE[3:0] LS Serdes De-emphasis settings. (Default 4’b0000) Refer to Table 5-260. RW
3 RESERVED For TI use only. RW
2 LS_RX_ENTX LS Serdes lane enable control on receive channel. LS Serdes per lane on receiver channel is automatically disabled when PD_TRXx_N is asserted LOW or when register bit 30.1.15 is set HIGH. Lanes 3 and 2 are automatically disabled when in 2ln 10G mode on receive channel. Lanes 3, 2 and 1 are automatically disabled when in 1ln mode on receive channel.
0 = Disables LS serdes lane
1 = Enables LS serdes lane (Default 1’b1)
RW
1:0 LS_RX_RATE [1:0] LS Serdes lane rate settings on receive channel
00 = Full rate (Default 2’b00)
01 = Half rate
10 = Quarter rate
11 = Reserved
RW

Table 5-259 LSRX Output AC Mode Output Swing Control

VALUE
30.7.14:12
AC MODE
Typical Amplitude (mVdfpp)
000 190
001 380
010 560
011 710
100 850
101 950
110 1010
111 1050

Table 5-260 LSRX Output De-emphasis

30.7.7:4 30.7.7:4
Value Amplitude reduction Value Amplitude reduction
(%) dB (%) dB
0000 0 0 1000 38.08 –4.16
0001 4.76 –0.42 1001 42.85 –4.86
0010 9.52 –0.87 1010 47.61 –5.61
0011 14.28 –1.34 1011 52.38 –6.44
0100 19.04 –1.83 1100 57.14 –7.35
0101 23.8 –2.36 1101 61.9 –8.38
0110 28.56 –2.92 1110 66.66 –9.54
0111 33.32 –3.52 1111 71.42 –10.87

Table 5-261 LSRX Output AC Mode Output Swing Control

Device Address: 0x1E Register Address: 0x0008 Default: 0x000D
Bit Name Description Access
15 LS_RX_INVPAIR LS Serdes lane outputs polarity on the receive channel. (x = Channel A or B or C or D, y = Lane 0 or 1 or 2 or 3)
0 = Normal polarity. OUTxyP considered positive data. OUTxyN considered negative data (Default 1’b0)
1 = Inverted polarity. OUTxyP considered negative data. OUTxyN considered positive data
RW
14 LS_TX_INVPAIR LS Serdes lane inputs polarity on the transmit channel. (x = Channel A or B or C or D, y = Lane 0 or 1 or 2 or 3)
0 = Normal polarity. INxyP considered positive data and INxyN considered negative data (Default 1’b0)
1 = Inverted polarity. INxyP considered negative data and INxyP considered positive data
RW
13:12 RESERVED For TI use only (Default 2’b00) RW
11:8 LS_EQ[3:0] LS Serdes Equalization control (Default 4’b0000). Refer to Table 5-38. RW
7:0 RESERVED For TI use only (Default 8’b00001101) RW

Table 5-262 LS_EQ Serdes Equalization

30.8.11:8 30.8.11:8
Value Low Freq Gain Zero Freq Value Low Freq Gain Zero Freq
0000 Maximum 1000 Adaptive 365 MHz
0001 Adaptive 1001 275 MHz
0010 Reserved 1010 195 MHz
0011 1011 140 MHz
0100 1100 105 MHz
0101 1101 75 MHz
0110 1110 55 MHz
0111 1111 50 MHz

Table 5-263 HS_OVERLAY_CONTROL

Device Address: 0x1E Register Address: 0x0009 Default: 0x0380
Bit Name Description Access
15:14 LS_OK_OUT_GATE[1:0] LS_OK_OUT gating control
X0 = Gating disabled (Default 2’b00)
01 = Gating enabled. LS_OK_OUT gated to LOW
11 = Gating enabled. LS_OK_OUT gated to HIGH
RW
13:12 LS_OK_IN_GATE[1:0] LS_OK_IN gating control
X0 = Gating disabled (Default 2’b00)
01 = Gating enabled. LS_OK_IN gated to LOW
11 = Gating enabled. LS_OK_IN gated to HIGH
RW
11:8 RESERVED For TI use only. (Default 4’b0011) RW
7 HS_LOS_MASK 0 = HS Serdes LOS status is used to generate HS channel synchronization status. If HS Serdes indicates LOS, channel synchronization indicates synchronization is not achieved
1 = HS Serdes LOS status is not used to generate HS channel synchronization status (Default 1’b1)
RW
5 HS_CH_SYNC_OVERLAY 0 = LOSx pin does not reflect receive channel loss of channel synchronization status (Default 1’b0)
1 = Allows channel loss of synchronization to be reflected on LOSx pin
RW
4 HS_INVALID_CODE_OVERLAY 0 = LOSx pin does not reflect receive channel invalid code word error (Default 1’b0)
1 = Allows invalid code word error to be reflected on LOSx pin
RW
3 HS_AGCLOCK_OVERLAY 0 = LOSx pin does not reflect HS Serdes AGC unlock status (Default 1’b0)
1 = Allows HS Serdes AGC unlock status to be reflected on LOSx pin
RW
2 HS_AZDONE_OVERLAY 0 = LOSx pin does not reflect HS Serdes auto zero calibration not done status (Default 1’b0)
1 = Allows auto zero calibration not done status to be reflected on LOSx pin
RW
1 HS_PLL_LOCK_OVERLAY 0 = LOSx pin does not reflect loss of HS Serdes PLL lock status (Default 1’b0)
1 = Allows HS Serdes loss of PLL lock status to be reflected on LOSx pin
RW
0 HS_LOS_OVERLAY 0 = LOSx pin does not reflect HS Serdes Loss of signal condition (Default 1’b0)
1 = Allows HS Serdes Loss of signal condition to be reflected on LOSx pin
RW

Table 5-264 LS_OVERLAY_CONTROL

Device Address: 0x1E Register Address: 0x000A Default: 0x4000
Bit Name Description Access
15:14 RESERVED For TI use only. (Default 2’b01) RW
13 10G_BER_TIMER_CLK_EN 0 = Disable BER timer clock in 10G mode (Default 1’b0)
1 = Enable BER timer clock See LAS BER procedure for more information.
RW
12 LS_PLL_LOCK_OVERLAY 0 = LOSx pin does not reflect loss of LS SERDES PLL lock status (Default 1’b0)
1 = Allows LS SERDES loss of PLL lock status to be reflected on LOSx pin
RW
11:8 LS_CH_SYNC_OVERLAY_ LN[3:0] [3] Corresponds to Lane 3, [2] Corresponds to Lane 2
[1] Corresponds to Lane 1, [0] Corresponds to Lane 0
0 = LOSx pin does not reflect LS Serdes lane loss of synchronization condition (Default 1’b0)
1 = Allows LS serdes lane loss of synchronization condition to be reflected on LOSx pin
RW
7:4 LS_INVALID_CODE_ OVERLAY_LN[3:0] [3] Corresponds to Lane 3, [2] Corresponds to Lane 2
[1] Corresponds to Lane 1, [0] Corresponds to Lane 0
0 = LOSx pin does not reflect LS Serdes lane invalid code condition (Default 1’b0)
1 = Allows LS serdes lane invalid code condition to be reflected on LOSx pin
RW
3:0 LS_LOS_OVERLAY_LN[3:0] [3] Corresponds to Lane 3, [2] Corresponds to Lane 2
[1] Corresponds to Lane 1, [0] Corresponds to Lane 0
0 = LOSx pin does not reflect LS Serdes lane Loss of signal condition (Default 1’b0)
1 = Allows LS serdes lane Loss of signal condition to be reflected on LOSx pin
RW

Table 5-265 LOOPBACK_TP_CONTROL

Device Address: 0x1E Register Address: 0x000B Default: 0x0F30
Bit Name Description Access
15:14 RESERVED For TI use only. RW
13 HS_TP_GEN_EN 0 = Normal operation (Default 1’b0)
1 = Activates test pattern generation selected by bits 30.11.10:8
RW
12 HS_TP_VERIFY_EN 0 = Normal operation (Default 1’b0)
1 = Activates test pattern verification selected by bits 30.11.10:8
RW
11 LS_TEST_PATT_SEL[2] See selection in 30.11.5:4 RW
10:8 HS_TEST_PATT_SEL[2:0] Test Pattern Selection. Refer Test pattern procedures section for more information.
000 = High Frequency Test Pattern
001 = Low Frequency Test Pattern
010 = Mixed Frequency Test Pattern
011 = CRPAT Long 100 = CRPAT Short
101 = 27 - 1 PRBS pattern
110 = 223 - 1 PRBS pattern
111 = 231 - 1 PRBS pattern(Default 3’b111)
Errors can be checked by reading HS_ERROR_COUNT register
RW
7 LS_TP_GEN_EN 0 = Normal operation (Default 1’b0)
1 = Activates test pattern generation selected by bits {30.11.11, 30.11.5:4} on the LS side
RW
6 LS_TP_VERIFY_EN 0 = Normal operation (Default 1’b0)
1 = Activates test pattern verification selected by bits {30.11.11, 30.11.5:4} on the LS side
RW
5:4 LS_TEST_PATT_SEL[1:0] LS Test Pattern Selection LS_TEST_PATT_SEL[2:0]. Refer Test pattern procedures section for more information.
LS_TEST_PATT_SEL[2] is 30.11.11
000 = High Frequency Test Pattern (Generation only)
001 = NA 010 = NA 011 = NA
100 = NA 101 = 27 - 1 PRBS pattern
110 = 223 - 1 PRBS pattern
111 = 231 - 1 PRBS pattern(Default 3’b111)
RW
3 DEEP_REMOTE_LPBK 0 = Normal functional mode (Default 1’b0)
1 = Enable deep remote loopback mode
RW
2 SHALLOW_REMOTE_LPBK 0 = Normal functional mode (Default 1’b0)
1 = Enable shallow remote loopback mode and serial retime mode
RW
1 DEEP_LOCAL_LPBK 0 = Normal functional mode (Default 1’b0)
1 = Enable deep local loopback mode
RW
0 SHALLOW_LOCAL_LPBK 0 = Normal functional mode (Default 1’b0)
1 = Enable shallow local loopback mode
RW

Table 5-266 LS_CONFIG_CONTROL

Device Address: 0x1E Register Address: 0x000C Default: 0x03F0
Bit Name Description Access
15 RESERVED For TI use only. (Default 1’b0) RW
14 RESERVED For TI use only. (Default 1’b0) RW
13:12 LS_STATUS_CFG[1:0] Selects selected lane status to be reflected in LS_STATUS_1 register 0x15
00 = Lane 0 (Default 2’b00)
01 = Lane 1
10 = Lane 2
11 = Lane 3
RW
9:8 RESERVED For TI use only. (Default 2’b11) RW
7 LS_DECODE_ERR_MASK 0 = LS side decode errors of enabled lanes are used to generate link status if error rate exceeds threshold
1 = LS side decode errors of any lane is not used to generate link status (Default 1’b1)
RW
6 RESERVED For TI use only. (Default 1’b1) RW
5 LS_LOS_MASK 0 = LS Serdes LOS status of enabled lanes is used to generate link status
1 = LS Serdes LOS status of enabled lanes is not used to generate link status (Default 1’b1)
RW
4 LS_PLL_LOCK_MASK 0 = LS Serdes PLL Lock status is used to generate link status
1 = LS Serdes PLL Lock status is not used to generate link status (Default 1’b1)
RW
1 FORCE_LM_REALIGN 0 = Normal operation (Default 1’b0)
1 = Force lane realignment in Link status monitor
RW/SC
0 LAS_BER_THRESH Threshold setting for 8b/10b error rate checking . See LAS BER procedure for more information.
0 = Link Ok if 1 error when timer in 30.13.15:0 expires (Default 1’b0)
1 = Link Ok if 15 error when timer in 30.13.15:0 expires
RW

Table 5-267 LAS_BER_TIMER_CONTROL

Device Address: 0x1E Register Address: 0x000D Default: 0xFFFF
Bit Name Description Access
15:0 LAS_BER_TIMER[15:0] 16 msb of a 32-bit counter whose 16 lsb are fixed to 16'hFFFF. This counter's clock is reference clock divided by 64 and is used in link status monitor for BER calculation (Default 16’hFFFF). See LAS BER procedure for more information. RW

Table 5-268 RESET_CONTROL

Device Address: 0x1E Register Address: 0x000E Default: 0x0000
Bit Name Description Access
3 DATAPATH_RESET Channel datapath reset control. Required once the desired functional mode is configured.
0 = Normal operation. (Default 1’b0)
1 = Resets channel logic excluding MDIO registers. (Resets both Tx and Rx datapath)
RW
SC(1)
2 TXFIFO_RESET Transmit FIFO reset control.
0 = Normal operation. (Default 1’b0)
1 = Resets transmit datapath FIFO.
1 RXFIFO_RESET Receive FIFO reset control.
0 = Normal operation. (Default 1’b0)
1 = Resets receive datapath FIFO.
(1) After reset bit is set to one, it automatically sets itself back to zero on the next MDC clock cycle.

Table 5-269 CHANNEL_STATUS_1

Device Address: 0x1E Register Address: 0x000F Default: 0x0000
Bit Name Description Access
15 HS_TP_STATUS Test Pattern status for High/Low/Mixed/CRPAT test patterns.
1 = Alignment has achieved and correct pattern has been received.
Any bit errors are reflected in HS_ERROR_COUNTER register (0x10)
0 = Alignment has not been determined
RO
14 RESERVED For TI use only. RO
13 HS_LOS Loss of Signal Indicator.
When high, indicates that a loss of signal condition is detected on HS serial receive inputs
RO/LH
12 HS_AZ_DONE Auto zero complete indicator.
When high, indicates auto zero calibration is complete
RO/LL
11 HS_AGC_LOCKED Adaptive gain control loop lock indicator.
When high, indicates AGC loop is in locked state
10 HS_CHANNEL_SYNC Channel synchronization status indicator. When high, indicates channel synchronization has achieved
9 RESERVED For TI use only RO/LH
8 HS_DECODE_INVALID Valid when decoder is enabled and during CRPAT test pattern verification.
When high, indicates decoder received an invalid code word, or a 8b/10b disparity error. In functional mode, number of DECODE_INVALID errors are reflected in HS_ERROR_COUNTER register (0x10)
7 TX_FIFO_UNDERFLOW When high, indicates underflow has occurred in the transmit datapath FIFO.
6 TX_FIFO_OVERFLOW When high, indicates overflow has occurred in the transmit datapath FIFO.
5 RX_FIFO_UNDERFLOW When high, indicates underflow has occurred in the receive datapath FIFO.
4 RX_FIFO_OVERFLOW When high, indicates overflow has occurred in the receive datapath FIFO.
3 RX_LS_OK Receive link status indicator from system side.
When high, indicates receive link status is achieved on the system side
RO/LL
2 TX_LS_OK Link status indicator from Lane alignment/Link training slave inside TLK10034
When high, indicates 10G Link align achieved sync and alignment
1 LS_PLL_LOCK LS Serdes PLL lock indicator
When high, indicates LS Serdes PLL achieved lock to the selected incoming REFCLK0/1_P/N
0 HS_PLL_LOCK HS Serdes PLL lock indicator
When high, indicates HS Serdes PLL achieved lock to the selected incoming REFCLK0/1_P/N

Table 5-270 HS_ERROR_COUNTER

Device Address: 0x1E Register Address: 0x0010 Default: 0xFFFD
Bit Name Description Access
15:0 HS_ERR_COUNT[15:0] In functional mode, this counter reflects number of invalid code words (includes disparity errors) received by decoder.
In HS test pattern verification mode , this counter reflects error count for the test pattern selected through 30.11.10:8
When PRBS_EN pin is set, this counter reflects error count for selected PRBS pattern. Counter value cleared to 16’h0000 when read.
COR

Table 5-271 LS_LN0_ERROR_COUNTER

Device Address: 0x1E Register Address: 0x0011 Default: 0xFFFD
Bit Name Description Access
15:0 LS_LN0_ERR_COUNT[15:0] Lane 0 Error counter
In functional mode, this counter reflects number of invalid code words (includes disparity errors) received by decoder in lane alignment slave.
In LS test pattern verification mode , this counter reflects error count for the test pattern selected through 30.11.5:4 Counter value cleared to 16’h0000 when read.
COR

Table 5-272 LS_LN1_ERROR_COUNTER

Device Address: 0x1E Register Address: 0x0012 Default: 0xFFFD
Bit Name Description Access
15:0 LS_LN1_ERR_COUNT[15:0] Lane 1 Error counter
In functional mode, this counter reflects number of invalid code words (includes disparity errors) received by decoder in lane alignment slave.
In LS test pattern verification mode , this counter reflects error count for the test pattern selected through 30.11.5:4 Counter value cleared to 16’h0000 when read.
COR

Table 5-273 LS_LN2_ERROR_COUNTER

Device Address: 0x1E Register Address: 0x0013 Default: 0xFFFD
Bit Name Description Access
15:0 LS_LN2_ERR_COUNT[15:0] Lane 2 Error counter
In functional mode, this counter reflects number of invalid code words (includes disparity errors) received by decoder in lane alignment slave.
In LS test pattern verification mode , this counter reflects error count for the test pattern selected through 30.11.5:4 Counter value cleared to 16’h0000 when read.
COR

Table 5-274 LS_LN3_ERROR_COUNTER

Device Address: 0x1E Register Address: 0x0014 Default: 0xFFFD
Bit Name Description Access
15:0 LS_LN3_ERR_COUNT[15:0] Lane 3 Error counter
In functional mode, this counter reflects number of invalid code words (includes disparity errors) received by decoder in lane alignment slave.
n LS test pattern verification mode , this counter reflects error count for the test pattern selected through 30.11.5:4 Counter value cleared to 16’h0000 when read.
COR

Table 5-275 LS_STATUS_1

Device Address: 01E Register Address: 0x0015 Default: 0x0000
Bit Name Description Access
14:11 RESERVED For TI use only. RO
10 LS_LOS Loss of Signal Indicator.
When high, indicates that a loss of signal condition is detected on LS serial receive inputs for selected lane. Lane can be selected through LS_STATUS_CFG[1:0] (Register 30.12)
RO/LH
9 LS_LN_ALIGN_FIFO_ERR LS Lane alignment FIFO error status
1 = Lane alignment FIFO on LS side has error
0 = Lane alignment FIFO on LS side has no error
RO/LH
8 LS_CH_SYNC_STATUS LS Channel sync status for selected lane. Lane can be selected through LS_STATUS_CFG[1:0] (Register 30.12) RO/LL
6:4 RESERVED For TI use only. RO
3 LS_INVALID_DECODE LS Invalid decode error for selected lane. Lane can be selected through LS_STATUS_CFG[1:0] (Register 30.12). Error count for each lane can also be monitored through respective LS_LNx_ERR_COUNT registers RO/LH
2:0 RESERVED For TI use only. RO

Table 5-276 TI_RESERVED_CONTROL

Device Address: 0x01 Register Address: 0x0016 Default: 0x0000
Bit Name Description Access
11:8 RESERVED For TI use only. (Default 4’b0000) RW
6:0 RESERVED For TI use only. (Default 7’b0000000)

Table 5-277 TI_RESERVED_CONTROL

Device Address: 0x1E Register Address: 0x0017 Default: 0x0000
Bit Name Description Access
15:0 RESERVED For TI use only. RW

Table 5-278 LATENCY_STATUS_CLEAR_CONTROL

Device Address: 0x01 Register Address: 0x0018 Default: 0x0000
Bit Name Description Access
15:0 LATENCY_CLEAR Reading this register will clear Latency stopwatch status specified in LATENCY_COUNTER_1 and LATENCY_COUNTER_2 registers. Below sequence of reads needs to be performed for accurate and repeat stopwatch measurements. See Latency measurement procedure more information.
READ 0x8041
READ 0x8042
READ 0x0018
RO

Table 5-279 LS_CLKOUT_CONTROL(1)

Device Address: 0x1E Register Address: 0x0019 Default: 0x0808
Bit Name Description Access
15:12 LS1_CLKOUT_DIV[3:0] LS1_CLKOUT Output clock divide setting. This value is used to divide selected clock (Selected using LS1_CLKOUT_SEL) before giving it out onto LS1_CLKOUTP/N.
0000 = Divide by 1 (Default 4’b0000)
0001 = RESERVED
0010 = RESERVED
0011 = RESERVED
0100 = Divide by 2
0101 = RESERVED
0110 = RESERVED
0111 = RESERVED
1000 = Divide by 4
1001 = Divide by 8
1010 = Divide by 16
1011 = RESERVED
1100 = Divide by 5
1101 = Divide by 10
1110 = Divide by 20
1111 = Divide by 25 RW
11 LS1_CLKOUT_ EN Output clock enable.
0 = Holds LS1_CLKOUTP/N output to a fixed value.
1 = Allows LS1_CLKOUTP/N output to toggle normally. (Default 1’b1)
10:8 LS1_CLKOUT_SEL[2:0] Output clock select. Selected LS TXBCLK/RXBCLK sent out on LS1_CLKOUTP/N pins 000 = Selects Ch A LSRXBCLK0 clock as output clock (Default 3’b000)
001 = Selects Ch B LSRXBCLK0 clock as output clock
010 = Selects Ch C LSRXBCLK0 clock as output clock
011 = Selects Ch D LSRXBCLK0 clock as output clock
100 = Selects Ch A LSTXBCLK clock as output clock
101 = Selects Ch B LSTXBCLK clock as output clock
110 = Selects Ch C LSTXBCLK clock as output clock
111 = Selects Ch D LSTXBCLK clock as output clock
7:4 LS0_CLKOUT_DIV[3:0] LS0_CLKOUT Output clock divide setting. This value is used to divide selected clock (Selected using LS0_CLKOUT_SEL) before giving it out onto LS0_CLKOUTP/N.
0000 = Divide by 1 (Default 4’b0000)
0001 = RESERVED
0010 = RESERVED
0011 = RESERVED
0100 = Divide by 2
0101 = RESERVED
0110 = RESERVED
0111 = RESERVED
1000 = Divide by 4
1001 = Divide by 8
1010 = Divide by 16
1011 = RESERVED
1100 = Divide by 5
1101 = Divide by 10
1110 = Divide by 20
1111 = Divide by 25
3 LS0_CLKOUT_ EN Output clock enable.
0 = Holds LS0_CLKOUTP/N output to a fixed value.
1 = Allows LS0_CLKOUTP/N output to toggle normally. (Default 1’b1)
2:0 LS0_CLKOUT_SEL[2:0] Output clock select. Selected LS TXBCLK/RXBCLK sent out on LS0_CLKOUTP/N pins
000 = Selects Ch A LSRXBCLK0 clock as output clock (Default 3’b000)
001 = Selects Ch B LSRXBCLK0 clock as output clock
010 = Selects Ch C LSRXBCLK0 clock as output clock
011 = Selects Ch D LSRXBCLK0 clock as output clock
100 = Selects Ch A LSTXBCLK clock as output clock
101 = Selects Ch B LSTXBCLK clock as output clock
110 = Selects Ch C LSTXBCLK clock as output clock
111 = Selects Ch D LSTXBCLK clock as output clock
(1) This register is channel independent.

Table 5-280 HS_TX_CLKOUT_CONTROL(1)

Device Address: 0x1E Register Address: 0x001A Default: 0x0C0C
Bit Name Description Access
15:12 HSTX1_CLKOUT_DIV[3:0] HSTX1_CLKOUT Output clock divide setting. This value is used to divide selected clock (Selected using HSTX1_CLKOUT_SEL) before giving it out onto HSTX1_CLKOUTP/N.
0000 = Divide by 1 (Default 4’b0000)
0001 = RESERVED
0010 = RESERVED
0011 = RESERVED
0100 = Divide by 2
0101 = RESERVED
0110 = RESERVED
0111 = RESERVED
1000 = Divide by 4
1001 = Divide by 8
1010 = Divide by 16
1011 = RESERVED
1100 = Divide by 5
1101 = Divide by 10
1110 = Divide by 20
1111 = Divide by 25
RW
11 HSTX1_CLKOUT_ EN Output clock enable.
0 = Holds HSTX1_CLKOUTP/N output to a fixed value.
1 = Allows HSTX1_CLKOUTP/N output to toggle normally. (Default 1’b1)
RW
10 HSTX1_CLKOUT_POWERDOWN 0 = Normal operation
1 = Enable HSTX1_CLKOUTP/N Power Down (Default 1’b1)
RW
9:8 HSTX1_CLKOUT_SEL[1:0] Output clock select. Selected HS TXBCLK sent out on HSTX1_ CLKOUTP/N pins
00 = Selects Channel A HSTXBCLK clock as output clock (Default 2’b00)
01 = Selects Channel B HSTXBCLK clock as output clock
10 = Selects Channel C HSTXBCLK clock as output clock
11 = Selects Channel D HSTXBCLK clock as output clock
RW
7:4 HSTX0_CLKOUT_DIV[3:0] HSTX0_CLKOUT Output clock divide setting. This value is used to divide selected clock (Selected using HSTX0_CLKOUT_SEL) before giving it out onto HSTX0_CLKOUTP/N.
0000 = Divide by 1 (Default 4’b0000)
0001 = RESERVED
0010 = RESERVED
0011 = RESERVED
0100 = Divide by 2
0101 = RESERVED
0110 = RESERVED
0111 = RESERVED
1000 = Divide by 4
1001 = Divide by 8 1010 = Divide by 16
1011 = RESERVED
1100 = Divide by 5
1101 = Divide by 10
1110 = Divide by 20
1111 = Divide by 25
RW
3 HSTX0_CLKOUT_ EN Output clock enable.
0 = Holds HSTX0_CLKOUTP/N output to a fixed value.
1 = Allows HSTX0_CLKOUTP/N output to toggle normally. (Default 1’b1)
RW
2 HSTX0_CLKOUT_POWERDOWN 0 = Normal operation
1 = Enable HSTX0_CLKOUTP/N Power Down(Default 1’b1)
RW
1:0 HSTX0_CLKOUT_SEL[1:0] Output clock select. Selected HS TXBCLK sent out on HSTX0_ CLKOUTP/N pins
00 = Selects Channel A HSTXBCLK clock as output clock (Default 2’b00)
01 = Selects Channel B HSTXBCLK clock as output clock
10 = Selects Channel C HSTXBCLK clock as output clock
11 = Selects Channel D HSTXBCLK clock as output clock
RW
(1) This register is channel independent

Table 5-281 LS_CLKOUT_PWRDWN_CONTROL

Device Address: 0x1E Register Address: 0x001B Default: 0x0063
Bit Name Description Access
6:2 RESERVED For TI use only (Default 5’b11000) RW
1 LS1_CLKOUT_POWERDOWN 0 = Normal operation
1 = Enable LS1_CLKOUTP/N Power Down (Default 1’b1)
0 LS0_CLKOUT_POWERDOWN 0 = Normal operation (Default 1’b1)
1 = Enable LS0_CLKOUTP/N Power Down (Default 1’b1)

Table 5-282 LS_CH_CONTROL_1

Device Address: 0x1E Register Address: 0x001C Default: 0x0000
Bit Name Description Access
6 RESERVED For TI use only (Default 1’b0) RW/SC
5:2 RESERVED For TI use only (Default 4’b0000) RW
1:0 LS_CH_SYNC_HYS_SEL[1:0] LS Channel synchronization hysteresis selection for selected lane.
Lane can be selected in LS_SERDES_CONTROL_1.
00 = The channel synchronization, when in the synchronization state, performs the Ethernet standard specified hysteresis to return to the LOS state (Default 2’b00)
01 = A single 8b/10b invalid decode error or disparity error causes the channel synchronization state machine to immediately transition from sync to LOS
10 = Two adjacent 8b/10b invalid decode errors or disparity errors cause the channel synchronization state machine to immediately transition from sync to LOS
11 = Three adjacent 8b/10b invalid decode errors or disparity errors cause the channel synchronization state machine to immediately transition from sync to LOS

Table 5-283 HS_CH_CONTROL_1

Device Address: 0x1E Register Address: 0x001D Default: 0x0000
Bit Name Description Access
6 RESERVED For TI use only (Default 1’b0) RW/SC
5 RESERVED For TI use only (Default 4’b0000) RW
3 HS_ENC_BYPASS 0 = Normal operation.
1 = Disables 8B/10B encoder on HS side. Required for 1:1 operation
RW
2 HS_DEC_BYPASS 0 = Normal operation.
1 = Disables 8B/10B decoder on HS side. Required for 1:1 operation
RW
1:0 HS_CH_SYNC_ HYSTERESIS[1:0] Channel synchronization hysteresis control on the HS receive channel.
00 = The channel synchronization, when in the synchronization state, performs the Ethernet standard specified hysteresis to return to the unsynchronized state (Default 2’b00)
01 = A single 8b/10b invalid decode error or disparity error causes the channel synchronization state machine to immediately transition from sync to unsync
10 = Two adjacent 8b/10b invalid decode errors or disparity errors cause the channel synchronization state machine to immediately transition from sync to unsync
11 = Three adjacent 8b/10b invalid decode errors or disparity errors cause the channel synchronization state machine to immediately transition from sync to unsync
RW

Table 5-284 EXT_ADDRESS_CONTROL

Device Address: 0x1E Register Address: 0x001E Default: 0x0000
Bit Name Description Access
15:0 EXT_ADDR_CONTROL[15:0] Applicable in Clause 22 mode only. This register should be written with the extended register address to be written/read. Contents of address written in this register can be accessed from Reg 31 (0x001F). (Default 16’h0000) RW

Table 5-285 EXT_ADDRESS_DATA

Device Address: 0x1E Register Address: 0x001F Default: 0x0000
Bit Name Description Access
15:0 EXT_ADDR_DATA[15:0] Applicable in Clause 22 mode only. This register contains the data associated with the register address written in Register 30 (0x001E) RW

Table 5-286 TI_RESERVED_CONTROL

Device Address: 0x1E Register Address: 0x8000 Default: 0x04D1
Bit Name Description Access
11:4 RESERVED For TI use only (Default 8’b01001101) RW
0 For TI use only (Default 1’b1)

Table 5-287 TI_RESERVED_CONTROL

Device Address: 0x1E Register Address: 0x8001 Default: 0x0107
Bit Name Description Access
9:0 RESERVED For TI use only (Default 10’h107) RW

Table 5-288 TI_RESERVED_CONTROL

Device Address: 0x1E Register Address: 0x8002 Default: 0x01FE
Bit Name Description Access
9:0 RESERVED For TI use only (Default 10’h1FE) RW

Table 5-289 VS_10G_LN_ALIGN_CODE_P

Device Address: 0x1E Register Address: 0x8003 Default: 0x01BC
Bit Name Description Access
9:0 LN_ALIGN_CODE_P[9:0] 10-bit alignment code to be matched for positive disparity RW

Table 5-290 VS_10G_LN_ALIGN_CODE_N

Device Address: 0x1E Register Address: 0x8004 Default: 0x01BC
Bit Name Description Access
9:0 LN_ALIGN_CODE_N[9:0] 10-bit alignment code to be matched for negative disparity RW

Table 5-291 TI_RESERVED_CONTROL

Device Address: 0x1E Register Address: 0x8005 Default: 0x0000
Bit Name Description Access
14:12 RESERVED For TI use only (Default 3’b000) RW
9:0 RESERVED For TI use only (Default 10’h000)

Table 5-292 TI_RESERVED_CONTROL

Device Address: 0x1E Register Address: 0x8006 Default: 0x0000
Bit Name Description Access
15:12 RESERVED For TI use only (Default 4’b0000) RW
9:0 RESERVED For TI use only (Default 10’h000)

Table 5-293 TI_RESERVED_CONTROL

Device Address: 0x1E Register Address: 0x8007 Default: 0x8000
Bit Name Description Access
15:12 RESERVED For TI use only (Default 4’b1000) RW
9:0 RESERVED For TI use only (Default 10’h000)

Table 5-294 TI_RESERVED_CONTROL

Device Address: 0x1E Register Address: 0x8008 Default: 0x0000
Bit30.32776.15 Name Description Access
RESERVED For TI use only (Default 1’b0) RW/SC
14:12 RESERVED For TI use only (Default 3’b000) RW
9:0 RESERVED For TI use only (Default 10’h000)

Table 5-295 TI_RESERVED_CONTROL

Device Address: 0x1E Register Address: 0x8009 Default: 0x5500
Bit Name Description Access
14:8 RESERVED For TI use only (Default 7’h55) RW
1:0 RESERVED For TI use only (Default 2’b00)

Table 5-296 TI_RESERVED_CONTROL

Device Address: 0x1E Register Address: 0x800A Default: 0x5500
Bit Name Description Access
14:8 RESERVED For TI use only (Default 7’h55) RW
1:0 RESERVED For TI use only (Default 2’b00)

Table 5-297 TI_RESERVED_CONTROL

Device Address: 0x1E Register Address: 0x800B Default: 0x013C
Bit Name Description Access
9:0 RESERVED For TI use only (Default 10’h13C) RW

Table 5-298 TI_RESERVED_CONTROL

Device Address: 0x1E Register Address: 0x800C Default: 0x01BC
Bit Name Description Access
9:0 RESERVED For TI use only (Default 10’h1BC) RW

Table 5-299 TI_RESERVED_CONTROL

Device Address: 0x1E Register Address: 0x800D Default: 0x01FC
Bit Name Description Access
9:0 RESERVED For TI use only (Default 10’h1FC) RW

Table 5-300 TI_RESERVED_CONTROL

Device Address: 0x1E Register Address: 0x800E Default: 0x013C
Bit Name Description Access
9:0 RESERVED For TI use only (Default 10’h13C) RW

Table 5-301 TI_RESERVED_CONTROL

Device Address: 0x1E Register Address: 0x800F Default: 0x01BC
Bit Name Description Access
9:0 RESERVED For TI use only (Default 10’h1BC) RW

Table 5-302 TI_RESERVED_CONTROL

Device Address: 0x1E Register Address: 0x8010 Default: 0x01FC
Bit Name Description Access
9:0 RESERVED For TI use only (Default 10’h1FC) RW

Table 5-303 TI_RESERVED_CONTROL

Device Address: 0x1E Register Address: 0x8011 Default: 0x7F00
Bit Name Description Access
15:8 RESERVED For TI use only. (Default 8’b0111_1111) RW

Table 5-304 TI_RESERVED_STATUS

Device Address: 0x1E Register Address: 0x8012 Default: 0xFFFD
Bit Name Description Access
15:0 RESERVED For TI use only. COR

Table 5-305 TI_RESERVED_STATUS

Device Address: 0x1E Register Address: 0x8013 Default: 0xFFFD
Bit Name Description Access
15:0 RESERVED For TI use only. COR

Table 5-306 TI_RESERVED_STATUS

Device Address: 0x1E Register Address: 0x8014 Default: 0x0000
Bit Name Description Access
11 RESERVED For TI use only RO/LH
8 RESERVED For TI use only
4:0 RESERVED For TI use only

Table 5-307 TI_RESERVED_STATUS

Device Address: 0x1E Register Address: 0x8015 Default: 0x0000
Bit Name Description Access
15:0 RESERVED For TI use only RO

Table 5-308 TI_RESERVED_CONTROL

Device Address: 0x1E Register Address: 0x8020 Default: 0x0000
Bit Name Description Access
15:0 RESERVED For TI use only (Default 16’h0000) RW

Table 5-309 AUTO_CLKOUT_CONTROL

Device Address: 0x1E Register Address: 0x8021 Default: 0x000F
Bit Name Description Access
7 RESERVED For TI use only (Default 1’b0) RW
6 RESERVED For TI use only (Default 1’b0) Must be set to 1. RW
5 RESERVED For TI use only (Default 1’b0) Must be set to 1. RW
4 RESERVED For TI use only (Default 1’b0) RW
3 RX_CLKOUT_EN_AUTO_ DISABLE This bit controls the signal which flat lines RX CLKOUT
1 = RX CLKOUT clock flat lined if HS PLL lock is lost or if HS LOS is detected (Default 1’b1)
0 = RX CLKOUT clock not flat lined if HS PLL lock is lost or if HS LOS is detected Must be set to 1.
RW
2 RX_CLKOUT_PWRDWN_ AUTO_DISABLE This bit controls the signal which power down RX CLKOUT output buffer
1 = RX CLKOUT output buffer powered down if HS PLL lock is lost or if HS LOS is detected (Default 1’b1)
0 = RX CLKOUT output buffer not powered down if HS PLL lock is lost or if HS LOS is detected Must be set to 1.
RW
1 RESERVED For TI use only (Default 1’b1) Must be set to 1. RW
0 RESERVED For TI use only (Default 1’b1) Must be set to 1. RW

Table 5-310 TI_RESERVED_CONTROL

Device Address: 0x1E Register Address: 0x8022 Default: 0x0000
Bit Name Description Access
15:0 RESERVED For TI use only (Default 16’h0000) RW

Table 5-311 TI_RESERVED_STATUS

Device Address: 0x1E Register Address: 0x8030 Default: 0x0000
Bit Name Description Access
13:0 RESERVED For TI use only. RO

Table 5-312 TI_RESERVED_STATUS

Device Address: 0x1E Register Address: 0x8031 Default: 0x0000
Bit Name Description Access
15:0 RESERVED For TI use only RO

Table 5-313 TI_RESERVED_STATUS

Device Address: 0x1E Register Address: 0x8032 Default: 0x0000
Bit Name Description Access
11:0 RESERVED For TI use only RO

Table 5-314 TI_RESERVED_STATUS

Device Address: 0x1E Register Address: 0x8033 Default: 0x0000
Bit Name Description Access
11:8 RESERVED For TI use only RO
6:0 RESERVED For TI use only

Table 5-315 TI_RESERVED_STATUS

Device Address: 0x1E Register Address: 0x8034 Default: 0x0000
Bit Name Description Access
9:8 RESERVED For TI use only RO
5:0 RESERVED For TI use only

Table 5-316 TI_RESERVED_STATUS

Device Address: 0x1E Register Address: 0x8035 Default: 0x0000
Bit Name Description Access
5:0 RESERVED For TI use only

Table 5-317 LATENCY_MEASURE_CONTROL(1)

Device Address: 0x1E Register Address: 0x8040 Default: 0x0000
Bit Name Description Access
7:6 LATENCY_MEAS_START_ SEL[1:0] Latency measurement start point selection
00 = Selects LS RX as start point (Default 2 ’b00)
01 = Selects HS TX as start point
1x = Selects external pin (PRTAD1) rising edge as start point
RW
5:4 LATENCY_MEAS_CLK_ DIV[1:0] Latency measurement clock divide control. Valid only when bit 30.32832.2 is 0. Divides clock to needed resolution. Higher the divide value, lesser the latency measurement resolution. Divider value should be chosen such that the divided clock doesn’t result in clock slower than the high speed byte clock.
00 = Divide by 1 (Default 2’b00) (Most Accurate Measurement)
01 = Divide by 2 10 = Divide by 4
11 = Divide by 8 (Longest Measurement Capability)
RW
3:2 LATENCY_MEAS_STOP_ SEL[1:0] Latency measurement stop point selection
00 = Selects LS TX as stop point (Default 2’b00)
01 = Selects HS RX as stop point
1x = Selects external pin (PRTAD1) falling edge as stop point
RW
1 LATENCY_MEAS_EN Latency measurement enable
0 = Disable Latency measurement (Default ’b0)
1 = Enable Latency measurement
RW
0 LATENCY_MEAS_CLK_SEL Latency measurement clock selection.
0 = Selects VCO clock as per Latency measurement table. Bits 30.32832.5:4 can be used to divide this clock to achieve needed resolution. (Default 1’b0)
1 = Selects respective channel recovered byte clock (Frequency = Serial bit rate/ 20).
RW
(1) See Latency measurement procedure for more information

Table 5-318 LATENCY_COUNTER_2

Device Address: 0x1E Register Address: 0x8041 Default: 0x0000
Bit Name Description Access
15:12 LATENCY_MEAS_START_ COMMA[3:0] Latency measurement start comma location status.
“1” indicates start comma location found. If LS TX is selected as start point (30.32832.7 = 0),
[3:0] indicates status for lane3, lane2, lane1, lane0. If HS RX is selected as start point (30.32832.7 = 1),
[0] indicates status for data[9:0],
[1] indicates status for data[19:10].
[3:2] is unused.
RO/LH (1)
11:8 LATENCY_MEAS_STOP_ COMMA[3:0] Latency measurement stop comma location status.
“1” indicates stop comma location found. If LS RX is selected as stop point (30.32832.6 = 0),
[3:0] indicates status for lane3, lane2, lane1, lane0. If HS TX is selected as stop point (30.32832.6 = 1),
[0] indicates status for data[9:0],
[1] indicates status for data[19:10].
[3:2] is unused.
4 LATENCY_ MEAS_READY Latency measurement ready indicator
0 = Indicates latency measurement not complete.
1 = Indicates latency measurement is complete and value in latency measurement counter (LATENCY_MEAS_COUNT[19:0]) is ready to be read.
3:0 LATENCY_MEAS_ COUNT[19:16] Bits[19:16] of 20 bit wide latency measurement counter. Latency measurement counter value represents the latency in number of clock cycles. Each clock cycle is half of the period of the measurement clock as determined by register 30.32832.5:4 and 30.32832.0. This counter will return 20’h00000 if it’s read before rx comma is received. If latency is more than 20’hFFFFF clock cycles then this counter returns 20’hFFFFF. COR(1)
(1) Latency measurement counter value resets to 20’h00000 when Register 30.24 (0x0018) is read. Start and Stop Comma (30.32833.15:12 & 30.32833.11:8) and count valid (30.32833.4) bits are also cleared when Register30.24 is read.

Table 5-319 LATENCY_COUNTER_1

Device Address: 0x1E Register Address: 0x8042 Default: 0x0000
Bit Name Description Access
15:0 LATENCY_MEAS_ COUNT[15:0] Bits[15:0] of 20 bit wide latency measurement counter. Below sequence of reads needs to be performed for accurate and repeat stopwatch measurements.
READ 0x8041
READ 0x8042
READ 0x0018
COR(1)
(1) Latency measurement counter value resets to 20’h00000 when Register 30.24 (0x0018) is read. Start and Stop Comma (30.32833.15:12 & 30.32833.11:8) and count valid (30.32833.4) bits are also cleared when Register30.24 is read.

Table 5-320 TI_RESERVED_CONTROL

Device Address: 0x1E Register Address: 0x8050 Default: 0x0000
Bit Name Description Access
3:0 RESERVED For TI use only (Default 4’b0000) RW

Table 5-321 TI_RESERVED_CONTROL

Device Address: 0x1E Register Address: 0x8100 Default: 0x0000
Bit Name Description Access
10:0 RESERVED For TI use only (Default 11’b000000000000) RW

Table 5-322 TI_RESERVED_CONTROL

Device Address: 0x1E Register Address: 0x8101 Default: 0x0000
Bit Name Description Access
10:0 RESERVED For TI use only (Default 11’b000000000000) RW

The registers below can be accessed directly through Clause 45 and indirectly through Clause 22. Contains device specific debug control/status registers and not implemented per channel basis (i.e. same physical register accessed irrespective of channel addressed).

Table 5-323 TI_RESERVED_CONTROL

Device Address: 0x1E Register Address: 0x9000 Default: 0x0000
Bit Name Description Access
11:8 RESERVED For TI use only. (Default 4’b0000) RW
5:4 RESERVED For TI use only. (Default 2’b00)
0 RESERVED For TI use only. (Default 1’b0)