ZHCSK03J August   1983  – November 2023 TLC555

PRODUCTION DATA  

  1.   1
  2. 特性
  3. 应用
  4. 说明
  5. Pin Configuration and Functions
  6. Specifications
    1. 5.1 Absolute Maximum Ratings
    2. 5.2 ESD Ratings
    3. 5.3 Recommended Operating Conditions
    4. 5.4 Thermal Information
    5. 5.5 Electrical Characteristics: VDD = 2 V for TLC555C, VDD = 3 V for TLC555I
    6. 5.6 Electrical Characteristics: VDD = 5 V
    7. 5.7 Electrical Characteristics: VDD = 15 V
    8. 5.8 Timing Characteristics
    9. 5.9 Typical Characteristics
  7. Detailed Description
    1. 6.1 Overview
    2. 6.2 Functional Block Diagram
    3. 6.3 Feature Description
      1. 6.3.1 Monostable Operation
      2. 6.3.2 Astable Operation
      3. 6.3.3 Frequency Divider
    4. 6.4 Device Functional Modes
  8. Application and Implementation
    1. 7.1 Application Information
    2. 7.2 Typical Applications
      1. 7.2.1 Missing-Pulse Detector
        1. 7.2.1.1 Design Requirements
        2. 7.2.1.2 Detailed Design Procedure
        3. 7.2.1.3 Application Curve
      2. 7.2.2 Pulse-Width Modulation
        1. 7.2.2.1 Design Requirements
        2. 7.2.2.2 Detailed Design Procedure
        3. 7.2.2.3 Application Curve
      3. 7.2.3 Pulse-Position Modulation
        1. 7.2.3.1 Design Requirements
        2. 7.2.3.2 Detailed Design Procedure
        3. 7.2.3.3 Application Curves
      4. 7.2.4 Sequential Timer
        1. 7.2.4.1 Design Requirements
        2. 7.2.4.2 Detailed Design Procedure
        3. 7.2.4.3 Application Curve
      5. 7.2.5 Designing for Improved ESD Performance
    3. 7.3 Power Supply Recommendations
    4. 7.4 Layout
      1. 7.4.1 Layout Guidelines
      2. 7.4.2 Layout Example
  9. Device and Documentation Support
    1. 8.1 接收文档更新通知
    2. 8.2 支持资源
    3. 8.3 Trademarks
    4. 8.4 静电放电警告
    5. 8.5 术语表
  10. Revision History
  11. 10Mechanical, Packaging, and Orderable Information

封装选项

机械数据 (封装 | 引脚)
散热焊盘机械数据 (封装 | 引脚)
订购信息

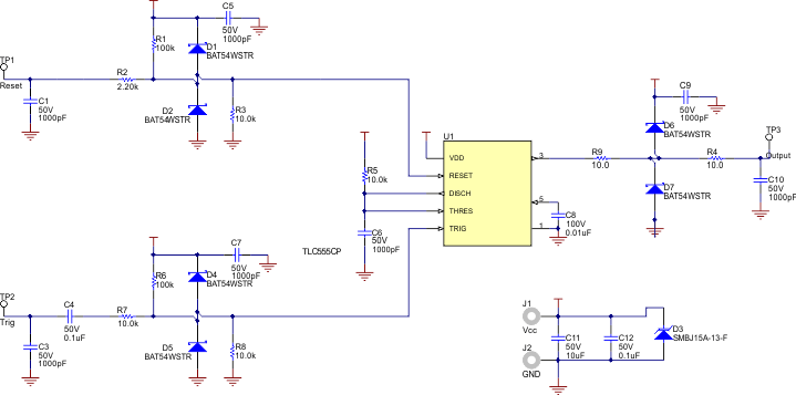
Designing for Improved ESD Performance

The TLC555 internal HBM and CDM protection allows for safe assembly in ESD-controlled environments. In applications that expose the pins of the TLC555 to ESD, additional protection is highly recommended. The following test board schematic has bypass capacitors, current-limiting resistors, and voltage-clamping TVS diodes to provide additional protection for commonly exposed pins (Reset, Trig, and Output) against ESD.

GUID-1A4C9A58-2256-40E1-99C6-2BDE6BC1C936-low.gif Figure 7-10 ESD Test Schematic

The following table gives the ESD protection levels recorded for different supply voltages and external components populated. Using only passive components to protect the TLC555 with a single 15‑V supply is not recommended because the higher voltage allows for an unacceptable amount of current to flow through the device.

Table 7-1 ESD Test Results
SUPPLY VOLTAGE ONLY PASSIVE COMPONENTS POPULATED
D1..D7 NOT POPULATED(1)
ALL COMPONENTS POPULATED (1)
5 V 8 kV 12 kV
15 V Not recommended 12 kV
Sample results. Results can vary with populated components, board layout, and samples used.