ZHCSBN6A September   2013  – November 2015 SN65HVD265 , SN65HVD266 , SN65HVD267

PRODUCTION DATA.  

  1. 特性
  2. 应用
  3. (说明
  4. Revision History
  5. Device Comparison Table
  6. Pin Configurations and Functions
  7. Specifications
    1. 7.1 Absolute Maximum Ratings
    2. 7.2 ESD Ratings: AEC
    3. 7.3 ESD Ratings: IEC
    4. 7.4 Transient Protection
    5. 7.5 Recommended Operating Conditions
    6. 7.6 Thermal Information
    7. 7.7 Electrical Characteristics
    8. 7.8 Switching Characteristics
    9. 7.9 Typical Characteristics
  8. Parameter Measurement Information
  9. Detailed Description
    1. 9.1 Overview
    2. 9.2 Functional Block Diagram
    3. 9.3 Feature Description
      1. 9.3.1 TXD Dominant Timeout (DTO)
        1. 9.3.1.1 RXD Dominant Timeout (SN65HVD267)
        2. 9.3.1.2 Thermal Shutdown
        3. 9.3.1.3 Undervoltage Lockout
        4. 9.3.1.4 Fault Terminal (SN65HVD267)
        5. 9.3.1.5 Unpowered Device
        6. 9.3.1.6 Floating Terminals
        7. 9.3.1.7 CAN Bus Short Circuit Current Limiting
    4. 9.4 Device Functional Modes
      1. 9.4.1 Can Bus States
      2. 9.4.2 Normal Mode
      3. 9.4.3 Silent Mode
      4. 9.4.4 Driver and Receiver Function Tables
      5. 9.4.5 Digital Inputs and Outputs
        1. 9.4.5.1 5-V VCC Only Devices (SN65HVD265 and SN65HVD267)
        2. 9.4.5.2 5-V VCC with VRXD RXD Output Supply Devices (SN65HVD266)
        3. 9.4.5.3 5-V VCC with FAULT Open-Drain Output Device (SN65HVD267)
  10. 10Application and Implementation
    1. 10.1 Application Information
    2. 10.2 Typical Application
      1. 10.2.1 Design Requirements
        1. 10.2.1.1 Bus Loading, Length and Number of Nodes
      2. 10.2.2 Detailed Design Procedures
        1. 10.2.2.1 CAN Termination
        2. 10.2.2.2 Functional Safety Using the SN65HVD267 in a Redundant Physical Layer CAN Network Topology
      3. 10.2.3 Application Curve
  11. 11Power Supply Recommendations
  12. 12Layout
    1. 12.1 Layout Guidelines
    2. 12.2 Layout Example
  13. 13器件和文档支持
    1. 13.1 相关链接
    2. 13.2 社区资源
    3. 13.3 商标
    4. 13.4 静电放电警告
    5. 13.5 Glossary
  14. 14机械、封装和可订购信息

封装选项

机械数据 (封装 | 引脚)
散热焊盘机械数据 (封装 | 引脚)
订购信息

特性

  • 满足 ISO11898-2 标准的要求
  • Turbo CAN:
    • 指定用于 2Mbps CAN FD(具有灵活数据速率的 CAN)
    • 短时和对称传播延迟时间以及针对增强型时序裕量的快速环路时间
    • CAN 网络中更快的数据速率
  • I/O 电压范围支持 3.3V 和 5V MCU
  • 未上电时的理想无源特性
    • 总线和逻辑引脚处于高阻态(无负载)
    • 上电/掉电时总线上无毛刺脉冲
  • 保护 特性
    • 人体放电模式 (HBM) 静电放电 (ESD) 保护超过 ±12kV
    • 总线故障保护 -27V 至 40V
    • 电源引脚欠压保护
    • 驱动器显性超时 (TXD DTO)
    • SN65HVD267:接收器主计时功能 (RXD DTO)
    • SN65HVD267:故障输出引脚
    • 热关断保护
  • 额定运行温度范围 -40°C 至 125°C

应用

  • 具有灵活数据速率的 CAN 网络中的 2Mbps 操作
  • 高负载 CAN 网络以及低至 10kbps 的网络(使用 TXD DTO)中的 1Mbps 操作
  • 工业自动化、控制、传感器和驱动系统
  • 楼宇安全和恒温控制自动化
  • 电信基站状态和控制
  • SN65HVD267:带有冗余和多拓扑 CAN 网络的功能安全
  • 诸如 CANopen,DeviceNet,NMEA2000,ARNIC825,ISO11783,,CANaerospace 的 CAN 总线标准

(说明

这款 CAN 收发器符合 ISO1189-2 高速 CAN(控制器局域网)物理层标准。其在 CAN FD(具有灵活数据速率的 CAN)网络中的数据速率为 2Mbps(兆比特每秒),在小型 CAN 网络中的数据速率高达 1Mbps 以上,并且在大型高负载网络中具有更高的时序余裕和数据速率。这款器件提供多种保护 功能, 从而提高器件和 CAN 网络的稳定性。SN65HVD267 新增了一些 特性,以便能够轻松设计具有故障指示的冗余和多拓扑网络,从而使 CAN 系统获得更高级别的安全特性。

器件信息 (1)

部件号 封装 封装尺寸
SN65HVD26xD SOIC (8) 4.90mm x 3.91mm
  1. 要了解所有可用封装,请参见数据表末尾的可订购产品附录。

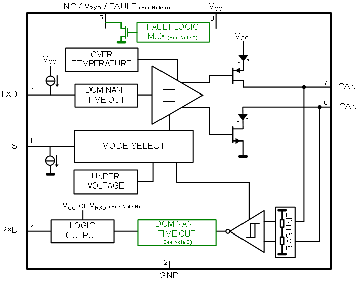
功能框图

SN65HVD265 SN65HVD266 SN65HVD267 fbd_sllsei3.gif
引脚 5 的功能取决于具体器件:SN65HVD265 为 NC,SN65HVD266 为 RXD 输出电平转换器件的 VRXD,SN65HVD267 为故障输出。
RXD 逻辑输出被驱动至电源电压仅为 5V 的器件上的 VCC (SN65HVD265,SN65HVD267) 并被驱动至输出电平位移器件 (SN65HVD266) 上的 VRXD
RXD(接收器)主状态计时是一个只在 SN65HVD267 上提供的由器件决定的选项。

Revision History

Changes from * Revision (September 2013) to A Revision

  • Added 引脚配置和功能部分,ESD 额定值表,开关特性表,特性 描述 部分,器件功能模式应用和实施部分,电源相关建议部分,布局部分,器件和文档支持部分以及机械、封装和可订购信息部分Go
  • Changed Typical Redundant Physical Layer Topology Using the SN65HVD267, Figure 19Go