ZHCS042C April   2011  – March 2021 OPA2376-Q1 , OPA376-Q1 , OPA4376-Q1

PRODUCTION DATA  

  1. 特性
  2. 应用
  3. 说明
  4. Revision History
  5. Pin Configuration and Functions
  6. Specifications
    1. 6.1 Absolute Maximum Ratings
    2. 6.2 ESD Ratings
    3. 6.3 Recommended Operating Conditions
    4. 6.4 Thermal Information: OPA376-Q1
    5. 6.5 Thermal Information: OPA2376-Q1
    6. 6.6 Thermal Information: OPA4376-Q1
    7. 6.7 Electrical Characteristics
    8. 6.8 Typical Characteristics
  7. Detailed Description
    1. 7.1 Overview
    2. 7.2 Functional Block Diagram
    3. 7.3 Feature Description
      1. 7.3.1 Operating Voltage
      2. 7.3.2 Input Offset Voltage and Input Offset Voltage Drift
      3. 7.3.3 Capacitive Load and Stability
      4. 7.3.4 Common-Mode Voltage Range
      5. 7.3.5 Input and ESD Protection
    4. 7.4 Device Functional Modes
  8. Application and Implementation
    1. 8.1 Application Information
      1. 8.1.1 Basic Amplifier Configurations
      2. 8.1.2 Active Filtering
      3. 8.1.3 Driving an Analog-to-Digital Converter
      4. 8.1.4 Phantom-Powered Microphone
      5. 8.1.5 Speech Bandpass-Filtered Data Acquisition System
    2. 8.2 Typical Application
      1. 8.2.1 Design Requirements
      2. 8.2.2 Detailed Design Procedure
      3. 8.2.3 Application Curve
  9. Power Supply Recommendations
  10. 10Layout
    1. 10.1 Layout Guidelines
    2. 10.2 Layout Example
  11. 11Device and Documentation Support
    1. 11.1 Device Support
      1. 11.1.1 Development Support
        1. 11.1.1.1 TINA-TI™ Simulation Software (Free Download)
        2. 11.1.1.2 TI Precision Designs
        3. 11.1.1.3 WEBENCH® Filter Designer
    2. 11.2 Documentation Support
      1. 11.2.1 Related Documentation
    3. 11.3 接收文档更新通知
    4. 11.4 支持资源
    5. 11.5 Trademarks
    6. 11.6 静电放电警告
    7. 11.7 术语表
  12. 12Mechanical, Packaging, and Orderable Information

封装选项

机械数据 (封装 | 引脚)
散热焊盘机械数据 (封装 | 引脚)
订购信息

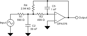
Typical Application

Low-pass filters are commonly employed in signal processing applications to reduce noise and prevent aliasing. The OPA376-Q1 is ideally suited to construct high-speed, high-precision active filters. Figure 8-6 shows a second-order, low-pass filter commonly encountered in signal processing applications.

GUID-4EC5287D-9477-4BFE-A511-DC6B30DD63A3-low.gifFigure 8-6 Typical Application Schematic