ZHCSWO7 May   2024 MCT8316A-Q1

PRODUCTION DATA  

  1.   1
  2. 特性
  3. 应用
  4. 说明
  5. 引脚配置和功能
  6. 规格
    1. 5.1 绝对最大额定值
    2. 5.2 ESD 等级 - 汽车
    3. 5.3 建议运行条件
    4. 5.4 热性能信息
    5. 5.5 电气特性
    6. 5.6 标准和快速模式下 SDA 和 SCL 总线的特征
  7. 详细说明
    1. 6.1 概述
    2. 6.2 功能方框图
    3. 6.3 特性说明
      1. 6.3.1  输出级
      2. 6.3.2  器件接口模式
        1. 6.3.2.1 接口 - 控制和监控
        2. 6.3.2.2 I2C 接口
      3. 6.3.3  混合模式降压稳压器
        1. 6.3.3.1 以电感器模式降压
        2. 6.3.3.2 以电阻器模式降压
        3. 6.3.3.3 具有外部 LDO 的降压稳压器
        4. 6.3.3.4 降压稳压器上的 AVDD 电源时序
        5. 6.3.3.5 混合模式降压运行和控制
        6. 6.3.3.6 降压欠压保护
        7. 6.3.3.7 降压过流保护
      4. 6.3.4  AVDD 线性稳压器
      5. 6.3.5  电荷泵
      6. 6.3.6  压摆率控制
      7. 6.3.7  跨导(死区时间)
      8. 6.3.8  SPEED 控制
        1. 6.3.8.1 模拟模式速度控制
        2. 6.3.8.2 PWM 模式速度控制
        3. 6.3.8.3 基于 I2C 的速度控制
        4. 6.3.8.4 频率模式速度控制
      9. 6.3.9  在不同初始条件下启动电机
        1. 6.3.9.1 案例 1 – 电机静止
        2. 6.3.9.2 案例 2 – 电机正向旋转
        3. 6.3.9.3 案例 3 – 电机反向旋转
      10. 6.3.10 电机启动顺序 (MSS)
        1. 6.3.10.1 初始速度检测 (ISD)
        2. 6.3.10.2 电机重新同步
        3. 6.3.10.3 反向驱动
        4. 6.3.10.4 电机启动
          1. 6.3.10.4.1 对齐
          2. 6.3.10.4.2 双对齐
          3. 6.3.10.4.3 初始位置检测 (IPD)
            1. 6.3.10.4.3.1 IPD 运行模式
            2. 6.3.10.4.3.2 IPD 释放模式
            3. 6.3.10.4.3.3 IPD 超前角度
          4. 6.3.10.4.4 显示首个周期启动
          5. 6.3.10.4.5 开环
          6. 6.3.10.4.6 从开环转换到闭环
      11. 6.3.11 闭环运行
        1. 6.3.11.1 120o 换向
          1. 6.3.11.1.1 高侧调制
          2. 6.3.11.1.2 低侧调制
          3. 6.3.11.1.3 混合调制
        2. 6.3.11.2 可变换向
        3. 6.3.11.3 超前角控制
        4. 6.3.11.4 闭环加速
      12. 6.3.12 速度环路
      13. 6.3.13 输入功率调节
      14. 6.3.14 防电压浪涌 (AVS)
      15. 6.3.15 输出 PWM 开关频率
      16. 6.3.16 快速启动 (< 50ms)
        1. 6.3.16.1 BEMF 阈值
        2. 6.3.16.2 动态去磁
      17. 6.3.17 快速减速
      18. 6.3.18 主动消磁
        1. 6.3.18.1 主动消磁的实际运用
      19. 6.3.19 电机停止运转选项
        1. 6.3.19.1 滑行(高阻态)模式
        2. 6.3.19.2 再循环模式
        3. 6.3.19.3 低侧制动
        4. 6.3.19.4 高侧制动
        5. 6.3.19.5 主动降速
      20. 6.3.20 FG 配置
        1. 6.3.20.1 FG 输出频率
        2. 6.3.20.2 FG 开环和锁定行为
      21. 6.3.21 保护功能
        1. 6.3.21.1  VM 电源欠压锁定
        2. 6.3.21.2  AVDD 欠压锁定 (AVDD_UV)
        3. 6.3.21.3  BUCK 欠压锁定 (BUCK_UV)
        4. 6.3.21.4  VCP 电荷泵欠压锁定 (CPUV)
        5. 6.3.21.5  过压保护 (OVP)
        6. 6.3.21.6  过流保护 (OCP)
          1. 6.3.21.6.1 OCP 锁存关断 (OCP_MODE = 00b)
          2. 6.3.21.6.2 OCP 自动重试 (OCP_MODE = 01b)
          3. 6.3.21.6.3 OCP 仅报告 (OCP_MODE = 10b)
          4. 6.3.21.6.4 OCP 已禁用 (OCP_MODE = 11b)
        7. 6.3.21.7  降压过流保护
        8. 6.3.21.8  逐周期 (CBC) 电流限制 (CBC_ILIMIT)
          1. 6.3.21.8.1 CBC_ILIMIT 自动恢复下一个 PWM 周期 (CBC_ILIMIT_MODE = 000xb)
          2. 6.3.21.8.2 CBC_ILIMIT 基于自动恢复阈值 (CBC_ILIMIT_MODE = 001xb)
          3. 6.3.21.8.3 CBC_ILIMIT 'n' 个 PWM 周期后自动恢复 (CBC_ILIMIT_MODE = 010xb)
          4. 6.3.21.8.4 CBC_ILIMIT 仅报告 (CBC_ILIMIT_MODE = 0110b)
          5. 6.3.21.8.5 CBC_ILIMIT 已禁用(CBC_ILIMIT_MODE = 0111b 或 1xxxb)
        9. 6.3.21.9  锁定检测电流限制 (LOCK_ILIMIT)
          1. 6.3.21.9.1 LOCK_ILIMIT 锁存关断 (LOCK_ILIMIT_MODE = 00xxb)
          2. 6.3.21.9.2 LOCK_ILIMIT 自动恢复 (LOCK_ILIMIT_MODE = 01xxb)
          3. 6.3.21.9.3 LOCK_ILIMIT 仅报告 (LOCK_ILIMIT_MODE = 1000b)
          4. 6.3.21.9.4 LOCK_ILIMIT 已禁用 (LOCK_ILIMIT_MODE = 1xx1b)
        10. 6.3.21.10 热警告 (OTW)
        11. 6.3.21.11 热关断 (TSD)
        12. 6.3.21.12 电机锁定 (MTR_LCK)
          1. 6.3.21.12.1 MTR_LCK 锁存关断 (MTR_LCK_MODE = 00xxb)
          2. 6.3.21.12.2 MTR_LCK 自动恢复 (MTR_LCK_MODE= 01xxb)
          3. 6.3.21.12.3 MTR_LCK 仅报告 (MTR_LCK_MODE = 1000b)
          4. 6.3.21.12.4 MTR_LCK 已禁用 (MTR_LCK_MODE = 1xx1b)
        13. 6.3.21.13 电机锁定检测
          1. 6.3.21.13.1 锁定 1:异常速度 (ABN_SPEED)
          2. 6.3.21.13.2 锁定 2:同步丢失 (LOSS_OF_SYNC)
          3. 6.3.21.13.3 Lock3:无电机故障 (NO_MTR)
        14. 6.3.21.14 IPD 故障
    4. 6.4 器件功能模式
      1. 6.4.1 功能模式
        1. 6.4.1.1 睡眠模式
        2. 6.4.1.2 待机模式
        3. 6.4.1.3 故障复位 (CLR_FLT)
    5. 6.5 外部接口
      1. 6.5.1 DRVOFF 功能
      2. 6.5.2 DAC 输出
      3. 6.5.3 SOX 输出
      4. 6.5.4 振荡源
        1. 6.5.4.1 外部时钟源
      5. 6.5.5 外部看门狗
    6. 6.6 EEPROM 访问和 I2C 接口
      1. 6.6.1 EEPROM 访问
        1. 6.6.1.1 EEPROM 写入
        2. 6.6.1.2 EEPROM 读取
      2. 6.6.2 I2C 串行接口
        1. 6.6.2.1 I2C 数据字
        2. 6.6.2.2 I2C 写入操作
        3. 6.6.2.3 I2C 读取操作
        4. 6.6.2.4 MCT8316A-Q1 I2C 通信协议数据包示例
        5. 6.6.2.5 内部缓冲区
        6. 6.6.2.6 CRC 字节计算
    7. 6.7 EEPROM(非易失性)寄存器映射
      1. 6.7.1 Algorithm_Configuration 寄存器
      2. 6.7.2 Fault_Configuration 寄存器
      3. 6.7.3 Hardware_Configuration 寄存器
      4. 6.7.4 Gate_Driver_Configuration 寄存器
    8. 6.8 RAM(易失性)寄存器映射
      1. 6.8.1 Fault_Status 寄存器
      2. 6.8.2 System_Status 寄存器
      3. 6.8.3 Algo_Control 寄存器
      4. 6.8.4 器件控制寄存器
  8. 应用和实施
    1. 7.1 应用信息
    2. 7.2 典型应用
      1. 7.2.1 应用曲线
        1. 7.2.1.1 电机启动
        2. 7.2.1.2 120o 和可变换向
        3. 7.2.1.3 更快的启动时间
        4. 7.2.1.4 设置 BEMF 阈值
        5. 7.2.1.5 最大速度
        6. 7.2.1.6 更快速减速
    3. 7.3 电源相关建议
      1. 7.3.1 大容量电容
    4. 7.4 布局
      1. 7.4.1 布局指南
      2. 7.4.2 布局示例
      3. 7.4.3 散热注意事项
        1. 7.4.3.1 功率耗散
  9. 器件和文档支持
    1. 8.1 支持资源
    2. 8.2 商标
    3. 8.3 静电放电警告
    4. 8.4 术语表
  10. 修订历史记录
  11. 10机械、封装和可订购信息

封装选项

机械数据 (封装 | 引脚)
散热焊盘机械数据 (封装 | 引脚)
订购信息

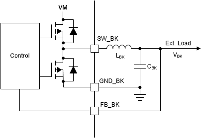
以电感器模式降压

MCT8316A-Q1 器件中的降压稳压器主要用于支持 47µH 和 22µH 电感器的低电感。47µH 电感器支持降压稳压器以高达 170mA 的负载电流运行,而需要高达 20mA 电流的应用可以使用 22µH 电感器,从而节省元件尺寸。

图 6-2 展示了电感器模式下降压稳压器的连接。

MCT8316A-Q1 降压(电感器模式)图 6-2 降压(电感器模式)