ZHCSK37 August   2019 LP8867C-Q1 , LP8869C-Q1

PRODUCTION DATA.  

  1. 特性
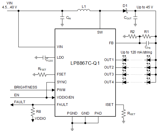
    1.     简化原理图
  2. 应用
  3. 说明
    1.     系统效率
  4. 修订历史记录
  5. Device Comparison Table
  6. Pin Configuration and Functions
    1.     Pin Functions
  7. Specifications
    1. 7.1  Absolute Maximum Ratings
    2. 7.2  ESD Ratings
    3. 7.3  Recommended Operating Conditions
    4. 7.4  Thermal Information
    5. 7.5  Electrical Characteristics
    6. 7.6  Internal LDO Electrical Characteristics
    7. 7.7  Protection Electrical Characteristics
    8. 7.8  Current Sinks Electrical Characteristics
    9. 7.9  PWM Brightness Control Electrical Characteristics
    10. 7.10 Boost and SEPIC Converter Characteristics
    11. 7.11 Logic Interface Characteristics
    12. 7.12 Typical Characteristics
  8. Detailed Description
    1. 8.1 Overview
    2. 8.2 Functional Block Diagram
    3. 8.3 Feature Description
      1. 8.3.1 Integrated DC-DC Converter
        1. 8.3.1.1 DC-DC Converter Parameter Configuration
          1. 8.3.1.1.1 Switching Frequency
          2. 8.3.1.1.2 Spread Spectrum and External SYNC
          3. 8.3.1.1.3 Recommended Component Value and Internal Parameters
          4. 8.3.1.1.4 DC-DC Converter Switching Current Limit
          5. 8.3.1.1.5 DC-DC Converter Light Load Mode
        2. 8.3.1.2 Adaptive Voltage Control
          1. 8.3.1.2.1 Using Two-Divider
          2. 8.3.1.2.2 Using T-Divider
          3. 8.3.1.2.3 Feedback Capacitor
      2. 8.3.2 Internal LDO
      3. 8.3.3 LED Current Sinks
        1. 8.3.3.1 LED Output Configuration
        2. 8.3.3.2 LED Current Setting
        3. 8.3.3.3 Brightness Control
      4. 8.3.4 Protection and Fault Detections
        1. 8.3.4.1 Supply Fault and Protection
          1. 8.3.4.1.1 VIN Undervoltage Fault (VIN_UVLO)
          2. 8.3.4.1.2 VIN Overvoltage Fault (VIN_OVP)
        2. 8.3.4.2 Boost Fault and Protection
          1. 8.3.4.2.1 Boost Overvoltage Fault (BST_OVP)
          2. 8.3.4.2.2 SW Overvoltage Fault (SW_OVP)
        3. 8.3.4.3 LED Fault and Protection
          1. 8.3.4.3.1 LED Open Fault (LED_OPEN)
          2. 8.3.4.3.2 LED Short Fault (LED_SHORT)
        4. 8.3.4.4 Thermal Fault and Protection (TSD)
        5. 8.3.4.5 Overview of the Fault and Protection Schemes
    4. 8.4 Device Functional Modes
      1. 8.4.1 STANDBY State
      2. 8.4.2 SOFT START State
      3. 8.4.3 BOOST START State
      4. 8.4.4 NORMAL State
      5. 8.4.5 FAULT RECOVERY State
      6. 8.4.6 State Diagram and Timing Diagram for Start-up and Shutdown
  9. Application and Implementation
    1. 9.1 Application Information
    2. 9.2 Typical Applications
      1. 9.2.1 Typical Application for 4 LED Strings
        1. 9.2.1.1 Design Requirements
        2. 9.2.1.2 Detailed Design Procedure
          1. 9.2.1.2.1 Inductor Selection
          2. 9.2.1.2.2 Output Capacitor Selection
          3. 9.2.1.2.3 Input Capacitor Selection
          4. 9.2.1.2.4 LDO Output Capacitor
          5. 9.2.1.2.5 Diode
        3. 9.2.1.3 Application Curves
      2. 9.2.2 SEPIC Mode Application
        1. 9.2.2.1 Design Requirements
        2. 9.2.2.2 Detailed Design Procedure
          1. 9.2.2.2.1 Inductor
          2. 9.2.2.2.2 Diode
          3. 9.2.2.2.3 Capacitor C1
        3. 9.2.2.3 Application Curves
  10. 10Power Supply Recommendations
  11. 11Layout
    1. 11.1 Layout Guidelines
    2. 11.2 Layout Example
  12. 12器件和文档支持
    1. 12.1 器件支持
      1. 12.1.1 开发支持
    2. 12.2 文档支持
      1. 12.2.1 相关文档
    3. 12.3 接收文档更新通知
    4. 12.4 社区资源
    5. 12.5 商标
    6. 12.6 静电放电警告
    7. 12.7 Glossary
  13. 13机械、封装和可订购信息

封装选项

机械数据 (封装 | 引脚)
散热焊盘机械数据 (封装 | 引脚)
订购信息

特性

  • 符合面向汽车 应用的 AEC-Q100 标准:
    • 器件温度等级 1:
      –40°C 至 +125°C,TA
  • 适用于汽车 LCD 显示屏的 3 通道、4 通道 120mA LED 驱动器
    • 在 100Hz 时具有 10000:1 的高调光比
    • 电流匹配度为 1%(典型值)
    • LED 灯串电流高达 120mA/通道
    • 可以在外部组合输出,以便为每个灯串提供更高的电流
  • 用于 LED 灯串电源的集成式升压和 SEPIC 转换器
    • 输入电压工作范围:4.5V 至 40V
    • 输出电压高达 45V
    • 集成的 3.3A 开关 FET
    • 开关频率为 300kHz 至 2.2MHz
    • 开关同步输入
    • 扩频,以实现更低的 EMI
  • 保护和故障检测
    • 故障输出
    • 输入电压 OVP、UVLO
    • 升压 OVP
    • SW OVP
    • LED 开路和短路故障检测
    • 热关断
  • 简化原理图

    LP8867C-Q1 LP8869C-Q1 fb-01-general_app.gif