ZHCSLM7E March   2020  – October 2025 LMQ61460

PRODUCTION DATA  

  1.   1
  2. 特性
  3. 应用
  4. 说明
  5. 器件比较表
  6. 引脚配置和功能
  7. 规格
    1. 6.1 绝对最大额定值
    2. 6.2 ESD 等级
    3. 6.3 建议运行条件
    4. 6.4 热性能信息
    5. 6.5 电气特性
    6. 6.6 计时特性
    7. 6.7 系统特性
    8. 6.8 典型特性
  8. 详细说明
    1. 7.1 概述
    2. 7.2 功能方框图
    3. 7.3 特性说明
      1. 7.3.1  EN/SYNC 用于使能和 VIN UVLO
      2. 7.3.2  用于同步的 EN/SYNC 引脚
      3. 7.3.3  可调开关频率
      4. 7.3.4  时钟锁定
      5. 7.3.5  PGOOD 输出运行
      6. 7.3.6  内部 LDO、VCC UVLO 和 BIAS 输入
      7. 7.3.7  自举电压和 VCBOOT-UVLO(CBOOT 引脚)
      8. 7.3.8  SW 节点压摆率可调
      9. 7.3.9  展频
      10. 7.3.10 软启动和从压降中恢复
      11. 7.3.11 输出电压设置
      12. 7.3.12 过流和短路保护
      13. 7.3.13 热关断
      14. 7.3.14 输入电源电流
    4. 7.4 器件功能模式
      1. 7.4.1 关断模式
      2. 7.4.2 待机模式
      3. 7.4.3 工作模式
        1. 7.4.3.1 CCM 模式
        2. 7.4.3.2 自动模式 – 轻负载运行
          1. 7.4.3.2.1 二极管仿真
          2. 7.4.3.2.2 降频
        3. 7.4.3.3 FPWM 模式 – 轻负载运行
        4. 7.4.3.4 最短导通时间(高输入电压)运行
        5. 7.4.3.5 压降
  9. 应用和实施
    1. 8.1 应用信息
    2. 8.2 典型应用
      1. 8.2.1 设计要求
      2. 8.2.2 详细设计过程
        1. 8.2.2.1  选择开关频率
        2. 8.2.2.2  设置输出电压
        3. 8.2.2.3  电感器选型
        4. 8.2.2.4  输出电容器选型
        5. 8.2.2.5  输入电容器选择
        6. 8.2.2.6  BOOT 电容器
        7. 8.2.2.7  启动电阻器
        8. 8.2.2.8  VCC
        9. 8.2.2.9  BIAS
        10. 8.2.2.10 CFF 和 RFF 选择
        11. 8.2.2.11 外部 UVLO
      3. 8.2.3 应用曲线
    3. 8.3 电源相关建议
    4. 8.4 布局
      1. 8.4.1 布局指南
        1. 8.4.1.1 接地及散热注意事项
      2. 8.4.2 布局示例
  10. 器件和文档支持
    1. 9.1 文档支持
      1. 9.1.1 相关文档
    2. 9.2 接收文档更新通知
    3. 9.3 支持资源
    4. 9.4 商标
    5. 9.5 静电放电警告
    6. 9.6 术语表
  11. 10修订历史记录
  12. 11机械、封装和可订购信息

封装选项

机械数据 (封装 | 引脚)
散热焊盘机械数据 (封装 | 引脚)
订购信息

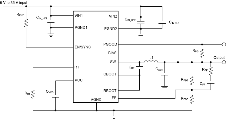
典型应用

图 8-1 显示了器件的典型应用电路。该器件旨在各种外部元件和系统参数下正常工作。但是,内部补偿针对特定的外部电感和输出电容进行了优化。表 8-2 作为快速入门指南,提供了一些常见配置的典型元件值。

LMQ61460 示例应用电路图 8-1 示例应用电路