SLOS481B July 2010 – October 2014 LM833
PRODUCTION DATA.
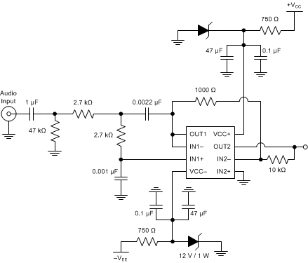
The LM833 device is a dual operational amplifier with high-performance specifications for use in quality audio and data-signal applications. Dual amplifiers are utilized widely in audio circuits optimized for all preamp and high level stages in PCM and HiFi systems. The LM833 device is pin-for-pin compatible with industry-standard dual operation amplifiers. With addition of a preamplifier, the gain of the power stage can be greatly reduced to improve performance.
