ZHCSHV4G October   2017  – December 2020 LM74700-Q1

PRODMIX  

  1. 特性
  2. 应用
  3. 说明
  4. Revision History
  5. Pin Configuration and Functions
  6. Specifications
    1. 6.1 Absolute Maximum Ratings
    2. 6.2 ESD Ratings
    3. 6.3 Recommended Operating Conditions
    4. 6.4 Thermal Information
    5. 6.5 Electrical Characteristics
    6. 6.6 Switching Characteristics
  7. Typical Characteristics
  8. Parameter Measurement Information
  9. Detailed Description
    1. 9.1 Overview
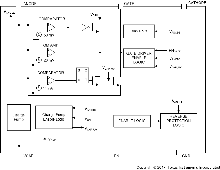
    2. 9.2 Functional Block Diagram
    3. 9.3 Feature Description
      1. 9.3.1 Input Voltage
      2. 9.3.2 Charge Pump
      3. 9.3.3 Gate Driver
      4. 9.3.4 Enable
    4. 9.4 Device Functional Modes
      1. 9.4.1 Shutdown Mode
      2. 9.4.2 Conduction Mode
        1. 9.4.2.1 Regulated Conduction Mode
        2. 9.4.2.2 Full Conduction Mode
        3. 9.4.2.3 Reverse Current Protection Mode
  10. 10Application and Implementation
    1. 10.1 Application Information
      1. 10.1.1 Typical Application
        1. 10.1.1.1 Design Requirements
        2. 10.1.1.2 Detailed Design Procedure
          1. 10.1.1.2.1 Design Considerations
          2. 10.1.1.2.2 MOSFET Selection
          3. 10.1.1.2.3 Charge Pump VCAP, input and output capacitance
        3. 10.1.1.3 Selection of TVS Diodes for 12-V Battery Protection Applications
        4. 10.1.1.4 Selection of TVS Diodes and MOSFET for 24-V Battery Protection Applications
        5. 10.1.1.5 Application Curves
    2. 10.2 OR-ing Application Configuration
  11. 11Power Supply Recommendations
  12. 12Layout
    1. 12.1 Layout Guidelines
    2. 12.2 Layout Example
  13. 13Device and Documentation Support
    1. 13.1 接收文档更新通知
    2. 13.2 支持资源
    3. 13.3 Trademarks
    4. 13.4 静电放电警告
    5. 13.5 术语表
  14. 14Mechanical, Packaging, and Orderable Information

封装选项

机械数据 (封装 | 引脚)
散热焊盘机械数据 (封装 | 引脚)
订购信息

Functional Block Diagram

GUID-06C38B3F-F590-4DFB-B7F2-EF4149F15F36-low.gif