ZHCSG18 March   2017 LM5141

PRODUCTION DATA.  

  1. 特性
  2. 应用
  3. 说明
  4. 修订历史记录
  5. Pin Configuration and Functions
  6. Specifications
    1. 6.1 Absolute Maximum Ratings
    2. 6.2 ESD Ratings
    3. 6.3 Recommended Operating Conditions
    4. 6.4 Thermal Information
    5. 6.5 Electrical Characteristics
    6. 6.6 Switching Characteristics
    7. 6.7 Typical Characteristics
  7. Detailed Description
    1. 7.1 Overview
    2. 7.2 Functional Block Diagram
    3. 7.3 Feature Description
      1. 7.3.1  High Voltage Start-up Regulator
      2. 7.3.2  VCC Regulator
      3. 7.3.3  Oscillator
      4. 7.3.4  Synchronization
      5. 7.3.5  Frequency Dithering (Spread Spectrum)
      6. 7.3.6  Enable
      7. 7.3.7  Power Good
      8. 7.3.8  Output Voltage
        1. 7.3.8.1 Minimum Output Voltage Adjustment
      9. 7.3.9  Current Sense
      10. 7.3.10 DCR Current Sensing
      11. 7.3.11 Error Amplifier and PWM Comparator
      12. 7.3.12 Slope Compensation
      13. 7.3.13 Hiccup Mode Current Limiting
      14. 7.3.14 Standby Mode
      15. 7.3.15 Soft-Start
      16. 7.3.16 Diode Emulation
      17. 7.3.17 High and Low Side Drivers
  8. Application and Implementation
    1. 8.1 Application Information
    2. 8.2 Typical Application
      1. 8.2.1 Design Requirements
      2. 8.2.2 Detailed Design Procedure
        1. 8.2.2.1 Custom Design With WEBENCH® Tools
      3. 8.2.3 Inductor Calculation
      4. 8.2.4 Current Sense Resistor
      5. 8.2.5 Output Capacitor
      6. 8.2.6 Input Filter
        1. 8.2.6.1 EMI Filter Design
        2. 8.2.6.2 MOSFET Selection
        3. 8.2.6.3 Driver Slew Rate Control
        4. 8.2.6.4 Frequency Dithering
      7. 8.2.7 8.9 Control Loop
        1. 8.2.7.1 Feedback Compensator
      8. 8.2.8 Application Curves
  9. Power Supply Recommendations
  10. 10Layout
    1. 10.1 Layout Guidelines
      1. 10.1.1 Layout Procedure
    2. 10.2 Layout Examples
  11. 11器件和文档支持
    1. 11.1 使用 WEBENCH® 工具创建定制设计
    2. 11.2 接收文档更新通知
    3. 11.3 社区资源
    4. 11.4 商标
    5. 11.5 静电放电警告
    6. 11.6 Glossary
  12. 12机械、封装和可订购信息

封装选项

机械数据 (封装 | 引脚)
散热焊盘机械数据 (封装 | 引脚)
订购信息

特性

  • –40ºC 至 +125ºC 的环境工作温度范围
  • AEC-Q100 合格器件
  • VIN:3.8V 到 65V(70V 最大绝对值)
  • 输出:3.3V 或 5V 的固定电压;
    1.5V - 15V 的可调电压(精度为 ±0.8%)
  • 2.2MHz 或 440kHz 固定开关频率,精度为 ±5%
  • 具有压摆率控制的高侧和低侧栅极驱动器
  • 通过改变模拟电压或 RT 电阻实现可选频移
  • 可选择与外部时钟保持同步
  • 可选扩展频谱
  • 关断模式 IQ:10µA(典型值)
  • 低功耗待机模式 IQ:35µA(典型值)
  • 限流阈值为 75mV,精度为 ±0.9%
  • 外部电阻或 DCR 电流感测
  • 输出使能逻辑输入
  • 针对持续过载条件的断续模式
  • 电源正常指示输出
  • 可选二极管仿真或强制脉冲宽度调制
  • 具有可湿性侧面的薄型四方扁平无引线 (QFN)-24 封装
  • 结合使用 LM5141 和 WEBENCH® 电源设计器创建定制设计

应用

  • 医疗设备
  • 工业可编程逻辑控制器
  • 工业计算机
  • 嵌入式计算机

说明

LM5141 是一款同步降压转换器,适用于高电压宽输入电压的降压转换器 。此控制方法基于峰值电流模式控制。电流模式控制可提供内部线路前馈、逐周期电流限制和简化的环路补偿。LM5141 具有 压摆率控制功能,能够轻松满足 EMI 要求。

LM5141 有两种开关频率可选:2.2MHz 和 440kHz。栅极驱动器具有压摆率控制功能,可通过调整来降低 EMI。

在轻负载或无负载条件下,LM5141 通过在跳周期模式下运行来提升轻载效率。LM5141 具备能够自动切换至外部偏置电源的高电压偏置稳压器,可以降低来自 VIN 的 IQ 电流。其他特性 包括频率同步、逐周期电流限制、针对持续过载条件的断续模式故障保护以及电源正常输出。

器件信息(1)

器件型号 封装 封装尺寸(标称值)
LM5141 QFN (24) 4.00mm x 4.00mm
  1. 要了解所有可用封装,请见数据表末尾的可订购产品附录。

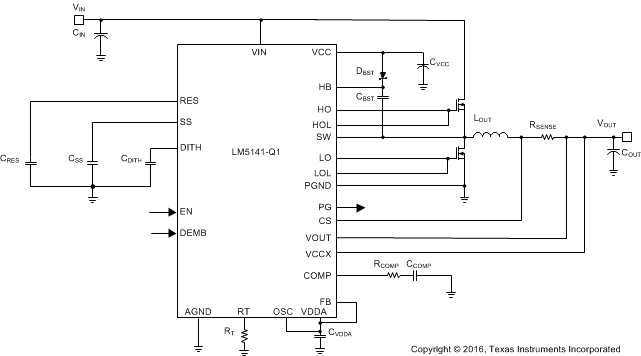
简化电路原理图

LM5141 simplified_schematic_snvsaj6.gif