ZHCSDU4E May 2005 – December 2014 LM5021
PRODUCTION DATA.
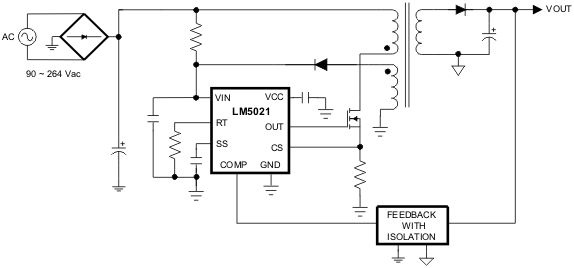
LM5021 离线式脉宽调制 (PWM) 控制器包含有实现采用电流模式控制的高效离线式单端反激/正激电源转换器所需的所有特性。 LM5021 包含超低 (25μA) 启动电流特性,可最大程度降低高压启动网络中的功耗。 跳周期模式可降低轻负载条件下的功耗,从而实现节能应用(ENERGY STAR®、CECP 等)。 附加特性包括欠压锁定、逐周期电流限制、断续模式过载保护、斜率补偿、软启动和振荡器同步功能。 这款高性能 8 引脚 IC 的总传播延迟不到 100ns,并且能够通过单个电阻设定 1MHz 的振荡器。
| 器件型号 | 封装 | 封装尺寸(标称值) |
|---|---|---|
| LM5021 | VSSOP (8) | 3.00mm × 3.00mm |
| PDIP (8) | 9.81mm × 6.35mm |
