ZHCSM35F January   2007  – May 2021 LM5002

PRODUCTION DATA  

  1. 特性
  2. 应用
  3. 说明
  4. Revision History
  5. Pin Configuration and Functions
  6. Specifications
    1. 6.1 Absolute Maximum Ratings
    2. 6.2 ESD Ratings
    3. 6.3 Recommended Operating Conditions
    4. 6.4 Thermal Information
    5. 6.5 Electrical Characteristics
    6. 6.6 Typical Characteristics
  7. Detailed Description
    1. 7.1 Overview
    2. 7.2 Functional Block Diagram
    3. 7.3 Feature Description
      1. 7.3.1 High Voltage VCC Regulator
      2. 7.3.2 Oscillator
      3. 7.3.3 External Synchronization
      4. 7.3.4 Enable and Standby
      5. 7.3.5 Error Amplifier and PWM Comparator
      6. 7.3.6 Current Amplifier and Slope Compensation
      7. 7.3.7 Power MOSFET
    4. 7.4 Device Functional Modes
      1. 7.4.1 Thermal Protection
  8. Application and Implementation
    1. 8.1 Application Information
      1. 8.1.1 VIN
      2. 8.1.2 SW PIN
      3. 8.1.3 EN or UVLO Voltage Divider Selection
      4. 8.1.4 Soft Start
    2. 8.2 Typical Applications
      1. 8.2.1 Non-Isolated Flyback Regulator
        1. 8.2.1.1 Design Requirements
        2. 8.2.1.2 Detailed Design Procedure
          1. 8.2.1.2.1 Switching Frequency
          2. 8.2.1.2.2 Flyback Transformer
          3. 8.2.1.2.3 Peak MOSFET Current
          4. 8.2.1.2.4 Output Capacitance
          5. 8.2.1.2.5 Output Diode Rating
          6. 8.2.1.2.6 Power Stage Analysis
          7. 8.2.1.2.7 Loop Compensation
      2. 8.2.2 Isolated Flyback Regulator
        1. 8.2.2.1 Design Requirements
      3. 8.2.3 Boost Regulator
        1. 8.2.3.1 Design Requirements
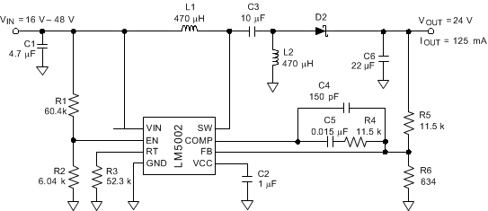
      4. 8.2.4 24-V SEPIC Regulator
        1. 8.2.4.1 Design Requirements
      5. 8.2.5 12-V Automotive SEPIC Regulator
        1. 8.2.5.1 Design Requirements
  9. Power Supply Recommendations
  10. 10Layout
    1. 10.1 Layout Guidelines
    2. 10.2 Layout Example
  11. 11Device and Documentation Support
    1. 11.1 接收文档更新通知
    2. 11.2 支持资源
    3. 11.3 Trademarks
    4. 11.4 Electrostatic Discharge Caution
    5. 11.5 Glossary
  12. 12Mechanical, Packaging, and Orderable Information

封装选项

机械数据 (封装 | 引脚)
散热焊盘机械数据 (封装 | 引脚)
订购信息

24-V SEPIC Regulator

GUID-072F209C-4984-476F-A502-61C647889BDF-low.gifFigure 8-8 24-V SEPIC Schematic