SNOS935C February 2001 – December 2014 LM321
PRODUCTION DATA.
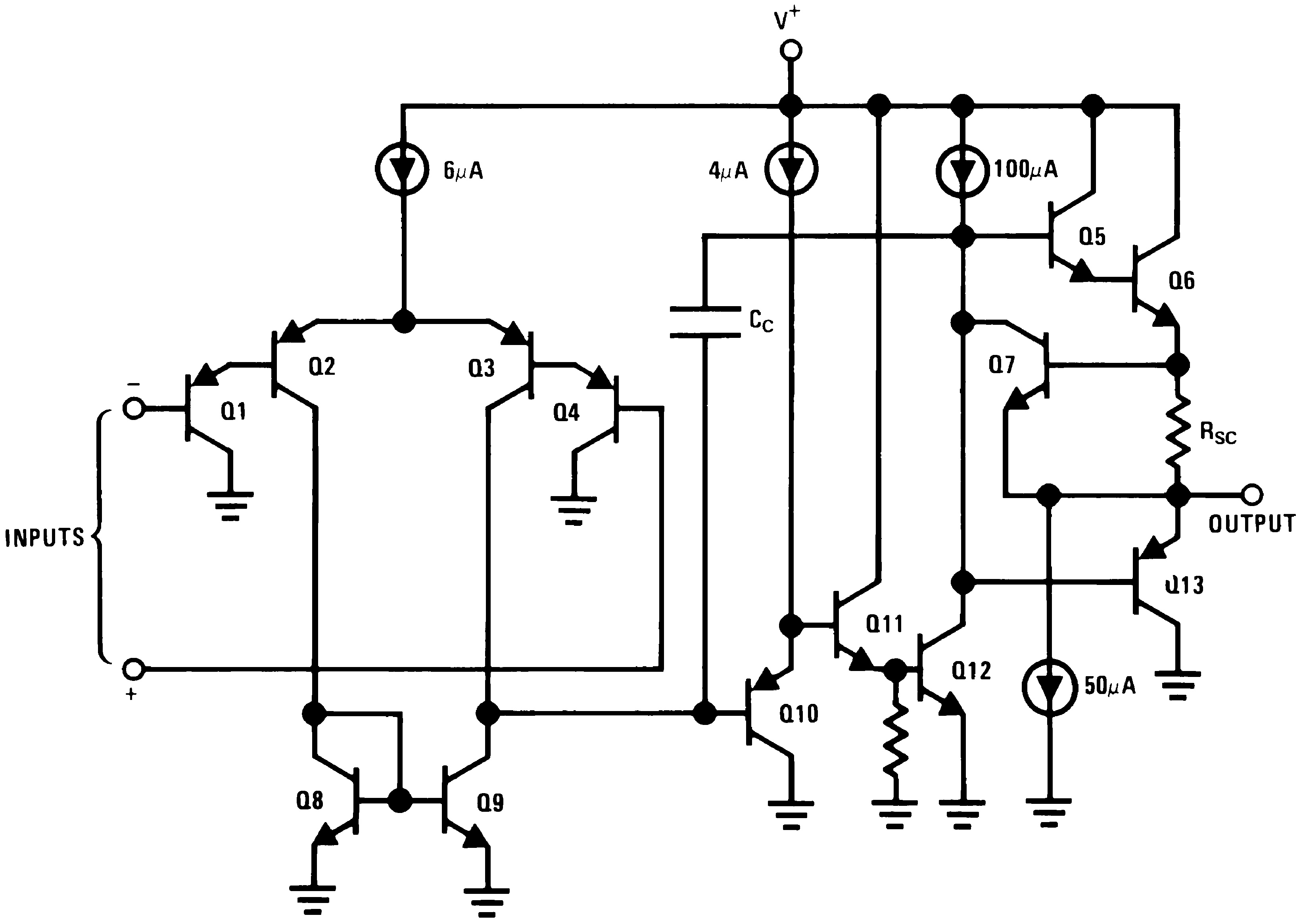
The LM321 brings performance and economy to low power systems. With a high unity gain frequency and a specified 0.4-V/µs slew rate, the quiescent current is only 430-µA/amplifier (5 V). The input common mode range includes ground and therefore the device is able to operate in single supply applications as well as in dual supply applications. It is also capable of comfortably driving large capacitive loads.
The LM321 is available in the SOT-23 package. Overall the LM321 is a low power, wide supply range performance operational amplifier that can be designed into a wide range of applications at an economical price without sacrificing valuable board space.
| PART NUMBER | PACKAGE | BODY SIZE (NOM) |
|---|---|---|
| LM321 | SOT (5) | 2.90 mm × 1.60 mm |
