SNVS700G December   2010  – October 2016 LM25066A

PRODUCTION DATA.  

  1. Features
  2. Applications
  3. Description
  4. Revision History
  5. Description (continued)
  6. Pin Configuration and Functions
  7. Specifications
    1. 7.1 Absolute Maximum Ratings
    2. 7.2 ESD Ratings
    3. 7.3 Recommended Operating Conditions
    4. 7.4 Thermal Information
    5. 7.5 Electrical Characteristics
    6. 7.6 Timing Requirements: SMBus Communications
    7. 7.7 Switching Characteristics
    8. 7.8 Typical Characteristics
  8. Detailed Description
    1. 8.1 Overview
    2. 8.2 Functional Block Diagram
    3. 8.3 Feature Description
      1. 8.3.1 Current Limit
      2. 8.3.2 Circuit Breaker
      3. 8.3.3 Power Limit
      4. 8.3.4 Undervoltage Lockout (UVLO)
      5. 8.3.5 Overvoltage Lockout (OVLO)
      6. 8.3.6 Power Good
      7. 8.3.7 VDD Sub-Regulator
      8. 8.3.8 Remote Temperature Sensing
      9. 8.3.9 Damaged MOSFET Detection
    4. 8.4 Device Functional Modes
      1. 8.4.1 Power Up Sequence
      2. 8.4.2 Gate Control
      3. 8.4.3 Fault Timer and Restart
      4. 8.4.4 Shutdown Control
      5. 8.4.5 Enabling/Disabling and Resetting
    5. 8.5 Register Maps
      1. 8.5.1 PMBus Command Support
        1. 8.5.1.1 Standard PMBus™ Commands
          1. 8.5.1.1.1  OPERATION (01h)
          2. 8.5.1.1.2  CLEAR_FAULTS (03h)
          3. 8.5.1.1.3  CAPABILITY (19h)
          4. 8.5.1.1.4  VOUT_UV_WARN_LIMIT (43h)
          5. 8.5.1.1.5  OT_FAULT_LIMIT (4Fh)
          6. 8.5.1.1.6  OT_WARN_LIMIT (51h)
          7. 8.5.1.1.7  VIN_OV_WARN_LIMIT (57h)
          8. 8.5.1.1.8  VIN_UV_WARN_LIMIT (58h)
          9. 8.5.1.1.9  STATUS_BYTE (78h)
          10. 8.5.1.1.10 STATUS_WORD (79h)
          11. 8.5.1.1.11 STATUS_VOUT (7Ah)
          12. 8.5.1.1.12 STATUS_INPUT (7Ch)
          13. 8.5.1.1.13 STATUS_TEMPERATURE (7Dh)
          14. 8.5.1.1.14 STATUS_CML (7Eh)
          15. 8.5.1.1.15 STATUS_MFR_SPECIFIC (80h)
          16. 8.5.1.1.16 READ_VIN (88h)
          17. 8.5.1.1.17 READ_VOUT (8Bh)
          18. 8.5.1.1.18 READ_TEMPERATURE_1 (8Dh)
          19. 8.5.1.1.19 MFR_ID (99h)
          20. 8.5.1.1.20 MFR_MODEL (9Ah)
          21. 8.5.1.1.21 MFR_REVISION (9Bh)
        2. 8.5.1.2 Manufacturer Specific PMBus™ Commands
          1. 8.5.1.2.1  MFR_SPECIFIC_00: READ_VAUX (D0h)
          2. 8.5.1.2.2  MFR_SPECIFIC_01: MFR_READ_IIN (D1h)
          3. 8.5.1.2.3  MFR_SPECIFIC_02: MFR_READ_PIN (D2h)
          4. 8.5.1.2.4  MFR_SPECIFIC_03: MFR_IN_OC_WARN_LIMIT (D3h)
          5. 8.5.1.2.5  MFR_SPECIFIC_04: MFR_PIN_OP_WARN_LIMIT (D4h)
          6. 8.5.1.2.6  MFR_SPECIFIC_05: READ_PIN_PEAK (D5h)
          7. 8.5.1.2.7  MFR_SPECIFIC_06: CLEAR_PIN_PEAK (D6h)
          8. 8.5.1.2.8  MFR_SPECIFIC_07: GATE_MASK (D7h)
          9. 8.5.1.2.9  MFR_SPECIFIC_08: ALERT_MASK (D8h)
          10. 8.5.1.2.10 MFR_SPECIFIC_09: DEVICE_SETUP (D9h)
          11. 8.5.1.2.11 MFR_SPECIFIC_10: BLOCK_READ (DAh)
          12. 8.5.1.2.12 MFR_SPECIFIC_11: SAMPLES_FOR_AVG (DBh)
          13. 8.5.1.2.13 MFR_SPECIFIC_12: READ_AVG_VIN (DCh)
          14. 8.5.1.2.14 MFR_SPECIFIC_13: READ_AVG_VOUT (DDh)
          15. 8.5.1.2.15 MFR_SPECIFIC_14: READ_AVG_IIN (DEh)
          16. 8.5.1.2.16 MFR_SPECIFIC_15: READ_AVG_PIN (DFh)
          17. 8.5.1.2.17 MFR_SPECIFIC_16: BLACK_BOX_READ (E0h)
          18. 8.5.1.2.18 MFR_SPECIFIC_17: READ_DIAGNOSTIC_WORD (E1h)
          19. 8.5.1.2.19 MFR_SPECIFIC_18: AVG_BLOCK_READ (E2h)
        3. 8.5.1.3 Reading and Writing Telemetry Data and Warning Thresholds
        4. 8.5.1.4 Determining Telemetry Coefficients Empirically With Linear Fit
        5. 8.5.1.5 Writing Telemetry Data
        6. 8.5.1.6 PMBus™ Address Lines (ADR0, ADR1, ADR2)
        7. 8.5.1.7 SMBA Response
  9. Application and Implementation
    1. 9.1 Application Information
    2. 9.2 Typical Application
      1. 9.2.1 12-V, 45-A PMBus Hotswap Design
        1. 9.2.1.1 Design Requirements
        2. 9.2.1.2 Detailed Design Procedure
          1. 9.2.1.2.1  Select RSNS and CL Setting
          2. 9.2.1.2.2  Selecting the Hotswap FETs
          3. 9.2.1.2.3  Select Power Limit
          4. 9.2.1.2.4  Set Fault Timer
          5. 9.2.1.2.5  Check MOSFET SOA
          6. 9.2.1.2.6  Switching to dV/dt based Start-up
          7. 9.2.1.2.7  Choosing the VOUT Slew Rate
          8. 9.2.1.2.8  Select Power Limit and Fault Timer
          9. 9.2.1.2.9  Set Undervoltage and Overvoltage Threshold
            1. 9.2.1.2.9.1 Option A
            2. 9.2.1.2.9.2 Option B
            3. 9.2.1.2.9.3 Option C
            4. 9.2.1.2.9.4 Option D
          10. 9.2.1.2.10 Power Good Pin
          11. 9.2.1.2.11 Input and Output Protection
          12. 9.2.1.2.12 Final Schematic and Component Values
      2. 9.2.2 Application Curves
  10. 10Power Supply Recommendations
  11. 11Layout
    1. 11.1 Layout Guidelines
    2. 11.2 Layout Example
  12. 12Device and Documentation Support
    1. 12.1 Device Support
      1. 12.1.1 Development Support
    2. 12.2 Receiving Notification of Documentation Updates
    3. 12.3 Community Resources
    4. 12.4 Trademarks
    5. 12.5 Electrostatic Discharge Caution
    6. 12.6 Glossary
  13. 13Mechanical, Packaging, and Orderable Information

封装选项

机械数据 (封装 | 引脚)
散热焊盘机械数据 (封装 | 引脚)
订购信息

Features

  • Input Voltage Range: 2.9 V to 17 V
  • I2C/SMBus Interface and PMBus Compliant Command Structure
  • Programmable 25-mV or 46-mV Current Limit Threshold
  • Configurable Circuit Breaker Protection for Hard Shorts
  • Configurable Undervoltage and Overvoltage Lockouts With Hysteresis
  • Remote Temperature Sensing With Programmable Warning and Shutdown Thresholds
  • Detection and Notification of Damaged MOSFET Condition
  • Real Time Monitoring of VIN, VOUT, IIN, PIN, VAUX With 12-Bit Resolution and 1-kHz Sampling Rate
  • Current Measurement Accuracy: ±1% Over Temperature
  • Power Measurement Accuracy: ±2% Over Temperature
  • True Input Power Measurement Using Simultaneous Sampling of VIN and IIN Accurately Averages Dynamic Power Readings
  • Averaging of VIN, IIN, PIN, and VOUT Over Programmable Interval Ranging from 0.001 to 4 Seconds
  • Programmable WARN and FAULT Thresholds with SMBA Notification
  • Black Box Capture of Telemetry Measurements and Device Status Triggered by WARN or FAULT Condition
  • 24-Lead WQFN Package

Applications

  • Server Backplane Systems
  • Basestation Power Distribution Systems
  • Solid State Circuit Breakers

Description

The LM25066A combines a high-performance hot-swap controller with a PMBus™ compliant SMBus/I2C interface to accurately measure, protect and control the electrical operating conditions of computing and storage blades connected to a backplane power bus. The LM25066A continuously supplies real-time power, voltage, current, temperature and fault data to the system management host via the SMBus interface.

The LM25066A control block includes a unique hot-swap architecture that provides current and power limiting to protect sensitive circuitry during insertion of boards into a live system backplane, or any other hot power source. A fast acting circuit breaker prevents damage in the event of a short circuit on the output. The input undervoltage and overvoltage levels and hysteresis are configurable, as well as the insertion delay time and fault detection time. A temperature monitoring block on the LM25066A interfaces with a low-cost external diode for monitoring the temperature of the external MOSFET or other thermally sensitive components. The POWER GOOD output provides a fast indicator when the input and/or output voltages are outside their programmed range. LM25066A current measurement accuracy is ±1% over temperature.

Device Information(1)

PART NUMBER PACKAGE BODY SIZE (NOM)
LN25066A WQFN (24) 5.00 mm × 4.00 mm
  1. For all available packages, see the orderable addendum at the end of the data sheet.

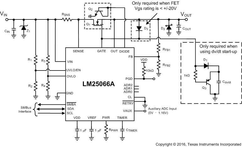
Typical Application Schematic

LM25066A schem_2_snvs700.gif