ZHCSH04 October   2017 LM138QML

PRODUCTION DATA.  

  1. 特性
  2. 应用
  3. 说明
  4. 修订历史记录
  5. Pin Configuration and Functions
  6. Specifications
    1. 6.1 Absolute Maximum Ratings
    2. 6.2 Recommended Operating Conditions
    3. 6.3 Thermal Information
    4. 6.4 Electrical Characteristics
    5. 6.5 Quality Conformance Inspection
    6. 6.6 Typical Performance Characteristics
  7. Detailed Description
    1. 7.1 Overview
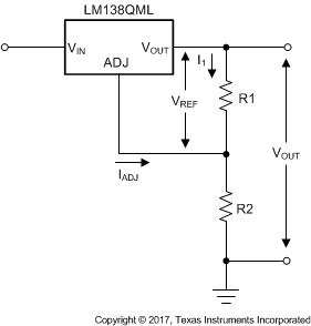
    2. 7.2 Functional Block Diagram
    3. 7.3 Feature Description
      1. 7.3.1 NPN Darlington Output Drive
      2. 7.3.2 Overload Block
      3. 7.3.3 Programmable Feedback
    4. 7.4 Device Functional Modes
      1. 7.4.1 Normal Operation
      2. 7.4.2 Operation With Low Input Voltage
      3. 7.4.3 Operation at Light Loads
      4. 7.4.4 Operation in Self Protection
  8. Application and Implementation
    1. 8.1 Application Information
    2. 8.2 Typical Applications
      1. 8.2.1 Constant 5-V Regulator
        1. 8.2.1.1 Design Requirements
        2. 8.2.1.2 Detailed Design Procedure
          1. 8.2.1.2.1 External Capacitors
          2. 8.2.1.2.2 Load Regulation
          3. 8.2.1.2.3 Protection Diodes
        3. 8.2.1.3 Application Curves
    3. 8.3 System Examples
  9. Power Supply Recommendations
  10. 10Layout
    1. 10.1 Layout Guidelines
    2. 10.2 Layout Example
  11. 11器件和文档支持
    1. 11.1 接收文档更新通知
    2. 11.2 社区资源
    3. 11.3 商标
    4. 11.4 静电放电警告
    5. 11.5 Glossary
  12. 12机械、封装和可订购信息

封装选项

机械数据 (封装 | 引脚)
散热焊盘机械数据 (封装 | 引脚)
订购信息

特性

  • 按照德州仪器 (TI) 军用级流程进行制造和测试
  • 额定峰值输出电流为 7A
  • 额定输出电流为 5A
  • 宽温度范围:-55°C 至 150°C
  • 低至 1.2V 的可调节输出
  • 额定热调节
  • 电流限制在各种温度下保持恒定
  • 已通过 P+ 产品增强性能测试
  • 输出具有短路保护

应用

  • 可调节电源
  • 恒定电流稳压器
  • 电池充电器

说明

LM138QML 可调节 3 端子正电压稳压器能够在 1.2V 至 32V 输出范围内提供超过 5A 的电流。该器件极易使用,并且仅需要 2 个电阻器即可设置输出电压。电路设计精心细致,可实现出色的负载和线路调节,并且可与许多商用电源相媲美。

LM138QML 器件的一项独特功能是可提供基于时间的电流限制。电流限制电路支持稳压器在较短的时间内牵引高达 12A 的峰值电流。因此,LM138QML 器件能够在高瞬态负载下使用,并且可加快满载条件下的启动速度。在持续负载条件下,电流限制会降至安全的值,以保护稳压器。此外,芯片中还包含热过载保护和安全区域保护功能(针对功率晶体管)。即使调节引脚意外断开,过载保护功能仍然起作用。

通常不需要使用电容器,除非器件的位置距离输入滤波电容器超过 6 英寸,此时需要使用输入旁路。可以添加输出电容器以改善瞬态响应,而旁路掉调节引脚可提高稳压器的纹波抑制能力。

除了替代固定稳压器或分立式设计之外,LM138QML 也可应用于各种其他 应用。由于该稳压器属于“浮动型”稳压器,并且仅接收输入到输出差分电压,因此,只要不超过最大输入到输出差分电压,就可以调节几百伏特的电源电压;换而言之,不会让输出发生接地短路故障。

器件信息(1)

器件型号 等级 封装
LM138K-MIL 军用 TO-3 (2)
LM138KG-MD8 军用 裸片
LM138KG-MW8 军用 晶圆
  1. 如需了解所有可用封装,请参阅数据表末尾的可订购产品附录。

典型应用电路

LM138QML typicalapplication.gif