SNLS243H September   2006  – March 2016 DS25MB100

PRODUCTION DATA.  

  1. Features
  2. Applications
  3. Description
  4. Revision History
  5. Pin Configuration and Functions
  6. Specifications
    1. 6.1 Absolute Maximum Ratings
    2. 6.2 ESD Ratings
    3. 6.3 Recommended Operating Conditions
    4. 6.4 Thermal Information
    5. 6.5 Electrical Characteristics
    6. 6.6 Switching Characteristics
    7. 6.7 Typical Characteristics
  7. Parameter Measurement Information
  8. Detailed Description
    1. 8.1 Overview
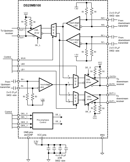
    2. 8.2 Functional Block Diagram
    3. 8.3 Feature Description
      1. 8.3.1 CML Inputs and EQ
      2. 8.3.2 Multiplexer and Loopback Control
      3. 8.3.3 CML Drivers and Pre-Emphasis Control
  9. Application and Implementation
    1. 9.1 Application Information
    2. 9.2 Typical Application
      1. 9.2.1 Design Requirements
      2. 9.2.2 Detailed Design Procedure
      3. 9.2.3 Application Curves
  10. 10Power Supply Recommendations
  11. 11Layout
    1. 11.1 Layout Guidelines
    2. 11.2 Layout Example
  12. 12Device and Documentation Support
    1. 12.1 Documentation Support
    2. 12.2 Community Resources
    3. 12.3 Trademarks
    4. 12.4 Electrostatic Discharge Caution
    5. 12.5 Glossary
  13. 13Mechanical, Packaging, and Orderable Information

封装选项

机械数据 (封装 | 引脚)
  • NJK|36
散热焊盘机械数据 (封装 | 引脚)
订购信息

9 Application and Implementation

NOTE

Information in the following applications sections is not part of the TI component specification, and TI does not warrant its accuracy or completeness. TI’s customers are responsible for determining suitability of components for their purposes. Customers should validate and test their design implementation to confirm system functionality.

9.1 Application Information

The DS25MB100 is a 2:1 MUX and 1:2 buffer that equalizes input data up to 2.5 Gbps and provides transmit pre-emphasis controls to improve overall signal reach. As a MUX buffer, the DS25MB100 is ideal for designs where there is a need for port sharing or redundancy as well as on-the-fly reorganization of routes and data connections.

9.2 Typical Application

A typical application for the DS25MB100 is shown in Figure 10 and Figure 11.

DS25MB100 20208910.gif Figure 10. Network Switch System With Redundancy
DS25MB100 20208909.gif Figure 11. DS25MB100 Connection Block Diagram

9.2.1 Design Requirements

In a typical design, the DS25MB100 equalizes a short backplane trace on its input, followed by a longer trace at the DS25MB100 output. In this application example, a 25-inch FR4 coupled micro-strip board trace is used in place of the short backplane link. See Figure 12 for a block diagram of this example.

DS25MB100 app_diagram_ds25mb100.gif Figure 12. Block Diagram of DS25MB100 Application Example

The 25-inch microstrip board trace has approximately 6 dB of attenuation at 1.875 GHz, representing closely the transmission loss of the short backplane transmission line. The 25-inch microstrip is connected between the pattern generator and the differential inputs of the DS25MB100 for AC measurements.

Table 6. Input Trace Parameters

TRACE LENGTH FINISHED TRACE WIDTH W SEPARATION BETWEEN TRACES DIELECTRIC HEIGHT H DIELECTRIC CONSTANT εR LOSS TANGENT
25 inches 8.5 mil 11.5 mil 6 mil 3.8 0.022

The length of the output trace may vary based on system requirements. In this example, a 40-inch FR4 trace with similar trace width, separation, and dielectric characteristics, is placed at the DS25MB100 output.

As with any high speed design, there are many factors which influence the overall performance. The following is a list of critical areas for consideration and study during design.

  • Use 100-Ω impedance traces. Generally these are very loosely coupled to ease routing length differences.
  • Place AC-coupling capacitors near to the receiver end of each channel segment to minimize reflections.
  • The maximum body size for AC-coupling capacitors is 0402.
  • Back-drill connector vias and signal vias to minimize stub length.
  • Use reference plane vias to ensure a low inductance path for the return current.

9.2.2 Detailed Design Procedure

For optimal design, the DS25MB100 must be configured to route incoming data correctly as well as provide the best signal quality. The following design procedures should be observed:

  1. The DS25MB100 must be configured to provide the correct MUX and buffer routes in order to satisfy system requirements. In order to set the appropriate MUX control settings, refer to Table 2. To configure the buffer control settings, refer to Table 3. For example, consider the case where the designer wishes to route the input from Switch Card 0 (IN0±) to the output for the line card (OUT±). To accomplish this, set MUX = 1 (select IN0±). For the other direction from line card output to switch card, set LB0 = 1 and LB1 = 1 so that the input from the line card is buffered to both Switch Card 0 (OUT0±) and Switch Card 1 (OUT1±).
  2. The DS25MB100 is designed to be placed at an offset location with respect to the overall channel attenuation. To optimize performance, determine whether input and output equalization is required. Set EQL = 0 and EQS = 0 to enable input equalization. The MUX buffer transmit pre-emphasis can be tuned to extend the trace length reach while also recovering a solid eye opening. To tune transmit pre-emphasis on either the line card side or switch card side, refer to Table 4 and Table 5 for recommended pre-emphasis control settings according to the length of FR4 board trace connected at the DS25MB100 output. For example, if 40 inches of FR4 trace is connected to the switch card output, set DES_[1:0] = (1, 1) for VOD = 1200 mVpp and –9 dB of transmit pre-emphasis.

9.2.3 Application Curves

Figure 13 through Figure 18 show how the signal integrity varies at different places in the data path. These measured locations can be referenced back to the labeled points provided in Figure 12.

  • Point (A): Output signal of source pattern generator
  • Point (B): Input to DS25MB100 after 25 inches of FR4 trace from source
  • Point (C): Output of DS25MB100 driver
  • Point (D): Signal after 40 inches of FR4 trace from DS25MB100 driver

The source signal is a PRBS-7 pattern at 2.5 Gbps. For the long output traces, the eye after 40 inches of output FR4 trace is significantly improved by adding –9 dB of pre-emphasis.

DS25MB100 ds25mb100_app_diagram_pointA.gif Figure 13. Eye Measured at Point (A)
DS25MB100 ds25mb100_app_diagram_pointC_0dB.gif Figure 15. Eye Measured at Point (C),
Pre-Emphasis = 0 dB
DS25MB100 ds25mb100_app_diagram_pointC_9dB.gif Figure 17. Eye Measured at Point (C),
Pre-Emphasis = –9 dB
DS25MB100 ds25mb100_app_diagram_pointB.gif Figure 14. Eye Measured at Point (B)
DS25MB100 ds25mb100_app_diagram_pointD_0dB.gif Figure 16. Eye Measured at Point (D),
Pre-Emphasis = 0 dB
DS25MB100 ds25mb100_app_diagram_pointD_9dB.gif Figure 18. Eye Measured at Point (D),
Pre-Emphasis = –9 dB