ZHCSGS6A February   2017  – May 2017 DLPA1000

PRODUCTION DATA.  

  1. 特性
  2. 应用
  3. 说明
  4. 修订历史记录
  5. Pin Configuration and Functions
  6. Specifications
    1. 6.1 Absolute Maximum Ratings
    2. 6.2 ESD Ratings
    3. 6.3 Recommended Operating Conditions
    4. 6.4 Thermal Information
    5. 6.5 Electrical Characteristics
    6. 6.6 Timing Requirements
    7. 6.7 Typical Characteristics
  7. Detailed Description
    1. 7.1 Overview
    2. 7.2 Functional Block Diagram
    3. 7.3 Feature Description
      1. 7.3.1 DMD Regulators
      2. 7.3.2 RGB Strobe Decoder
      3. 7.3.3 LED Current Control
        1. 7.3.3.1 LED Current Accuracy
        2. 7.3.3.2 Transient Current Limiting
      4. 7.3.4 Measurement System
      5. 7.3.5 Protection Circuits
        1. 7.3.5.1 Thermal Warning (HOT) and Thermal Shutdown (TSD)
        2. 7.3.5.2 Low Battery Warning (BAT_LOW) and Undervoltage Lockout (UVLO)
        3. 7.3.5.3 DMD Regulator Fault (DMD_FLT)
        4. 7.3.5.4 V6V Power-Good (V6V_PGF) Fault
        5. 7.3.5.5 VLED Over-Voltage (VLED_OVP) Fault
      6. 7.3.6 Interrupt Pin (INTZ)
      7. 7.3.7 Serial Peripheral Interface (SPI)
    4. 7.4 Device Functional Modes
    5. 7.5 Programming
      1. 7.5.1 Password Protected Registers
    6. 7.6 Register Maps
      1. 7.6.1  Chip ID (CHIPID) Register (address = 0x00h) [reset = A6h]
      2. 7.6.2  Enable (ENABLE) Register (address = 0x01h) [reset = 3h]
      3. 7.6.3  Switch Transient Current Limit (IREG) Register (address = 0x02h) [reset = 28h]
      4. 7.6.4  SW4 LED DC Regulation Current, MSB (SW4MSB) Register (address = 0x03h) [reset = 0h]
      5. 7.6.5  SW4 LED DC Regulation Current, LSB (SW4LSB) Register (address = 0x04h) [reset = 0h]
      6. 7.6.6  SW5 LED DC Regulation Current, MSB (SW5MSB) Register (address = 0x05h) [reset = 0h]
      7. 7.6.7  SW5 LED DC Regulation Current, LSB (SW5LSB) Register (address = 0x06h) [reset = 0h]
      8. 7.6.8  SW6 LED DC Regulation Current, MSB (SW6MSB) Register (address = 0x07h) [reset = 0h]
      9. 7.6.9  SW6 LED DC Regulation Current, LSB (SW6LSB) Register (address = 0x08h) [reset = 0h]
      10. 7.6.10 Analog Front End Control (AFE) Register (address = 0x0Ah) [reset = 0h]
      11. 7.6.11 Strobe Decode - Break Before Make Timing Control (BBM) Register (address = 0x0Bh) [reset = 0h]
      12. 7.6.12 Interrupt (INT) Register (address = 0x0Ch) [reset = X]
      13. 7.6.13 Interrupt Mask (MASK) Register (address = 0x0Dh) [reset = 0h]
      14. 7.6.14 Password (PASSWORD) Register (address = 0x10h) [reset = 0h]
      15. 7.6.15 System Configuration (SYSTEM) Register (address = 0x11h) [reset = 0h]
      16. 7.6.16 EEPROM User Register, Byte0 (BYTE0) (address = 0x20h) [reset = 0h]
      17. 7.6.17 EEPROM User Register, Byte1 (BYTE1) (address = 0x21h) [reset = 0h]
      18. 7.6.18 EEPROM User Register, Byte2 (BYTE2) (address = 0x22h) [reset = 0h]
      19. 7.6.19 EEPROM User Register, Byte3 (BYTE3) (address = 0x23h) [reset = 0h]
      20. 7.6.20 EEPROM User Register, Byte4 (BYTE4) (address = 0x24h) [reset = 0h]
      21. 7.6.21 EEPROM User Register, Byte5 (BYTE5) (address = 0x25h) [reset = 0h]
      22. 7.6.22 EEPROM User Register, Byte6 (BYTE6) (address = 0x26h) [reset = 0h]
      23. 7.6.23 EEPROM User Register, Byte7 (BYTE7) (address = 0x27h) [reset = 0h]
  8. Application and Implementation
    1. 8.1 Application Information
    2. 8.2 Typical Application
      1. 8.2.1 Design Requirements
      2. 8.2.2 Detailed Design Procedure
        1. 8.2.2.1 VLED Buck-Boost
          1. 8.2.2.1.1 Calculating Inductor Peak Current
        2. 8.2.2.2 DMD Supplies
        3. 8.2.2.3 LDOs and Digital Logic
      3. 8.2.3 Application Curve
  9. Power Supply Recommendations
  10. 10Layout
    1. 10.1 Layout Guidelines
    2. 10.2 Layout Example
  11. 11器件和文档支持
    1. 11.1 文档支持
      1. 11.1.1 相关文档
    2. 11.2 接收文档更新通知
    3. 11.3 社区资源
    4. 11.4 商标
    5. 11.5 静电放电警告
    6. 11.6 Glossary
  12. 12机械、封装和可订购信息

封装选项

请参考 PDF 数据表获取器件具体的封装图。

机械数据 (封装 | 引脚)
  • YFF|49
散热焊盘机械数据 (封装 | 引脚)
订购信息

Detailed Description

Overview

DLPA1000 is a power management IC optimized for TI DLP® Pico™ Projector systems and meant for use in either embedded or accessory mobile phone applications. For embedded applications, the projector is built into the mobile phone and operates from the mobile phone’s single cell battery. In accessory applications, the projector resides in its own enclosure and has its own battery or external power supply and operates as a stand-alone device.

DLPA1000 contains a complete LED driver and can supply up to 1 A per LED. Integrated high-current switches are included for sequentially selecting a red, green, or blue LED. The DLPA1000 also contains three regulated DC supplies for the DMD: VBIAS, VRST and VOFS.

The DLPA1000 contains a serial periphery interface (SPI) used for setting the configuration. Using SPI, currents can be set independently for each LED with 10-bit resolution. Other features included are the generation of the system reset, power sequencing, input signals for sequentially selecting the active LED, IC self-protection, and an analog multiplexer and comparator to support A/D conversion of system parameters.

Functional Block Diagram

DLPA1000 Block_Diagram_slvsdp7.gif

Feature Description

DMD Regulators

DLPA1000 contains three switch-mode power supplies that power the DMD. These rails are VOFS, VBIAS, and VRST. 100 ms after pulling the PROJ_ON pin high, VOFS is powered up, followed by VBIAS and VRST with an additional 10-ms delay. Only after all three rails are enabled can the LED driver and STROBE DECODER circuit be enabled. If any one of the rails encounters a fault such as an output short, all three rails are disabled simultaneously. The detailed power-up and power-down diagram is shown in Figure 3.

DLPA1000 Timing_Diagram_slvsdp7.gif
Power-up or down is initiated by pulling the PROJ_ON pin high or low, respectively. Upon pulling PROJ_ON high, the device enters ACTIVE2 mode immediately because DMD_EN and VLED_EN bits default to 1.
Figure 3. Power-Up and Power-Down Timing of the DMD REGULATOR and VLED Supplies

RGB Strobe Decoder

DLPA1000 contains RGB color-sequential circuitry that is composed of six NMOS switches, the LED driver, the strobe decoder and the LED current control. The NMOS switches are connected to the terminals of the external LED package and turn the currents through the LEDs on and off. The strobe decoder controls the gates of the NMOS switches according to the LED_SEL[1:0] input signals and the MAP bit of the SYSTEM register. The MAP bit selects one of two package configurations. A ‘1’ indicates a cathode-cathode-anode package and a ‘0’ indicates the common anode package. The two package connections are shown in Figure 4 and the corresponding switch map in Table 1 and Table 2.

The LED_SEL[1:0] signals typically receive a rotating code switching from RED to GREEN to BLUE and then back to RED. When the LED_SEL[1:0] input signals select a specific color, the NMOSFETs are controlled based on the color selected, and a 10-bit current control DAC for this color is selected that provides a color correction current to the RGB LEDs feedback control network.

DLPA1000 switch_connection_lvsb06.gif Figure 4. LEFT: Switch Connection for a Common-Anode LED Assembly
RIGHT: Switch Connection for a Cathode-Cathode-Anode LED Assembly

Table 1. Switch Positions for Common Anode RGB LEDs (MAP = 0)

MAP = 0 (Common Anode, Default)
LED_SEL[1:0] SW6 SW5 SW4 SW3 SW2 SW1 IDAC input
0x00h open open open closed closed closed N/A
0x01h open open closed closed closed closed SW4_IDAC[9:0]
0x02h open closed open closed closed closed SW5_IDAC[9:0]
0x03h closed open open closed closed closed SW6_IDAC[9:0]

Table 2. Switch Positions for Cathode-Cathode-Anode RGB LEDs (MAP = 1)

MAP = 1 (Cathode-Cathode-Anode LED Arrangement)
LED_SEL[1:0] SW6 SW5 SW4 SW3 SW2 SW1 IDAC input
0x00h open open open open open open N/A
0x01h closed open open open open closed SW4_IDAC[9:0]
0x02h open closed closed closed open open SW5_IDAC[9:0]
0x03h open closed closed open closed open SW6_IDAC[9:0]

The switching of the six NMOS switches is controlled such that switches are returned to the OPEN position first before the CLOSED connections are made (Break Before Make). The dead time between opening and closing switches is controlled through the BBM register. Switches that already are in the CLOSED position and are to remain in the CLOSED state according to the SWCNTRL register, are not opened during the BBM delay time.

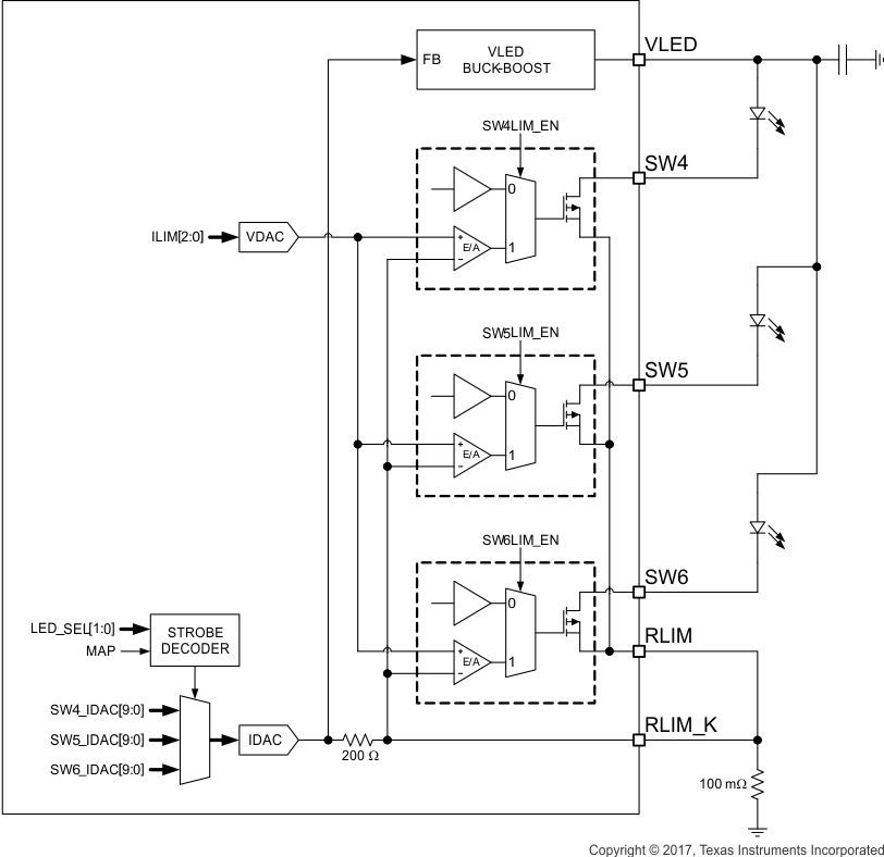
LED Current Control

DLPA1000 provides time-sequential circuitry to drive three LEDs with independent current control. A system based on a common anode LED configuration is shown in Figure 6 and consists of a buck-boost converter which provides the voltage to drive the LEDs, three switches connected to the cathodes of the LEDs, a 100-mΩ resistor used to sense the LED current, and a current DAC to control the LED current.

The STROBE DECODER controls the switch positions as described in the section above. With all switches in the OPEN position, the buck-boost output assumes an output voltage of 3.5 V.

For a common-anode RGB LED configuration (MAP = 0, default), the BUCK-BOOST output voltage (VLED) assumes a value such that the voltage drop across the sense resistor equals (SW4_IDAC[9:0] × 100 mΩ) when SW4 is closed. The exact value of VLED depends on the current setting and the voltage drop across the LED but is limited to 6.5 V. When the STROBE decoder switches from SW4 to SW5, the Buck-Boost assumes a new output voltage such that the sense voltage equals (SW5_IDAC[9:0] × 100 mΩ), and finally, when SW6 is selected, V(RLIM_K) is regulated to (SW6_IDAC[9:0] × 100 mΩ).

Similarly, the regulation current setting switches from SW4_IDAC[9:0] to SW5_IDAC[9:0] to SW6_IDAC[9:0] depending on the LED_SEL[1:0] setting with a MAP setting of 1 (cathode-cathode-anode configuration). See Table 2 for details.

LED Current Accuracy

LED drive current is controlled by a current DAC (digital to analog converter) and can be set independently for switch SW4, SW5, and SW6. The DAC is trimmed to achieve a LED drive current of 272 mA at code 0x100h with an accuracy of ±14 mA. The first order gain-error of the DAC can be neglected, therefore the LED driver current accuracy of ±14 mA can be assumed over the full current range. For example, at full-scale (SWx_IDAC[9:0] = 0x3FFh) the LED current is regulated to 1030 mA ±14 mA or ±1.4%. At the lowest setting (0x001h) the LED current is regulated to 20 mA ±14 mA and the resulting relative error is large; however this is not a typical operating point for a projector application. A typical drive current for projection LEDs is 300 mA and the resulting regulation error is < 5%.

Transient Current Limiting

Typically the forward voltages of the GREEN and BLUE diodes are close to each other (~3 V to 4 V) but Vf of the RED diode is significantly lower (1.8 V to 2.5 V). This can lead to a current spike in the RED diode when the strobe controller switches from GREEN or BLUE to RED because VLED is regulated to a higher voltage than required to drive the RED diode. DLPA1000 provides transient current limiting for each switch to limit the current in the LEDs during the transition. The transient current limit value is controlled through the ILIM[2:0] bits in the IREG register. The same register also contains three bits to select which switch employs the transient current limiting feature. In a typical application it is required only for the RED diode and the ILIM[2:0] value should be set approximately 10% higher than the DC regulation current. The effect that the transient current limit has on the LED current is shown in Figure 5.

DLPA1000 red_led_current_lvsb06.gif
LEFT: RED LED current without transient current limit. The current overshoots because the buck-boost voltage starts at the (higher) level of the GREEN or BLUE LED.
RIGHT: LED current with transient current limit.
Figure 5. RED LED Current With and Without Transient Current Limit
DLPA1000 led_fbd_slvsdp7.gif Figure 6. Block Diagram of the LED Driver Circuitry

Measurement System

The measurement system is composed of a 8:1 analog multiplexer (MUX), a programmable-gain amplifier and a comparator. It works together with the DPP processor to provide:

  • White-point correction (WPC) by independently adjusting the R/G/B LED currents, after measuring the brightness of each color from an external light sensor.
  • A measurement of the battery voltage.
  • A measurement of the LED forward voltage.
  • A measurement of the exact LED current.
  • A measurement of temperature as derived by measuring the voltage across an external thermistor.

A block diagram of the measurement system is shown in Figure 7.

DLPA1000 meas_sys_fbd_slvsdp7.gif Figure 7. Block Diagram of the Measurement System

Table 3. Recommended Configuration of the AFE for Different Input Selections

AFE_SEL[2:0] SELECTED INPUT RECOMMENDED GAIN SETTING
AFE-GAIN[1:0]
RECOMMENDED SETTING OF
AFE_CAL_DIS BIT
0x00h SENS2 0x01h (1x) Setting has no effect on measurement
0x01h VLED 0x01h (1x) Setting has no effect on measurement
0x02h VINA 0x01h (1x) Setting has no effect on measurement
0x03h SENS1 0x01h (1x) Setting has no effect on measurement
0x04h RLIM_K 0x03h (18x) Set to 1 if sense voltage is > 100 mV,
otherwise set to 0 (default).
0x05h SW4 0x02h (9.5x) Set to 1 if sense voltage is > 200 mV,
otherwise set to 0 (default).
0x06h SW5 0x02h (9.5x) Set to 1 if sense voltage is > 200 mV,
otherwise set to 0 (default).
0x07h SW6 0x02h (9.5x) Set to 1 if sense voltage is > 200 mV,
otherwise set to 0 (default).

Protection Circuits

DLPA1000 has several protection circuits to protect the IC as well as the system from damage due to excessive power consumption, die temperature, or over-voltages. These circuits are described below.

Thermal Warning (HOT) and Thermal Shutdown (TSD)

DLPA1000 continuously monitors the junction temperature and issues a HOT interrupt if temperature exceeds the HOT threshold. If the temperature continues to increase above the thermal shutdown threshold, all rails are disabled and the TSD bit in the INT register is set. Once the temperature drops by 15°C, the output rails are powered up in sequence and normal operation resumes (DMD_EN bit is not reset by TSD fault).

DLPA1000 tsd_def_slvsdp7.gif Figure 8. Definition of the Thermal Shutdown and Hot-Die Temperature Warning

Low Battery Warning (BAT_LOW) and Undervoltage Lockout (UVLO)

If the battery voltage drops below the BAT_LOW threshold (typically 3 V) the BAT_LOW interrupt is issued but normal operation continues. Once the battery drops below the undervoltage threshold (typically 2.3 V) the UVLO interrupt is issued, all rails are powered down in sequence, the DMD_EN bit is reset, and the part enters STANDBY mode. The power rails cannot be re-enabled before the input voltage recovers to > 2.4 V. To re-enable the rails, the PROJ_ON pin must be toggled.

DLPA1000 uvlo_lvsb06.gif Figure 9. Undervoltage Lockout is Asserted When the Input Supply Drops Below the UVLO Threshold

DMD Regulator Fault (DMD_FLT)

The DMD regulator is continuously monitored to check if the output rails are in regulation and if the inductor current increases as expected during a switching cycle. If either one of the output rails drops out of regulation (e.g. due to a shorted output) or the inductor current does not increase as expected during a switching cycle (due to a disconnected inductor), the DMD_FLT interrupt bit is set in the INT register, the DMD_EN bit is reset, and the DMD regulator is shut down. Resetting the DMD_EN bit also causes the LED driver to power down. To restart the system, the PROJ_ON pin must be toggled.

V6V Power-Good (V6V_PGF) Fault

The VLED buck-boost requires the V6V rail for proper operation. The rail is continuously monitored and should the output drop below the power-good threshold, the V6V_PGF bit is set. The buck-boost is disabled and attempts to restart automatically.

VLED Over-Voltage (VLED_OVP) Fault

If the buck-boost output voltage rises above 6.5 V, the VLED_OVP interrupt is set but the buck-boost regulator is not turned off. A typical condition to cause this fault is an open LED.

Interrupt Pin (INTZ)

The interrupt pin is used to signal events and fault conditions to the host processor. Whenever a fault or event occurs in the IC, the corresponding interrupt bit is set in the INT register, and the open-drain output is pulled low. The INTZ pin is released (returns to HiZ state) and fault bits are cleared when the INT register is read by the host. However, if a failure persists, the corresponding INT bit remains set and the INTZ pin is pulled low again after a maximum of 32 µs.

Interrupt events include fault conditions such as power-good faults, over-voltage, over-temperature shut-down, and under-voltage lock-out.

The MASK register is used to mask events from generating interrupts, i.e. from pulling the INTZ pin low. The MASK settings affect the INTZ pin only and have no impact on protection and monitor circuits themselves. When an interrupt is masked, the event causing the interrupt still sets the corresponding bit in the INT register. However, it does not pull the INTZ pin low.

Note that persisting fault conditions such as thermal shutdown can cause the INTZ pin to be pulled low for an extended period of time which can keep the host in a loop trying to resolve the interrupt. If this behavior is not desired, set the corresponding mask bit after receiving the interrupt and keep polling the INT register to see when the fault condition has disappeared. After the fault is resolved, unmask the interrupt bit again.

Serial Peripheral Interface (SPI)

DLPA1000 provides a 4-wire SPI port that supports high-speed serial data transfers up to 33.3 MHz. Register and data buffer write and read operations are supported. The SPI_CSZ input serves as the active low chip select for the SPI port. The SPI_CSZ input must be forced low in order to write or read registers and data buffers. When SPI_CSZ is forced high, the data at the SPI_DIN input is ignored, and the SPI_DOUT output is forced to a high-impedance state. The SPI_DIN input serves as the serial data input for the port; the SPI_DOUT output serves as the serial data output. The SPI_CLK input serves as the serial data clock for both the input and output data. Data is latched at the SPI_DIN input on the rising edge of SPI_CLK, while data is clocked out of the SPI_DOUT output on the falling edge of SPI_CLK. Figure 10 illustrates the SPI port protocol. Byte 0 is referred to as the command byte, where the most significant bit is the write/not read bit. For the W/nR bit, a 1 indicates a write operation, while a 0 indicates a read operation. The remaining seven bits of the command byte are the register address targeted by the write or read operation. The SPI port supports write and read operations for multiple sequential register addresses through the implementation of an auto-increment mode. As shown in Figure 10, the auto-increment mode is invoked by simply holding the SPI_CSZ input low for multiple data bytes. The register address is automatically incremented after each data byte transferred, starting with the address specified by the command byte. After reaching address 0x7Fh the address pointer jumps back to 0x00h.

DLPA1000 spi_protocol_lvsb06.gif Figure 10. SPI Protocol

Device Functional Modes

Table 4. Modes of Operation

MODE DESCRIPTION
OFF This is the lowest-power mode of operation. All power functions are turned off, registers are reset to their default values and the IC does not respond to SPI commands. RESETZ and PWR_EN pins are pulled low. The IC will enter OFF mode whenever the PROJ_ON pin is pulled low.
RESET Logic core and registers are reset to default values, the IC does not respond to SPI commands, RESETZ and PWR_EN pins are pulled low, but the analog reference system is kept alive. The device enters RESET state when the input voltage drops below the UVLO threshold.
STANDBY All power functions are turned off but the IC does respond to the SPI interface. The device enters STANDBY mode when PROJ_ON pins is high, but DMD_EN bit is set to 0. Also, device enters STANDBY mode when a fault on the DMD regulator occurs or the temperature increases above thermal shutdown threshold (TSD).(1)
ACTIVE1 The DMD supplies are powered up but LED power (VLED) and the STROBE DECODER are disabled. PROJ_ON pin must be high, DMD_EN bit must be set to 1, and VLED_EN bit set to 0.
ACTIVE2 DMD supplies, LED power and STROBE DECODER are enabled. PROJ_ON pin must be high and DMD_EN and VLED_EN bits must both be set to 1.
DMD_EN power-up default is 1. Once the bit is set to 0, the PROJ_ON pin must be toggled to recover the bit to 1.
DLPA1000 state_diagram1_slvsdp7.gif Figure 11. State Diagram

Programming

Password Protected Registers

Register address 0x11h through 0x27h can be read-accessed the same way as any other register but are protected against accidental write operations through the PASSWORD register (address 0x10h). To write to a protected register, first:

  • Write data 0xBAh to register address 0x10h, then
  • Write data 0xBEh to register address 0x10h.

Both writes must be consecutive, i.e. there must be no other read or write operation in between sending the two bytes. Once the password has been successfully written, register 0x11h through 0x27h are unlocked and can be write accessed using the regular SPI protocol. They remain unlocked until any byte other than 0xBAh is written to the PASSWORD register or the part is power cycled.

To check if the registers are unlocked, read back the PASSWORD register. If the data returned is 0x00h, the registers are locked. If the PASSWORD register returns 0x01h, the registers are unlocked.

Register Maps

Table 5. Register Address Map

Address Acronym Register Name Section
0x00h CHIPID Chip revision register Go
0x01h ENABLE Enable register Go
0x02h IREG Transient-current limit settings Go
0x03h SW4MSB Regulation current MSBs, SW4 Go
0x04h SW4LSB Regulation current LSBs, SW4 Go
0x05h SW5MSB Regulation current MSBs, SW5 Go
0x06h SW5LSB Regulation current LSBs, SW5 Go
0x07h SW6MSB Regulation current MSBs, SW6 Go
0x08h SW6LSB Regulation current LSBs, SW6 Go
0x09h RESERVED Reserved
0x0Ah AFE AFE (MUX) control Go
0x0Bh BBM Break before make timing Go
0x0Ch INT Interrupt register Go
0x0Dh INT MASK Interrupt mask register Go
0x10h PASSWORD Password register Go
0x11h SYSTEM System configuration register Go
0x20h BYTE0 User EEPROM, Byte0 Go
0x21h BYTE1 User EEPROM, Byte1 Go
0x22h BYTE2 User EEPROM, Byte2 Go
0x23h BYTE3 User EEPROM, Byte3 Go
0x24h BYTE4 User EEPROM, Byte4 Go
0x25h BYTE5 User EEPROM, Byte5 Go
0x26h BYTE6 User EEPROM, Byte6 Go
0x27h BYTE7 User EEPROM, Byte7 Go

Chip ID (CHIPID) Register (address = 0x00h) [reset = A6h]

Figure 12. CHIPID Register
7 6 5 4 3 2 1 0
CHIPID[7:0]
R-A6h
LEGEND: R/W = Read/Write; R = Read only; -n = value after reset

Table 6. CHIPID Register Field Descriptions

Bit Field Type Reset Description
7-0 CHIPID R A6h 1010 0000b = DLPA1000 (Rev 1p0)
1010 0010b = DLPA1000 (Rev 1p1)
1010 0110b = DLPA1000 (Rev 1p2)

Enable (ENABLE) Register (address = 0x01h) [reset = 3h]

Figure 13. ENABLE Register
7 6 5 4 3 2 1 0
RESERVED DMD_EN VLED_EN
R-0h R/W-1h R/W-1h
LEGEND: R/W = Read/Write; R = Read only; -n = value after reset

Table 7. ENABLE Register Field Descriptions

Bit Field Type Reset Description
7-2 RESERVED R 0h N/A
1 DMD_EN R/W 1h DMD Regulator enable/status bit
0b = disabled (OFF)
1b = enabled (ON)
NOTE: Power-up default is 1. Once set to 0, the PROJ_ON pin must be toggled to set the bit back to 1. If bit is set to 0, VLED buck-boost will automatically be disabled.
0 VLED_EN R/W 1h VLED Buck-Boost enable bit
0b = disabled (OFF)
1b = enabled (ON)
NOTE: Bit does not reflect current status of VLED buck-boost.
NOTE: If VLED is disabled, RGB Strobe Decoder will automatically be disabled

Switch Transient Current Limit (IREG) Register (address = 0x02h) [reset = 28h]

Figure 14. IREG Register
7 6 5 4 3 2 1 0
RESERVED ILIM[2:0] SW6LIM_EN SW5LIM_EN SW4LIM_EN
R-0h R/W-5h R/W-0h R/W-0h R/W-0h
LEGEND: R/W = Read/Write; R = Read only; -n = value after reset

Table 8. IREG Register Field Descriptions

Bit Field Type Reset Description
7-6 RESERVED R 0h N/A
5-3 ILIM[2:0] R/W 5h Transient current-limit
000b = 260 mA
001b = 300 mA
010b = 345 mA
011b = 385 mA
100b = 440 mA
101b = 660 mA
110b = 880 mA
111b = 1250 mA
NOTE: Transient current limit should always be set higher than regulation current
2 SW6LIM_EN R/W 0h Transient current-limit enable for SW6
0b = transient current-limit is disabled
1b = transient current-limit is enabled
1 SW5LIM_EN R/W 0h Transient current-limit enable for SW5
0b = transient current-limit is disabled
1b = transient current-limit is enabled
0 SW4LIM_EN R/W 0h Transient current-limit enable for SW4
0b = transient current-limit is disabled
1b = transient current-limit is enabled

SW4 LED DC Regulation Current, MSB (SW4MSB) Register (address = 0x03h) [reset = 0h]

Figure 15. SW4MSB Register
7 6 5 4 3 2 1 0
RESERVED SW4_IDAC[9:8]
R-0h R/W-0h
LEGEND: R/W = Read/Write; R = Read only; -n = value after reset

Table 9. SW4MSB Register Field Descriptions

Bit Field Type Reset Description
7-2 RESERVED R 0h N/A
1-0 SW4_IDAC[9:8] R/W 0h Switch4 DC regulation, most significant byte (MSB)

SW4 LED DC Regulation Current, LSB (SW4LSB) Register (address = 0x04h) [reset = 0h]

Figure 16. SW4LSB Register
7 6 5 4 3 2 1 0
SW4_IDAC[7:0]
R/W-0h
LEGEND: R/W = Read/Write; R = Read only; -n = value after reset

Table 10. SW4LSB Register Field Descriptions

Bit Field Type Reset Description
7-0 SW4_IDAC[7:0] R/W 0h Switch4 DC current limit, least significant byte (MSB)
SW4_IDAC[9:0] LED CURRENT(1) SW4_IDAC[9:0] LED CURRENT(1) SW4_IDAC[9:0] LED CURRENT(1) SW4_IDAC[9:0] LED CURRENT(1)
0x000h 0 mA 0x100h 272 mA 0x200h 525 mA 0x300h 777.99 mA
0x001h 19.99 mA 0x101h 272.99 mA 0x201h 525.98 mA 0x301h 778.98 mA
0x002h 20.98 mA 0x102h 273.98 mA 0x202h 526.97 mA 0x302h 779.97 mA
... ... ... ... ... ... ... ...
0x0FEh 270.02 mA 0x1FEh 523.602 mA 0x2FEh 776.02 mA 0x3FEh 1029.01 mA
0x0FFh 271.01 mA 0x1FFh 524.01 mA 0x2FFh 777 mA 0x3FFh 1030 mA
Values shown are for a typical unit at TA = 25°C. Typical step size is 988 µA.

SW5 LED DC Regulation Current, MSB (SW5MSB) Register (address = 0x05h) [reset = 0h]

Figure 17. SW5MSB Register
7 6 5 4 3 2 1 0
RESERVED SW5_IDAC[9:8]
R-0h R/W-0h
LEGEND: R/W = Read/Write; R = Read only; -n = value after reset

Table 11. SW5MSB Register Field Descriptions

Bit Field Type Reset Description
7-2 RESERVED R 0h N/A
1-0 SW5_IDAC[9:8] R/W 0h Switch5 DC regulation, most significant byte (MSB)

SW5 LED DC Regulation Current, LSB (SW5LSB) Register (address = 0x06h) [reset = 0h]

Figure 18. SW5LSB Register
7 6 5 4 3 2 1 0
SW5_IDAC[7:0]
R/W-0h
LEGEND: R/W = Read/Write; R = Read only; -n = value after reset

Table 12. SW5LSB Register Field Descriptions

Bit Field Type Reset Description
7-0 SW5_IDAC[7:0] R/W 0h Switch5 DC current limit, least significant byte (LSB)
SW5_IDAC[9:0] LED CURRENT(1) SW5_IDAC[9:0] LED CURRENT(1) SW5_IDAC[9:0] LED CURRENT(1) SW5_IDAC[9:0] LED CURRENT(1)
0x000h 0 mA 0x100h 272 mA 0x200h 525 mA 0x300h 777.99 mA
0x001h 19.99 mA 0x101h 272.99 mA 0x201h 525.98 mA 0x301h 778.98 mA
0x002h 20.98 mA 0x102h 273.98 mA 0x202h 526.97 mA 0x302h 779.97 mA
... ... ... ... ... ... ... ...
0x0FEh 270.02 mA 0x1FEh 523.602 mA 0x2FEh 776.02 mA 0x3FEh 1029.01 mA
0x0FFh 271.01 mA 0x1FFh 524.01 mA 0x2FFh 777 mA 0x3FFh 1030 mA
Values shown are for a typical unit at TA = 25°C. Typical step size is 988 µA.

SW6 LED DC Regulation Current, MSB (SW6MSB) Register (address = 0x07h) [reset = 0h]

Figure 19. SW6MSB Register
7 6 5 4 3 2 1 0
RESERVED SW6_IDAC[9:8]
R-0h R/W-0h
LEGEND: R/W = Read/Write; R = Read only; -n = value after reset

Table 13. SW6MSB Register Field Descriptions

Bit Field Type Reset Description
7-2 RESERVED R 0h N/A
1-0 SW6_IDAC[9:8] R/W 0h Switch6 DC regulation, most significant byte (MSB)

SW6 LED DC Regulation Current, LSB (SW6LSB) Register (address = 0x08h) [reset = 0h]

Figure 20. SW6LSB Register
7 6 5 4 3 2 1 0
SW6_IDAC[7:0]
R/W-0h
LEGEND: R/W = Read/Write; R = Read only; -n = value after reset

Table 14. SW6LSB Register Field Descriptions

Bit Field Type Reset Description
7-0 SW6_IDAC[7:0] R/W 0h Switch6 DC current limit, least significant byte (LSB)
SW6_IDAC[9:0] LED CURRENT(1) SW6_IDAC[9:0] LED CURRENT(1) SW6_IDAC[9:0] LED CURRENT(1) SW6_IDAC[9:0] LED CURRENT(1)
0x000h 0 mA 0x100h 272 mA 0x200h 525 mA 0x300h 777.99 mA
0x001h 19.99 mA 0x101h 272.99 mA 0x201h 525.98 mA 0x301h 778.98 mA
0x002h 20.98 mA 0x102h 273.98 mA 0x202h 526.97 mA 0x302h 779.97 mA
... ... ... ... ... ... ... ...
0x0FEh 270.02 mA 0x1FEh 523.602 mA 0x2FEh 776.02 mA 0x3FEh 1029.01 mA
0x0FFh 271.01 mA 0x1FFh 524.01 mA 0x2FFh 777 mA 0x3FFh 1030 mA
Values shown are for a typical unit at TA = 25°C. Typical step size is 988 µA.

Analog Front End Control (AFE) Register (address = 0x0Ah) [reset = 0h]

Figure 21. AFE Register
7 6 5 4 3 2 1 0
RESERVED AFE_EN AFE_CAL_DIS AFE_GAIN[1:0] AFE_SEL[2:0]
R-0h R-0h R/W-0h R/W-0h R/W-0h
LEGEND: R/W = Read/Write; R = Read only; -n = value after reset

Table 15. AFE Register Field Descriptions

Bit Field Type Reset Description
7 RESERVED R 0h N/A
6 AFE_EN R 0h Enable bit for AFE
0b = AFE is disabled
1b = AFE is enabled
NOTE: Comparator output is in HiZ state when disabled.
5 AFE_CAL_DIS R/W 0h Calibration disable bit. Set this bit high to disable the factory calibration setting. May result in lower offset error if sensed input voltage level is significantly greater than 40 mV (see Table 3).
0b = Factory calibration setting is enabled
1b = Factory calibration setting is disabled
4-3 AFE_GAIN R/W 0h Gain setting of the programmable gain amplifier
00b = amplifier is off
01b = 1x
10b = 9.5x
11b = 18x
2-0 AFE_SEL[2:0] R/W 0h AFE Multiplexer control
000b = SENS2
001b = VLED
010b = VINA
011b = SENS1
100b = RLIM_K
101b = SW4
110b = SW5
111b = SW6

Strobe Decode - Break Before Make Timing Control (BBM) Register (address = 0x0Bh) [reset = 0h]

Figure 22. BBM Register
7 6 5 4 3 2 1 0
BBM[7:0]
R/W-0h
LEGEND: R/W = Read/Write; R = Read only; -n = value after reset

Table 16. BBM Register Field Descriptions

Bit Field Type Reset Description
7-0 BBM[7:0] R/W 0h Break before make timing. Time between opening one set of switches and closing the next set.(1)
0x00 = 222 ns
0x01 = 333 ns
0x02 = 444 ns
...
0x3E = 7104 ns
0x3F = 7215 ns
0x40 = 7326 ns
0x41 = 7437 ns
0x42 = 7548 ns
...
0x7E = 14208 ns
0x7F = 14319 ns
0x80 = 14430 ns
0x81 = 14451 ns
0x82 = 14652 ns
...
0xBE = 21312 ns
0xBF = 21423 ns
0xC0 = 21534 s
0xC1 = 21645 ns
0xC2 = 21756 ns
...
0xFE = 28416 ns
0xFF = 28527 ns
It takes 333 ns to 444 ns to turn off the switches from the time a change occurs on LED_SEL[1:0].

Interrupt (INT) Register (address = 0x0Ch) [reset = X]

Figure 23. INT Register
7 6 5 4 3 2 1 0
VLED_OVP V6V_PGF PROJ_ON DMD_FLT UVLO BAT_LOW TSD HOT
R-X R-X R-X R-X R-X R-X R-X R-X
LEGEND: R/W = Read/Write; R = Read only; -n = value after reset; X = undefined

Table 17. INT Register Field Descriptions

Bit Field Type Reset Description
7 VLED_OVP R X VLED BUCK_BOOST over-voltage fault interrupt (normal operation resumes)
0b = No fault
1b = BUCK-BOOST output is above OVP threshold
6 V6V_PGF R X V6V power-good fault interrupt. (normal operation resumes)
0b = No fault
1b = V6V is not in regulation
5 PROJ_ON R X PROJ_ON interrupt (part enters OFF mode)
0b = PROJ_ON pin is pulled high, normal mode
1b = PROJ_ON pin is pulled low. Alerts the DPP that DMD regulator is about to shut down.
4 DMD_FLT R X DMD REGULATOR FAULT (part enters STANDBY mode and DMD_EN bit is cleared)
0b = No fault
1b = The inductor current is not increasing at the correct rate. Likely to be caused by an open inductor or one of the regulator outputs has dropped below the power-good threshold. Likely to be caused by a short.
NOTE: DMD_FLT resets DMD_EN bit to 0.
3 UVLO R X Undervoltage lockout threshold (sensed at VINA pin) (part enters RESET state)
0b = Battery voltage is above the UVLO threshold
1b = Battery voltage has dropped below the UVLO threshold
NOTE: UVLO resets DMD_EN bit to 0. 25ms after UVLO interrupt part enters RESET state with SPI disabled.
2 BAT_LOW R X Low-Battery warning (sensed at VINA pin) (normal operation resumes)
0b = Battery voltage is above the low-battery threshold
1b = Battery voltage has dropped below the low-battery threshold
1 TSD R X Thermal Shutdown interrupt (part enters STANDBY mode, DMD_EN bit is not cleared)
0b = Die temperature is below the thermal shut-down threshold
1b = Die temperature is above thermal shut-down threshold or has not cooled down enough to recover from TSD
0 HOT R X Thermal warning interrupt (normal operation resumes)
0b = Die temperature is normal operating range
1b = Die temperature is above the HOT threshold or has not cooled down enough to recover from HOT

Interrupt Mask (MASK) Register (address = 0x0Dh) [reset = 0h]

Figure 24. MASK Register
7 6 5 4 3 2 1 0
VLED_OVPM V6V_PGM PROJ_ONM DMD_FLTM UVLOM BAT_LOWM TSDM HOTM
R/W-0h R/W-0h R/W-0h R/W-0h R/W-0h R/W-0h R/W-0h R/W-0h
LEGEND: R/W = Read/Write; R = Read only; -n = value after reset

Table 18. MASK Register Field Descriptions

Bit Field Type Reset Description
7 VLED_OVPM R/W 0h VLED BUCK_BOOST over-voltage fault interrupt mask
0b = interrupt is not masked.
1b = Interrupt is masked. INTZ pin is not pulled low when interrupt bit is set.
6 V6V_PGM R/W 0h VLED BUCK_BOOST power-good fault interrupt mask
0b = no fault
1b = Interrupt is masked. INTZ pin is not pulled low when interrupt bit is set.
5 PROJ_ONM R/W 0h PROJ_ON interrupt mask
0b = interrupt is not masked.
1b = Interrupt is masked. INTZ pin is not pulled low when interrupt bit is set.
4 DMD_FLTM R/W 0h DMD REGULATOR fault mask
0b = interrupt is not masked.
1b = Interrupt is masked. INTZ pin is not pulled low when interrupt bit is set.
3 UVLOM R/W 0h Undervoltage lockout threshold (sensed at VINA pin) mask
0b = interrupt is not masked.
1b = Interrupt is masked. INTZ pin is not pulled low when interrupt bit is set.
2 BAT_LOWM R/W 0h Low-Battery warning (sensed at VINA pin) mask
0b = interrupt is not masked.
1b = Interrupt is masked. INTZ pin is not pulled low when interrupt bit is set.
1 TSDM R/W 0h Thermal Shutdown interrupt mask
0b = interrupt is not masked.
1b = Interrupt is masked. INTZ pin is not pulled low when interrupt bit is set.
0 HOTM R/W 0h Thermal warning interrupt mask
0b = interrupt is not masked.
1b = Interrupt is masked. INTZ pin is not pulled low when interrupt bit is set.

Password (PASSWORD) Register (address = 0x10h) [reset = 0h]

Figure 25. PASSWORD Register
7 6 5 4 3 2 1 0
PASSWORD[7:0]
R/W-0h
LEGEND: R/W = Read/Write; R = Read only; -n = value after reset

Table 19. PASSWORD Register Field Descriptions

Bit Field Type Reset Description(1)
7-0 PASSWORD[7:0] R/W 0h To write-access protected registers write 0xBAh followed by 0xBEh to the register. Both writes need to be consecutive.
To lock protected registers, write 0x00h.
Reading the PASSWORD register returns 0x00h if the protected registers are locked for write access and 0x01h if they are unlocked.
Protected registers can be read-accessed without writing to the PASSWORD register.

System Configuration (SYSTEM) Register (address = 0x11h) [reset = 0h]

Figure 26. SYSTEM Register
7 6 5 4 3 2 1 0
RESERVED EEPROG RESERVED MAP
R-0h R/W-0h R/W-0h R/W-0h
LEGEND: R/W = Read/Write; R = Read only; -n = value after reset

Table 20. SYSTEM Register Field Descriptions

Bit Field Type Reset Description
7-3 RESERVED R 0h N/A
2 EEPROG R/W 0h EEPROM programming bit. When set high, BYTE0 through BYTE7 settings are committed to EEPROM and become new power-up default values.
To program the EEPROM, set this bit high and back low after 50 ms. Power must not be interrupted during EEPROM programming to prevent loss of data.
1 RESERVED R/W 0h This bit should always be set to 0.
0 MAP R/W 0h Switch map selector bit:
0b = Common anode configuration
1b = Cathode-cathode-anode configuration
NOTE: See switch control section for details.

EEPROM User Register, Byte0 (BYTE0) (address = 0x20h) [reset = 0h]

Figure 27. BYTE0 Register
7 6 5 4 3 2 1 0
BYTE0[7:0]
R/W-0h
LEGEND: R/W = Read/Write; R = Read only; -n = value after reset

Table 21. BYTE0 Register Field Descriptions

Bit Field Type Reset Description
7-0 BYTE0[7:0] R/W 0h User programmable EEPROM. See Table 20 for detail on how to program EEPROM.

EEPROM User Register, Byte1 (BYTE1) (address = 0x21h) [reset = 0h]

Figure 28. BYTE1 Register
7 6 5 4 3 2 1 0
BYTE1[7:0]
R/W-0h
LEGEND: R/W = Read/Write; R = Read only; -n = value after reset

Table 22. BYTE1 Register Field Descriptions

Bit Field Type Reset Description
7-0 BYTE1[7:0] R/W 0h User programmable EEPROM. See Table 20 for detail on how to program EEPROM.

EEPROM User Register, Byte2 (BYTE2) (address = 0x22h) [reset = 0h]

Figure 29. BYTE2 Register
7 6 5 4 3 2 1 0
BYTE2[7:0]
R/W-0h
LEGEND: R/W = Read/Write; R = Read only; -n = value after reset

Table 23. BYTE2 Register Field Descriptions

Bit Field Type Reset Description
7-0 BYTE2[7:0] R/W 0h User programmable EEPROM. See Table 20 for detail on how to program EEPROM.

EEPROM User Register, Byte3 (BYTE3) (address = 0x23h) [reset = 0h]

Figure 30. BYTE3 Register
7 6 5 4 3 2 1 0
BYTE3[7:0]
R/W-0h
LEGEND: R/W = Read/Write; R = Read only; -n = value after reset

Table 24. BYTE3 Register Field Descriptions

Bit Field Type Reset Description
7-0 BYTE3[7:0] R/W 0h User programmable EEPROM. See Table 20 for detail on how to program EEPROM.

EEPROM User Register, Byte4 (BYTE4) (address = 0x24h) [reset = 0h]

Figure 31. BYTE4 Register
7 6 5 4 3 2 1 0
BYTE4[7:0]
R/W-0h
LEGEND: R/W = Read/Write; R = Read only; -n = value after reset

Table 25. BYTE4 Register Field Descriptions

Bit Field Type Reset Description
7-0 BYTE4[7:0] R/W 0h User programmable EEPROM. See Table 20 for detail on how to program EEPROM.

EEPROM User Register, Byte5 (BYTE5) (address = 0x25h) [reset = 0h]

Figure 32. BYTE5 Register
7 6 5 4 3 2 1 0
BYTE5[7:0]
R/W-0h
LEGEND: R/W = Read/Write; R = Read only; -n = value after reset

Table 26. BYTE5 Register Field Descriptions

Bit Field Type Reset Description
7-0 BYTE5[7:0] R/W 0h User programmable EEPROM. See Table 20 for detail on how to program EEPROM.

EEPROM User Register, Byte6 (BYTE6) (address = 0x26h) [reset = 0h]

Figure 33. BYTE6 Register
7 6 5 4 3 2 1 0
BYTE6[7:0]
R/W-0h
LEGEND: R/W = Read/Write; R = Read only; -n = value after reset

Table 27. BYTE6 Register Field Descriptions

Bit Field Type Reset Description
7-0 BYTE6[7:0] R/W 0h User programmable EEPROM. See Table 20 for detail on how to program EEPROM.

EEPROM User Register, Byte7 (BYTE7) (address = 0x27h) [reset = 0h]

Figure 34. BYTE7 Register
7 6 5 4 3 2 1 0
BYTE7[7:0]
R/W-0h
LEGEND: R/W = Read/Write; R = Read only; -n = value after reset

Table 28. BYTE7 Register Field Descriptions

Bit Field Type Reset Description
7-0 BYTE7[7:0] R/W 0h User programmable EEPROM. See Table 20 for detail on how to program EEPROM.