SCAS897A July   2010  – October 2016 CDCLVD1213

PRODUCTION DATA.  

  1. Features
  2. Applications
  3. Description
  4. Revision History
  5. Pin Configuration and Functions
  6. Specifications
    1. 6.1 Absolute Maximum Ratings
    2. 6.2 ESD Ratings
    3. 6.3 Recommended Operating Conditions
    4. 6.4 Thermal Information
    5. 6.5 Electrical Characteristics
    6. 6.6 Timing Requirements
    7. 6.7 Typical Characteristics
  7. Parameter Measurement Information
  8. Detailed Description
    1. 8.1 Overview
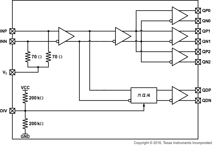
    2. 8.2 Functional Block Diagram
    3. 8.3 Feature Description
    4. 8.4 Device Functional Modes
      1. 8.4.1 LVDS Output Termination
      2. 8.4.2 Input Termination
  9. Application and Implementation
    1. 9.1 Application Information
    2. 9.2 Typical Application
      1. 9.2.1 Design Requirements
      2. 9.2.2 Detailed Design Procedure
      3. 9.2.3 Application Curves
  10. 10Power Supply Recommendations
  11. 11Layout
    1. 11.1 Layout Guidelines
    2. 11.2 Layout Example
    3. 11.3 Thermal Considerations
  12. 12Device and Documentation Support
    1. 12.1 Documentation Support
      1. 12.1.1 Related Documentation
    2. 12.2 Receiving Notification of Documentation Updates
    3. 12.3 Community Resources
    4. 12.4 Trademarks
    5. 12.5 Electrostatic Discharge Caution
    6. 12.6 Glossary
  13. 13Mechanical, Packaging, and Orderable Information

封装选项

机械数据 (封装 | 引脚)
散热焊盘机械数据 (封装 | 引脚)
订购信息

Features

  • 1:4 Differential Buffer
  • Low Additive Jitter: < 300-fs RMS in 10-kHz to 20-MHz
  • Low Output Skew of 20 ps (Maximum)
  • Selectable Divider Ratio 1, /2, /4
  • Universal Input Accepts LVDS, LVPECL, and CML
  • 4 LVDS Outputs, ANSI EIA/TIA-644A Standard Compatible
  • Clock Frequency: Up to 800 MHz
  • Device Power Supply: 2.375 V to 2.625 V
  • Industrial Temperature Range: –40°C to 85°C
  • Packaged in 3 mm × 3 mm, 16-Pin VQFN (RGT)
  • ESD Protection Exceeds 3-kV HBM, 1-kV CDM

Applications

  • Telecommunications and Networking
  • Medical Imaging
  • Test and Measurement Equipment
  • Wireless Communications
  • General-Purpose Clocking

Description

The CDCLVD1213 clock buffer distributes an input clock to 4 pairs of differential LVDS clock outputs with low additive jitter for clock distribution. The input can either be LVDS, LVPECL, or CML.

The CDCLVD1213 contains a high performance divider for one output (QD) which can divide the input clock signal by a factor of 1, 2, or 4.

The CDCLVD1213 is specifically designed for driving 50-Ω transmission lines. The part supports a fail-safe function. The device incorporates an input hysteresis which prevents random oscillation of the outputs in the absence of an input signal.

The device operates in 2.5-V supply environment and is characterized from –40°C to 85°C (ambient temperature). The CDCLVD1213 is packaged in small, 16-pin, 3-mm × 3-mm VQFN package.

Device Information(1)

PART NUMBER PACKAGE BODY SIZE (NOM)
CDCLVD1213 VQFN (16) 3.00 mm × 3.00 mm
  1. For all available packages, see the orderable addendum at the end of the data sheet.

Application Example

CDCLVD1213 app_sch_cas897.gif

CDCLVD1213 Block Diagram

CDCLVD1213 bd_cas897.gif