SLUSFF9 November   2023 BQ27Z558

PRODUCTION DATA  

  1.   1
  2. Features
  3. Applications
  4. Description
  5. Description (continued)
  6. Pin Configuration and Functions
  7. Specifications
    1. 6.1  Absolute Maximum Ratings
    2. 6.2  ESD Ratings
    3. 6.3  Recommended Operating Conditions
    4. 6.4  Thermal Information
    5. 6.5  Supply Current
    6. 6.6  Internal 1.8-V LDO (REG18)
    7. 6.7  I/O (PULS, INT)
    8. 6.8  Chip Enable (CE)
    9. 6.9  Internal Temperature Sensor
    10. 6.10 NTC Thermistor Measurement Support
    11. 6.11 Coulomb Counter (CC)
    12. 6.12 Analog Digital Converter (ADC)
    13. 6.13 Internal Oscillator Specifications
    14. 6.14 Voltage Reference1 (REF1)
    15. 6.15 Voltage Reference2 (REF2)
    16. 6.16 Flash Memory
    17. 6.17 I2C I/O
    18. 6.18 I2C Timing — 100 kHz
    19. 6.19 I2C Timing — 400 kHz
    20. 6.20 HDQ Timing
    21. 6.21 Typical Characteristics
  8. Detailed Description
    1. 7.1 Overview
    2. 7.2 Functional Block Diagram
    3. 7.3 Feature Description
      1. 7.3.1  BQ27Z558 Processor
      2. 7.3.2  Battery Parameter Measurements
        1. 7.3.2.1 Coulomb Counter (CC)
        2. 7.3.2.2 CC Digital Filter
        3. 7.3.2.3 ADC Multiplexer
        4. 7.3.2.4 Analog-to-Digital Converter (ADC)
        5. 7.3.2.5 Internal Temperature Sensor
        6. 7.3.2.6 External Temperature Sensor Support
      3. 7.3.3  Power Supply Control
      4. 7.3.4  Bus Communication Interface
      5. 7.3.5  Low Frequency Oscillator
      6. 7.3.6  High Frequency Oscillator
      7. 7.3.7  1.8-V Low Dropout Regulator
      8. 7.3.8  Internal Voltage References
      9. 7.3.9  Gas Gauging
      10. 7.3.10 Charge Control Features
      11. 7.3.11 Authentication
    4. 7.4 Device Functional Modes
      1. 7.4.1 Lifetime Logging Features
      2. 7.4.2 Configuration
        1. 7.4.2.1 Coulomb Counting
        2. 7.4.2.2 Cell Voltage Measurements
        3. 7.4.2.3 Auto Calibration
        4. 7.4.2.4 Temperature Measurements
  9. Applications and Implementation
    1. 8.1 Application Information
    2. 8.2 Typical Applications
      1. 8.2.1 Design Requirements (Default)
      2. 8.2.2 Detailed Design Procedure
        1. 8.2.2.1 Changing Design Parameters
      3. 8.2.3 Calibration Process
      4. 8.2.4 Gauging Data Updates
        1. 8.2.4.1 Application Curve
    3. 8.3 Power Supply Recommendations
    4. 8.4 Layout
      1. 8.4.1 Layout Guidelines
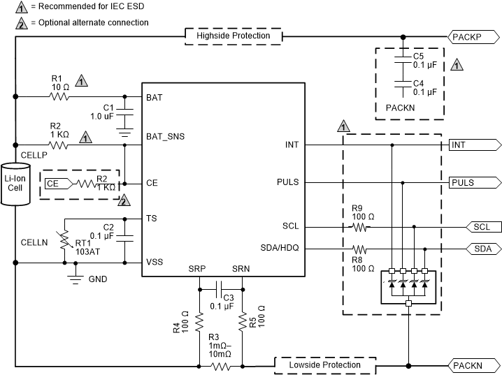
      2. 8.4.2 Layout Example
  10. Device and Documentation Support
    1. 9.1 Device Support
      1. 9.1.1 Third-Party Products Disclaimer
    2. 9.2 Documentation Support
      1. 9.2.1 Related Documentation
    3. 9.3 Receiving Notification of Documentation Updates
    4. 9.4 Support Resources
    5. 9.5 Trademarks
    6. 9.6 Electrostatic Discharge Caution
    7. 9.7 Glossary
  11. 10Revision History
  12. 11Mechanical, Packaging, and Orderable Information

封装选项

机械数据 (封装 | 引脚)
散热焊盘机械数据 (封装 | 引脚)
订购信息

Description

The Texas Instruments BQ27Z558 Impedance Track™ gas gauge solution is a highly integrated, accurate 1-series cell gas gauge with a flash programmable custom reduced instruction-set CPU (RISC) and SHA-256 authentication for Li-ion and Li-polymer battery packs. The 1-series cell capability includes parallel cells for increased capacity.

The BQ27Z558 gas gauge communicates through I2C-compatible and HDQ one-wire interfaces and includes several key features that can help facilitate accurate gas gauging applications. Integrated temperature sense functions (internal and external options) enable system and battery temperature measurements.

Device Information
PART NUMBER(1) PACKAGE PACKAGE SIZE (NOM)
BQ27Z558 DSBGA (12) 1.67 mm × 2.05 mm
For all available packages, see the orderable addendum at the end of the data sheet.
GUID-4B01537B-79FE-4BAA-90DD-4BEE6CD2286C-low.gif Simplified Schematic