ZHCSC23D January   2014  – April 2017

PRODUCTION DATA.  

  1. 特性
  2. 应用
  3. 说明
  4. 修订历史记录
  5. Device Comparison Table
  6. Pin Configuration and Functions
  7. Specifications
    1. 7.1  Absolute Maximum Ratings
    2. 7.2  ESD Ratings
    3. 7.3  Recommended Operating Conditions
    4. 7.4  Thermal Information
    5. 7.5  Supply Current
    6. 7.6  Digital Input and Output DC Characteristics
    7. 7.7  LDO Regulator, Wake-Up, and Auto-Shutdown DC Characteristics
    8. 7.8  ADC (Temperature and Cell Measurement) Characteristics
    9. 7.9  Integrating ADC (Coulomb Counter) Characteristics
    10. 7.10 I2C-Compatible Interface Communication Timing Characteristics
    11. 7.11 Typical Characteristics
  8. Detailed Description
    1. 8.1 Overview
    2. 8.2 Functional Block Diagram
    3. 8.3 Feature Description
    4. 8.4 Device Functional Modes
    5. 8.5 Programming
      1. 8.5.1 Standard Data Commands
      2. 8.5.2 Control(): 0x00 and 0x01
      3. 8.5.3 Extended Data Commands
      4. 8.5.4 Communications
        1. 8.5.4.1 I2C Interface
        2. 8.5.4.2 I2C Time Out
        3. 8.5.4.3 I2C Command Waiting Time
        4. 8.5.4.4 I2C Clock Stretching
  9. Applications and Implementation
    1. 9.1 Application Information
    2. 9.2 Typical Applications
      1. 9.2.1 Design Requirements
      2. 9.2.2 Detailed Design Procedure
        1. 9.2.2.1 High-Side or Low-Side Sense Resistor
        2. 9.2.2.2 BAT Voltage Sense Input
        3. 9.2.2.3 Sense Resistor Selection
        4. 9.2.2.4 Communication Interface Lines
      3. 9.2.3 Application Curves
  10. 10Power Supply Recommendation
    1. 10.1 Power Supply Decoupling
  11. 11Layout
    1. 11.1 Layout Guidelines
    2. 11.2 Layout Example
  12. 12器件和文档支持
    1. 12.1 文档支持
      1. 12.1.1 相关文档
      2. 12.1.2 社区资源
    2. 12.2 商标
    3. 12.3 静电放电警告
    4. 12.4 Glossary
  13. 13机械、封装和可订购信息

封装选项

机械数据 (封装 | 引脚)
散热焊盘机械数据 (封装 | 引脚)
订购信息

特性

  • 单节串联锂离子电池电量监测计
    • 驻留在电池组内
    • 低值外部感测电阻器
      (典型值 10mΩ)
    • 一次性可编程 (OTP) 配置非易失性存储器 (NVM)
    • 由具有集成低压降稳压器 (LDO) 的电池直接供电
    • 400kHz I2C™串行接口
    • 内部温度传感器或
      主机报告温度
  • 基于已获专利的 Impedance Track™技术
    • 用平滑滤波器报告剩余电量和充电状态 (SOC)
    • 针对电池老化、温度和速率变化进行自动调节
    • 电池运行状态(老化)估算

应用

  • 智能手机、功能型手机和平板电脑
  • 数码相机与视频摄像机
  • 手持式终端
  • MP3 或多媒体播放器

说明

德州仪器 (TI) bq27411-G1 器件是一款电池电量计量解决方,适用于单节锂离子电池组。该器件要求最低配置,并且使用一次性可编程 (OTP) 非易失性存储器 (NVM) 来避免系统处理器的初始化下载。

此款电量监测计采用针对电量计量、已获专利的 Impedance Track™ 算法,可提供诸如剩余电池容量 (mAh)、充电状态 (%) 和电池电压 (mV) 等信息。

该器件采用微型 12 引脚,2.50 mm × 4.00 mm 小外形尺寸无引线 (SON) 封装,是空间受限型 应用的理想选择。

器件信息(1)

器件型号 封装 封装尺寸(标称值)
bq27411-G1 VSON (12) 2.50mm x 4.00mm
  1. 如需了解所有可用封装,请参阅产品说明书末尾的可订购产品附录。

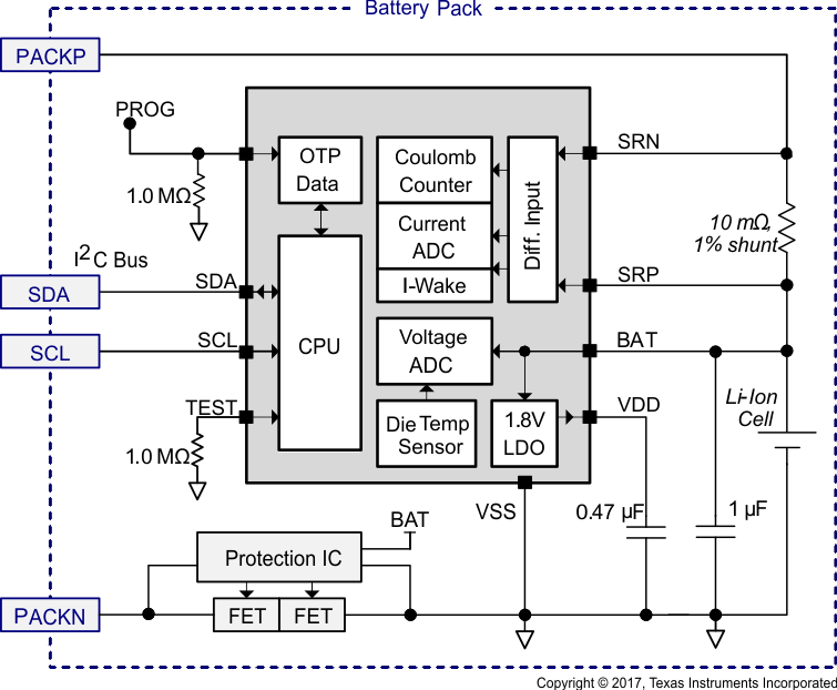
简化原理图

bq27411-G1 typ_app_bq27411.gif