SLUSA49C April 2010 – June 2015
PRODUCTION DATA.
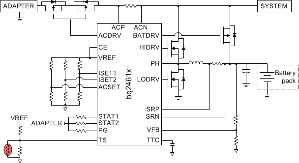
The bq2461x device is a highly integrated, Japan Electronic Information Technology Association (JEITA) guideline-compatible, Li-ion or Li-polymer switched-mode battery charge controller. The device offers a constant-frequency synchronous switching PWM controller with high-accuracy charge current and voltage regulation, charge preconditioning, termination, adapter current regulation, and charge status monitoring
The bq2461x charges the battery in three phases: preconditioning, constant current, and constant voltage. Charge is terminated when the current reaches a minimum user-selectable level. A programmable charge timer provides a safety backup. The bq2461x automatically restarts the charge cycle if the battery voltage falls below an internal threshold, and enters a low quiescent current sleep mode when the input voltage falls below the battery voltage.
| PART NUMBER | PACKAGE | BODY SIZE (NOM) |
|---|---|---|
| bq24616 | VQFN (24) | 4.00 mm × 4.00 mm |

Changes from B Revision (October 2011) to C Revision
Changes from A Revision (May 2010) to B Revision