ZHCSTN5A June 2024 – May 2025 ADS8681W , ADS8685W , ADS8689W
PRODUCTION DATA
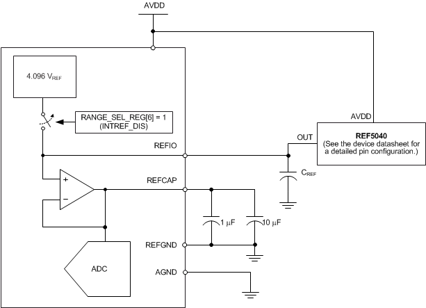
器件为需要更好的基准电压或多个器件共享相同基准电压的应用提供了一种功能配置。这个配置可将外部基准源与内部缓冲器一同使用来驱动 ADC 基准引脚。要选择外部基准模式,请将 RANGE_SEL_REG 寄存器的 INTREF_DIS 位编程为逻辑 1。在此模式下,在 REFIO 引脚应用 4.096V 外部基准,用作输入。内部缓冲器经过优化设计,可处理 REFCAP 引脚上的动态负载,该引脚在内部连接到 ADC 基准输入。因此,在此模式下,任何低功耗、低漂移或小尺寸外部基准都适用。必须对外部基准的输出进行适当滤波,以便尽量减少基准噪声对系统性能的影响。图 6-12 显示了此模式下的典型连接图。
图 6-12 使用外部 4.096V 基准的器件连接在 REFCAP 引脚上获取内部基准缓冲器的输出。在 REFCAP 引脚和 REFGND 引脚之间放置一个最小 10μF 的电容。在尽可能靠近 REFCAP 引脚的位置放置另一个 1µF 电容器,用于对高频信号去耦。请勿使用内部缓冲器来驱动外部交流或直流负载,因为此缓冲器的电流输出能力有限。
在 –40°C 至 +125°C 的整个工作温度范围内,内部缓冲器输出的性能非常稳定。图 6-13 显示了在不同 AVDD 电源电压值时 REFCAP 输出在不同温度下的变化。如图 6-14 所示,基准缓冲器温漂的典型额定值为 0.5ppm/°C。最大额定温漂等于 2ppm/°C。


| AVDD = 5V,器件数 = 30,ΔT = –40°C 至 +125°C |