SBAS456B December   2008  – January 2016 ADS7828-Q1

PRODUCTION DATA.  

  1. Features
  2. Applications
  3. Description
  4. Revision History
  5. Pin Configuration and Functions
  6. Specifications
    1. 6.1  Absolute Maximum Ratings
    2. 6.2  ESD Ratings
    3. 6.3  Recommended Operating Conditions
    4. 6.4  Thermal Information
    5. 6.5  Electrical Characteristics for ADS7828E
    6. 6.6  Electrical Characteristics for ADS7828EB
    7. 6.7  Electrical Characteristics for ADS7828E
    8. 6.8  Electrical Characteristics for ADS7828EB
    9. 6.9  Switching Characteristics
    10. 6.10 Typical Characteristics
  7. Detailed Description
    1. 7.1 Overview
    2. 7.2 Functional Block Diagram
    3. 7.3 Feature Description
      1. 7.3.1 Analog Input
      2. 7.3.2 Reference
      3. 7.3.3 Digital Interface
    4. 7.4 Device Functional Modes
      1. 7.4.1 Address Byte
      2. 7.4.2 Command Byte
      3. 7.4.3 Initiating Conversion
      4. 7.4.4 Reading Data
      5. 7.4.5 Reading in Fast or Standard (F/S) Mode
      6. 7.4.6 Reading in High-Speed (HS) Mode
      7. 7.4.7 Reading With Reference On or Off
  8. Application and Implementation
    1. 8.1 Application Information
      1. 8.1.1 Basic Connections
        1. 8.1.1.1 Connecting Multiple Devices
        2. 8.1.1.2 Using GPIO Ports for Communication
        3. 8.1.1.3 Single-Ended Inputs
    2. 8.2 Typical Applications
      1. 8.2.1 ADS7828-Q1 With Current Shunt Monitor
        1. 8.2.1.1 Design Requirements
        2. 8.2.1.2 Detailed Design Procedure
          1. 8.2.1.2.1 Part Selection
          2. 8.2.1.2.2 Full-Scale Differential Range
          3. 8.2.1.2.3 Circuit Implementation
        3. 8.2.1.3 Application Curve
  9. Power Supply Recommendations
  10. 10Layout
    1. 10.1 Layout Guidelines
    2. 10.2 Layout Example
  11. 11Device and Documentation Support
    1. 11.1 Documentation Support
      1. 11.1.1 Related Documentation
    2. 11.2 Community Resources
    3. 11.3 Trademarks
    4. 11.4 Electrostatic Discharge Caution
    5. 11.5 Glossary
  12. 12Mechanical, Packaging, and Orderable Information

封装选项

机械数据 (封装 | 引脚)
散热焊盘机械数据 (封装 | 引脚)
订购信息

1 Features

  • Qualified for Automotive Applications
  • 8-Channel Multiplexer
  • 50-kHz Sampling Rate
  • No Missing Codes
  • 2.7 V to 5 V Operation
  • Internal 2.5-V Reference
  • I2C Interface Supports Standard, Fast, and High-Speed Modes

2 Applications

  • Automotive Head Units
  • Heads-Up Display (HUD)
  • Automotive Battery Management Systems
  • Automotive On-Board Chargers
  • Voltage-Supply Monitoring
  • Isolated Data Acquisition
  • Transducer Interfaces
  • Battery-Operated Systems
  • Remote Data Acquisition
  • NOx Sensors
  • Ssot and Particulate Matter (PM) Sensors
  • Oxygen (O2, Lambda, A/F) Sensors
  • Ammonia (NH3) Sensors
  • Other Emissions and Gas Sensors

3 Description

The ADS7828 is a single-supply low-power 12-bit data acquisition device that features a serial I2C interface and an 8-channel multiplexer. The analog-to-digital converter (ADC) features a sample-and-hold amplifier and internal asynchronous clock. The combination of an I2C serial 2-wire interface and micropower consumption makes the ADS7828 ideal for applications requiring the ADC to be close to the input source in remote locations and for applications requiring isolation. The ADS7828 is available in a TSSOP-16 package.

Device Information(1)

PART NUMBER PACKAGE BODY SIZE (NOM)
ADS7828-Q1 TSSOP (16) 6.40 mm × 5.00 mm
  1. For all available packages, see the orderable addendum at the end of the data sheet.

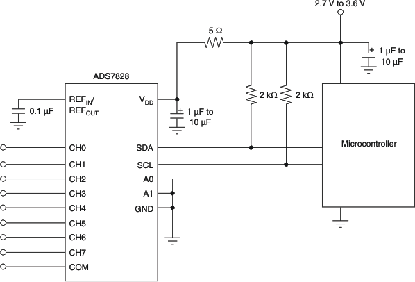
Simplified Schematic

ADS7828-Q1 simplified_io_bas456.gif